Fórum témák
» Több friss téma |
Hahó! Köszi a hozzászólásod, jó tervnek tűnik, én is inkább próbálom megépíteni, mintsem - relatíve nekem nagy pénzért - megvenni a csicsás de kínai mai outboard-okat.... Ami már elfogadható lenne, azt százezrekben mérik, véleményem szerint tízezrekből jobbat lehet amatőr szinten is építeni. A duál mikrofon pre az jó lehet, főleg 2-mikrofonos (sztereo) felvételeknél, a gitár előfok meg csak hab a tortán. Utóbbit nyilván Hi-Z (nagyimpedanciás) bemenetűre szeretnéd, ide valóban elég az aszimmetrikus nagy Jack-es bemenet. Fantom sem kell hozzá. Az 1U-van én eléggé megkínlódtam, mert van, hogy csak "cipőskanállal" lehet magasságilag belepréselni amit akarsz... Nem tudom egy vagy két dupla triódát tervezel mondjuk bele, vajon elegendő lesz-e a szellőzés, esetleg perforálni kell a fedlapot, dehát rackes cuccnál esélyes, hogy alatta-felette is be lesz építve más egység...talán a perforált előlaphoz szokták ilyenkor szerelni a csöveket, még látványos is tud lenni... gondolom "rendes" csöves fokozatot építesz a gitárnak, nem a ma oly' divatos, semmirevaló "starved-plate" kis anódfeszültségű csalást. Pont ez a gondom sok mai elérhető árú "csöves" előfokkal - ART, Presonus és társai - hogy nincs igazi 100-150-200-250V-os anódfesz, hanem a fűtésen kívül maximum a fantomtáp 48V-os nagyságrendjével táplálják a csövet, ami így csinál ugyan már valamit, de valójában az általa keltett torzítást? vagy nevezzük igazi munkapont alatti erőlködésnek, hozzákeverik a diszkrét jelúthoz, és ezzel azt hiszik megvan a "meleg" csöves hang... hát én már ráfutottam erre, ki is ábrándultam rendesen, sajnos ezek még a relatíve megfizethetőbb holmik, de tökéletesen kár rájuk pénzt kiadni.
Visszatérve az írásodhoz... igazad lehet abban, hogy elhagyható a pad és a fázisfordítás. A gain-t valóban ésszerűbb fokozatkapcsolósra megcsinálni, mivel így a jól összeválogatott és kis tűrésű ellenállásos osztóval igen pontosan beállíthatod a 2 csatorna együttfutását. Már csak jó minőségű (aranyérintkezős?) Yaxley-ket kell beszerezni. Sajnos a kereskedelemben kapható átlag potik (még sokszor pl. az Alpha is) gyalázatosan pontatlan az ilyen precíz alkalmazásokhoz. Talán még az Alps, vagy a Penny&Giles az ami nagyon jó - cserébe persze drágák is. Trafót nem elsősorban a távolra való jelvezetés miatt szeretnék, hanem inkább a hang "kolorizálása" miatt. Ezek valóban jó, ha ki- ill. bekapcsolhatók a jelútba. Ezekről annyit, hogy a határ itt is a csillagos ég árban. Kezdésnek most az olcsó Monacor-okat fogom kipróbálni (DIB- és LTR-110, es, kb. 4 ezer Ft darabja) - DI-boxokban hallottam már ezeket, nem szégyenletesen rossz a hangjuk, egy próbát megérnek. Továbblépve a 6-7 ezres kategóriában már ott vannak az Oxford (OEP) trafói, ezeket már profi preampokban is alkalmazzák. Elimex-nél van Neutrik (NTI) is, a cstlakozói után az sem lehet rossz. Ha pedig pénz nem számít, akkor jöhet a Lundahl, Carnhill, Cinemag, vagy éppen a Jensen. Utóbbi kettő szinte biztos csak az USA-ból - az első kettő talán kapható itthon is, de eléggé magas árakon (nem ritka az 50-100 Eurós darabár sem). Mindenesetre szerintem egy jó trafó sokat tud hozzátenni a hang karakteréhez, de nyilván ha inkább neutrális vagy nyitott és modern hangú előfokot szeretnénk, akkor elhagyhatók és marad az elektronikus szimmetrizálás. És igen, végül is lehet hogy valóban felesleges a kimenetre csillapító potit tenni, valószínűleg átgondolom a javaslatodat és én is elhagyom. Kérdés még a projekteddel kapcsolatban, hogy hogyan lesz megoldva a táp. Miki-előfokoknak igen jól szűrt, atomstabil táp kéne ugye (inkább 317/337-tel, mint 78/79xx-el, vagy diszkrét kivitelben), a csöves gitár-előfokhoz meg talán szintén stabil egyenáramú fűtés (6,3 vagy 12,6V?), illetve egy jól terhelhető és biztonságos anódtáp...úgy 150-250V-ra? A csöves előfok kimenetén vajon megúszod a kimenőtrafót? Nagyon érdekes dolgot csinálsz, kíváncsi leszek milyen lesz, ha elkészül! Köszi még egyszer a tanácsokat!
Köszönöm szépen az értékes infóidat! Többszöri átolvasás után végiggondoltam az én esetemre amiket írtál. Az eddigiekben mindig csak elektronikusan szimmetrizáltam vagy aszimmetrizáltam - műveleti erősítős kapcsolásokkal. Működött, de aztán hallottam egy régi Studer pult trafós kimeneteinek a hangját - éshát ég és föld. A kimenetre ezért már régebben ki szerettem volna próbálni a trafós megoldást. A bemenetekre pedig akkor gondoltam először kipróbálni, mikor meghallottam a Neve 1073-as előfok hangját. Az ún. vintage-hang szerintem jó részben a megfelelően kiválasztott trafókon is múlik. Azzal nagy igazságot mondtál, hogy a bemeneten a trafós szintemelés mint olyan, mentes mindennemű elektronikai torzítástól és egyéb káros mellékhatástól.
Viszont egy gyenge trafó alaposan el is tudja rontani a hangot, így sajnos azt tapasztaltam, hogy a jó audio-trafó eléggé zsebbenyúlós témakör. Másik fórumtársunknak írtam, hogy milyen trafókkal is szeretnék próbát tenni majd, de egyelőre az alacsonyabb árfekvésűek jönnek csak szóba (Monacor, OEP, esetleg a kisebb NTI-Neutrik-ok). Ezeknek darabját talán meg lehet 10ezer Ft alatt úszni, de ha egzotikusabb gyártók felé kacsintgat az ember (Lundahl, Jensen, Carnhill pl.) könnyen belecsúszunk a sok tízezres kategóriába, ami azért amatőr szinten eléggé sok pénz. Mondják még a régi Beag-pultok kimenő trafóit, nem tudom mennyire realisztikus ezek mai beszerezhetősége, de annak idején nem lehettek ezek sem rosszak. Nyilván ha az ember csináld-magad stúdiótechnika építésére szánja el magát, akkor annak jó oka van - leginkább talán az, hogy elégedetlen a megfizethető kereskedelmi tömegcikkek konstrukciós és megépítési minőségével. Tökéletesen igazad van abban, hogy miért ne tegyünk a bemenetre osztót vagy csillapítótagot, valamint igyekszem az első tranzisztoros fokozatban minél kisebb zajú és nagyobb bétájú példányt használni - hogy az eredő jel-zaj viszony alacsony szinten tartható legyen. Még alakulgat a kapcsolás maga, illetve a kivitelezésen gondolkodom (NYÁK-terv, jó minőségű alkatrészek, stabil szűrt táp, minőségi belső kábelezés, stb.) - remélem ezek pozitívan fogják befolyásolni majd a végeredményt. Köszönöm még egyszer a sok tanácsodat.
Még távol van a kész termék. Először egy "passzív", MOSFET-es eq-t kell még összekábelezni és betenni a dobozába. Utána egy fejhallgató erősítő a soros.
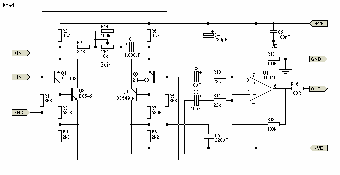
Írásod alapján én gondolok ilyen nagy megoldásokra. Egy trióda lesz és kisfeszültségről megy. Arra kell, hogy ha lusta leszek kimikrofonozni az erősítőt, akkor egyből felvehetek vele gitár hangot emlékeztetőnek pl. Ha pénzt is keresel vele, akkor én inkább vennék egy pár kit-et. Gondolom nézted ezeket. 1 2 3 4 Táp? Hát azzal sem lehet majd rakétát kilőni, sima 78xx. Még pedig azért mert már/még nem divat az atom stabil táp még stúdióban sem. Ezt nézd meg belülről. Kb fél millió Ft.A mikrofon erősítő sima műveleti erősítős lesz. Nekem nem váltak be a tranzisztorosok. Nagyon jók, zajtalanok, nagyot erősítenek, de 500mV-nál koppan a kimenetük amiket találtam. Nem kisérletezek velük tovább.
Hmmmm... passzív MOSFET-es EQ? Na, olyat még nem láttam. EQ-ból amit csináltam az 2-féle volt. A "hagyományos" aktív szűrős grafikus EQ - ezek többféle verzióban, gitárhoz pedálba 6-7 sáv (100Hz-től talán 6k-ig), 10-sávos oktávszűrős... aztán volt egy 3-sávos parametrikus próbálkozás (állítható Q-val, átlapolható sávokkal). Ezek IC-sek voltak döntően, bár egyszer volt tranzisztoros - elmondhattam, hogy csináltam diszkrétet is.
Füles-erősítőből csináltam a jó öreg (és elég igénytelen) LM386-os verziókon kívül, opamp+2 végtranzisztoros verziókat (pl. BD139/140-nel), valamint teljesen diszkrétet is, de megmondom őszintén, én sem hallottam nagy különbségeket. Utóbbit különben egy monitor-controllerbe raktam bele (ezt használom az aktív monitorjaim meghajtásához, 3-forrás/3-pár kimenet, mute, mono, dim, phase rev, kivezérlésmérő, egy fő nagy hangerő forgatógomb és egy külön füles-erősítő - kvázi egy pult Master-szekciója, kissé butítva és bedobozolva).... a passzív verzióknál jobbnak tartom, tettem bele pár szolgáltatást, és így nem a DAW-ból kell hangerőt szabályozni. Á'la Presonus Monitor Station és társai.... Füles végfokból csöveset még nem próbáltam - majd több tapasztalattal talán abba is belevágok. Szóval akkor egy kisebb anódfeszültségű előfokot tervezel. Mondjuk olyan 60V-tól már lehetne komolyan venni az ilyesmiket, én most az Ágoston-könyvben leírt "buffert" - Musical Fidelity X10-D tervezem megcsinálni majd. Ez egy elég egyszerű holmi +-30V-ról megy és jónak mondják - amennyiben a digitális forrású jelet kell színezni, "élőbbé" tenni....meglátjuk. Rod Elliot oldalán (ESP) például "csak" 140-150 Voltokról mennek a csöves dolgok, tehát nem feltétlenül kell szerintem előfokba a 250V nagyságrendje. Igen, ismerem nagyjából az általad küldött DIY-kit példákat - nagyon jónak is tartom őket. Fő kedvencem a francia SoundSkulptor - rengeteget tanultam abból, hogy hozzáférhetőek a kapcsolási rajzaik, és némi utánajárással még az "egzotikusabb" komponensek is kideríthetők. Ha nem is az 500-as formátumban, de lehetséges, hogy megépítem (saját NYÁK-kal) egy-két berendezésük klónját. Nem, pénzt nem keresek ezzel, itthoni örömzenélés, meg egy-két kósza próbálkozás egyelőre. Igen, sokáig én is 78/79xx-szériát erőltettem, de sajnos van közöttük sok, ami igen zajos tápokat eredményezett.... áttértem az LM 317/337 párosra, mert sokkal korrektebbnek tartom. LA-610...hát igen, pontosan erről beszéltem. Hogy a márkás, drága outboard-okban is tombol az alulméretezés, meg az olcsó kínai alkatrészek és az összenyomorított SMD-megoldások, amiknek szerintem semmi helye a minőségi hangfrekis cuccokban. Mivel csinálod a miksi-erősítőket? Alap TL071/LF356/NE5534? Vagy jobb, mondjuk OPA 2134? Esetleg ilyesmi, hogy INA217/SSM2017? Nem is tudom, mivel csinálnék jó IC-s előfokot... talán OPA-kal vagy AD-kel. A tranzisztorosnak még adok esélyt, különösen 2 dolog érdekel még, az egyik a Neve 1073 vonala, a másik pedig egy diszkrét opamapos verzió (mint a SS MP599-ese pl.) - hát, lesz mivel agyonütni a borús téli estéket.
Egy ilyen egyszerűt használok 5534-el.
Lehetne cifrázni, de ha a dobos elkezd lengő cinnel kisérni, akkor süthetem a holdkőzet vasmagos trafóimat. A következőbe azért teszek, mert van pont 4 darab valami noname egyszerű.
Elég komolynak tűnik az előfokod. A kivitelezés is csinos.
Időközben végigolvastam az előzményeket - úgy tűnik mindenből lehet még tanulni.
Mikr.erősítő
Sziasztok. Azt szeretném kérdezni, hogy szerintetek ez a mikrofonerősítő üzemelhet-e +-11v feszültségről? Illetve ehhez kellene-e valamelyik alkatrész értékét változtatni? Köszönöm.
Hello! Nyugodtan mehet +-11V-ról, nem kell változtatni semmin.
Jellé lehet-e alakítani a fegyverzetek közti levegő szigetelés sűrűségváltozása miatti ellenállás változást, és ha igen, hogy?
Szerintem nagyon kicsi lenne a detektálható jel, és elveszne a zajban. Talán ha rezgőkör kondenzátoraként alkalmaznánk, valamekkora frekvenciaváltozást okozna.
De most mi egy nem létező dologról beszélünk, szóval a mikrofon bármekkora, és bármilyen kialakítású lehet, bármilyen létező további alkatrészekkel. Szóval ha úgy közelítenénk meg, hogy milyen a létező elég érzékeny alkatrész, és akkora kapacitásváltozáshoz mekkora, és milyen kialakítású kondenzátor kéne? A kialakítást gondolom úgy kéne megoldani, hogy a hangfrekvencián legyenek a fegyverzetek között a legnagyobb nyomáskülönbségek. És mivel a sűrűséghullám az iránnyal párhuzamosan terjed, inkább vékonynak kéne lennie, hisz ha benne van egy sűrűsödés, az hiába megy benne akárhová a kapacitásán az nem változtat.
Szép napot mesterek.Segítségeteket szeretném kérni.Nekem mobiltelefon fülhallgatójához kellene mikrofon(elő)erősítő.Mechanikus karóra járását szeretném "hallgatni" beszebályozás céljából.Van erre androidos app,csak a telefon nem hallja az óra ketyegését.Ezért szeretnék építeni egy erősítőt.Egyáltalán megoldható?
A hozzászólás módosítva: Dec 21, 2019
Ez érdekes téma, örülök hogy van közöttünk, aki ilyesmire "vetemedik".
Helyből a következők jutottak az eszembe (de nem értek hozzá): - Itt "testhangot" kellene érzékelni, amiben a telefon headset szerintem rosszul teljesít. Talán be kellene tenni egy "akusztikus rezonátorba", az talán segít felerősíteni a "ketyegést". - Nagy valószínűséggel a headsetben pirinyó elektret kapszula van, amit a telefon táplál (néhány volt, néhány KOhm-on keresztül). Erről akár lehet táplálni az erősítőt. Én hasonló esetben fognék egy megfelelő 4 érintkezés 3.5mm-es jack dugót (vagy bpntanék egy kidobott példányból, vezetékestől). Ha van fiókban nagyobb/érzékenyebb mikrofon kapszula, akkor bekötném a test és a feszültséget mutató mikrofon bemenet közé. Mindezt beragasztanám egy papírdoboz oldalába (akusztikus rezonátor), amire tenném az órát. Ha ez semmiféle eredményt nem hoz, akkor gondolkoznék tovább...
Helló.Headset van jack dugóval együtt. Megpróbálom ezt az akusztikus rezonátort.Esetleg megpróbálom egy műanyag csővel.Miki a csőbe,óra pedig hátlappal a csőre.Mikor a család nyugovóra tér (síri csend kell a méréshez),próba utána beszámolok.
Volt már szó erről korábban. Egy filc szigetelésű tetővel zárható fadoboz kell, amiben fekszik az óra. Az óra alatt kis gödör, néhány mm mély. A gödör egy piezó koronggal van lefedve, aminek a réz lapja van felfelé. Erre közvetlenül hozzáér az óra. A doboz fedlapján szivacs van, ami az órát finoman a piezóhoz nyomja. Nem én találtam ki, egy órás tette fel valamikor a hálóra, de nem találom a linket. Neki pc hangkártyához készült. Mindenféle illesztés nélkül 10kOhmos vonalszintre csatlakoztatható. Egy karóra 100mV feletti feszültséget hoz létre ebben a "testhang" mikrofonban. A gyerekek meg közben nyugodtan táncolhatnak az asztalon, semmit sem hallani belőle.
Esetleg a headszet 4 pólusú bekötésével kell játszani kicsit, de egy OTG adapter, meg egy 1$-os usb hangkártyával is lehet próbálkozni. A hozzászólás módosítva: Dec 21, 2019
Hihető.
Headset esetében a közös/GND egyértelműen nem a hegye, hanem a másik vége... Innentől kezdve a bal/jobb füles ahol hozzá képest vezet/perceg. Kizárásos alapon a maradék a négyből a mikrofon... ![]() Bár ellenállás kellhet, hogy "elhigyje" a telefon, hogy az mikrofon. De akkor meg oda az érzékenység...
Igen, a kábel felőli legbelső gyűrű a mikrofon bemenet. Bár nem mértem meg, de vélhetően egy földelt kollektoros pnp tranzisztor és egy 1MOhm körüli ellenállás a kollektor és a bázis közé, az emitter pedig a mikrofon bemenetre. Ez a fokozat hasonlóan illeszkedik, mint egy elektret mikrofon. Így talán jó. Viszont azt hiszem, a füles helyére is kell legalább egy-egy ellenállás hogy felismerje a telefon a külső eszközt.
A hozzászólás módosítva: Dec 21, 2019
Szerintem a GND és a mikrofon fordítva van, de szerintem működhet.
Börzén 100.- egységáron adják a piezó lapkát (vagy amiből bontani lehet).
Ez mondjuk gyártó függő, természetesen meg kell nézni a készülék tipusát.
A piezó az ki is termelhető zenélős órából, meg fütyülős kulcstartóból is. A doboz sem fontos, alkalmi megoldásként be lehet szorítani egy nagy könyv lapjai közé is órástól. A hozzászólás módosítva: Dec 22, 2019
Sziasztok.
Össze kell hoznom egy merőmikrofont hangsugárzó méréshez panasonic wm-61 kapszulával. EZ a kit megfelelő lenne hozzá? Köszönöm
Majdnem. Maga a kapcsolás jó, csak az értékekkel van probléma. A kapszula adatlapján látható bekötés szerint, a csatoló kondenzátor 1 µF 470 nF, a táp felé az ellenállás 22 kΩ 8,2 kΩ helyett.
Ha ezeket az értékeket használod, akkor kapod az adatlapon látható átviteli görbét. Egyéb esetben mindegy lenne, de ha mérésre szeretnéd használni, akkor jobb ragaszkodni az adatlapi ajánláshoz.
Nagyon szépen köszönöm. Akkor c2 és r2-t cserélem az adatlap szerinti értékre.
Szervusztok.Nos,sikerült megépítenem TOTHBELA rajza szerint piezolapkával.Beletettem egy kis fadobozba,filccel szigeteltem.Tökéletesen működik,igaz a hangszigetelés nem a legjobb,mert akár egy hangosabb sóhaj is belezavar.Ja és minden elektronikai eszköztől távol kell lennie.Köszönöm a segtségeteket.Sikerült beszabályoznom az órámat,amit az órás nem vállalt el,mondván +25 s/nap nem sok.Most +4 s/nap.Köszönöm mégegyszer.Szép napot.
Sziasztok
Szeretnék segítséget kérni, mikrofon előerősítővel kapcsolatban. Csatolom a rajzot, ezen látható a kétfokozatú előfok, amit építettem. Működik, szépen és tisztán szól. A gond az, hogy néha elkezd recsegni. Hol jobban, hol kevésbé. Van, hogy egy ideig semmi gond. A bemeneti erősítés szabályozó és a hangszínszabályozó trimmereket már kivettem, helyettük ellenállásokat tettem be, a trimmer középértékére állítva. Az előerősítő után, van egy 140 cm hosszú árnyékolt kábel, amit már kicseréltem csatlakozóstól. Egyébként ez egy harmonika basszus oldali mikrofon része, ami a légszekrényen keresztül, átmegy a jobb oldalra, ahol a hangerő poti van, majd onnan megy ki a Jack aljzaton keresztül a keverőbe. Amíg a poti elé közvetlen nem tettem be egy soros kondit, addig a poti tekerésre sercegés hallatszott és nagyon hangos volt a recsegés. A kondi beépítése után, a recsegés sokkal halkabb és a poti tekerésekor, nincs semmi zaj. Arra gondolok, hogy a második, a hangszín fokozat kimeneti impedanciája, nem illeszkedik a képbe. Mindenképp kell elé egy előerősítő rész, mert a mikrofon Linkwitz módban van bekötve, elég kicsi a jelszintje. Gondoltam, kipróbálom egy neminvertáló első fokozattal, onnan menne a (invertáló) hangszínre, majd onnan egy kimeneti illesztő (invertáló) fokozatra. A belső hangszínre, pontosabban mély kiemelésre szükség van, mert ha közösítve van a két oldal, nem lehet külön hangszínezni a keverőn, tehát még előtte kell. A tápfesz szimpla 9v-os elem. Ha valaki tudna valami okosat mondani, megköszönném. Köszönettel: Tibi
Vagy a hangszín fokozat 4,7µF -je átvezet vagy fordított polaritással van bekötve. Az előfok rajzszerinti potméteres megoldása necces... de írod, hogy átalakítottad. A mikrofon igazi 3 pólusú elektrét? Vagy valami más esetleg dinamikus? Mert érdekesnek tűnik, az R/C szűrés nélküli táplálása, még akkor is, ha direktben elviseli a 9 Voltot.
Szia
A 4u7 kondi kerámia SMD. A többi is az, polarítás független. A mikrofon, igazából 3 kapszula. Két kivezetéses elektret kapszulák, amik sajnos 95dB fölött, torzítanak. A 3 kivezetésre alakítással, már nem lehet betorzíttatni. Tehát 3 kapszula, mindnél a 10k ellenállás után közösítve, majd onnan megy az előerősítő potijára a jel. Amúgy a kapszulákat nem szűröm, eddig nem volt velük gond. Szerinted cseréljem ki a hangszín 4u7-ét elektret kondira?
Én is a bemeneti fokozatot tartom neccesnek. A mikrofon a GND (- polus) referenciához viszonyitva dolgozik, mig az erösitö referencia szintje a 9V-s táp fele ( - háromszöges pont +4,5 V).
Igy a mikrofon meg a bemenet között mindenképpen van szintdifferencia ami ráadásul változhat is ha merül az elem. Az egész fokozatot jo lenne átdolgozni, a GND legyen a táp fele és ehhez képest legyen +|- 4,5V . Az tisztább megoldás lenne. |
Bejelentkezés
Hirdetés |




Kb fél millió Ft.









