Fórum témák
» Több friss téma |
Élesztéshez 2-300W-os izzó a primerbe, 500mA-1A-os gyors biztosíték a tápágakba, (pufferek után)
Sziasztok!
Használtan került hozzám a képen látható állapotban egy Quad. 4 ohmot nem nagyon kultiválta, így eltávozott az élők sorából. Átkebelezés és javítás a terv, az elkók cseréje is sanszos. +-50V a táp, így combosabb tranyók kellenek, és a műveleti erősítőket is passzolnám. Jelenleg ua709, BD 244 és BD249C kombó van benne. Tudtok ajánlani bevált félvezetőket még ésszerű értékhatáron belül? 6-7 ezret szánnék rá elkókkal együtt. Előre is köszi! A hozzászólás módosítva: Ápr 13, 2018
249 helyett 2SC5200. És combosabb hűtés. Graetz lehet kevés, puffereket kimérni.
A hozzászólás módosítva: Ápr 13, 2018
Annyira frankón retró az egész kivitelezés, amit én megtartanék ebben az eredeti formájában, csak megjavítanám előtte.
Azért ez a "kábel a rengetegben" nagyon szúrja a szemem. A hálózati táprésze felér egy érintésvédelmi oktató anyagnak: "Na így NE!".
![]() Műveleti erősítőnek mit ajánlotok? OPA, NE, TL071?
Arra próbáltam ráutalni a "retró" jelzővel, hogy aligha érsz el komoly eredményt néhány alkatrész cseréjével, mert mindig marad még valami amit jó lenne kicserélni. Ha ezt elfogadjuk, akkor adódik a kérdés érdemes-e ezt piszkálni, vagy hatékonyabb eredményt ígér egy új építés.
Ebben bizony egyet kell értsek veled. A vásárlás célja az lett volna, hogy gyorsan legyen egy könnyen javítható stabil erősítő egy garázs-zenéléshez. Nem zenekar, csak örömzenélés. Az akusztikus dobok mellett a gitárok megszólalása a cél, tehát nem high-end az elvárt minőség. A társulat két tagja is műszerész végzettségű (más-más pályán landolva), de nem volt kedvünk - sem pillanatnyi lehetőségünk - panelt gyártani, dobozt faragni stb. Így maradtunk egy használt házgyári darabnál, aminél várható volt némi felújítás, aminek eszköz feltételei adottak. Elkók cseréje táprészben sejthető volt. Az viszont nem volt belekalkulálva, hogy a végfokok csúcsra vannak járatva (BD249C@100V) ezért nem fogják bírni a 4 ohmos terhelést. Így azok cseréje is szükségessé vált. 2SC5200 szimpatikusnak tűnik, köszi Tiggey. De a ua709 annyira elavult, hogy akkor már azt is száműzném, valamint a kalapjukat lassan ledobó kondenzátorok, füstté konvertált ellenállások (rajzon alsó végtranzisztor BE ellenálása) és egyéb 20% tűrésű komponensek esnének áldozatul.
Tehát tök igazad van abban, hogy vagy így kellene hagyni, vagy a jobb minőség eléréséhez érdemesebb újat építeni. De fent említett körülmények közt sajnos nem járható út.
Nem kicsi meló, de még mindíg gyorsabb megoldás mint újat építeni. Ha a panel nincs rommá égve, ha nekiugrasz, gyorsan megy az. Aktív hűtés, táprész rendbetétele, pár kondi, elkó csere, valami jobb műveletit bele, és had menjen. Ülsz fölötte, agyalsz múlik az idő. Nekiugrasz, hidd el, halad. Enni meg vakarózni csak el kell kezdeni.
Köszi, ezt a hozzáállást is megértem, de hétvégén ráérek gondolkozni, hisz az alkatrészbolt zárva. Azért kérdezek meg inkább tapasztaltabbakat, hogy mit érdemes és mit nem. 2sc-t a hq-nál találok elérhető közelben, így az ottani válsztékból lesz op amp is. Köszönöm a segítségeket, ha elakadok, még írok.
Az hogy mit érdemes, hozzáálás kérdése. Nem lehetetlen, ki mennyi időt stán rá. Sok szerencsét hozzá!
Ha hibás, akkor javítani kell. Alkatrészből nem baj ha újabb típusra váltasz, de jó eséllyel abban a régi BD249C-ben jóval nagyobb lapka volt, mint a mostani 2SC-ben lesz.
De ne számíts drámai teljesítmény vagy minőség növekedésre. Csupán a saccolgatás szintjén, a trafó az akkor divatos és elérhető M102-es lemezből lehet, ami ide éppen sem elég (kb. 150W). Persze az "elég" az sok mindent jelenthet, de tartósan a 2x100 W-ot aligha tudja megtáplálni. Esetenként hasznos lehet egy védelem, és a dobozolás milyenséges is sokat számít ha zenekari felhasználásra szánjátok. A garázszenélés egyfajta élő zene. Egy "igazi" dobszerkót nem is olyan könnyű gitár oldalról utolérni hangerőben. Ehhez 100 W csak akkor lehet elég, ha érzékeny hangszórókon szólal meg.
A régi 249-ben lehet, de amit most veszel, ahhoz hasonlítsd. Jó helyről beszerzett 2SC-t azért ne állítsunk egy 249 mellé. Nem lesz semmiféle teljesítmény növekedés. Stabilabb hűtés a tokozásnak köszönhetően, meg nem fog határon járni. Mostani 249 ekkora tápon nem javallt.
Sziasztok!
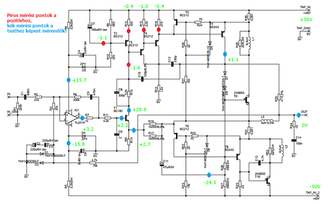
Cseréltem pár alkatrészt, meg rendbe raktam a kábeleket, most már szól. A jobb oldali csatorna viszont közepes hangerőn torzít. Csináltam méréseket, a műveleti erősítő tápja 1 V-tal magasabb, de még 18V alatt. Viszont a BC182 munkapontja elég érdekes. Tud valaki segíteni, mit cseréljek még? Gondolom a 3,3 k ellenállást kellene, de hátha valaki ránézésből vágja mi a baj. Köszi!
Egy haver hozott egy kőkorszaki cuccot , totál szét maradt a két panel belőle abban is kondik cseréje , egy gyors átgondolás dobozolás majdnem kész potméter gombok kellenek meg a kondikat lefogató valamik ...
Sziasztok !Én ezt a tupust szeretném megépiteni csak nem találtam hozzá lay formátumu tervet még
.Tudna segiteni valaki benne?
Munkafájlokat nem illik kérni, mert azt a rajzolóik nem biztos, hogy szívesen kiadják a kezükből. Ennek ellenére -én nem értem miért-, vannak kivételek. Itt van néhány változat Pioneer keze nyomán.
Érdemes átgondolni esetleg másik változat elkészítését is, mert azok több szempontból is előnyöket ígérnek. Egyik jól bevált módosítás B.Ludwig jelzéssel lelhető fel. Ezt én többek között így képzeltem el.
Sziasztok! Az urbán féle Quad 405 öt szeretném megépíteni a BD249C-s végekkel. Az lenne a kérdésem, hogy oké van hozzá panel terv, de valaki nem tudna 1 normális beültetési rajzot csinálni? Sürgős lenne, és nem akarok szenvedni a visszakeresgetéssel. Tanárom tanácsolta hogy nézzem meg a Rádiótechnika ujságokat, ő is abból szedte, de nekem nincs időm az összeset végignyálazni. Természetesen nem összecsapni akarom, csak szimplán suli, és meló mellett nincs időm sokmindenre. Viszont szeretnék összerakni valami komolyat. A nyák már kész van, de beültetésnél megakadtam. Választ köszi!
Ott van a lap alján amit belinkeltél...
Sziasztok!Megépitettem énis a quad 405 erőszitőt és az eggyik gyengébben szól mint a másik nem melegszik rajta semmi .Ehet au uh tekercs lehet a hiba?
Ez igy kérdésnek gyenge kicsit bővebben akkor talán lehet értelmes választ adni.
Üdv, építettem már több Quad 405-öt, viszont nagyobb teljesítmény előcsalogatásán már valaki dolgozott-e mint 200 watt?
Igen!
De ahhoz rendesen bele kell nyúlni...
Mire gondolsz, mesélsz róla?
+-60-65V fölé irreális fölvinni a tápfeszültségét. Kísérleti jelleggel 400W is kitaposható belőle, de értelmetlen. Ha kevés a 200W akkor mást kell építeni. Quad-nak vannak korlátai, véleményem hogy 200W fölé célszerű már mást kreálni. Ahogy föntebb is írták, bele kell nyúlni! Nagyon!
A hozzászólás módosítva: Feb 2, 2020
Minden elfogy!
Kevés az OPA és a tápfesze is, kevés lesz az "A" osztály ereje, a munkaellenállásai (boostrap) pedig végkép, "B" osztály tranyóiből pedig egy vödörrel kell! Darligtonokban kell gondolkodni.
Több száz wattra digitális esetleg valami FET-es, üzembiztosabb lesz.
A hozzászólás módosítva: Feb 2, 2020
Végig olvastam a témát, pont terád gondoltam.
Mi az amit módosítottál a végeken kívül? 400 azért már bőven elég lenne nekem is.
Tudom, hogy van egy elméleti határa a Quad 405 topológiának, viszont Tiggey kolléga írta fentebb, hogy ő megoldotta 400 wattra, ezért is érdeklődnék, hogy mit csinált vele.
Fölé nem is szándékozom menni, meg egy jó projekt lenne szerintem.
Nem biztos hogy az üzembiztos a megfelelő szó, de még azt sem mondanám, hogy a fet vagy D osztály a nyerő. Teljesen más volt a Quad tervezési filozófiája, és csak annyit, és azt rakták bele ami feltétlen szükséges volt!
PA erőnél nem nagy baj ha akár 1%-ra is felszalad a torzítása, de bírnia kell a strapát és a sok wattot. vendelschulze! Legegyszerűbb megoldás hogy 2 db 200wattost hídba kötsz! És akkor ott a 400wattád..
Hídról tudok, az nem olyan.
|
Bejelentkezés
Hirdetés |












.Tudna segiteni valaki benne? 







