Fórum témák
» Több friss téma |
Fórum » Csöves erősítő készítése
Ne feledd betartani a fórum viselkedési szabályait, és a topik megmaradásának feltételeit. [link]
A téma átmenetileg fagyasztva lett, hozzászólni nem tudsz!
Ahogy lökött kolégámat idézném "reza, sárgareza." Azaz sárgaréz amit én is bőszen alkalmazok. (Vas csavart sose használtam.) De viszont nem látok az anya alatt szigetelés alátétet.
Amúgy, már jeleztem régebben, néhány javaslatom van apróságokra. Egyáltalán nem jelenti azt, hogy nélkülük minőségromlás várható. Viszont olyan csekély többlet költségbe kerülnek, hogy érdemes fontolóra venni az ajánlást. A fizikai okok nyilvánvalóak, csak a jelentősége vitatható. Én is másoktól tudom, amit.
Ez az erősítő kifejezetten jól szól, és zajnak nyoma sincs benne. Talán mégsem olyan rosszak azok a tápok...
Aki ért hozzá és lenne ideje:
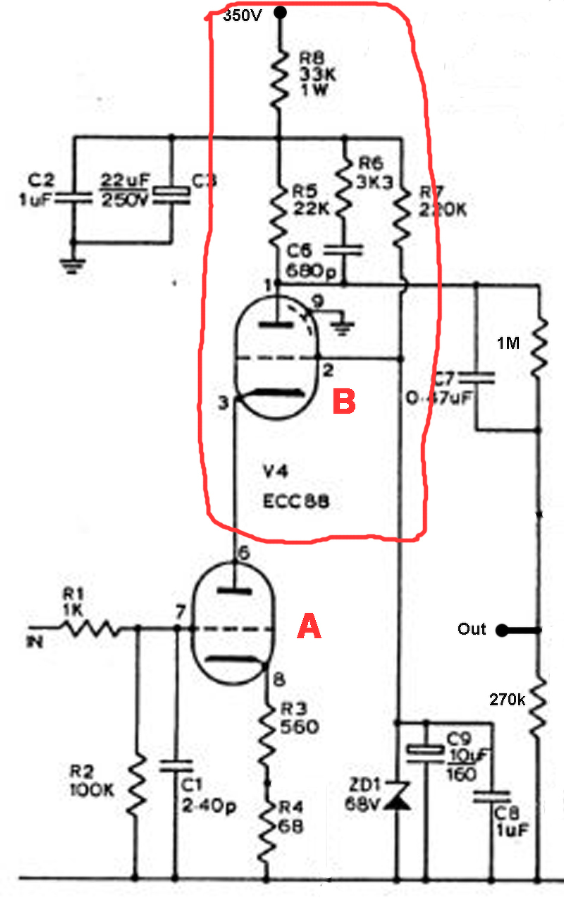
A képen látható áramkörben az ECC88 csövet milyen módosított alkatrész értékekkel lehetne helyettesíteni E80CC-vel ? Ki szeretném majd próbálni ezt a TUNGSRAM aranylábút az eredeti ECC88 helyett.
A két csőnek igen eltérő a felhasználási területe. Az ECC88 kifejezetten kaszkád kapcsolásra tervezett cső, alacsony anódfeszültséggel, nagy árammal, az E80CC nagy feszültséggel, kis árammal. Szerintem az E80CC inkább végfok meghajtásban teljesít jól, (oda kéne spórolni vele), az ECC88 (E88CC) pedig bemeneti, és kaszkád fokozatokban jó.
Gondolom E80CC esetén az ellenállásokat is hozzá kell igazítani az alacsonyabb megengedett áramhoz.
Ez az erősítő az STA25. Volt olyan variáció is, aminek az elején ez helyett EF86-os volt.
Első csőnek gondolom az E80CC is jónak kéne lennie és bizonyára át kell(ene) méretezni az ellenállásokat, egyebet, amihez nem tudok jót hozzátenni. Van belőle és magamnak nem sajnálom, ha jobb lehet az eredmény eredetinél. A méretezéssel meg sem próbálkozom, nem asztalom.
Ekvivalensnek egy helyütt az ECC82-őt említik és jobbnak is annál...
Az E80CC -vel az a baj, hogy kaszkádban "elfogy" az anódfeszültség, a kétszázvalahány voltból egy csőre csak százvalahány volt fog jutni. (zaj szempontjából is alkalmasabb az ECC88)
Az ellenállások átméretezésem egy ördöngős dolog, valószínűleg több lépésre lesz szükség. Szerencsére az áram azonos, ahhoz kell beállítani az alsó cső rács előfeszültségét, a katód ellenállással, meghatározni a csövön eső feszültséget a karakterisztikából és ehhez számítani a felső cső rács előfeszültség osztójának feszültségét. Az STA25 old egy teljesen korrekt kapcsolás, az EF86 egy nagyon jó bemeneti fokozatba való cső, szerintem érdemtelenül mellőzve.
Akkor ezt elfogadva - E80CC félretéve- van még E288CC-m, az azt hiszem rokona az E88CC-nek.
ECC82, egy megint másfajta cső, viszonylag nagyáramú ugyan, de digitális áramkörökhöz készült eredetileg, annak minden nyűgjével az analóg felhasználásoknál. Nagy jelű alkalmazásoknál jobb híjján még úgy ahogy, de bemenetre én nem raknám.
Az szóba sem jöhet nálam, a '288'-at nézegetem, olyanom is van...
A 288-as? A hozzászólás módosítva: Feb 5, 2020
Az is jó, az egy továbbfejlesztett változat, ha van, az príma megoldás.
Azt elfelejtettem mondani, hogy kaszkód fokozatokba szánt csöveknél nézegesd a fűtés katód feszültségeket is, mert kritikus lehet. Végcső meghajtására az E80CC -nél jobb megoldást nem tudok. Jól kivezérelhető a lineáris tartományban. Arra tartalékold. A hozzászólás módosítva: Feb 5, 2020
Végül a külföldi oldalakon is nézelődve összehasonlításra, helyettesítésre a 6N23P-t ajánlották.
Akkor ezekkel próbálkozom majd E88CC-ECC88-6N23P
Sajnos orosz csövekkel nincs tapasztalatom, ill. ami van, az nem túl pozitív.
Bocsánat, hogy tovább szekállak, szeretném megérteni ezt a kaszkód kapcsolást.
Nyugalmi helyzetben a "B" trióda a rácsán található 68V-os zener miatt a katódján ezt szeretné stabilan kiadni? A felső trióda anódján és katódján van egy fix feszültség, amit az alsó trióda anódfeszültsége modulál? Csak elméletileg, ha a felső triódán 100V esik, az alsó meg a felső triódát katódjánál fogva modulálja, akkor a felső trióda anódján 100V+68V van és ennek változása adja a továbbítandó váltófeszültséget? Ha erősíti a bemenő jelet ez a komplexum, az kb. hogyan számítható? Csak úgy elméletileg és elnézést, ha sután állt össze a kérdésköröm...
Ebben a kapcsolásban a Zener dióda zaja nem igen befolyásol semmit-szerintem. Sokszorosan szűrve megy a meghajtó csövek tápjának.
Idézet: „Aki ért hozzá és lenne ideje: A képen látható áramkörben az ECC88 csövet milyen módosított alkatrész értékekkel lehetne helyettesíteni E80CC-vel ? Ki szeretném majd próbálni ezt a TUNGSRAM aranylábút az eredeti ECC88 helyett.” TUNGSRAM aranylábú E80CC engem is érdekelne.. Idézet: „Hááááát az imént jobban belepillantottam a rajzba, én meg nem építeném. A végfok még csak-csak, de a tápja??? Az a temérdek tranyó, meg az a fél maréknyi zéner? Atáp több zajt termel, int a végfok maga. Ha ütnének se tenném. Amúgy ki lehet szépen nagyítgatni itt-ott és lehet azon látni hogy hol is lenne a kötéspont. Egyik másik műszaki cikk szervízrajza se különb, sőt! Én el tudok rajta igazodni, oda kell figyelni.” Bocs, erre akartam reagálni.
Érdekes megközelítés, a modulálás kifejezés sántít. A "B" trióda rácsán a 68 V azért van, hogy a rács negatív legyen (Tehát a katódján pár volttal több van, amúgy váltóáramúlag a rácsa testen van (ezt a dióda dinamikus belső ellenállása és a rárakott kondik biztosítják. A fokozat belső ellenállása kisebb így, mintha hagyományosan, ellenállás lenne a két triódafél között, rácslevezetővel, zener nélkül.)). A Kaszkód nyugalmi árama 4 mA körül (kb 3,8 mA) van. Ebből "A" trióda rácselőfesze 2,4 V körül van, a B trióda anódja 140 V, az "A" trióda anódja ennek fele feszültségen van. Az "A" trióda földelt katódos, a "B" trióda földelt rácsos kapcsolás (vezérlését a katódjában lévő "A" trióda biztosítja), ezek vannak egyás után kötve, mindkét cső erősít, az erősítés szorzódik (ellentétben az SRPP-vel). A közös munkaellenállás 22 K némi nagyfrekis kompenzálással (3,3 K+680 p), ennek tetején 224 V körül van. Az egész kaszkód belső ellenállása meglehetősen nagy, de azért kisebb, mint egy ECC 83-nak, vagy akár egy EF 86-nak. Zaja kicsi, erősítése nagy. Kimenete részben dc csatolt lesz a következő fokozattal (1 M/270 K miatt), amit figyelembe kell venni. (A fesz értékeket csak saccoltam zsebszámolóval)
Jóval bonyolultabb a helyzet, mint ahogyan én (a la móriczka) elképzeltem.
Azt hittem, van fölül egy feszültség generátor, az alsó trióda az áramával a felső trióda katód-anódon eső feszültséget változtatja "modulálja". Uhh...Köszönöm. Még valami: Régen is több cég alkalmazott külön stabilizáló áramköröket az előfokok tápszűréséhez. A minőséget a sima CRC...szűrések nem biztosították, ahogy hifiről kezdett szólni a dolog. Idézet: „Az STA25 old egy teljesen korrekt kapcsolás, az EF86 egy nagyon jó bemeneti fokozatba való cső, szerintem érdemtelenül mellőzve.” 1. Pontosabban egy korai, 60 évvel ezelőtti szinvonalat képviselő PP kapcsolás - inkább az eltelt évtizedek alatt készültek a "korrekt" kapcsolások 2. Annak a korszaknak a jellemző erősítő bemenő csőve az EF86, azt rakták mindenhová, a triódákkal készültek lényegesen jobb hangzásúak - erre példa az STA25 Renaissance, rájöttek ők is ![]() TJ. A hozzászólás módosítva: Feb 6, 2020
Gondolkodjunk el egy mai eszközökkel felépíthető KORSZERŰ csöves PP végfokon. A lehető legegyszerűbb módon. Már ezt is feltalálták...Pl. újabb ARC erősítők.
Csak idézgetünk, meg MK1, meg STA25, abból is a Re... Végeláthatatlan.
Készültek a '60-as évek végén olyan EL84-es erősítők, összesen 4 csővel, amit mérőerősítőnek lehetett használni. Akkori embereknek ugyanolyan jó hallásuk volt, mint a maiaknak, vagy jobb - már akik nem tették tönkre fiatalon a fülhallgatóval való krampácsolással a dobhártyájukat.
Most viszont némely alkatrészek vannak sokkal jobb minőségben. Nem is tudom a régi elektroncsöveken akkor mit esznek a népek... ![]() Olyan is volt még jónéhány évvel ezelőtt, aki büszkén mutatta, tervezte tisztán elektroncsövesre az erősítőjét, direkt mellőzve a félvezetőket. ITT. A hozzászólás módosítva: Feb 7, 2020
Az EF86 az 50 -es évek végére fejlesztették ki, tehát a korai 60 -as években még nem igazán számított elavultnak.
Az EF 86 kifejlesztését az erősítők zajviszonyainak javítása indokolta. A jel/zaj viszony javításához a bemeneti fokozatnak kis zajúnak, és nagy erősítésűnek kell lennie. Az EF86 -al 200 körüli erősítést is el lehet érni, ezt triódával meg sem lehet közelíteni. Azért születtek triódával a különböző kaszkád fokozatok. Születtek azért igen kíváló hangzású mozi erősítők EF86 -al. Azonban ebben a topikban szinte kizárólag vonali erősítőket építetek, nem igazán van jelentősége, hogy a jel/zaj viszony 98, vagy 100 dB, így annak sincs, hogy EF86, vagy triódás kaszkád, vagy csak egy szem trióda a bemeneti fokozat. Az általában használt műsorforrás jel/zaj viszonya ritkán több, minz 60 - 70 dB. A hangzás, meg ízlés dolga, azon nem vitatkozok.
Szép(?) Német építés. Minden tökéletes. Csak semmi értelme egy csőkirakatnak.
A piactérre több úton el lehet jutni. A hozzászólás módosítva: Feb 7, 2020
Épített közületek valaki EF806-al előfokot? A G3-at hagyjam üresen vagy azt is be lehet kötni? Ha igen pluszba vagy mínuszba? Utóbbira tippelek.
G3 -at katódra kell kötni. Az EF86 hoz használt kapcsolást lehet alkalmazni.
Teljesen korrekt leírás. Több ilyen kellene. A LÉNYEG, és érthetően, röviden
Az adatlapon nincs egybe kötve.
|
Bejelentkezés
Hirdetés |












