Fórum témák
» Több friss téma |
Fórum » Csöves erősítő készítése
Ne feledd betartani a fórum viselkedési szabályait, és a topik megmaradásának feltételeit. [link]
A téma átmenetileg fagyasztva lett, hozzászólni nem tudsz!
Más végcsöveket használnak , KT-vel lehet nagyobb is , a g2 megengedett feszültsége korlátozza a max . feszkót , UL és trióda beállítás esetén .
Tehát a végcsövek fügvénye ...... EL34 -hez 380V- nál nagyobb nem kellene .
Köszönöm. Akkor egy 350-360V körülire megpróbálom belőni majd.
Mi lett a másik terveddel , miért GU-ban gondolkodsz ?
Azt már régen elkezdted , kimenő is készült hozzá , nem ? Vagy ez egy másik lesz ?
Értem,akkor azok jó vasak.Mennyiért vetted őket?
A hangfalak nem DC2050-esek? üdv
Nem is meséltem.Ma láttam egy 1kW-os csöves generátort.2 akkora cső volt benne mint egy 2,5 literes pille palack félbe vágva,alighanem GU83-as a megalkotója szerint,meg volt még benne 2db dióda is,azok is akkorák voltak mint egy sörösüveg.A generátor 20kHz-50Khz-es jelet állított elő valami ipari kemence részére.Szép látvány volt.
üdv
Gory!nyugodtan építsd meg a williamsont,stabil,kimunkált kapcsolás,nálam is az egyik legjobb volt,de nekem a két(a katodinnal három)fokozatot átfogó vcs-vel ködös,definiálatlan hangot produkált.viszont ez kimenőtrafó-függő.ha jó a trafó,a két R-C tag már nem ront rajta ANNYIT... viszont HA MÁR magad készítesz trafót,azért azt az egy szál tekercset én csak feldobnám.elegendő a legvékonyabb(mondjuk0.2-es)derót.rád bízom...
Az általam épített példányokon az első cső E88CC,a második ECC85-ös,de ide szinte bármilyen hasonló paraméterű megfelel. nem is tudtam,h a PCC többel fűt.
Tökéletesen jól írtad le!ez a masina nagyon nem szokványos kapcsolástechnikára épül,amúgy semmi ördöngősség nincs benne.azon egyszerű és nagyszerű elvet használja ki,h bizonyos sugártetródák már alacsony(50-70V)közötti g2 feszültségnél is jól müködnek az esetben,ha a rácselőfeszültségük nulla,s ebben a tartományban igen jó linearitást mutatnak.a bemenet kaszkóddal indít,h a kellő erősítés meglegyen,mivel g2-ről nyilván rosszabb a végcső kivezérelhetősége.majd katódkövetővel folytat,mivel a segédrácsáramot biztosítani kell,erre szuperponálódik rá a hangfrekis vezérlőjel.a vezérlőrácsot a katódhoz köti,így "tünteti el"az elektronok útjából.ilyenképpen a végcső egy pozitív rácstartományban vezérelt triódának fogható fel...mikor először láttam e rajzot,nekem is így-->
állt a szemem. s ami még hab a tortán,h a vécső katódellenállásán eső fesz-t visszavezeti a kaszkód felső csövének rácsára,így hatásos nvcs-t hoz létre a munkapontra nézve.nemigen kell attól tartani,h elmászik a nyugalmi áram.a vezérlőrács"tologatása"test és a katód között finomam állítja Inull-t(úgy 70és100mA között) megépítése cs egy fokkal nehezebb,mint egy hagyományos tankönyv-kapcsolásé.
Huh de rég jártam már itt
A PCL85-86 SE, meg az előfok óta semmi csöveset nem tudtam csinálni :no:
A rajz névlegesen 13W-ot említ,az egyik elkészült darabon 14.2-őt mértem,tehát becsületesen hozza,ami elvárható.2.5kohm anódimpedanciát ad meg,amit kissé furcsállok,mert 39-42közötti áttételt lát szívesen a cső,de inkább 40 felett az optimum.(ez inkább 5-6kohm-hoz passzolna-szerintem) az bizti,h 36-os átt.alatt drasztikusan fogynak a mélyhangok.az én trafóm 38.5-ös áttételű....határeset.
Köszönöm a választ.
Az Ra kérdés azért vetődött fel bennem , mert szinte biztos votam benne , hogy 2-2,5K -ra javasolta a szerző , de mivel 500V-tal táplája én is sokkal magasabb Ra -ra készítenék kimenőt hozzá , kissebb torzítás mellett sem lenne lényeges teljesítmény csökkenés . Én szintén kultiválom a DC csatolást , nehezebben kivitelezhető , de mint itt is , DC visszacstolással nagyon stabilan tartható a beállított munkapont .
A GU-hoz is felhasználhatod azt a kimenőt .
De a másikhoz csak kell még 2db kimenő is , ezért nem értem amit írtál . Milyen hangszórókat használtál a TL-hez , és hogy szuperál ? Képet tudnál mutatni róla ?
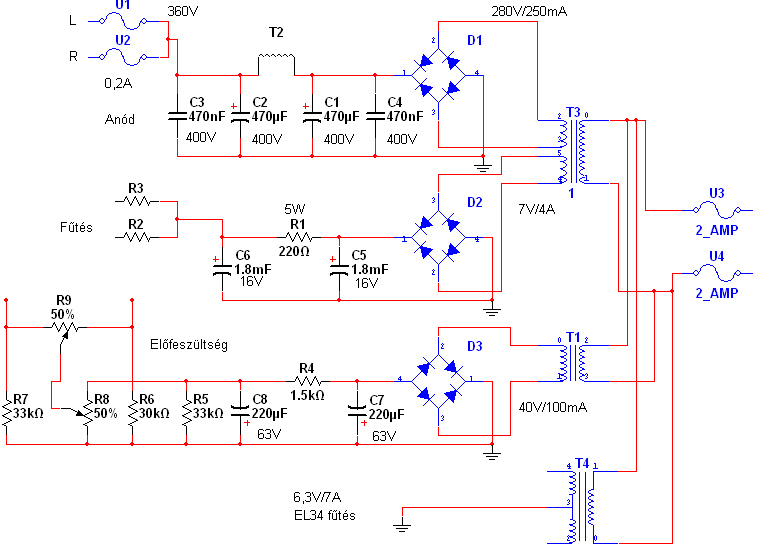
Megrajzoltam a Williamson tápját jobb minőségben. Szerintetek ez jó lesz így? A végcsövek fűtésénél ha szimmetrikus a trafó, akkor 2db 6,3V-os tekercset kell feltekerni, vagy 2db 3,15V-osat? Vagy maradjak a sima közép nélküli fűtésnél?
Az Ágoston könyvben van 470nF. Igaz csak az egyik, a másik az lehet 100nF.
Az előcsöveknél csak 2*1800µF van betéve. A végcsöveken még gondolkodom akkor.
Nem tudod véletlenül hogya BEAG hálózati trafóját esetleg fel tudnám-e használni? Nem találtam még doksit arról, hogy milyen szekunder feszültségek vannak rajta és mennyire terhelhetők.
Konkrétan róla lenne szó: hálózati trafó
Közben találtam egy rajzot. Ha jól nézem pont van rajta 40V, 460V körüli meg 6.3V. Már ha ez a trafó APX100-ból való.
Az EA080-ban is tök hasonló trafó van.(mint sok más BEAG erősítőben)
Azt írja hogy 100*100mm,akor szerintem M102-es a mag.
Pedig reménykedtem hogy APX100-ból való, mert így olcsóbb lett volna a dolog. A végcsöveknek a fűtésére van otthon egy 220/12V-os 50VA toroidom. Azon csak a szekundert kéne áttekerni 6,3V-ra. Lehet hogy még a 40V-os is előfesz is ráférne arra a magra.
Fojtós táp esetén érdemes a tekercs induktivitásához méretezni a kondikat , ha ezt nem vesszük szigorúan akkor is javasolt , hogy a C1+C4 értéke 2 : 3 arányábann viszonyuljon a C2+C3 hoz .
470n-ok maradhatnak .. Ez csak 1 javaslat , de érdekes dolgokat tud művelni terhelés alatt egy rosszul méretezett fojtós táp. Nagy lengések jöhetnek létre , ami elszúrja a hangot . Meg kell nézni műterheléssel szkóppal . A DC fűtésben nagyobb elkó , elsőnek 4700u 2. lehetne 10000u is , így lágyabban indulna meg a fűtés . Az R1 220 Ohm az már elsőre is nagyon sok ......számold ki .... Előfesz OK .
Ha az EL-nek szimmetrikus tekercset csinálsz , akkor az 2x3,15V legyen , de ellenállással is belőhető.
Igaz, R1 értékét rosszul vittem be. Az 220mOhm.
A tápból a fojtót el lehet hagyni ha van hálózati zavarszűrő? De van egy rossz PC tápom, abból lehet hogy fojtónak való alapanyagot is tudnék kitermelni. Köszönöm mindenkinek a segítséget.
Zavarszűrő nem potólja a fojtót , helyére 47-68 Ohm 8-10W ellenállás is mehet , jobb mint semmi , tehát R-C szűrés minimum kell.
PC tápokban ferrit alapanyagú fojtó található , nagyfrekis szűrésre , itt 100Hz -et akarjuk eltávolítani +a nagyfrekis zavarokat , ide nem jó . Fojtónak kb. 6-8 cm^^ vas elegendő , hipersil esetén kissebb , de légréssel mind 2 tip. Az R1 értéke kb jó , de terhelés alatt méréssel pontosan meghatározható .
valaki el tudná küldeni a terveket légyszi sürgős!!!!!!!
köszi;
A két trafó volt 1500Ft. De igen 2050-esek.
Itt vannak a leendő kimenő tarfóim
SM102b 16,7cm2 Egyszer majd egy nagy teljesítményű PP-ben lesznek majd.
Tekercselés előtt érdemes kiszámítani a tekercsek kitöltését , akkor nem potyára dolgozunk .
Kevesbb meló mint ismét tekerni .
Nem szól semmit mert nem látja
Én SM74-hez csináltam meg az egyik csévét és sokat szenvedtem vele. Annyiból jó hogy teljesen kihasználom az ablakot ezzel a "home made" csévével. Erőt kell vennem magamon hogy a másik is kész legyen.
AZ SM102b-k műanyag csévéje meg kissebb szélességben mint az ablak úgy jó 2mm-rel oldalanként. Kimenőnél nagyon számít, még férne rá pár sor. Lehet hogy ehhez is csinálnom kell csévét?
Nem érdemes , kalkuláld bele azt a 2mm-t , annyival többet tekerhetsz rá , ilyen jó csévét nem tudunk gyártani házilag .
Mennyiért vetted ? |
Bejelentkezés
Hirdetés |


állt a szemem. s ami még hab a tortán,h a vécső katódellenállásán eső fesz-t visszavezeti a kaszkód felső csövének rácsára,így hatásos nvcs-t hoz létre a munkapontra nézve.nemigen kell attól tartani,h elmászik a nyugalmi áram.a vezérlőrács"tologatása"test és a katód között finomam állítja Inull-t(úgy 70és100mA között) megépítése cs egy fokkal nehezebb,mint egy hagyományos tankönyv-kapcsolásé. 






