Fórum témák
» Több friss téma |
Fórum » Csöves erősítő készítése
Ne feledd betartani a fórum viselkedési szabályait, és a topik megmaradásának feltételeit. [link]
A téma átmenetileg fagyasztva lett, hozzászólni nem tudsz!
6N13S=6N5S ejtsd 6N5SZ egy és ugyan azok.
Felismeri valaki ezt a csövet? Két darab ECC83/12AX7 van előtte, szerintem egy házi keverő erősítőben. Ismeretlen áramkör, még nem rajzoltam vissza, szívat az egyik potigomb is.
Idézet: „Az egyik régi RT évkönyvben volt róla valami iromány az egyik csővizsgálós cikkben, és ha jól emlékszem nekem az úgy nem működött. Ott sem írtak az égvilágon semmilyen adatot, csak hogy beállítod valahova a csövet (járatod tetszőleges anódfeszen és áramon) majd átkapcsolod a rácsfesz drótját egy 2,2 megaohmra.” Én is szemezgettem anno ha jól emlékszem a Plathkovics úr csőmérős RT cikkével, de sajnáltam 2 nm2 nyákot elpazarolni és a hálózatitrafó is brutális volt a millió kivezetésével, ezért inkább megoldottam más gyári műszerek rajzainak tanulmányozásával ami egyszerűbb. Sajnos ez a "gáz" mérés dolog nem volt tiszta eddig. Köszönöm mindenkinek a segítséget, hogy sikerült tisztábatenni a dolgot!
Mennyi 2 nm2?
Ahhoz a mérőhöz még 20 cm2 nyák se kellett.
Örülök ha neked tiszta, nekem még most sem az. Milyen csövet, mekkora anódfeszen, mekkora rácsfesszel? Vagy csak fogjuk azt az 1 megát, oszt tetszőlegesen rövidrezárogatjuk.
Ettől az is többet ér ha paramétert mérek a cső új korában, meg mondjuk úgy utána a használat függvényében 4-5 évente.Azt a csővizsgálót én is néztem, aztán csináltam inkább egy 350V-os labortápot (csinálni sem kellett mert kész volt), abból le lehet osztani a stabil G2-t is ha kell, meg kell egy másik vagy labortáp vagy egy egyszerűbb stabilizátor ami tud adni úgy -80V-ig Ug-t, meg a fűtés és ennyi. Ja meg a műszerek. Nézegettem mikrovezérlőset is, a uTracert meg lehet venni kitben, de hiába tűnik hiper szupernek eléggé korlátozott a használhatósága (az én csöveimet meg sem tudnám mérni rajta akkor meg minek), meg ott minden feszt konverterek állítanak elő, és emiatt tele vannak ferritgyöngyökkel a kábelek, mert néha begerjedt tőle a cső, meg egyéb anomáliákat okozott a step up.
Köszönöm az elismerő szavaidat, nem szeretném áthozni ide a csőmérési témát, de ha már ennyien kifejtették a véleményüket itt is hadd írjam le ezzel kapcsolatos mérési tapasztalatomat. Nem készültem kifelyezetten arra, hogy gázosságmérést is tudjon végezni a műszer, de úgy gondoltam a készített/mért karakterisztika biztosan fog árulkodni a gázosságról(ha nem is számszerűen, de jellegét illetően mindenképp). Több cső mérése során figyeltem fel arra, hogy a karakterisztikák induló értéke nem nulla, vagyis a cső lezárt állapotában is folyik áram, aminek ugye nem lenne szabad.
A csövek adatlapján(nem mindegyiken) szerepel egy olyan paraméter hogy "cut-off voltage"(de ha nem szerepel, akkor a gyári karakterisztikákról egyértelműen leolvasható), vagyis ez alatt az Ug fesz alatt nem szabad anódáramnak folyni, ha mégis az hiba és szerintem a gázosságra utal. Erről szeretnék két grafikon ide feltenni ebből jól látható mire is gondolok. Ha nem így lenne kérlek javítsál ki, nehogy hülyeségeket írjak, és félrevezessek itt mindekit. A hozzászólás módosítva: Márc 2, 2020
Tisztában vagyok vele. Az orosz stabilizátor csövek (6N13SZ=6N5SZ, 6SZ19P, 6SZ41SZ, 6SZ33) gyakorlatilag egyforma paraméterekkel rendelkeznek, eltérés a csövek teljesítménye. És még a 6080, 6AS7G-vel, stb. is analógok. Mindenki kiválaszthatja a magának megfelelőt.
Amúgy én még tanultam oroszt nyelvet...Meg karakterisztikát olvasni.
Én már nem tanultam, csak egy darabig álltalánosban, az meg már nagyon régen bolt. Sok haszna se nagyon volt. Még régebben a börzén mondta nekem Gyuszi aki a csöveket méri, hogy ezek a csövek egyeznek.
Trióda rácsáram megítéléséhez azért fellehető gyári adat.
http://www.jogis-roehrenbude.de/Russian/6C19N.htm Látható, a cső paramétereit 3uA rácsáramig definiálják, 6N13SZ-nél értelemszerűen 5-6 uA lehet a max. rácsáram. A hozzászólás módosítva: Márc 2, 2020
A lehető legegyszerűbb csőmérés amatőröknek-szerintem: Egyszerű gyári csőmérő készülék, ha valaki iparszerűen mér csöveket. Kevesen vannak..
A gond a mai amatőr cuccokkal, hogy egyszerű, külön beállított feszültségű tápokkal, és olcsó digitális panelmérőkkel sok gondot fog okozni a gerjedés. Átláthatatlan. Saját tapasztalat. Mint írtad.. A hozzászólás módosítva: Márc 2, 2020
Lehet keverem az erősítő publikációival, mert valamelyik paneltemető volt
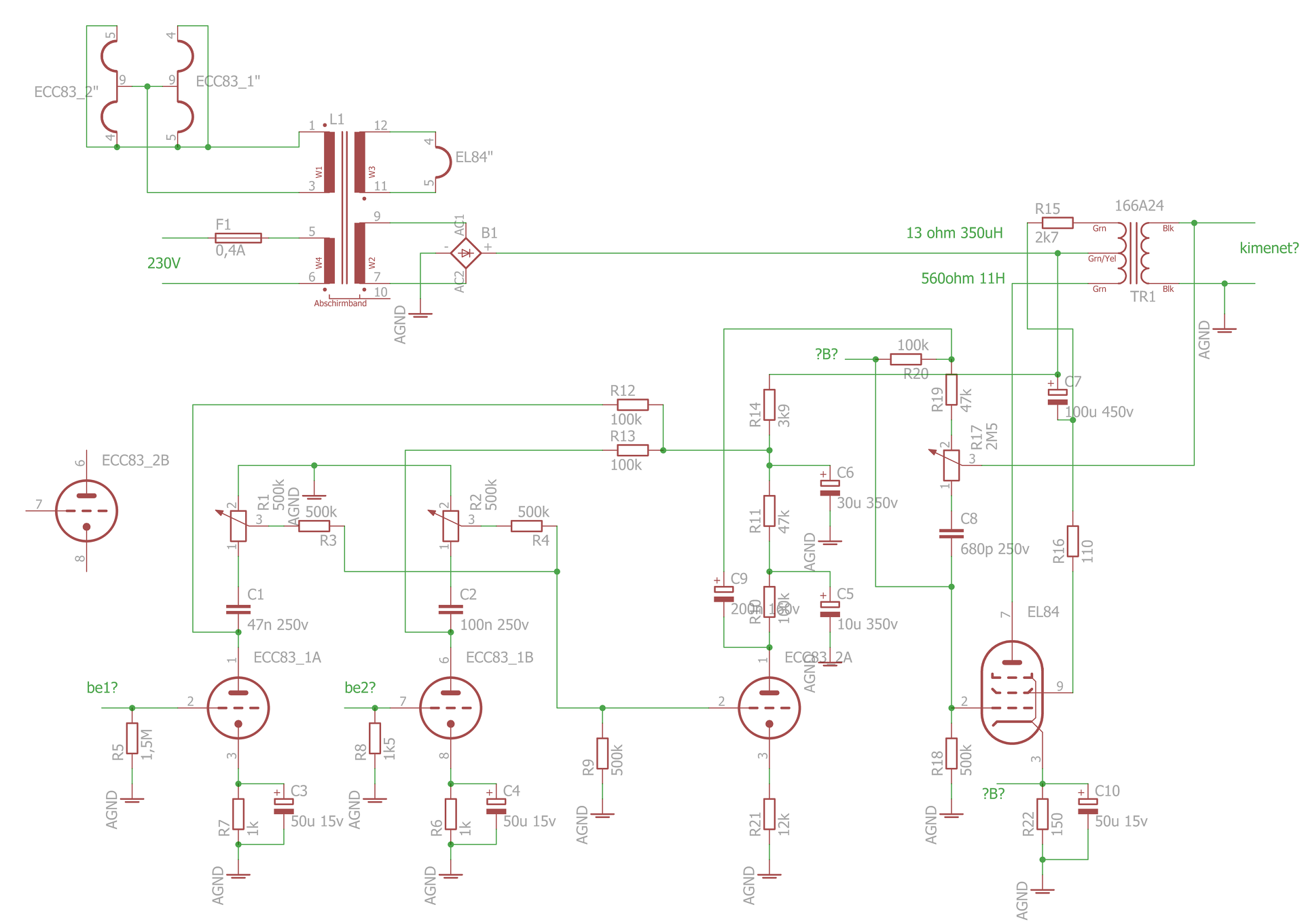
Visszarajzoltam a varázsdobozt, ennek így lehet köze a valósághoz? A B-vel jelölt pontok össze lehettek kötve vagy nem? Ott elvesztettem a fonalat a bontás közben és figyelmetlen voltam. Mennyi lehet ennek a kapcsolásnak a kimeneti teljesítménye?
Nem jól van visszarajzolva
A táp az R 15 nél kéne legyen Az ul csap leágazás szintén rossz helyen van. El84 G1 bekötése is hibás A hozzászólás módosítva: Márc 3, 2020
Eleve az R15 az UL ellenállása rosz helyen van, annak kéne a megcsapolásnál lenni, a vége pedig a táp “+”
EL84 volt, ha nincs ilyen akkor az orosz megfelelője a 6P14P, vagy ha az sincs, akkor 6P1P is mehet a helyére, utóbbinál vigyázni, a lábkiosztás nem azonos, és a katódelkót 150 ohm-ról 270 ohm.-ra illik cserélni ebben az esetben.
Katód ellenállásra gondoltál?
A szerző: Plachtovics György, a cikk az RTÉK 2003.-ban van, a készüléket én is megépítettem. A gázosságot indikálni lehet vele, persze mérni nem.
A hozzászólás módosítva: Márc 3, 2020
Arra, a francét írtam elkot..
Azért óvatosan az ilyen kijelentésekkel... Először is, a hajdanában gyártott csőmérők (olyanok mint aminek a rajzát az előző oldalon feltettem) még annyit sem tudnak mint az RT-s cikkben lévő. Másrészről pedig, használható az, de ma már sokkal jobbat is tud csinálni az ember magának, és még csak nem is lesz bonyolultabb.
Mert mire van szükség? Anódfesz, rácsfesz, segédrácsfesz, fűtés. Az anódfeszhez mindenképp kell valami stabilizátor, és mivel egy jobb stabilizátornál már nem sokkal bonyolultabb egy egyszerű labortáp, célszerű olyat építeni, annak valóban stabil feszültsége lesz, meg lesz állítható árama is (áramkorlát, áramgenerátoros üzemmód), plusz használható lesz másra is, külön egy nagyfeszültségű labortápként. A segédrácsfesz mivel nem több az anódénál, mehet ugyanerről a tápról, akár direktben akár leosztva. A negatív rácsfeszhez megint kell egy külön táp, ahhoz kb. 100-120V elég. A fűtés pedig érdekes kérdés, mert ha elég egy 6,3V-os AC akkor csak levesszük a trafóról, viszont akkor korlátozott lesz a műszer használhatósága. Ha másfajta csöveket is szeretnénk mérni akkor ahhoz is külön táp kell, ráadásul áramkorláttal, hogy az árammal fűtött (soros, pl. PCL) csöveket is lehessen fűteni róla. A régi gyári csőmérők ezeket egyáltalán nem tudják, sőt, a legtöbbel csőparamétert eleve nem is lehet mérni.
Sziasztok! Most vettem 6n16b-v miniatűr csöveket. Mindjárt az elején elakadtam. A drótlábakra szines pwc csöveket akartam húzni, a megkülönböztetés végett. A fűtés a 4-es 8-as láb. A közte lévő részek szimmetrikusak így nem tudom melyik-melyik láb. Légyszi segítsetek.
Teglalap jeloles sarka az 1 kivezetesre mutat, szimmetrikus labkiosztasu.
Köszönöm! Pont most akartam írni, hogy figyelmetlen voltam!
Ezek kiváló csövek. Én már itt helyben láttam igen különleges riaa korrektort ezekkel, én meg 6p30b-vel és ezekkel miniatűr ultralineár PP-t építettem. Én nagyon szeretem ezeket a szubmini csöveket.
Ha alolról nézed az a kis vonal pont úgy látszik a cső alján ami az üvegből van kialakítva (a kerek ábra) Innen már a többit tudod. A hozzászólás módosítva: Márc 6, 2020
Kedves Fórumtársak!
Az idén is megrendezésre kerül a Triódás Találkozó, a szokásos időponthoz képest kicsivel későbben, 2020. április 25.-én, szombaton, a szokásos Kisszékely vadászház helyszínen. Bővebben: Link A vadászház foglaltság és a Húsvét kerülgetése miatt csúszott kissé későbbre. További részletek később. Akit bővebben érdekel a dolog, Krizsány László szervezőnél érdeklődhetnek, illetve jelentkezhetnek a krizsanylaszlo(kukac)gmail.com címen. Kérlek, jelezzétek, hogy innen értesültetek a rendezvényről. Köszönöm, hogy elolvastátok. Idézet: „A régi gyári csőmérők ezeket egyáltalán nem tudják, sőt, a legtöbbel csőparamétert eleve nem is lehet mérni.” Azért, mert nem találkoztál ilyennel, még léteztek. Nekem még volt szerencsém találkozni a Posta csővizsgáló szolgáltatásával, mivel nem az én hatáskörömben volt nem igazán fordítottam sok figyelmet rá, de láttam, legalábbis a végnapjait. Az bizony egy íróasztal méretű pult volt, lehetett vele sablon szerint megy nem megy vizsgálatotokat , de konkrét paraméter méréseket is végezni. Az összes, 80 -as évek közepéig megjelent magyar, és amerikai csövekre. Nem csak a P sorozatú csövek voltak soros fűtésűek.
Kedves Fórumtársak!
Csöves előerősítő témakörben kellene némi segítség. Adott az alábbi előerősítő Bővebben: Link Melyik alkatrészeket kellene benne kicserélni, hogy picit jobb hangja legyen? Elég csak ami a jel útjába van, vagy azokat is amik feszültségnövelőben vannak? Illetve, hogy lehetne picit többet kihozni belőle? Gondolom az nem elég ha csak a bemenő 12v váltót növelem? Nem létszükség így is jó, de van egy 20v trafóm mehetne arról is. Az alábbi videoban megvan a kapcsolási rajza is: 6J1 Csöves erősítő Ígyis-úgyis kell egy előerősítő, és arra gondoltam, hogy akkor miért ne lehetne csöves, hátha kicsit jobb hangja lesz a mostani cuccnak. És még egy utolsó kérdés. Most úgy néz ki a rendszer, hogy van benne egy EQ. Hova érdemes ezt kötni? Az EQ elé vagy után? Előre is köszönöm a segítséget.
Az "alábbi videón" hülye filmreklám van.
|
Bejelentkezés
Hirdetés |






Ahhoz a mérőhöz még 20 cm2 nyák se kellett. 








