Fórum témák
» Több friss téma |
Fórum » Kapcsolási rajzot keresek
Témaindító: Kallai Csaba, idő: Márc 11, 2006
Témakörök:
Esetleg ez nem jó?
Bővebben: Link
Tessék.
A pdf alján a kapcsi rajz.
Van egy TR-4655/2 Oszcilloszkópom javításra szorul, ic hiányos, kapcsolási rajzot nem találok hozzá.
Esetleg ha valaki tudna küldeni egyet megköszönném.
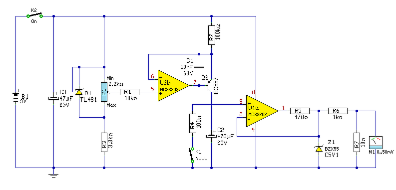
Üdv. A következőhöz keresek rajzot. Adott egy X-Y rajzoló. A vizszintes időalap 3 perc, függőleges érzékenysége 50 mV. Bemeneti ellenéllésa néhány kohm. A toll mozgató mechanika ellenőrzésére kellene egy 0-50 mV emelkedő (lineális, vagy exponenciális) feszültség, pl. kondenzátor töltés. (esetleg a görbe meredeksége lehetne változtatható, de nem lét kérdés.) Köszönettel.
Hello! Ha így megfelel..
Köszönöm, tökéletes. Titokban reménykedtem a TE válaszodban.
Most került hozzám egy DJN-YT-1904 panel. HT1621 IC van rajta. Arduino-hoz találni mintát a neten. Alatta lévő panelon van egy HT6221 IC, ez segít a lábkiosztás beazonosításában.
Lábkiosztás: CS WR DATA GND IR LED +5V
Sziasztok!
Van egy MEGA SZOUND SX-2301es rádiós magnóm. Ennek szeretném a kapcsolási rajzát, ha megvan valakinek hogy elküldje. Nagyon meg köszönném. Mert két vezeték leszakadt és nem tudom hova kell vissza forrasztani.
Sziasztok!
Keresek egy riaa korrektor (erősítő) rajzot MM hangszedőhöz, ami valamilyen modern, jóminőségű (TL, Opa. AD. stb...) integrált áramkörrel van felépítve. Ha lehet dual, vagy quad tokozás lenne jó a helyszűke miatt. A tápot külön építeném meg, távol az eszköztől. Fontos lenne a minél alacsonyabb zajszint és persze a torzítási értékek. Esetleg olyan is jó lenne, ami eredetileg más integrált áramkörrel lett tervezve, de csereszabatos lenne valamelyik top kategóriás eszközzel. Találtam néhányat már, de jó lenne olyan kapcsolás, amit már valaki megépített és van tapasztalata vele. Persze, ha ilyen nincs, akkor szívesen leszek "úttörő". Köszönöm szépen.
Itt aztán kurkázhatsz.
Köszönöm Szépen!
.. bár jártam már itt, de találtam mégis valamit!
Sziasztok!
Adott egy játék, ami 3db 1.5Vos elemről üzemel. Ezt szeretném táplálni 12V-ról. Milyen egyszerű kapcsolást javasoltok, ami 12V-ból állítana elő 4.5V-ot?
Ha nem fogyaszt túl sok áramot, akkor LM317, ha igen, akkor megfelelő terhelhetőségű Buck konverter.
Köszi! Sajnos még nem mértem meg. A 3 db ceruzaelemből nem feltételezek nagy fogyasztást.
Sziasztok!Segítségre lenne szükségem! Opel Vectra b gyári központi zár vezérlő egység kábel színei melyik mit vezérel? Ablakok zár stb.. be szeretnék kötni egy univerzális egységet csak mások a kábel színek mint a gyárin! Előre is köszönöm a segítséget.
Veeszel egy ilyent, vagy ehhez hasonlót és megoldott ha még kisebb-nagyobb is a tápfesz.
Üdv!
Tud valaki olyasféle kapcsolásról, aminek segítségével egy analóg oszcilloszkóp X-Y üzemmódjából spektrum analizátort lehetne készíteni? Én egy feszültségvezérelt sávszűrőre (lyukszűrőre) gondoltam, amit egy fűrészjel vezérelne, és ugyanez a jel adná a szkópnak az X irányú eltérítését. Az Y a szűrő kimenete (erősítés után) lenne. Létezik már ilyen kapcsolás, vagy álljak neki, vagy tök hülyeség az egész? ![]() A válaszokat előre is köszi!
Nem irod milyen frekire. Hangfrekvenciákra létezik VCF ( keress rá).
Egy pár tíz MHZ-ig legalább jó lenne, hogy használni lehessen rádiós dolgokra is, de kezdésnek jó lehet a hangfreki is.
Keresném a kapcsolási rajzát egy 30W-os Samsung PS-WK430 típusú mélynyomó ládának, amely egy típusában hasonló Samsung Sound Bar-nak járulékos tartozéka.
(összes kapcsolata a fődarabbal bluetooth-os) A hozzászólás módosítva: Márc 18, 2020
Sajnos nem tudok ilyesmiröl, de ez a technologia ma már nem nagyon aktuális. Ma már szinte mindenütt a modern digitális technikát alkalmazzák, ahol nincs "eltérités", azaz a skála alján (min frekvencia) és a tetején ( max frekvencia) a jelek ugyanabban a pillanatban lettek lemérve (FFT analizis), és digitálisan a képernyöre küldve. Azaz nincs fürészjel, és nincs idöhiba.
Igen, ismerem a FFT-re képes szkópok csodáját, egyetemen volt szerencsénk megtanulni és használni azokat. A baj ott van, hogy nekem nincs digitális szkópom, pénzem se egyre, viszont szívesen szórakoztatnám magam egy ilyen áramkör összerakásával, felélesztésével.
Valoszinü többe fog kerülni, mint egy hasonlo képességü, de müködö FFT spektrum analizátor. Valoszinü, hogy ahhoz vannak már céláramkörök is, föleg ha a 10 MHz és afeletti tartomány a cél. Ahhoz nem kell semilyen digitális szkop, legfeljebb valamilyen nagyobb display. De lehet, hogy találsz valami külsö egységet (méröfejet), amihez tabletet stb lehet kapcsolni. A gond ugyanis az analizátornál a képernyö mérete. Ezért sokan használják a meglevö tableteket, pc-ket az eredmény mutogatására.
Hogy kapcsolás? Az talán nem létezik, mert egy ilyen szerkezet eléggé bonyolult, és összetett.
Meglévő analóg oszcilloszkóphoz készíthet ilyesmit, ha egy meglévő szuperheterodin rádió oszcillátorát elektronikus módon, folyamatos hangolásúra készíted. Ha az oszcilloszkóp fűrészgenerátorának kimenete hozzáférhető, akkor azzal vezérelheted, ha nem akkor szükséges egy külső fűrész generátor, ami egyidejűleg szinkronban vezérli a vevő oszcillátorát, és a szkóp vízszintes eltérítését is. A függőleges eltérítésre a vevő AM demodulátorának kimenetét vezetheted. Nem árt az sem, hogy ha a vevő KF sávszélességét állítani tudod, akár átkapcsolással is. A vételi tartományt előtét keverővel kiterjesztheted, ahova csak szeretnéd. Ebben az "egyszerű" műszerben FFT ugyan nincs, de attól még jól használható. FFT -t többnyire digitális jelfeldolgozású eszközökben találsz. Másik lehetséges megoldás, az RTL SDR vevőt használni számítógépen, a kijelző is nagyobb, és rendelkezésre állnak kész programmok. A működési sávját előkeveréssel ugyanúgy kiterjesztheted. |
Bejelentkezés
Hirdetés |













