Fórum témák
» Több friss téma |
Mielőtt kérdezel, a következő két dolgot ellenőrizd!
I. A helyes tápfeszültségek megléte.
II. A kimeneten van-e egyenfeszültség.
Élesztés.
Túl van a terheléses teszten.
2x4ohm-os műtehert kapcsoltam rá és teljes kivezérlésen 1kHz-es bemenő jellel oldalanként 800W kijött torzításmentesen. Még ki kellett cserélni a 4N29-es IC-t, mert a ventilátor szabályzás nem működött, de most már pöpec. Köszönöm mégegyszer a segítséget! Üdv.
Üdvözlet Mindenkinek
Épített erősítőm élleszteném,de nem akar beindulni.A két tranzisztor (a képen megjelölve) pedig nagyon melegszik. Próba képpen csak 1 pár végtranzisztor van bekötve (1db 2SC5200 +1db SA1943) Segítséget alőre is köszönöm.
Szia! Mérd meg mekkora feszültség esik a bekarikázott tranzisztorok 220 Ω-os emitter-ellenállásain! 1 V körüli értéket várunk.
Mekkora a táp és a kimeneti egyenfeszültség?
Ez sajnos nagyon nincs rendben. Ellenőrizd le az alkatrészek értékét, a tranzisztorok helyes beültetését (lábkiosztás)!
Mutass képet a panelről és a NYÁK-tervről, hogy többen is átnézhessük!
Táp +-59 volt
Hamar elakadtam, a mellékelt képen bekarikázott ellenállások helyes értéke 47k. Vajon mennyi hiba van még a dokumentációban?
Ellenőrizd, hogy az 5401 és az 5551 tranyók megfelelő pozícióba kerültek-e, az jó a beültetési képen. Szerk.: az élesztés során az INPUT ± pontokat zárd össze. Végtranzisztor egyelőre nem kell rá. Akkor léphetsz tovább, ha az SP kimeneten közel nulla voltot mérsz testhez képest. A hozzászólás módosítva: Ápr 11, 2020
Anyagok összeválogatása kapcsolási rajz alapján , a beültetés a beültetési rajz alapján történt.
A 47k került beültetésre (de kipróbáltam a 4,7k is ) Más külöbséget nem vettem észre. Bemenetet zártam, kimeneten +1,96 volt. Atöbbi alkatrészátnézése folyamatban.
A megjelölt ellenálást csak 100 Ohmnak mérem, 110 helyett.
Ekkora eltérésnek nincs jelentősége. Mérjünk inkább feszültséget!
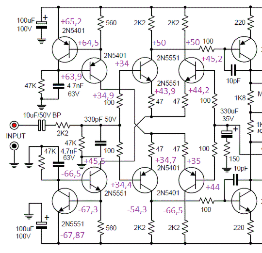
Ezen az ábrán szereplő 560 Ω és 2k2 ellenállásokon mekkora feszültség esik? Rajtuk 0,6 V, illetve 1,5 V körüli értéket várunk.
560 -0.64v
2k2 -12-9 volt ellenáláaonként változó
Testhez képest a 47 Ω ellenállások közös pontja? ±0,7 V-ot várunk.
Mérj megy egy 47 Ω-os ellenállást!
Szerk.: színkód alapján jó, ha mérve is stimmel, akkor a feszültségesést nézd meg rajta (60 mV)! Szerk2.: a 100 Ω-os ellenállások gyűrűi a képen nem mutatnak határozottan barna-fekete-barnát, attól persze lehetnek jó értékűek. A hozzászólás módosítva: Ápr 11, 2020
Ezeket mérve 46,4....46.6 Ohm ( panelban mérve)
47 Ohmoson 200mV
100 Ohmos mérve is annyi (barna fekete fekete fekete barna)
Ezeken az ellenállásokon folyik fele-fele arányban a 0,64 V/560 Ω áram.
A tranyók körül sem stimmel valami, a B-E lábak közötti feszültségnek 0,5-0,7 V közé kell esnie! A tranyó lehet hibás, vagy N/P elcserélt, vagy eltérő lábkiosztású.
Nagy valószínűséggel az 5551 és a 5401 tranyók körül lesz az elkeveredés. Ha nem tudod kiszűrni, akkor írd rá a rajzra ezen tranzisztorok emitter, bázis és kollektor feszültségét testhez képest, a polaritást is jelölve.
Szép napot !
Szükségem lenne a Reflex-500 végerősítő beültetési rajzára.Itt a fórumon sajnos nem találtam,de gondolom valaki csak tud segíteni. Előre is köszönöm!
Kicsit Mórickásra sikerült.
Az értékek csak megközelítöek, mert ugrál a fesz egy kicsit. A tápfeszem +- 67V.( Nem 59V mint korábban írtam.)
Kivegyem a tranzisztorokat, és megnézzem jók-e?
Szia!
Néztem a méréseket. Ha eltekintünk attól hogy a mérések során akár 3-4V-ot is változott a tápfesz és ezzel együtt a mért érték is, akkor nekem a két 50V-os mérés gyanús. Nem lehet hogy összeér valami forrasztási pont a szomszédossal? Tranzisztorok közül a két pirossal bekarikázott nem tetszik. Kaphatunk egy forrasztási oldal fotót is?
Kiforraszam a tranzisztorokat?
Ezt bizony le kell mosni, mert valószínűleg átvezet a szélrózsa minden irányában. (denszesz, nitró, aceton)
Próbáltam letisztázni az eredményeket. Nagyjából ezeket mérted? Szerk.: mosás után világítsd át a panelt, hátha maradt elégtelen maratás. A hozzászólás módosítva: Ápr 11, 2020
Átmostam,nagynyomású levegővel átfújattam.
Már csak az egyik tranzisztor melegszik. (A negatív oldali) Mosogassam áztassam még?
Világítsd át erős fényben! Ahol találsz szennyeződést kicsit meg is kapargathatod (lehetőleg nem fémes szerszámmal). Ezt követően ismét mosd le!
Töbször átmostam , nűanyag "drótkoronggal" is átdolgoztam , 2x átvilágitva átnéztem.
Hibát nem találtam. A kimeneten +46 voltot mérek, szkóppal mérve kicsit pulzál ,kb 2-3 voltot.
Nem feltétlen a hibajelenséghez tartozik, de úgy látom, hogy a bemenetnél lévő 10µF 50V os kondenzátor nem bipoláris, mint ahogy az a kapcsolási, és beültetési rajzon szerepel.
|
Bejelentkezés
Hirdetés |






















