Fórum témák
» Több friss téma |
Fórum » Hangsugárzó építés, javítás - miértek, hogyanok
Témaindító: csonthulye, idő: Dec 10, 2005
Témakörök:
Ez nagyon nem így van. A kimenőtrafó az nem huzal, hanem transzformátor, és főleg nem ellenállás, hanem az elektronikai modellekben generátorként írható le a hangszóró felől nézve. Aztán van OTL erősítő is. Szóval kedves Laci, sántít a kijnyilatkozás.
Pontosan így van. Valószínűleg ezért is álltak rá a gyártók a 6 Ohmos hangfalakra. Azért vákumban lehet a hangszórónak is üresjárata. Mondjuk lehet tönkre is menne egyből.
Tudom én, hogy neked mindenben kifogásod van, amit én leírok. De ez teljesen mellékes a valóság szempontjából. Írd csak.
Nem számít, mivel én megmértem ezt a hangszórót, illetve 4 éven át hallgattam, így tudom, hogy irgalmatlanul jó a középsávja. Jobb mint akármelyik a munkahelyeden gyártott hangszóró. Egyébként meg azzal a rezonanciával bakot lőttél. A legtöbb ekkora méretű hangszórónak meg van ez a 4-6kHz közötti rezója, ezért még alatta elváltják, de a precízebb cégek, okos konnstruktőrök még le is szívatják. Te valószínűleg nem így csinálnád meg kedves László. A mérésemről annyit, hogy én még nem láttam tőled mérést... Még munkahelyit sem, nem hogy otthonit.
"Ez a hangsugárzó, műszaki szempontból nézve biztos, hogy nem jó / nem jól tervezett. Már a magashangszóró hiányzó süllyesztése miatt sem működhet igazán jól, és a mérésekből sajnos nem lehet következtetéseket levonni, zaj, rossz felbontás és elméleti hiányosságok miatt."
Ezt egyből gondoltuk, de inkább bízd Ódenkára, hogy mit fog csinálni. Viszont kíváncsivá tettél, hogy hogy lehet megmérni egy hangsugárzó zaját. Vagy csak kinyilatkoztattad? Esetleg nincs is zaja egy hangsugárzónak?
Az induktivitás nagysága soha nem frekvencioafüggő. Ez tévedés, tessék utánna nézni. Ami frekvencia függő paraméter, az az induktivitás impedanciája. Az változik a freki függvényében. Maga az induktivitás az nem.
Blődség. Az elektrodinamikus hangszóró induktivitása ugyan olyan fizikai mennyiség, mint a többi induktivitás. Ugyanazok az egyenletek érvényesek rá. Nincs külön differenciál egyenletben leírt hangszóró induktivítás. Ezért a mértékegysége is ugyanaz. Egyébként teljesen mindegy, hogy van-e vasmag, vagy nincs. Az induktivitás leírásának egyenletei ettől nem változnak. Lásd Wikipédia.
Mellesleg a kedves nejem fizikus, dolgozott az LHC-ben is. Ő is így tudja, ahogy írtam. Megkérdeztem. A hozzászólás módosítva: Máj 24, 2020
A modellekben a transzformátor az transzformátor. Nyilván több méter huzalból készül, és még ellenállása is van, induktivitása, stb. De részemről mindegy. Az ellenállásfóbia egy szubjektív, nem jól mérhető mennyiség, nem kifejezetten releváns hansugárzókkal kapcsolatban.
Egyébként természetesen a legtöbb végerősítő AB osztályú, nagy részük emitterellenállásokkal. Ennyi erővel azokat is el kellene távolítani a jelútból (nyilván nem). Egyébként vannak, nagyjából kapacitás- és induktivitásmentes huzalellenállások, szerintem hangváltóban azok jobbak lehetnek.
A valóság, valószínűleg jól megvan, köszöni szépen, mindkettőnk nélkül.
A hangszóró középtartománya, szerintem, kifejezetten rossz. Bővebben: Link Bővebben: Link Bővebben: Link Egy normálisan tervezett rezonáns rendszer nem rezeg be 4-6kHz között ebben a méretben. A baj egyébként nem ezzel van, hanem azzal, hogy ez a Peerless 1kHz körül is szétesik. Nem értem, miért kell ezen vitatkozni, világosan látható. A hangsugárzómérések értékelése nem személy- és helyszínfüggő.
Valószínűleg férleértetted, a gyenge SNR nem a hangsugárzó bűne.
Ez így nem igaz. Az információforrásod nem jó, mindketten tévedtek. De megbocsátható, ez nem egy fizikus szakterülete.
Bővebben: Link
Kérjük, hogy a felesleges személyeskedést fejezzétek be.
@ P_Laszlo
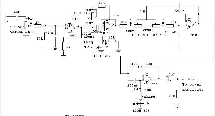
Kérdésem van... Megépítem, nem nehéz, ezt subládikó elektronikát. Még nem tudom, hogy fognak szólni az emberpróbáló mélynyomóim, de ötlött bennem egy kérdés: Ha nem váltom ki a hangdoboz teljes mély szekcióját, mély hangszórót, hanem kiegészíteni szeretném lefelé a mélyátvitelt? Nem gond-e, ha a mélynyomó, ami külön doboz, az elhelyezése kritikus-e? Valami azt súgja, hogy de. Mivel térben máshol van elhelyezve a subláda, a fázis eltérés felléphet-e, vagyis hogyan védekezhetek az esetleges mélyhang fázis eltolódások ellen. A kapcsolás tartalmaz fázis korrekciós részt is, talán lehet kicsit finomítani, ha mégis kellene. A gyakorlat majd mutat valamit, de elvileg hogy áll ez a dolog? Köszönöm Én
Úgy, hogy minél közelebb lesznek a mélyhang sugárzók, a szélessávban működő hangsugárzókhoz.
![]() Egyébként hangnyomás- fr. méréseken is látszik, ha fáziskülönbség miatt nem jól összegződik hallgatási pozícióban. A teljes mélyszekciót csak úgy tudod kiváltani, ha a JBL-ben cseréled ki a mélyhangszórót. A Peerless hangszóróid nem "mélynyomók", ez a mélyközép kategória inkább.
Köszönöm!
A kicsere sajnos nem megy, ahhoz a hangszóró túl nagy, vagy a doboz kicsi szélességre... De mindenképpen jobb eredményt remélek, mint az eredeti állásban. Majd mesélek róla - az idén...
Miután egy ferromágneses magos tekercs L induktivitása az elméleti és gyakorlati képletekből egyaránt jól láthatóan arányos a mag frekvencia- és jelszintfüggő relatív permeabilitásával, bizony maga az L érték is frekifüggő. Minden komolyabb szakkönyvben van ezt illusztráló L[f] diagram...
A dinamikus hangszóró elektromos szempontból nézve egy lineáris motor, a mozgórészre rögzített membránnal megbolondítva
Persze, biztosan jobb mélyben. Csak kár érte, hogy nem tudod cserélni, mert a Peerless 450Hz-ig is jobb, mint a JBL eredeti mélyközepe.
Akkor az nem értékelés, hanem számszerű, súlyozott paraméter-összegzés. Szöveges minőségértékelésben elkerülhetetlenek a szubjektív elemek. Melyik a használhatóbb szerinted?
Ne szőrözzünk. A számszerű paraméterek adnak egy objektív képet, amit aztán szövegesen is lehet értékelni. Aki nem érti a számszerű paramétereket, azoknak el lehet magyarázni mi mit jelent és hogyan fogja befolyásolni a végeredményt. A szöveges minőségértékelés ezt jelenti.
Az olyan paraméterek, mint szellős hang, bársonyos mélyek, tolakodó közép értelmezhetetlenek, mert csak annak a személynek jelentenek bármit is aki írta, mondta ezeket a költői jelzőket és te esetleg egész mást gondolsz ugyanarról a hangszóróról.
Bár én nem a szubjektív tesztről beszéltem, hanem a mérés adatok alapján kimondott szakmai minősítésről és a hangminőséget vélhetően hátrányosan érintő anomáliák tárgyalásáról. Mint amikor kedvenc majszterünk a frekimenet egyenletlenségein lovagol, másféle (pl. dinamikus viselkedésről árulkodó) paraméterekről szinte tudomást sem véve.
[Ha már szó esett róla...] A szubjektív tesztelőknek tényleg nem ártana pontosabb leírásokat adni, de mondjuk a "puha, bársonyos hangzás" mindenki számára világos, aki csak egyszer hallott Bösendorfer hangversenyzongorát Steinway mellett, és van füle. Akinek nincsenek ilyesfajta tapasztalatai, hiányoznak az alapvető belső referenciái, nyilvánvalóan értetlenkedni fognak. Lehet-e olyan sörtesztet írni, amelyikből az életét a kanizsai világos - kőbálnai - borsodi szentháromságban leélő, abból soha ki nem lépő alkesz megérti, miben különbözik ezektől bármelyik olcsó, de tisztességes német lager? További közhelyeket is írhatok, ha szükséges Idézet: „Mint amikor kedvenc majszterünk a frekimenet egyenletlenségein lovagol, másféle (pl. dinamikus viselkedésről árulkodó) paraméterekről szinte tudomást sem véve.” Vagy kicsit oda kellene figyelni, nem zsigerből ellentmonani neki és kötekedni. Én sem értek vele egyet mindenben, de azzal jönni, hogy csak a frekvenciamenettel foglalkozik, finoman szólva is nevetséges.
Bocs, ha lemaradtam valamiről... linkelnéd valamelyik burstjeles vizsgálatát? Vagy bármi hasonló konkrétumot
Nos, pontosan a szubjektív tesztről beszéltél. Egy szöveges minőségértékelésben nincsen semmi szubjektív, hiszen azt mondod el, ait a számok, amit a mérés alátámaszt. HA elmondom, hogy 1kHz után erős rezonancia tapasztalható, az szöveges értékelés. Ha azt mondom, hogy 1kHz után ZAVARÓ rezonancia tapasztalható, az már szubjektív - engem zavar, téged meg esetleg nem. És írhatsz bármi közhelyet, sokan vannak akik szeretik a kőbányai sört, és sokan vannak akik a német söröket. Ez piszokul emberfüggő, és éppen ezért nem mondhatjuk, hogy a német sörök jobbak. NEKED jobban ízlik, passz. Vagy mondhatod, hogy a német sörök jobban megfelelnek az iparági standardoknak,mert pl nem tartalmaznak kukoricamalátát, ellenben a kőbányai igen. És épp így az egyik hangszóró jobban rezonál 1kHz után mint a másik, ami jobban (vagy kevésbé) megfelel az iparági standardoknak, vagy az ideális modellnek.
A puha bársonyos hangzás is egyénfüggő. Nekem van fülem, hallottam Steinwayt is és Bösendrfert is. Mégis, lehet hogy nekem a Bösendorfer tetszik, neked meg a Steinway. Mert az egyik szerint a Bösendorfer lágy, telt, színes, plasztikus, a másik szerint a Bösendorfer tolakodó, harsány, túl határozott, karcos. Mindenki mást hall bele, ezért így értékelni egy hangszórót vagy bármilyen hangrendszert teljesen értelmetlen. És ezeket a teszteket elfogadni is értelmetlen, vitatkozni róluk is az. ÉS megpróbálni elmagyarázni, miért értelmetlen.... nos úgy látszik az is az. Részemről vége is a vitának. A hozzászólás módosítva: Jún 1, 2020
Véleményem szerint kiegészíteném annyival, hogy amit más közöl azt nem biztos, hogy minősíteni kellene, és ahogy írtad a vitázásnak is csak öncélú eredménye lehet. És vannak akik szívesen járnak bikaviadalra, de az jó lenne, ha ennek helye nem ez a fórum lenne.
A hangszórók Burst jeles vizsgálata ostobaság. Ha valaki ezt propagálja, az még olyat nem csinált , de nem is látott. De ha az illető megmondja, hogy egy Burst jelet ábrázoló oszcillogramból mennyi a hangszóró, és mennyi a mikrofon, annak elintézem a dísz doktorit a MIT-en.
[Az előzőhöz hasonlóan, az első bekezdésben a kiértékelésről, a másodikban a szubjektív tesztről.]
Az erős vs. zavaró szembeállítása csak játék a szavakkal. A kiértékelésben mindkét jelző relatív értelemben használatos, többek között olyan nem-technikai tényezőket figyelembevéve, mint az árkategória. És most ismét kitérnék a sörre, hiszen kitűnő példa lehet a tökéletesen objektív rangsorolásra! Az egyik megfelel a német tisztasági törvénynek, így méltó lehet a sör névre, a másik pedig nem. Egy hangsugárzó mérési adataiból, hacsak nincs vele valami nagy disznóság, ritkán lehet egyértelmű következtetést levonni... rendszerint még a különbségek sem merülnek ki annyiban, hogy "egyik jobban rezonál 1kHz után mint a másik" (egyéb paraméterekről nem is beszélve). Mondhatjuk-e hogy jobb? Ez itt a legfontosabb kérdés, és nem kevesebb múlik rajta, mint a hangtechnikai eszközök minőségi fejlesztésének valódi célja, értelme. Aki cinikus módon relativizál, áttételesen azt állítja, hogy kár bele időt, energiát ölni. Ahol még a két hangversenyzongora-véglet hangzásvilága is felcserélhető, ahol bármibe "bármit bele lehet hallani", ott a High Fidelity az égvilágon semmit sem jelent.
Részletes kifejtés helyett mindössze annyit mondanék, hogy ez a "vélemény" ugyanígy előadható a Wigner-eloszlás vagy a halmozott lecsengési spektrum mérése kapcsán is, és természetesen éppen annyi lenne az "értéke"
|
Bejelentkezés
Hirdetés |




Nem számít, mivel én megmértem ezt a hangszórót, illetve 4 éven át hallgattam, így tudom, hogy irgalmatlanul jó a középsávja. Jobb mint akármelyik a munkahelyeden gyártott hangszóró. Egyébként meg azzal a rezonanciával bakot lőttél. A legtöbb ekkora méretű hangszórónak meg van ez a 4-6kHz közötti rezója, ezért még alatta elváltják, de a precízebb cégek, okos konnstruktőrök még le is szívatják. Te valószínűleg nem így csinálnád meg kedves László. A mérésemről annyit, hogy én még nem láttam tőled mérést...
Még munkahelyit sem, nem hogy otthonit.
Mellesleg a kedves nejem fizikus, dolgozott az LHC-ben is. Ő is így tudja, ahogy írtam. Megkérdeztem.
