Fórum témák
» Több friss téma |
- Ez a felület kizárólag, az elektronikában kezdők kérdéseinek van fenntartva és nem elfelejtve, hogy hobbielektronika a fórumunk!
- Ami tehát azt jelenti, hogy a nagymama bevásárlását nem itt beszéljük meg, ill. ez nem üzenőfal! - Kerülendő az olyan kérdés, amit egy másik meglévő (több mint 17000 van), témában kellene kitárgyalni! - És végül büntetés terhe mellett kerülendő az MSN és egyéb szleng, a magyar helyesírás mellőzése, beleértve a mondateleji nagybetűket is!
Ne csak a frekvencia kiosztást olvasd, hanem az egészet, és alaposan.
Az én malmaim is lassan őrölnek...
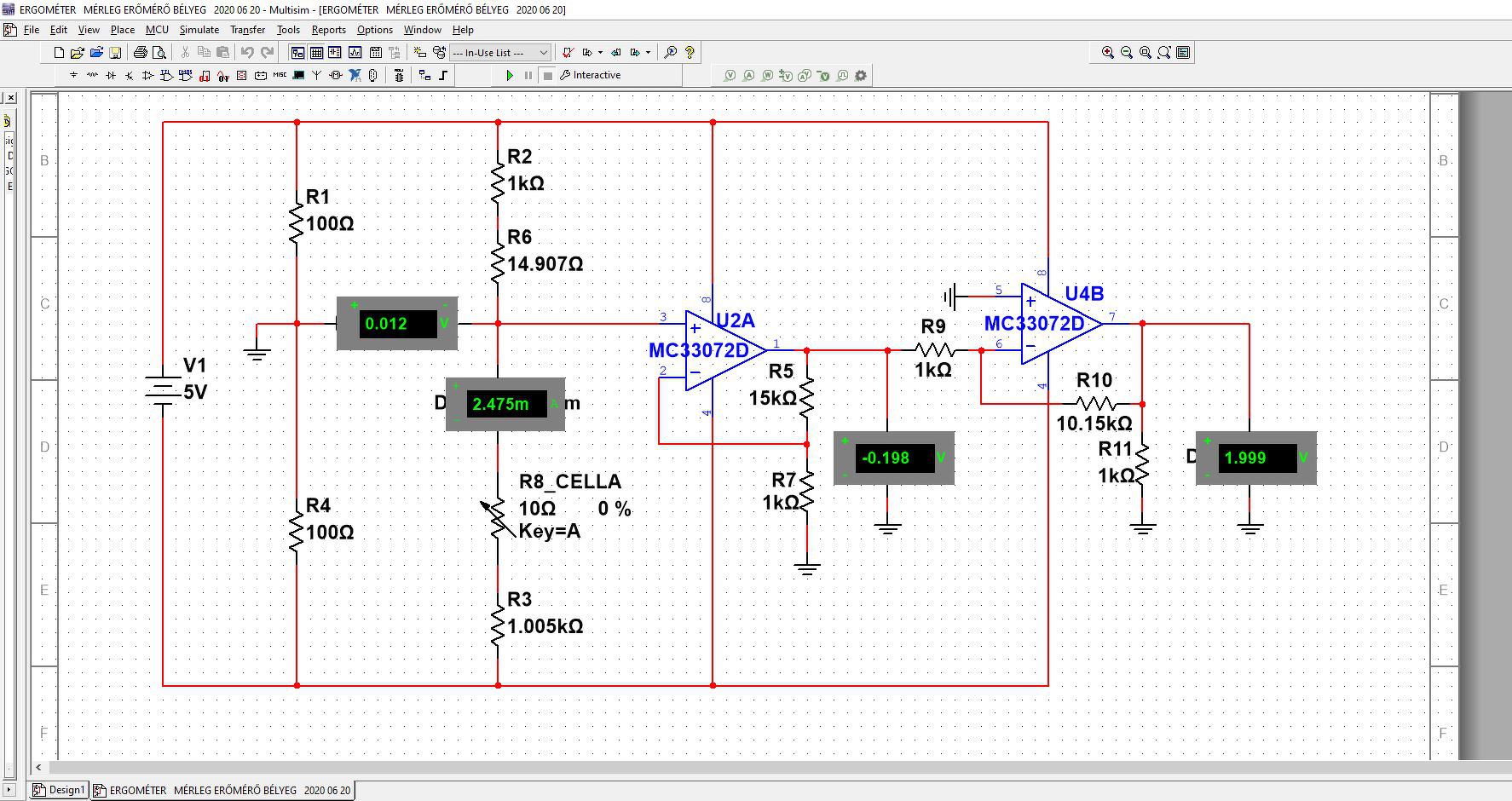
Nem is olyan tragikus, ha csupán 1 cellát használunk. Az érzékenység így 0,1 N/mV. Szerintem ez egy fürdőszobai mérlegnél elfogadható, mivel a legkisebb kijelzett érték ennek 10-szerese. Gondolom vannak stabilitási szempontok, de kezdetnek talán jó. Köszönöm a segítségeteket.
Uraim, egy kis segítséget kérnék. Az istenért nem jövök rá, hogy miképpen kellene kiszámolnom a zene átviteli sebességét. Ha az az érték egyáltalán azt jelenti amit keresek. Osztottam meg egy képet, ezek az adatok ismertek. A képen látható, hogy a winamp program ennek a zenének 11.93 kbps vagy is elvileg, ha jól olvasom a rövidítést "kbps" kbit/sec. Lehet hogy hangminta átviteli sebesség amit számol. Amit még lehet tudni, hogy 44100Hz-en megy a lejátszás.
Tehát a kérdésem arra irányul, hogy miképpen kapom én meg ezekből az adatokból azt a 11.93 kbps-t? Előre is köszi a segítséget. ui: ha kell még további infó és tudom, kérjétek és írom.
Én ehhez a formátumhoz nem értek, most wikiztem rá hogy egyáltalán mi ez.
De. Ha egy egyszerû .mp3 -fájlt veszünk, mondjuk 192kbps -el, ott a mintavétel (pl. 44.1000s/s) teljtesen jelentéktelen, mivel ez egy tömörített formátum. Ebben az adott fájlban mondjuk 5.294.513 byte egy 221 sec hosszú zenei anyag, és ha ezt a kettôt osztjuk akkor ~23.957 byte jön ki per sec. És ez megfelel, ha felszorozzuk 8-al a 192kbps-nek. A hibát (191.656 bps) az okozza, hogy még vannak járulékos bájtok is a fájlban (mint header pl.) Tehát szerintem, 11.93kbps azaz ~1491 byte per sec az adatforgalmi igény a lejátszó sw (vagy hw) felé.
Hogy jött ki neked az ~1491 byte/s ?
Nekem nem jön ki, akár hogy számolom. Végig követtem a számolásod, de nem jön ki nekem. Ez a zene nem tömörített .vgm kiterjesztésű nyers adathalmaz. Teljes minta mennyiség 8 601 706 és 393 másodperc hosszú, egy loop-ot tartalmaz pont a felénél, tehát 393/2 lesz loop nélkül, ami 196.5 másodperc. Maga a fájl mérete, amely a zenét tartalmazza: 291 020 byte hosszú. Így ahogyan leírtam neked, hogy tartalmaz egy loop-ot, újra számoltam és így már ki is jön. (291 020/196,5)*8 = 11 848 ~ 11.9 kbps, ez kerekítve már kijöhet az egyéb felesleges vagy éppen az extra byte-okkal. Közben a Winamp-ot is nézem és ott az adatok szerint pontosan ki is jön ez a 11.93 kbps. Köszi a segítséget.
Hozzábbértőktől had kérdezzem..
Adott egy Chauvin Arnoux C.A 6117 es gép. Akksija sajnos nincsen! a hátlapot levéve megtaláltam a +/- sarkokat. ott betáplálva a gép életre kel viszont "mérési hibára" hivatkozva nem lép tovább! Az hátlapi akkucsatinál van még 2 plussz csati a képen szereplő felirattal.. gondolom ott valami mérést vagy kommunikációt csinál az akksival... Vagy esetleg tudja valaki hog mire szolgálhat? A hozzászólás módosítva: Jún 26, 2020
Sziasztok! Vagy egy sony erősítőm (STK4162-II ) ami 6-16Ohm impedanciáig köthető rá hangfal.
Adott 2 pár hangfal,az egyik 6ohm-os a másik 8ohm-os. Párhuzamos kötés kizárt,mivel 2,5ohmot mértem. Sorba kötve 9,5ohm-ot így is kötöttem be. A kérdésem az lenne ,hogy ilyenkor végighalad a feszültség az egyik hangfalnak a hangváltóján (mivel 3 utas így 3 úton?) Magas,közép,mély hangsugárzóján és aztán megy át a másik hangfalba? Ha igen akkor ez mennyire jó megoldás? Ront a hangminőségen? Előre is köszönöm!
Szia! Általában kerüljük a hangsugárzók soros kapcsolását, mert az eltérő impedanciamenetük miatt egyenetlen lesz az átvitel. Rajtad múlik együtt tudsz-e élni a kapott hangképpel.
A 2,5 Ω túl nagy árammal terhelné az STK-t, tehát a soros kapcsolás kizárható. A helyes megoldás egy hangsugárzópár használata.
Köszönöm válaszod! Az egyik pártól meg kell hogy váljak,mert külön-külön jobban és szebben szólnak. Majd este lenyomnak egy kő papír olló-t egymásközt!
Idézet: „A 2,5 Ω túl nagy árammal terhelné az STK-t, tehát a soros kapcsolás kizárható.” Értem hogy mit akartál irni, de nem az lett belőle. ![]() Idézet: „A helyes megoldás egy hangsugárzópár használata.” És ebbe a kérdező bele is nyugodott. Idézet: „mert külön-külön jobban és szebben szólnak.” Probléma megoldva.
Sziasztok!
A mellékletben egy tranzisztor karakterisztikájának egy részlete van. Kapcsolóként szeretném használni, és azt szeretném kérdezni, hogy mit jelent pontosan a (Storage time)? A példa kedvéért legyen a kollektor áram 30mA. A bázisáram már bevan állítva az nem is érdekes, hanem hogy mennyi idő alatt nyit ki a tranzisztor teljesen, és mennyi idő alatt kapcsol ki? Úgy gondolom, hogy a Rise Time (bekapcsolási idő) 30mA Ic-nél 20ns. A "Turn-On Time vs Collector Current" ábrát nem teljesen értem. A Fall Time (kikapcsolási idő) 18ns 30mA kollektor áramnál. Nem tudom jól gondolom-e, erősítsetek meg. De mi az a Storage Time? Talán ennyi időnek mindenképp el kell telnie a bekapcsolás után, mielőtt kikapcsolna? Úgy értem hogy addig nem tud kikapcsolni míg ez az idő el nem telik? Csak ötletelek. Nagyjából 10us-onként szeretném kapcsolgatni. Előre is köszi a segítséget.
Jól gondolod, a Storage Time az az idő, amíg a bekapcsolt tranzisztor nem csinál semmit a vezérlése hatástalan. A Rise Time, és a Fall time a bekapcsolás, és a kikapcsolás gyorsasága, viszont a Turn On (ami kollektor áram függő) gyakorlatilag a bekapcsolási késleltetés.
Ez a tranzisztor nem kifejezetten kapcsoló tranzisztor, ezért viszonylag nagyok a késleltetési idők. ezzel együtt megfelelnek céljaidnak, mert amire használni szeretnéd, arra megfelelnek, ezek az idők 2 - 3 nagyságrenddel kisebbek, mint amire használni szeretnéd. De azért jobb lenne, ha tisztességes kapcsoló tranzisztort használnál, nem lennének meglepetések. A magyarázó ábrán láthatod, hogy ezeket az időket úgy produkálja a tranzisztor, hogy a BE diódája jelentős mértékben záró irányban van előfeszítve. Ettől a fel, és lefutási idők gyorsulnak ugyan, de a tárolási, késleltetési idők nem. ezzel együtt a 10 us -os idők mellett eléggé elhanyagolhatók.
Értem, köszönöm. Milyen tranzisztort ajánlanál ami gyors kapcsolású? Ami kimondottan kapcsoló tranzisztor? Sokat keresgéltem de nem ismerek konkrétan ilyet, csak nagyobb teljesítményűt de nekem kb:100mA kollektoráram bőven elég lenne. Talán 20mA-nál soha nem folyna nagyobb áram rajta.
Sziasztok!
Építettem egy mikrofon erősítőt, ami 2,4V alapfeszültségről (vagyis 2db AA akkuról) kapja a tápot, amit ezzel: Link a feszültség átalakítóval 9V-ra átalakítva működtetem. Szóval erről az átalakító modulról kapja az erősítő a tápot. Hosszas vizsgálódás után rájöttem, hogy magas frekvenciás, de főleg infra hang tartományban észlelhető egy igen nagy mértékű (kb. -70-80dB) zaj az ebből a modulból ered. Azt olvastam, hogy fojtó tekercset ajánlanak a feszültség átalakító modul kimenetével sorba kötni, hogy csökkenjen ez a zaj. A kérdésem az, hogy mekkora tekercset ajánlanátok (10-15mA terhelés esetén) és, hogyan tudom a nekem megfelelő értékű fojtó tekercset kiszámolni? Ill. még az is megfordult a fejemben, hogy lm317-el stabilizálnám a modulból kijövő feszültséget, amit ugye ez esetben 12V-ra kéne átállítanom, hogy stabil 9V-ot kapjak, ezzel elvileg nagy mértékben kiküszöbölhetném a zajt. Kérdés, hogy hatásos lehet-e? Persze nagy áram felvétel árán...
Hello! A szűrő számítása itt le van írva. De kiindulási alapnak ismerni kell a zavaró jel frekvenciáját nagyságát, és hogy számodra, mekkora a megengedhető zavarójel a kimenetén. Mert ez adja meg a szükséges jóság értékét. A szűrés egy feszültségosztónak is felfogható, melynek nem csak a tekercs, hanem a kondi is része.
Az egyenáramú terhelőáramnak annyi szerepe van, hogy a tekercs Ohm-os ellenállásán az feszültséget ejt. Igen lehet szűrni tranzisztorral is, mert annak egyenáramú ellenállásához képest a váltóáramú ellenállása sokkal nagyobb. (Az LM317 ben is tranyó van, plusz a szabályzó, amelynek elég gyorsnak kell lenni, ha a zavaró jel frekvenciája magas..) De ne feledd, hogy az LM kimenetén elő van írva minimális terhelőáram, ami növeli a fogyasztást. Az infra hang, a hallható frekvencia sáv alatti frekvencia. Ilyen zavart is okozhat az átalakító szabályzója, de nem biztos hogy erről van szó. A zavar, nem csak a táppal terjedhet, hanem kapacitív és mágneses úton is. Tehát illő az átalakítót árnyékolni is ha gondot okoz.
Köszönöm a linket, bevallom egyszerűbbnek gondoltam.
![]() Közben megtaláltam a modulnak a dokumentációját. Itt 4,7-22uH értéket javasolnak, ha jól értem ki -és bemenetre (utóbbi csak kondenzátorra értve), minél közelebb az áramkörhöz. Most szerintem ezzel fogok próbálkozni, aztán meglátom mi sül ki belőle. ![]() Amúgy 1 MHz az alap frekvencia, amint ez a modul működik, bár számomra meglepő, hogy 30-40 kHz tartományra már nagy hatással van.
Néhány észrevétel:
-nem túl jó ötlet mikrofonerősítőt kapcsoló üzemű tápegységről járatni, 2,4V-ra lehet már mikrofon erősítőt készíteni -Proli007 szerintem a táp után kötendő szűrőről írt, az adatlap pedig a kapcsoló üzemű átalakító induktivitásáról -ha szűrőt építesz, ebben az esetben érdemes olyan induktivitást és kondenzátort használni, ami 1MHz-en is induktivitás és kondenzátor, mert lehet hogy a nagyfrekvenciás tartalom okoz az erősítő sávján belül zavarokat
Gondolom lehet 2,4V-ról működtetni mikrofon erősítőt, bár én még nem találkoztam ilyennel, azért építettem meg így.
LM4562-vel építettem meg, 9V alatt jelenleg erősen megnő a zaj az említett tartományokon, bár ezt csak sejtem, nem vagyok biztos benne, de 9V alatt annyira kevés feszültség jut a kondenzátor mikrofonokra, hogy nem győznek elég erős jelet biztosítani az erősítő számára. Egyébként gondolom, hogy a magas frekvencia okoz problémát a hallható tartományon belül. Ha jó az angolom, a PDF-ben az utolsó előtti (6.) oldalon írja, hogy mit ajánl zavarszűrésnek. Vagy félre értem?
Az adatlapon a kapcsolóüzem energiatároló tekercséről van szó, nem a szűrésről.
Egyébként pedig feltehetnéd az egész rajzát, képet, mert így csak a "levegőben beszélgetsz" mindenkivel.
Akkor sajnos tévedtem.
Ez esetben kénytelen leszek az LM317-el próbálni szűrni. Mellékeltem a teljes bekötést. Nagyon remélem értelmezhető. Tök egyszerű. Annyit még hozzátennék, hogy félreértések elkerülése érdekében szólok, hogy itt a test, tehát a null pont az a fent látható LM317 kimenete! Így hoztam létre szimmetrikus tápot. Tudom szokatlan, de működik. Gondoltam rá, hogy ez még generálhat zajt, de kipróbáltam 9V-os elemmel közvetlen meghajtással, szóval a step-up konverterek nélkül, és úgy lényegesen alacsonyabb zajjal működött, nem volt se mély, se magas frekvenciás zaj kiemelés. A hozzászólás módosítva: Jún 29, 2020
Ez a táp kialakítás messze nem korrekt.Egy LM317 (mint a többi három lábú stabi is) Nem terhelhető, csak a kimenet és a negatív táp között. Márpedig a két mikrofon pont ezt teszi. Te csak azért tudtál beállítani kimeneti feszültséget, mert a stabi feszültségét beállító osztó árama nagyobb mint a két mikrofont működtető áram. Egyéb iránt az sem szabályos, mert az adatlap szerint minimális terhelés 5mA, ami nálad 1,2mA (levonva még a két mikrofon áramát is.)
Tehát hiába erőlteted hogy ez egy jó megoldás, de mégsem jó ez. Az erősítő fokozat a kimenetére kötött terhelés is terheli a virtuális GND-t. A szimmetria sincs meg a tápon, az adatlapon is rajta lesz a két tápon egy-egy 100nF-os kondi. Tehát egy műveleti erősítős Rail Splitter-el (2. ábra) jobban jártál volna. A tápon is csak elkók vannak, sehol egy nagyfrekis hidegítés. Egyébiránt ahogy említették is, egy kisjelű szélessávú fokozat táplálása kapcsolóüzemű cuccal nem szerencsés. Abban 10V ugrándozik kimenetén, miközben a bement mV-okat dolgoz fel. A virtuális GND-n létrejövő bármilyen zajt a mikrofon egy az egyben becsatolja a mV-os bemenetre. Nem beszélve az induktivitás szórásáról. Tudom, "9V-ról jól működik", de az nem termel zajt, amit el kellene nyomni..
Sziasztok! Egy újabb problémával keresném a tisztelt publikumot. Ma beszereltek egy klímát, ami önmagában nagyszerű. Nem tudom reklámnak minősül-e, ha márkanevet írok, ezért inkább nem írom le (ha nem sérti a szabályzatot és előre visz a megoldásban, akkor persze később kiegészítő infónak leírom). Tökéletesen működik, egyetlen "apró" problémája, hogy a távirányító bizonyos gombnyomására bekapcsolja a mini hifit, ami bár azonos betűvel kezdődik a márkaneve, nem ugyanaz a gyártó. A kérdés az, hogy lehet-e ezzel valami "értelmeset" kezdeni. Valamelyik készüléket átlehet esetleg programozni? Olyan kütyüt már építettem korábban, ami az infra távirányító jelét veszi és kiírja HEXA-ban, de ez önmagában kevés, ezzel maximum a "közös" gombokat tudom kiszűrni. Találkozott már más is ilyennel? Mi a megoldás (ha van)?
A válaszokat előre is nagyon szépen köszönöm.
Nem mondtam én, hogy jó megoldás csak, hogy ezt sikerült kitalálnom.
![]() A Rail Splitter megoldás valóban jó, csak eddig úgy gondoltam, jelentősen lecsökkenti az üzemidőt a nagy áramfelvétele miatt, így mint korábban is szó volt róla, ezt nem preferálom. Persze ha jól gondolom, és megoldható úgy is, hogy a létrehozott GND-t, tehát az osztó ellenállásokon elég ha 1-2mA folyik, akkor még belefér. Persze most OpAmp nélküli kivitelben gondolkoztam. Egyébként mi mással tudnék létrehozni 9v-ot 2,4v-ból? A hozzászólás módosítva: Jún 29, 2020
Ha azonos kódra reagál a kettő, akkor nem sokat tudsz tenni. Esetleg megnöveled a távirányítók LED-jének az irányítottságát, hogy tényleg csak oda jusson el az infra jel, ahova célzol. A LED áramát is csökkentheted akár, hogy a falról visszaverődő fényt ne tudják a készülékek érzékelni. Esetleg a vevőket valahogy leárnyékolni.
Átkódolni nem lehet valamelyiket? Gondolok itt egy "egyszerű" Arduinora, hogy másik jelet küld a távirányító és akár ott "átkódolom" a vevő oldalon... tehát mondjuk legyen binárisan 0010-t kéne kapnia, hogy bekapcsoljon... a távirányítót átállítom, hogy küldjön 0001-t, és ezt egy Arduino-val dekódolom, hogy 0001 -> 0010... Nem csináltam még ilyet, ezért kérdezem...
Hello! Gondold át még egyszer a dolgot. Mit alakítanál mire és hol? Két távrángató azonos kódot sugároz ki. Akkor egyik távirányítóját és annak vevőjét átalakítanád, hogy más kódra működjön? Inkább azt nézd meg, hogy a távrángatóknak nincs-e címzés bemenete, amivel esetleg mások címre lehetne átállítani. De mivel ezek speciálisan készülékhez vannak rendelve, ennek kis esélye van.
|
Bejelentkezés
Hirdetés |




















