Fórum témák
» Több friss téma |
Fórum » Kapcsolóüzemű tápegység
Témaindító: Rendszer, idő: Feb 18, 2006
Témakörök:
Igen, elképzelhető, de a 100 W-os adóvevőhöz azt hiszem kevés lenne...
Az egyik táp, de inkább mind kettő szörnyet hal.
Szia!
Erre egy sokkal kisebb trafó is elég, ha erre haaználatos. Ehhez egy normál 60VA-es is elegendő, ha autotrafonak van megtekerve, vagyis csak egy tekercs van rajta, ami kozépmegcsapolású. A teljes tekercsre megy a 230, a kozepén pedig ott van a 115 volt. Persze így nincs hálózati elválasztás, de ide nem is kell. A gyári átalakítók is ilyenek. Még valami. Ha meg mered bontani, akkor ki lehet cserélni a benne lévő trafót, és akkor olyan, mintha gyárilag lenne 230-as. De még az is előfordulhat, hogy a gyári trafó is dupla tekercses primerrel van, de csak ha megnézed, akkor derül ki. A hozzászólás módosítva: Máj 22, 2020
Honnan vetted, hogy 100W-os az adó? Az eredeti táp 100W-os a leírásban!
Icom IC 706 gépkönyv: http://www.rigpix.com/icom/ic706_manual.pdf
a 26. oldalon vannak üzemmódok szerint az adó teljesítmények, 5-100 W között
"ki lehetne cserélni a benne lévő trafót"
Gondoltam erre is, csak hát nincs bátorságom megbontani és tekercselni... Korábbi hozzászólásomban ott van a link a kapcsolási rajzzal, ismét: http://photozou.jp/photo/show/3180890/236844363 Nem tudom, ezt láttad-e?
Sziasztok.
Valaki el tudná nekem magyarázni a következő modul lábainak a funkcióit ? Leginkább a 10-es láb nem tiszta számoma. Ha rákötök 6->12V, 7-Y GND, nincs vezérlő jel a 8-,9-es lábakon. A hozzászólás módosítva: Máj 30, 2020
IFB ez a kapcsoló fet túláram érzékeléséhez szükséges. Oda vagy áramváltót vagy ellenállást kellene a föld felé kapcsolni.
Köszi.
Ezek szerint ha 3,7-lábak +12V -ra kötve, 6-os GND -re, 10-es ellenálláson keresztül GND -re vannak kötve, akkor 8,9 lábakon meg kéne jelenni 40Khz 50% kitöltésű PWM jelnek, ami IRF3205 MOSFEt -et kéne hogy nyissa ?
Jól értelmezem? Vagy az 5-ös lábat is be kell kötni ?
Ha az 5-s nincs bekötve attól még meg kellene jelennie a kimeneten (8,9) a meghajtó jelnek úgy vélem.
Ha mégsem így lenne, mérd meg 494 lábain milyen feszültség mérhető a panel 6-s lába (gnd)-hez képest.
12-es lábon nem volt +12V. Rákötöttem, viszont Így nem tudom mérni, mert a FET egyből tűz forró.
A D-S lábak között egy trafó primer tekercse van. A hozzászólás módosítva: Jún 1, 2020
A képen látható kialakításához hasonló az én inverterem is, csak az IC helyett egy ilyesmi de más lábkiosztású board és 4 MOSFET, 2 trafó volt. Most csak 1 FET van benne, mert kipurcantak a régi vezérlő meghibásodásakor. Ja, az IRF3205 helyett próbára IRF540 lett betéve.
A hozzászólás módosítva: Jún 1, 2020
Mutass valami képet esetleg pontos rajzot arról amivel tesztelsz illetve mérni kellene. Pl ha primer tekercsre nem adsz tápot a fetnek sem szabadna melegednie.
Sziasztok!
Mellékelek egy képet, adott egy hangrendszer, aminek a kapcsolóüzemű tápja nem százas. Rajz szerint 24 voltot kellene tudnia, viszont csak 18.2 voltot mérek rajta, merre induljak el vajon a keresésben?
Szia!
Először ellenőrizd le, egyáltalán mennyire működik-e a beállítás/szabályzás - reagál-e a kis potira ( bal alsó sarok a tápon ). Ja, ezt benéztem.. A hozzászólás módosítva: Jún 10, 2020
Sajna nincs rajta kis poti, az egy csavar de majd ha időm engedi csinálok részletesebb képet
Szia!
Terheléskor megmarad a 18,2V, vagy tovább esik? Gyakori hiba, hogy a kapcsolófet source ellenállása (pár vagy pár tized Ohm) megnyúlik, vagy a kimeneti puffer elveszti a kapacitását, vagy megnő az ESR-je. Ebben az esetben nem sima a kimenő feszültség, hanem erősen hullámzó. A hullámok csúcsát veszi figyelembe a szabályzó kör, és mivel a csúcs megvan 24V, ezt jónak találja. Viszont az átlag feszültség lehet kisebb, esetedben 18.2V. A pirossal bekarikázott kondit cseréld ki.
Szia, köszönöm a választ!
Egyelőre nem tudom, mert az erősítő panelja is vérzik, ott egy step-down converter ic halt be, nincs jelen a 3.3 volt ezért nem kapcsol be, bár magát a tápot lehúzom külön megpróbálom terhelni meglátjuk.
Teszt meg volt, esik a feszültség terhelésre más nem volt egy 24 voltos(55w) izzó, 1 voltot esik ha terhelem így.
Ez az 1V nem sok, ezek szerint a szekunder oldali pufferkondi jónak mondható. A 3,3V az kicsikarható egy külső tápegységből szükség esetén a próbára. A táp alján van valami kis SMD vezérlő IC, annak adatlapján szerepel hogy miképpen szabályozza magát. Sajnos vissza kell rajzolni a lényegi részeket a javítás elkezdéséhez.
Holnap majd teszek fel arról is képet, de ha sokat szivat nem kínlódom kap egy 24 voltos másik tápot, semmi extra feszültség nem jön ki ebből amiért olyan speciális lenne.
Sziasztok!
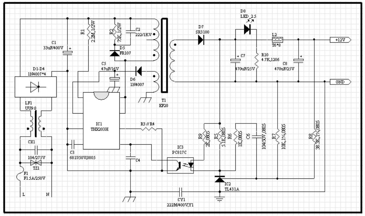
Szeretnék segítséget, tanácsot kérni egy kenyérsütő kapcsolóüzemű tápjának javításához. Kicseréltem a vezérlő IC-t, amire gyanakodtam, de továbbra sem jó. A vezérlő egy XBP-101 típusú IC, ami csak Kínából beszerezhető. Itt kaptam tippet egy fórumtárstól, hogy a THX203H megfelelő lesz helyette. A linken elérhető az IC adatlapja, aminek a 13. oldalán példakapcsolás is van. A kenyérsütőben úgy van belőve a táp, hogy +5 V kimenetet állít elő. A NYÁK-on a 7-es és 8-as lábak (OC láb mindkettő) egy SMD ellenálláson keresztül csatlakozik a trafós részhez és ez az ellenállás a felismerhetetlenségig, szénné égett, a mérete így ismeretlen, de szerintem elég kis érték lehetett, talán csak védelmi szerepe volt. Az elégett ellenállás trafó felől jövő lábán DC 33 V-ot mérek. Próbaképp beforrasztottam egy 470 ohmos ellenállást az elégett helyére, ami bekapcsolás után azonnal elpukkant. Így arra gyanakodtam, hogy hibás az IC, rövidre zárja a 7/8 lábakat. Ma megjött a csere IC és beforrasztottam. Most már óvatosabban egy 2,2k-s ellenállást tettem be az elégett helyére. Bekapcsolás után azonnal felforrósodott az ellenállás és pár másodperc után finoman füstölögni is kezdett. De mindenközben a DC 5 V rendben megjelenik a kimeneten üresjárásban! Ha rádugom a tápra a vezérlőpanelt, akkor a kimenő feszültség leesik 2,3 V-ra és a vezérlő csak szenved, próbál bekapcsolni, de nem sikerül neki. Szóval a terhelést nem bírja. Szerintetek mi okozhatja, hogy így túlterheli az IC a trafó kört, hogy elfüstöli az ellenállásokat IC csere után is? Milyen más alkatrész lehet a bűnös, mit ellenőrizzek? A tényleges áramkör nem teljesen olyan, mint ez a példa, de nagyon hasonló. A hozzászólás módosítva: Júl 21, 2020
Szia!
Be rajzolnád az általad feltett példa kapcsolásban, hol van a szétégett ellenállás, amit 2K2-re cseréltél? A leírásodból nekem nem világos.
Szia!
Berajzoltam, a pirossal bekarikázott az. Az is lehet, hogy csak egy 0 ohmos volt, csak biztosíték szerepet töltött be, de annyira megégett, hogy nem látszott rajta semmi felirat. A hozzászólás módosítva: Júl 21, 2020
A mintakapcsolásban egyáltalán nincs ott ellenállás! Nem is lenne logikus. Az egy biztosító lehetett, ami trafóhiba esetén védi a vezérlőt.
Igen, én is így sejtem, hogy egy 0 ohmos biztosító lehetett.
A kérdés az, hogy ha bekötöm a 7/8-as lábakat, akkor az IC miért terheli úgy le a trafóról jövő 33 V-ot, hogy azonnal elpukkan a biztosítónak használt ellenállás?
Az IC nem terheli le, valahol zárlat van. Mikor az IC "vezérel", túl nagy áram indul meg. Én elsőre a trafóra gyanakodnék, aztán a többire.
Méricskéléshez köss sorba a betápp 230V-al egy izzólámpát
Itt az IC belső felépítése is látható.
A hozzászólás módosítva: Júl 22, 2020
|
Bejelentkezés
Hirdetés |
















