Fórum témák
» Több friss téma |
Fórum » Kapcsolóüzemű tápegység
Témaindító: Rendszer, idő: Feb 18, 2006
Témakörök:
Képcsöves TV-k, monitorok tápja éppen így működik 230 V-ról. Ha valamelyik szekunder oldali tekercset hajtjuk meg, már meg is van a táp. A feszültségtartást megoldja az optocsatoló és a TL431-es. Ha éppen nem 120 V-os a nagyfesz kimenet, lehet használni erre az egykori primert.
Nagyon ritka monitorban a 384x család valamelyike. Leggyakoribb egy nagyobb tranzisztor vagy FET, egy kisebb szabályzó tranzisztor, a TL431 és egy opto. Már mono VGA-kban is volt ilyen, elég formás kis trafóval.
A legtöbb ilyen pwm vezérlőnek kell legalább 7-8V de inkább magasabb működési feszültség. Kivételt képez pl. az UCC3808-2 ami a hídkapcsolású hegesztőinverteremet hajtja, mert annak elég már 4,5V is. És most jön a de. A fetnek amit meghajtasz vele már nem elég, mert annak is kell legalább 8-9V gate feszültség.
Mondjuk ha nem túl nagyok a teljesítmény igények akkor meg lehet azt próbálni, hogy csak 5-6V-tal hajtod meg a feteket, ekkor nem fognak kellő gyorsasággal kapcsolni azaz jóval nagyobb lesz rajtuk a kapcsolási veszteség, de ez néhány A áram esetén még nem akkora gond, teszel rá megfelelő hűtőbordát. Meg ami még gond lehet az a széles tápfesz tartomány, mivel a trafót úgy kell megtekerni, hogy egy 20-25% tartalék maradjon a szabályozáshoz a legkisebb betáp esetén is a pwm-ben, de ehhez 4x akkora tápfesz esetén már elég kicsi kitöltés társul.
Ahogy olvasom a hozzászólásaitokat (amit köszönök szépen), egyre inkább affelé hajlok, hogy ezt a széles bemeneti tartományt leszűkítem. És @Ge Lee gondolatából kiindulva, inkább egy 12-24V tartomány lenne célszerűbb.
@erbe: Trafót szeretnék venni és megtekerni én. Ha elkészül a projektem, több darabot szeretnék építeni bellőle és szükségem van, hogy reprodukálhassam. Körbeírom a teljes problémát, hátha csak rosszúl közelítem és nektek lesz jobb ötletetek. Adott egy Nixie órám, amit terveztem. 2 emeletes eddig, ez nagyon szépen működik. Viszont szeretném átalakítani 1 panelesre, annyi extrával, hogy a nixie csövek a foglalatukkal, külön csatlakoznának (végülis így is 2 emeletes, viszont méretben sokkal kissebb lesz). A panelon vannak ugye a Nixie csövek, ezeknek kell a 120- esetenként 170V anódfesz, 4 cső, körülbelül 12mA, így ez az ág (150V al számolva), 1,8W. Kell egy 12V os ág a Nixie meghajtására, ez az ág kb 0,2W, illetve van egy 5V-os ág, az is körülbelül 0,4W. Ezt a 3 ágat szeretném kombinálni, hogy minnél kissebb helyen elférjen. Mostmár azon gondolkodom, hogy csak a anódtápot oldom meg kapcsolóüzemmel, a 5 és 12V ágat sima diszcipatív módon. Ez esetben viszont a 12V legkissebb bemenő feszültséget is fel kell adni és megemelni...
Én így csinálnám: 120-170V NE555-tel (SMD is elegendő), fix 12V DC betáp, abból 7805-tel 5V stabilizálása. Ennél kisebbre nem fogod tudni összegyúrni, és az a megkötés, hogy 12VDC kell neki, szerintem nem nagy gond. 24V-ról 7805-öt hajtani nem valami jó ötlet, tehát oda DC-DC konverter kellene. 12V-ból meg 12V-ot csak sepic konverterrel (vagy step up és step down) tudsz előállítani, ami ismét plusz alkatrészek tömkelege.
A széles bemenő feszültségtartomány szerintem felesleges, ha ma már 500Ft egy 12V 0.5-1A-es kapcsolóüzemű adapter.
Maradok szerintem a mezei megoldásnál. Min-Max 12V és innen megoldom a feszültségeket.
Mindenesetre köszönöm mindenkinek a segítséget!
Üdv! Olyan kérdésem lenne hogy esetleges smps transzformator ferrit melegedés mitől jöhet létre? Nagyon magas frekvenciától például?
Mert amit én epitettem tápegység az felhíd és 165khz megy a trafom pedig ETD39 és 3F3 jelzesű a ferrit, és a jelenség az hogy bekapcsolom és elkezd melegedni! Szóval ez a melegedés mitől jöhet létre? A meghajtásáról csatolok képet!
Szia!
Lehet a 165 kHz-től is és talán túl is van gerjesztve. Tedd fel a trafód tekercs adatait is. Ha bekapcsolod és már meleg, az nem jó. Teljes terheléssel lehet csak nagyon forró.
A primer tekercsem 12 menet 12db 0.4 huzalbol a sekunder pedig 2*6 menet az pedig 9db 0.4 huzal lett keszitve! Amikor tekertem a primert 0.16T és 160V számoltam! Ja és amikor elinditom akkor nem rögtön melegszik fel hanem lassan!
A terheléssel hogy állsz ilyenkor?
Megnézhetnéd a fetek adatlapját is, ezen a frekin egyáltalán mennyire melegednek maximális terhelésnél. Szerintem át kellene méretezned a trafót is 100 kHz környékére első lépésben. A hozzászólás módosítva: Ápr 13, 2020
Nincs rajta semmi, csak a kondik, a folyto tekercsek meg 2db 10k 2W ellenállás semmi. Meg egy segedtap de ott is csak stabilizatorok vannak! Csatolom hogy néz ki a vezérlő jel illetve a trafó közvetlen kimenete! Ahol két jelalakog látsz ( piros, sárga ) az a a vezérlő jel amit a fetek kapnak! A másik a trafó jelalakja!
Én nem látok fojtókat, de mindegy - hiányos a rajzod.
A gate jelek érdekesek, nem tudom, pontosan hogyan mérted. A hozzászólás módosítva: Ápr 13, 2020
Így néz ki a tapom a vezérlő jelalalkot pedig az sg3525 kimeneten mertem igen a kitöltési tényező valamiért nem jó mert 50-50% kéne lennie de valamiért ott nem annyi pedig a trafó kimeneten 50-50%! Amugy 22uH 10A folyto tekercsek vannak benne!
Üdv!
Ha megnézed a 3F3 anyag adatlapját, az ott megadott munkapontok azt sejtetik, hogy pl. 100kHz, 0,1T munkapont még megfelelő lehet természetes léghűtéssel. Ehhez képest a 165kHz 0,16T kb. háromszoros veszteségi teljesítményt jelent. Ha 165kHz-en szeretnél üzemelni ezzel a vassal, akkor kb. fele ekkora indukcióra kellene igénybe venni a vasat (azaz kétszer ennyi menetszám kellene, már ha elfér a csévetesten). Másik lehetőség, hogy hűtöd a vasat.
És esetleg van valami olyan képlet ha én a trafót olyan munkaponton akarom használni ami nincs leírva az adott trafó vasnak a dokumentumában?
Egy egyszerűbb, rövidebb adatlapon meg van adva pár frekvenciánál, hőfoknál és mT értéknél egy adott vasra a vasveszteség. Ebből kell kitalálnod, átlagolnod, mire számíthatsz másik beállításnál.
Példa:
Képlet nincs, de abban a 3F3 anyag adatlapon, amit én néztem, van néhány görbe, ami segít abban, hogy tetszőleges frekvencián tetszőleges indukció mellett megbecsüld, hogy mennyi veszteség keletkezik a vasban. Én is az alapján saccoltam meg a háromszoros veszteségi teljesítményt a 100kHz, 0,1T-hoz képest. Ebben az adatlapban a 6. ábra.
Üdvözletem! Vissza térve múltkori témához van egy adott ER42 transzformátorom amelynek közepén van egy 1mm légzés és a kérdésem az lenne hogy ezt a trafót tudom-e használni felhidas és teljes hidas tapegysegekbe vagy a légrés miatt nem tudom?
Akkor ez a trafó flyback topológiára jó?
Akik korábban megépítették valamelyik NE555-re épülő kapcsolóüzemű szabályozó áramkörömet, azokat esetleg érdekelheti az oldal alján nemrég elhelyezett aprócska frissítés: Bővebben: Link
Szia.
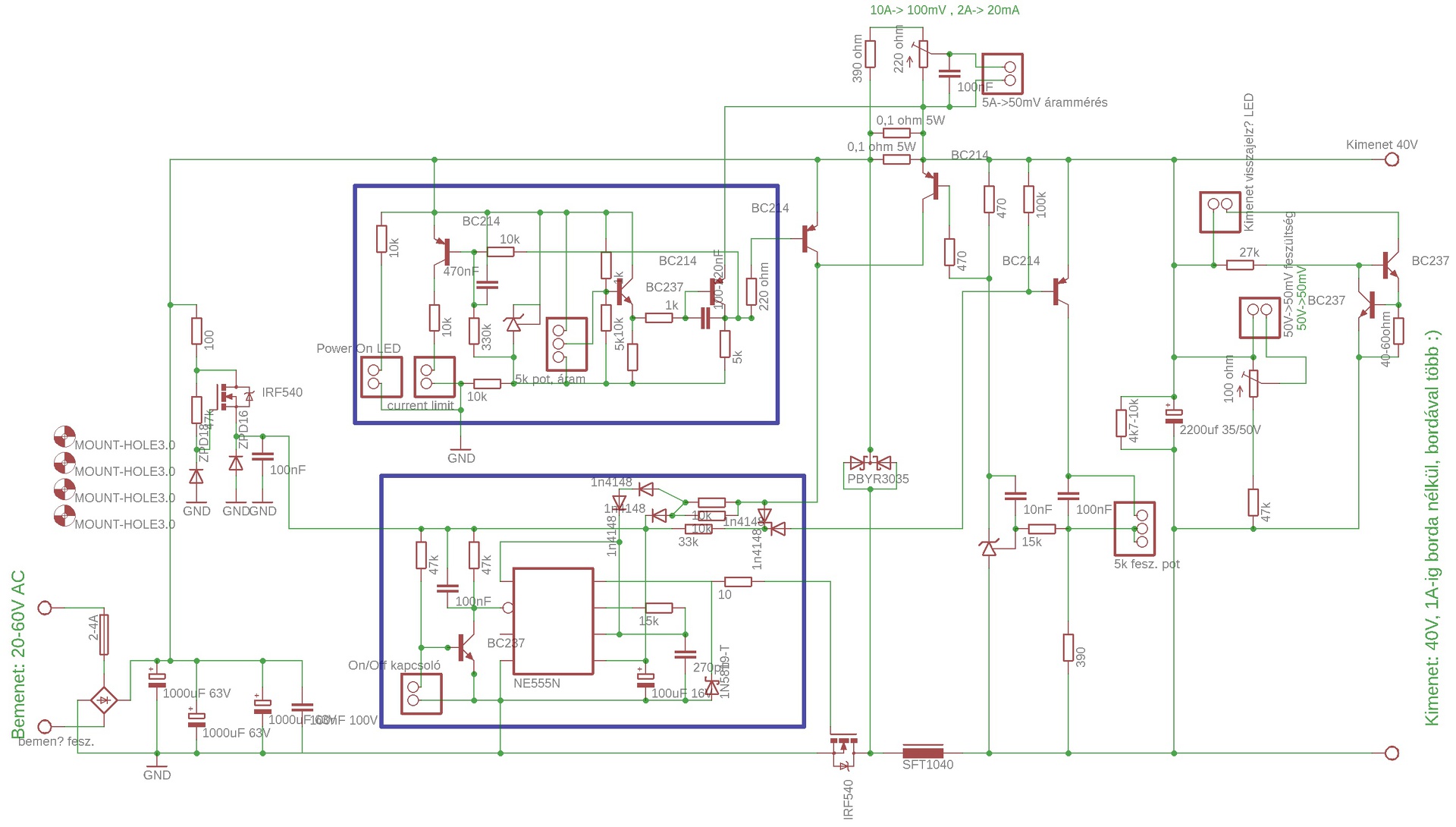
Ezt még 2012-ben küldted nekem (Köszönöm!), hasonló a kapcsolás, mint amit most publikáltál, csak más irányba történt a fejlesztés. Legalább 6 éve működik, 40V 5A paraméterekkel, minimálisan melegszik. Gondoltam, érdekes lehet számodra. Minimális kimenő feszültség 2.5V, de az áramkorlát potival 0V-ra is leszabályozható. Viszont ez a 2.5V csak nagyon-nagyon ritka esetben okozott gondot. A probléma könnyen megoldható volt, egy vékonyabb keresztmetszetű kábelt használva, a feszültség esett annyit, amennyit kellett (1.2V-os NiMh cellát "szimuláltam" a labortáppal). Üdv! A hozzászólás módosítva: Máj 18, 2020
Emlékeim szerint anno megbeszéltük, hogyan lehetne összeollózni az egyik áramgenerátor megoldást a korábbi tápmegoldással, a stabilabb áramgenerátoros üzem érdekében, de a rajzot szerintem te készítetted, én legfeljebb csak megnéztem, hogy nincs-e benne nagyobb baki.
A most közzétett megoldás elméletileg egy 8 lábú tokkal (TL072) váltana ki egy maréknyi tranzisztort, és talán a feszültség alsó határa is lejjebb lenne. Mivel kicsi az esélye, hogy ezt megépítsem, azért arra gondoltam, hogy mégse a PC egy mappájában elrakva avuljon el az egész, és hátha valaki kedvet kap hozzá.
Nem emlékszek pontosan, hogyan történt, de szerintem 6-8 éve nem tudtam volna ilyen megoldást összehozni, minimum a skiccet biztosan te küldted.
Van egy amatőr-rádóhoz való tápom, Alinco DM-130 MV, 100V/13.5V 100W.
1. Lehet-e és hogyan 230 V-ra átalakítani? (a neten megtalálható a kapcsolási rajz is) Van egy 230 V/100 V trafóm, 5 kg-ot nyom, azzal működne, de macerás állandóan cipelni. (A tápban van egy belső trafó, annak adatai nincsenek rajta a kapcsolási rajzon...) 2. Naív kérdés: ha sorba kapcsolom az Alincot másik 100 V-os fogyasztóval, működne-e? Van ugyanis egy 100 V-os 400 W-os pc-tápom, ez mégsem 5 kg, azzal sorba kapcsolva?
Alap: csak azonos áramfelvételű fogyasztókat szabad sorba kötni. A két tápod jelentősen eltérő teljesítményű, azaz -áramfelvételű. Hogyan garantálnád, hogy mindkettőből azonos teljesítményt veszel ki?
...és hol a harmadik? 230 V-nál ~320 V az egyenirányítás utáni pufferelt feszültség. ![]() Vagy 100 V AC-re készültek a tápok? Vannak tápok, amik átkapcsolás nélkül képesek 85-265 V bemenő AC között a működésre. Mit tudnak a tieid? Legegyszerűbb megoldás egy 320V/100V DC/DC konverter.
Igen, a tápok 100 V AC, mindkettő.
Idézet: „Vannak tápok, amik átkapcsolás nélkül képesek 85-265 V bemenő AC között a működésre. Mit tudnak a tieid?” Ezt hogyan tudom megállapítani? Nincs ráírva hogy dual voltage... Van különben adapterem, rajta 100-230 V tartomány, átkapcsoló nélkül, de csak milliampereket tud. Idézet: „320V/100V DC/DC konverter” Ezt az Alinco-ba kellene tenni valahová?
Nem lenne egyszerűbb egy másik 230V-os 7-8A-es tápot beszerezni?
A táp cimkéje, kapcsolási rajza, és ahogy vázlatosan elképzeltem ....
Kapcsolási rajz: http://photozou.jp/photo/show/3180890/236844363 |
Bejelentkezés
Hirdetés |



















