Fórum témák
» Több friss téma |
Fórum » NYÁK terv ellenőrzése
Sziasztok! Nincs valakinek ehez egy egy nyákterve? :
Próbáld meg, még nincs tesztelve! nézd át előtte!
Nyisd meg eagle-vel, és Ratsnets! Ez egy kezdő srácnak készült, azért van ennyi felirat, meg stb... Sok sikert, írd meg, hogy mire jutottál vele! Ui: A nyáktervet feltétlenül nézd végig! Felelősséget nem vállalok!
Az IC +Vs (5-ös láb) lába nem kapja meg a pozitív tápfeszültséget! Átkötés kell R4 és D1 között (lásd csatolmány!)!
Sziasztok!
Nem tudom segítenétek-e abban, hogy elkészítsem a csatolt kapcsoláshoz a nyákot. Eagle-lel próbálkozom, de sehogy sem sikerül, csak rengeted légkötéssel, és rengeteg vezetősáv menne az ic-k lábai között. Nekem pedig úgy kellene, mivel, csak kézzel tudok rajzolni a nyákra ( és elég kezdő vagyok még ilyen téren) , hogy ne lenne légkötés, ne mennének az ic-k lábai között vezetékek és lehetőleg egyoldalas nyák lenne. Remélem tudtok segíteni. Köszi előre is !Üdv.
Ha az ic-k lábai között nem akarsz vezetősávot átvinni.akkor az alkatrészoldalon kell átkötéseket alkalmazni. A file mellékletet nyisd meg és módosithatod,az igényeidnek megfelelően.
én is megcsináltam a kék vonalak a felső átkötések
Szia!
Nem tudom megnyitni, mert nem elég fejlett hozzá a programom( nekem csak 4.16r2-m van)
Inkább ezt használjátok, ha kell! TDA2030-hoz nyákterv.
itt vannak pdf be A négyzet alakú forrszemek közt vannak az átkötések (2db)
Bocs én is a 416-ot használom csak kiváncsiságból
töltöttem le az 5-öt és most véletlenül avval terveztem Remélem a pdf-et tudod használni.
Most néztem egy másik gépen,hogy nem a board file lett felrakva..
Javitom.
arra jutottam, csinálok egy lm3916os kivezérlésjelzőt
vetnétek egy pillantást a nyákomra, hogy jól van-e megtervezve? első saját tervezés a tetején a ledeket szalagkábelen tervezem kivezetni, így a panelnek teljes a mobilitása és könnyebben beépíthető 5.25ös helyre a tükrözés még nem történt meg (nem tudom, kell-e, nem néztem még meg, hogy merről áll az ic )itt a nyáktervem: nyákterv itt pedig a kapcsolás: kapcsolás annyi módosítást már tettem, hogy a szélén futó +12V-os ágat nem olyan hosszan vezetem el, hanem rövidebb úton
Nem értelek ! Kovidivi már egyszer lerajzolta mit javíts rajta.
azt mondta, a kapcsolásba magába nem nézett bele, csak egyszerűsítési pontokat rajzolt rajta
elvileg jónak kell lennie a kapcsolásnak, de több szem többet lát
sziasztok!
Kellene nekem egy nyákot tervezni én valahogy nem tudtam ezt megcsinálni mert nekem zavaros az egész IC-s cucc. Tudom hogy ez már fent van egyszer de az amit feltett tervet az nem jó mert tul sok az áthidalás és tul vékonyak a szálak és kicsik voltak a furatnál a helyek meg 2 oldals. én sprint layout kezdtem de nem jött össze. ha valaki tud segíteni azt nagyon megköszönném. Üdv.:Tomi
Ahogy látom ezt a rajzot TOPI készítette!
Serintem ő nem szokott félmunkát végezni... Avagy nyákrajzot nem mellékelt?
Sziasztok! Egy kis segítség kellene, Nyák rajz ügyben.
Ennek a rajznak kellene nyomtatható verziós nyák rajz. Sajnos én nem nagyon értek ehhez a témához. Készítés lézernyomtatás és vasalós téma lenne. Aki lenne olyan kedves és megrajzolá nekem 1000 hála érte. Fontos lenne. Köszi előre is.
S elkészült egy vázlat.
![]() Ellenőrizd le és mehet a gyártás... EAGLE4.11 kell a forrás fájl megnyitásához. ![]() Vagy ez alapján rajzold meg spirit lay-ba. Jó munkát... Bocs a finom rajzolatért de "kevés" átkötésel csak igy lehetett megoldani.
Nincsmit. Alig volt benne hiba...
... A GND (Vss) átgondolt vezetésével még egy jópár áthidalástól meglehetne szabadulni. De ha igymarad akkor is jó!
sziasztok csináltam egy nyáktervet kapcsolás alapján valaki megtudja nézni hogy jo-e ,kűlőnősen az icbe vagyok bizonytalan!!!
Szia!
Tulajdonképpen nem sok hiba volt a kapcsolásodban. :no: De egy kicsit át kellet szabni a nyomvonalat. :wow1: S egy két alkatrészt meg kellet fordítani. :dumcsi: Sokat segit ha sokszor, alaposan összeveted az elvi :nezze: rajzot és a készülődő áramkört. Valamint érdemes a szükséges adatlapokat is beszerezni. Tudom, h. a Spirit Lay nem kényeztet el az alkatrészek bőségével, Viszont jelőld, ha nem szabványos kimenetet használsz. Ez később is sokat segíthet egy egy hibakeresésnél. Mellékelem a két rajzot. A SCH-ema (alvi rajz) -ban csak a 741-es lábai lettek feltüntetve. A nyáktervben a lehető leg kevesebbet változtattam meg. De még mindíg lehetne a nyomvonalon egyszerűsíteni. ( 6. 7. láb és a 100K-s poti környékén ) De ezt már rád bízom! Ellenőrizd le te is a kapcsolást, valamint a tranyók pozícioit! A kritikus dolgokat kékkel javítottam! Sárgák az átkötéseket jelölik. A többit +látod... Ja a nyák nem mérethelyes! Inkább csak a változtatás referenciájaként használd! Sor sikert! _jani_
JA!!! Fontos! :felkialtas:
Az áramkör kimeneti 0V-ját nem kötheted össze az áramkör GND pontlával! Mert az az áramkör halálához fog veterni! Ha dondolatban összekötöd a 0V-ot és a GND-t, akkor láthatod, hogy a Q1 tranzisztor a tápfezsültség pontjait fogja RÖVIDREZÁRNI!!! S ez általában káros a tranyó egészségére! Szóval a kimeneti 0V az nem egyenértékű a tápfesz GND pontjával! Erre figyelj! Üdv.: _jani_
javítottam rajta mondjuk beleraktam egy plusz ellenállás!!!!
Szia!
Alakul! De még vannak problémák! Tranyók Collektora - Bázisa. Kicsatolás ( 0V és tranyók Collektorai). Valamint az R1 - R2 közöspontjánál is van kötéshíba. Szerintem elkészíthető a kapcsolás a + ellenállás nélkül is. De sokkal jobb mint az első változat...
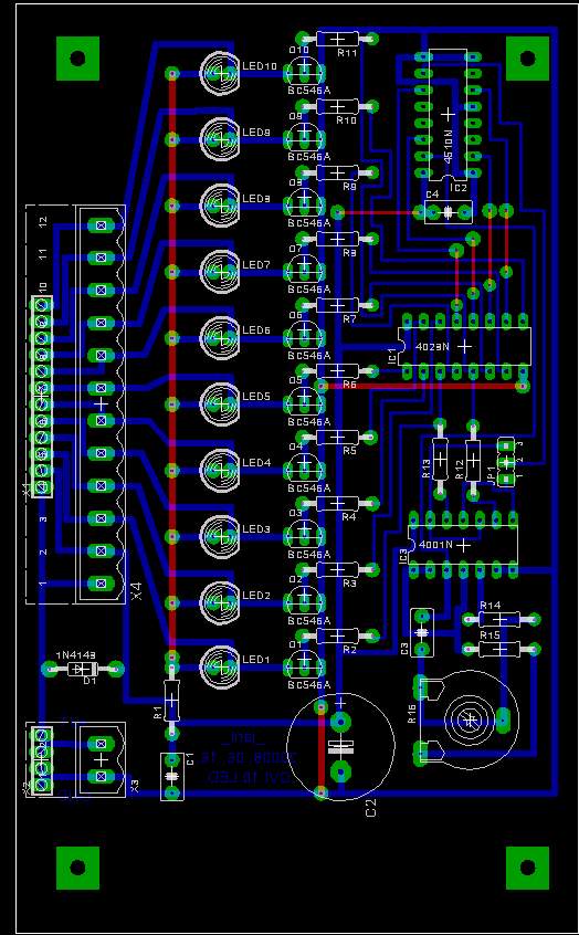
Sziasztok!
Egy barátom megtervezett egy rajzot egy knight rider-es fény módosítását sprint layout 5.0-ában. A kapcsolás ledekkel tökéletesen működik, de nekem léptetőmotort kellene vele hajtanom, ezért 4db tranzisztor lett beletéve ötnegyvenvalahanyas, sajnos nem tudom, mert nincs most nálam, de az volt vele a gondom, ha bele lett téve, akkor még a ledeket sem hajtotta meg. Nem tudom mi lehet ennek az oka. Valaki tudna benne segíteni? Csatolom a lay file-t.
igy már jobb a tenzisztor az elenálláson még gondolkodok! kőszi a segítséget!
|
Bejelentkezés
Hirdetés |






!
)
















