Fórum témák
» Több friss téma |
Viszont a két végfok tranziszor cseréje után megszólalt.
![]() Volt még pár tranzisztor ami nem működött. Ezeket is cseréltem bc 548-ra(ez volt itthon). Adást viszont nem fog be, ha ez egyáltalán még lehetséges.
Középhullámon Kossuth rádió még van, talán Petőfi is. A kkor csak sustorgás, zaj van? Változik a hangolásra?
Igen változik és van egy fajta vibráló sustorgás is .
Viszont az előbb valami adót befogott. A vibráló hangot mi okozhatja?
Na úgy látom minden hsz itt van...
Ha nincs adón egy készülék, akkor az utomatikus érzékenység szabályzás (AGC) max erősítésre áll és az éteri és félvezető zajokat hallod.
Végül csak életre kelt. Nagyon köszönöm mindenkinek a segítséget.
![]() Igaz, lett benne pár új alkatrész, de legalább működik.
Örülj neki, hogy csak sustorgás van. Mifelénk van minden, cserregés berregés sok sok zavar.
Ha érzékenyebb lenne a rádiód, még talán néhány állomást lehetne is vele fogni. Ez azonban többnyire helyi, vagy inkább közeli adók vételére készült egyszerű rádió. Azt még megteheted, hogy az első tranzisztort, amit cseréltél is kicseréled (majd egyszer) BF240 -re, lehet picit érzékenyebb lesz.
Melyik első tranzisztorra gondolsz?
A T2-re?
Elsőként is nagyon örülök hogy életre kelt. Büszke lehetsz magadra.
Ami számomra nem világos, tényleg csak zajokat (sustorgás, stb. tudsz venni)? 540KHz környékén a Kossuth adónak jönnie kell. Most direkt a kedvedért előszedtem és bekapcsoltam egy jobbféle Pana rádiót, kedden reggel 8:30-kor Budapesten a Kossuth mellett két másik külföldi adót tudtam venni élvezhető minőségben (az egyiket két helyen is), valamint meg vagy hármat nagyon zajosan. Esetedben szerintem ha a Kossuth szól, akkor nagyjából késznek is nyilvánithatod a készüléket. Addig szerintem ne kezdj nagy tranzisztor cserékbe (és tekergetésekbe meg különösen ne!).
Sziasztok. Pár napig nem jártam erre. Szerintem az első tranzisztor az a T1-es, egyig talán még én is tudok számolni. Talán nem árt a KF-ben sem nagyfrekvenciásra cserélni őket, nem tudom, ezekre a hangfrekvenciás tranzisztorokra is 300 MHz-et írnak az adatlapjukon, mégsem nagyon mennek, nem is használják őket olyan helyen. Ha a hullámváltód úgy áll, mint a fényképen, akkor az hosszú hullámon van, nem is csoda, hogy ott nincsen Kossuth.
Idézet: . Ne is hangolj benne semmit, a tekercsek épségét ellenállásmérővel le-ellenőrizheted, a mellékelt beültetési rajz kiváló. Nekem van egy pont ilyen rádióm, érzékenységre ugyanazt tudja, mint egy Sokol, csak kivittem a kertbe, ott is hagytam a sufniban, mert ennek az áramfelvétele valamivel kisebb, mint a Sokolé, lehet, hogy csak véletlen, lehet, hogy a szilícium tranzisztorok miatt, ritkábban kell haza hoznom az akkut tölteni. Én amúgy is csak ébresztőnek használtam, amíg nem volt mobiltelefonom, egészen újszerű állapotban van. „(és tekergetésekbe meg különösen ne!)”
A T1 -re, a T2 már a középfrekvenciát erősíti, oda már jó egy hangfrekvenciás tranzisztor is. Mondjuk nincs messze a két sáv (KH KF) egymástól, de a bemeneten egy igazi RF tranzisztor többet erősít, kevesebb zajjal. Persze így is szólni fog.
Igen a tisztességes rádiókban a nagyfrekvenciás részben RF tranzisztorok vannak, a bemeneten BF240, a KF -ben BF241, a hangfrekvenciás fokozatokban hangfrekvenciás tranzisztorok.
Látszólag megfelelnek, még a szűk adatlapjuk szerint is, de a valóságban nem teljesítenek valami jól. Elég nagyok a belső kapacitásaik, Nagy az erősítésük is, ezáltal a miller kapacitás is nagy, ami rendesen csökkenti a sávszélességet. Ez mondjuk a középhullámú sávban nem annyira feltűnő, de magasabb frekiken már problémás lehet.
Egyébként érdekes, a kapcsolási rajzon az összes tranzisztor KT315 Б típusú. Én is kicseréltem benne az összes tranzisztort annak idején japánokra, csak mert azt hittem, ami "nem szocialista" országból van, az mind nagyságrendekkel jobb. Azt hiszem, itt sem volt értelme az összeset BC 182-re cserélni, elég lett volna csak a rosszakat. Csak érdekesség, hogy a Szovjetunió talán az utolsók közt tért át a szilícium tranzisztorok használatára, a kis narancssárga lemezlábú egyforma kis téglácskák számomra sem voltak egyből a leg bizalomkeltőbbek. Ez az újabb kiadású Szignal is a nyolcvanas években jelent meg, az elődjei még germánium tranzisztorosak voltak. Nekem is volt olyan régebbi is, csak a benne levő 27 köves Poljot óra lett túlhúzva, aztán vett nekem anyám egy ilyet.
Működik azzal is, így is, és ez többnyire elég is. Nyilván nem egy csúcstermék. Nagy sorozatban meg olcsóbb, kevesebb a cécó is a kézi szereléskor. Nem tudja eltéveszteni a lányka a szerelő szalagon.
Voltak abban a korszakban érdekes dolgok. A kb. 600 Ft-os rádiók mindegyikéhez valódi bőrtokot is fülhallgatót is, akkumulátort és töltőt is adtak, miközben a holland Philipsnek is csak hitvány műbőrre tellett.
Az Oroszoknak van szibériájuk, ahol annyi bőrt vadászhattak, amennyit csak akartak, viszont nem volt csúcstechnológiájú műanyag gyáruk. A hollandoknak nem volt szibériájuk, kénytelenek voltak csúcstechnológiájú műanyag gyárat kifejleszteni.
Nahát, jó sokára, de megcsináltam.
Nem mertem végülis olajozni, arra gondolván, hogy valószínűleg pont azért szorulhatott meg a gumiba/műanyagba ágyazott tengely, mert valaki egyszer megolajozta. Inkább kivártam, míg tudtam szerezni egy szinte kifogyott szilikonhelyettesítőt, -az valószínűleg nem támadja meg, hiszen fröccsöntőüzemben használják (tőlük kértem maradékot). Abból egy kis tégelybe lefújtam néhány köbcentire valót (sok is lett), majd kiscsavarhúzóval azt juttattam be a tengelyhez. Csodásan működik!
Sziasztok! Egy Siemens rs722 receiverrel olyan problémám lenne hogy minden hullámsávon süket. Az erősitője és magnòja jò tudnátok segiteni hogy merre keressem a hibát?
Szia!
Tápfeszültségek ellenőrzésével kezd.
Elektrotanyán és rádiómúzeumos oldalakon láttam letölthető manualt hozzá. Kijelzője világít? Mutat valamit? A rádió tuner részben először leellenőrizném a tápfeszültségeket. Tápfeszültség stabilizátorok, zénerdiódák, áteresztő tranzisztorok a tápfeszültség vonalban szoktak rosszak lenni (tapasztalat). Azután megnézném KF-ről megy -e ? Szignálgenerátorról, vagy akár egy másik rádióból kivezetve. Volt főnököm mondta, ha egy rádió teljesen süket, akkor az oszcillátora nem megy (Vagy már tápfeszültséget sem kap.) Remélem, ezen a szálon már el tudsz valamerre indulni. Emlékeim alapján még én sem javítottam ilyet, de valahogy elbánnék vele.
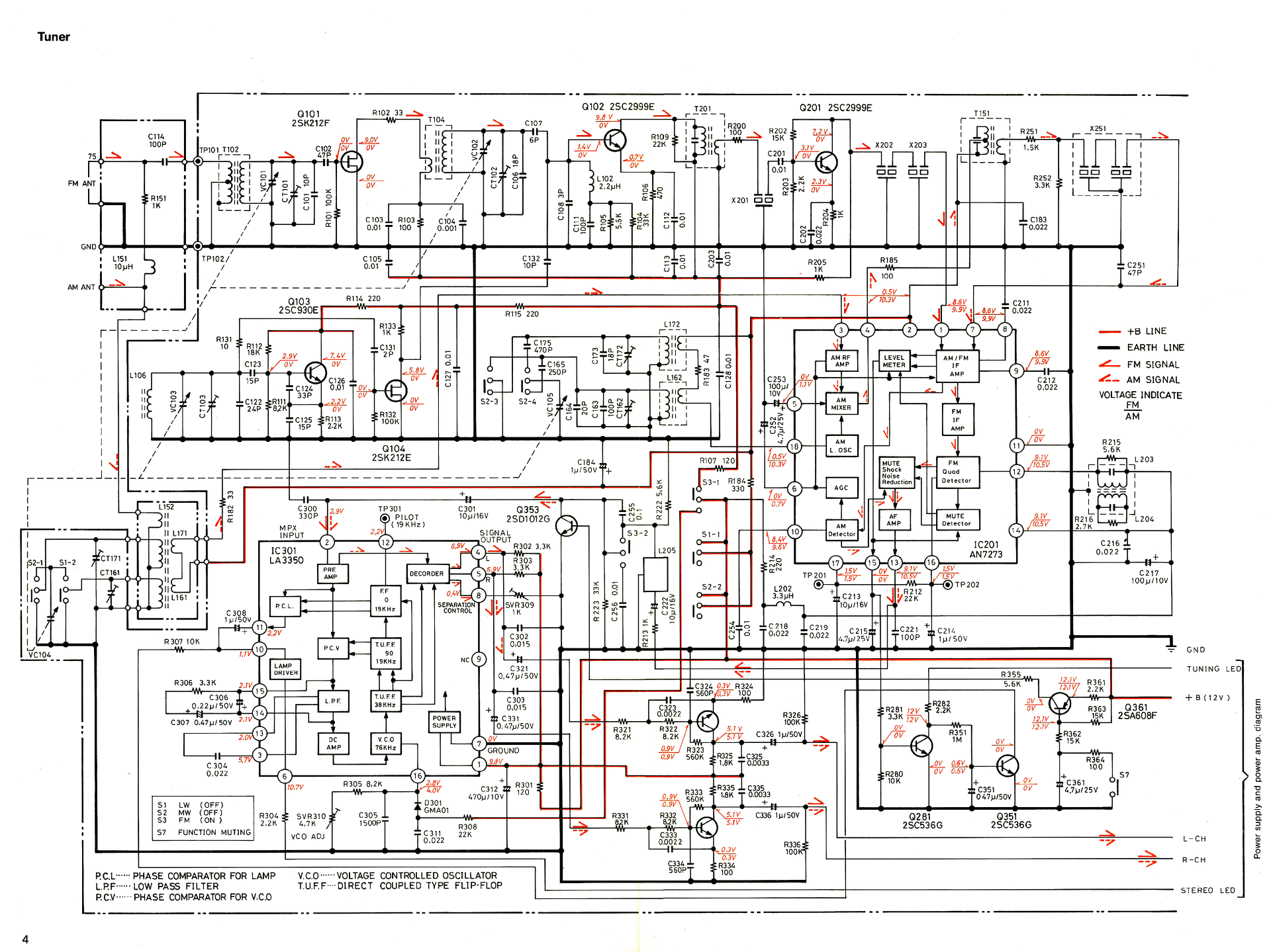
Itt a rajz, hogy vezessen minket a segítségnyújtásban.
A hozzászólás módosítva: Aug 24, 2020
Köszi akkor próbálkozok a tàpfeszültségekkel. Melyik kijelzőre gondolsz? A kivezérlés mérő és az összes led világit. Az a led ami a hangolást segiti és akkor világit ha adón van meg a stereo led nem világit. Az erősitő és a magno rész is jó.
Köszönöm a rajzot!
Rajz jobb alsó sarka közelében a +B 12V megvan-e? Kezdjük ezzel.
Ja hét én írtam, hogy nem láttam még ilyen Siemenst. Amit Sebi feltett, abból a rajzból látom, hogy sima forgókondenzátoros hangolású régi rádió. Először azt hittem már valami szintézeres, digitális új kütyü. A sorrend attól nem változik. Tápfeszültségek, FM zaj van-e KF-ről megy? Oszcillátor, stb.
Tegnap akartam írni, látok benne egy sor hagyományos kapcsolót. Régen nem volt használva? Az érintkezők lehet, hogy tiszta oxidosak.Valami kontakt kenőanyag meggyógyíthatja.
Nem igazán igazodok el benne...Azt nem tudom mennyit àllt igy került hozzám pár napja.. Addig jutottam, hogy ha csavarhuzóval odaérek a forgokondi làbàhoz vagy pl a r109 es ellenàlàshoz akkor nagyon halkan szól.
Akkor valószínű muting áramkörében van hiba.
Sziasztok! Megtaláltak egy klasszikus 304-es Sokol rádióval, hogy szóra bírjam. Az általános mechanikai és kontakthibák elhárítása után kiderült hogy a középhullám nem az igazi. A vége rendben van a Dankó jó hangerővel szól, de a Kossuth ami a lényeg lenne azt csak éppen hallani mikor a fülemhez teszem a rádiót. Mintha ott se lenne. Maga a sáv átfogása rendben van, a skála szerint is helyén vannak az adók. "AGC" hibának tűnik. Találkozott valaki ilyennel?
Sziasztok! Van egy AEG 4344 konyhai rádióm ami nem akar megszólalni illetve az első bekapcsolás, áram alá helyezést követően jól működött, majd a rendeltetési helyére vittem és ott már néma maradt. Ez abban merül ki, hogy áram alá helyezéskor a kijelzőn minden szegmenst megjelenít majd csippant egyet és az első kihangolt FM frekvenciát mutatva néma marad. A használati útmutatóban annyit említenek erről a "blokkolásról", hogy öt másodperc áramtalanítás után csatlakoztassam újra. Hát ez nem vált be. Előzőleg, több hónap szüneteltetés után (árammentes állapot) már ugyanez megtörtént, hogy először rendben működik, majd a következő bekapcsoláskor már néma marad. Addig hangol, automatikusan keres, a tárolt csatornákat is megszólaltatja és utána nem tudni miért leblokkol. A kimeneti váltást még nem próbáltam ki, hogy a fülhallgatóval szól e. Bővebben: Link
Ha tudna valaki magyarázatot adni erre a "némaságra" azt megköszönném. A hozzászólás módosítva: Szept 9, 2020
Szia. Igen, akkor, amikor após kint hagyta az esőben a rádióját. Azt konkrétan nem javítottam meg. Volt másik. Az oszcillátor tranzisztor cseréje, vagy játszadozás a munkapontjával lehet megoldás, amikor a sáv egyik szélén begerjed, vagy éppen leáll a rezgése. Ott is valamit megunt az a tranzisztor. Vagy a klímát, vagy a tápfeszültsége nem volt jó valamikor neki.
|
Bejelentkezés
Hirdetés |









