Fórum témák
» Több friss téma |
Köszönöm!
Arra számítottam, hogy az áramkör kapcsolását is megnézhetem, de azt nem találtam meg.
Szia! Bővebben: Link.
Hát nem sokáig tartott a HB1 szerelem. Nekem valahogy nem jött be ez a hangfal. Valahogy a mélyek súlytalanok voltak, nem brummogott, csak hümmögött. A magasai sem voltak meggyőzőek. A sztereo tere viszont szép volt. Raktam még spéci hangfalállványra is, de nem hozott javulást. Igaz, a hs280 nál jobb volt, de nem tudott elbűvölni. Aztán összeakadtam egy Magnat 800 as álló falakkal. Basszreflex falak. Na ott a JLH megmutatta mit istud. A Hotel California lemezen olyan hangszerek jöttek elő, amikről nem is tudtam, hogy ott van. Szó ami szó, vettem egy ilyen hangfal párt, kéz alatt, a HB1 meg el lett adva. Nem mondom, hogy rossz hangfal, az Orionommal tisztességesen dolgozott, de a JLH valahogy nem szerette.
A hozzászólás módosítva: Szept 19, 2020
A mai hangfalak nagyságrenddel jobbak, mint a régiek, pár kivételtől eltekintve. Jobbak a membránanyagok, jobbak a mágnesek, több a tervezési tapasztalat. 6500Ft-ért olyan 30cm-es mélysugárzót lehet kapni, hogy csak na. Igaz annak is van hibája -- 120l-es doboz kell neki, de abban fantasztikus.
Biztosan igazad van. Az a HB1 már volt peremét e vagy kétszer, és a csévével is mokolhattak, mert a porvédő kupolája látszott némi szerelés nyom. Az is gyanús volt, hogy az impedancia nem 6 hanem 8 ohm volt, holott anno amikor a HB1 bejött az országba a 27. darabot én vettem meg. Akkor megmértem a dobozt, és 6 ohm volt. Ez a magnat gumimembrános alukerámia szendvics a membrán. A jlh pedig nagyon szereti. Azt a HB1 et moddolhatták. Anno quad405 hajtotta és nem volt ilyen szar.
Szerintem az audio építés az egy út, amin az ember a hegy teteje felé szeretne haladni. De az ösvény tekergős. Ráadásul nem is minden hallható jelenség van leírva, megmagyarázva műszakilag.
Az út során muszáj véleményt kialakítani, hogy neked mi tetszik. Ezt kell tudni összeegyeztetni az ismerősök véleményével, akik feltehetően ennek az útnak még az elején vannak. Az erősítők célja is más-más. Ami szobai high-end-nek kiváló, az valószínűleg el fog vérezni hangosítási célra és fordítva. Vannak akik az egyes alkatrészek hangját olyan pozíciókba tervezve is tévedhetetlenül meghallják, ahol lényegében mindegy mit építünk be -- a szakmai szabályok szerint. De vannak egységes vélemények. Ilyen a JLH-ról alkotott vélemény. Meleg tónusú nyugodt hang amit nem illik a legjobb digitális forrásról és nagyon részletező hangszórón hallgatni, mert akkor kihallatszik a gyengesége. Vagyis inkább nem hallatszik a hangszóró és a jelforrás erőssége. Egy Opel Corsára ha versenygumit teszel és versenybenzint bele, akkor nem fogsz lényeges különbséget érezni. Ebből hiba lenne levonni azt a következtetést, hogy a versenygumi és a versenybenzin nem ér semmit: Aki tud más hasonlatot, ne tartsa magában. A hozzászólás módosítva: Szept 21, 2020
Most cseréltem borítást a pingpongütőmön, de az istenért nem látom jobban a pingponglabdát. Lehet, hogy az ütőfában van a hiba?
Nem kedves mester. A labdába van a hiba. Ahogy pattan.
Köszönöm a tanácsodat, jól jön néha egy kis segítség!
Az alkatrész értékek is publikusak a 723-as stabilzátorhoz?
A hozzászólás módosítva: Szept 23, 2020
Az uA723 adatlapja az irányadó. Ismerni kell a bejövő tápfeszültséget, a terhelőimpedanciát és az egy stabilizátorra kötött csatornák számát.
Úgy 17 és 30V között lenne a kimenő feszültsége a hangszóró impedanciától függően ,a bemenő feszültség akkor gondolom 4-5V -al lenne több.És egy stabilizátor panel egy JLH csatornát vinne.Így hogy alakulnának az értékek?
Áramkorlát 3A, az Rsc=0,22 Ω (3 W). R1=2k2, R2=4k7, P1=22/25k.
Értem és a stabilizátor kimenetén mekkora puffer kapacitással számoljak?
valamint milyen darlington típusokat ajánlanál?
A stabilizátor kimenetére 47-100 µF kondenzátort ajánlok, ez lehet akár az erősítő panelen is.
A csekély áram és disszipáció miatt elég egy TIP102, TIP122. A hozzászólás módosítva: Szept 24, 2020
Így ilyen ki kapacitással nem lessz nagy a táp belső ellenállása?
Nem értem a kérdést. A stabilizátor és az egyenirányítás közötti pufferre gondolsz esetleg?
A hozzászólás módosítva: Szept 24, 2020
Nem a kimeneti kondira gondoltam hogy nem-e kicsi az oda?
A hozzászólás módosítva: Szept 24, 2020
A kimeneti kondi csak a belengést gátolja, amúgy terhelés a stabilizátor számára, mikor töltődik. A 47-100 µF bevált érték.
Végigolvastam a topicot, ill. a fórum többi részét, de nem láttam sehol sem hivatkozást a Hifi Piac újság 20 éve megjelent számában a JLH szimmetrikus verziójára. Komáromi Zsombor a saját fejlesztéseit írta le a témában. Anno megépítettem a kapcsolást, többféle, bár elég csóró verzióban. Ennek ellenére nagyon tetszett.
A szép emlékek kapcsán elhatároztam, hogy újra megépítem, egy kicsit módosítva és minőségibb kiépítésben. Ha valakit érdekel a cikksorozat itt megtalálja: JLH szimmetrikus verzió
20 éve az alábbi a módosított verziót építettem meg, K.Zsombor-nál a T5 T6-os BD139 volt, míg én szabadon cserélgetve azt hallottam, hogy IRF 510-essel sokkal szebben szól.
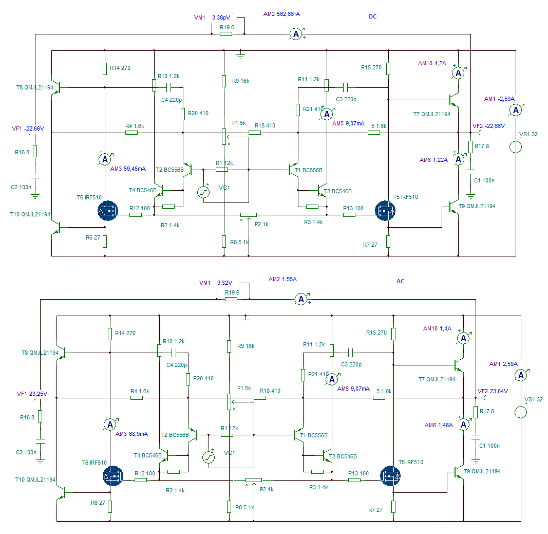
Rákfenéje lehet a kapcsolásnak az offszet, ill. az asszimmetrikus meghajtás különösen ha nincsenek válogatva az alkatrészek. Anno nekem is aszimmetrikus volt a forrásom és persze én sem válogattam így simán belecsúsztam 50-80mV-os kimeneti hibába. Aki szeret kísérletezni és ELÉGGÉ ÉRT HOZZÁ!!! kipróbálhatja a sztereó JLH-ján, hogy milyen ha átalakítja a 2 csatornát ideiglenesen szimmetrikussá. Nyilván monó lesz, de a kapott hang karaktere adhat egy támpontot, hogy milyen is lenne az "új". A bemenet kapcsán most szerencsésebb helyzetben vagyok, mert a jelforrásom szimmetrikus kimenetű DAC (trafós) és megpróbálom válogatni a félvezetőket is. A mostani tervezett változat (nagyobb kép )pedig így nézne ki: (Bármiféle építő jellegű kritikának örülök) A hozzászólás módosítva: Szept 30, 2020
Leszimuláltam és nekem ez így gerjedést mutat. MJLxx sajnos nincs a CM-ben, de a végtranzisztorok cserélgetésével sem "változik a kép" jelentősen.
Nyílthurokban is gerjed, amit a kompenzálás okoz. Persze így meg túl gyors lenne a kb. 3MHz-es sávszélességgel, tehát valamelyik fokozatot le kell majd lassítani.
Szia! Bootstrap nélkül AB-osztályú lett? Nem állítom, csak kérdezem.
Maradt "A" osztályban, de 6W fölött csúnyán eltorzul a kimeneti áram.
Nyilván a munkapontokat sem ártana "belőni" és rendesen ki kellene kompenzálni. Foglalkozzak vele egy kicsit? (Esetleg sokat?)
Az van ami ilyenkor általában lenni szokott. Az egyszerűnek tűnő kapcsolások nagyon "bonyolultak". Nagyon nem mindegy a meghajtás impedanciája és, hogy milyen tranzisztorokat használunk.
50 Ohm-os generátor impedanciával meghajtva van 85 fok fázistartalék, de ha 1 kOhm-ra növelem már lecsökken 30 fokra. A végtranzisztorok határfrekvenciájának változtatása szintén borít mindent, emiatt ezt szimulátorban behangolni szinte képtelenség. Tájékoztató jelleggel mindenesetre valami hasonló kompenzálást kellene alkalmazni, hogy stabil legyen nagyfrekvenciásan. A DC munkapontokat szintén meg kellene változtatni az eredeti elképzeléshez képest, hogy nagyobb legyen a kivezérelhetőség (szerintem). Aztán majd a meghallgatás dönti el melyik lesz a legéletrevalóbb változat. Én ezt nem fogom megépíteni.
Köszönöm, hogy foglalkoztál vele, kicsit a TINA használatát is tanultam az ábráid segítségével
.Idézet: „Leszimuláltam és nekem ez így gerjedést mutat. MJLxx sajnos nincs a CM-ben, de a végtranzisztorok cserélgetésével sem "változik a kép" jelentősen.” Most megnéztem én is, a Tranzienst nem látom rossznak (de lehet, hogy csak rosszul van beállítva), de az AC analízis nekem is csúnya Idézet: „Nagyon nem mindegy a meghajtás impedanciája és, hogy milyen tranzisztorokat használunk” A jelforrásom impedanciája a trafós kimenet alapján kb. 600Ohm, tehát a fázistartalék probléma valószínűleg fennállhat. MJL21193 van a TINA-ban és a fiókban is. Azt látom, hogy alacsony a hatáfrekvenciája is. Ezen kívül van talonban NJW3281, 2SC5200, ill. 2SC6145 bár ezeknek sokkal nagyobb a határfrekvenciájuk így gondolom kiesnek vagy legalább is nehezebb velük. A terveztem hozzá egyfajta prototípus NYÁK-ot foglalatokkal , hogy könnyen lehessen cserélgetni a félvezetőket. A végtranyók mondjuk pont kivételek, de a meghajtóknak szintén lennének foglalatai. Még arra gondolok, hogy ha a meghajtók mégis csak bipoláris tranzisztorok lennének vajon segítene? Idézet: A felvázolt lehetséges kompenzálást rátervezem a PCB-re.„Tájékoztató jelleggel mindenesetre valami hasonló kompenzálást kellene alkalmazni, hogy stabil legyen nagyfrekvenciásan.” Idézet: „A DC munkapontokat szintén meg kellene változtatni az eredeti elképzeléshez képest, hogy nagyobb legyen a kivezérelhetőség (szerintem).” Ha van ötleted megköszönöm, én a TINA-val próbáltam a kivezérelhetőséget növelni, de vagy a torzítás nőtt az egekbe vagy a nyugalmi áram. Ezt a kb. 84W-ot még egy emberi méretű bordán el lehet fűteni ventillátor nélkül (nem szeretnék ventit). Még egyszer kösz. A hozzászólás módosítva: Okt 2, 2020
Szívesen foglalkozom a témával, mert szeretek erősítőkkel bíbelődni (ha rám jön néha a bíbelődhetnék). De van egy olyan aggályom ezzel a JLH-val kapcsolatban, ha ezt megépítik mondjuk százan, akkor az a száz végfok százféleképpen fog szólni. A legjobban sikerült valószínűleg olyan lesz, mint amit Komáromi Zsombor leírt, hogy a hangok kilépnek a dobozból és a zene szárnyalni kezd. A legrosszabbul sikerült viszont esetleg sziszegős, torz, rikácsolós, hallgathatatlan. A maradék 98 pedig valahol a kettő között fog elhelyezkedni. Azt gondolom, ez a végfok inkább hangszer, mint gép. Műszerek kellenek hozzá, fül kell hozzá, türelem kell hozzá, jó alkatrészek kellenek, jó tápegység, jó nyákterv és rengeteg idő mire "behangolja" az ember a saját rendszeréhez.
Az alapkapcsolás ilyen fokú módosítását nagyon át kell gondolni. A KZs-féle szimmetrizálást roppant szellemesnek tartom, de a maga a kapcsolás szerintem teljesen átgondolatlan. A legnagyobb problémát a rossz hatásfokában látom, mert 84W disszipáció mellett kevés a kivehető 3W kimeneti teljesítmény (nem számoltam még ennek utána, csak írtam valamit). Ha 600 Ohmos a trafód, akkor nyilván ehhez kell majd illeszteni... de mi lesz a többiekkel akiknek nincs ilyen trafójuk, viszont mégis szeretnék megépíteni. Legcélszerűbbnek látszik úgy kialakítani a bemenetet, hogy legalább bizonyos határok között érzéketlen legyen a meghajtó impedanciára. Ez nem (ez sem) lesz egyszerű. Ha sikerülne is az egész kapcsolást műszakilag tökéletesre kitalálni, pontosabban a "tökéletest" valamennyire megközelíteni, akkor sem biztos, hogy ez fog a legszebben muzsikálni. Ma szimulálgattam kicsit és kiderült, kissé "benéztem" tegnap a teljes hídban a végtranzisztorok áramviszonyait. A felső végtranzisztoron folyó áram ugyanis terhelésfüggő (első két kép). Csakis akkor lesz a terhelésre szimmetrikus a két végtranzisztor ha a nagyjelű erősítő munkaellenállását áramgenerátorra cseréljük, vagy megtartjuk a JLH-féle utánhúzó kondit.... ez utóbbival lenne legnagyobb a kivezérelhetőség is. Ez a kapcsolás ki volt már egyszer találva és elég jól. De ha azt mondjuk, hogy az utánhúzás ront a hangon, áramgenerátorral is ki lehet próbálni. Ez lesz az első két ki-bedugdosós "öcsi panel"... már ha van kedvünk az ilyesmihez... |
Bejelentkezés
Hirdetés |




















.








