Fórum témák
» Több friss téma |
Ne tessék megmosolyogni, ez a legeslegelső "deszkamodell" és mindössze annyit bizonyít, hogy az elmélet eddig még működik a gyakorlatban. A terhelés 22R és pufferkondi egyáltalán nem kell hozzá. Az egyenirányító diódák a teljes félperiódus alatt vezetnek és a "brumm" feszültség itt nem fűrész, hanem a sokkal barátságosabb szinusz.
Ez a "fojtó" a sarokban hánykolódik évek óta, szerencse, hogy nem dobtam ki. A hozzászólás módosítva: Okt 7, 2020
A szimulátor ezt mutatja. Ha "előfeszítem" a fojtót egy ellenállással akkor működik áramgenerátorral is. Érdekes, hogy az áramgenerátor áramától független a brumm, csak a tápfesz csökken. Annál kisebb a brumm, minél kisebb az ellenállás és minél nagyobb a fojtó induktivitása. Az a gond, hogy jelentős tápfeszültség veszteség és pluszban még feleslegesen el kell fűteni egy csomó teljesítményt az ellenálláson. Viszont érdekes játék ez most nekem.
Még tedd be a végfok kapcsolási rajzát is. Kiváncsivá tettél.
Nincs mosoly, komoly ez rendesen. Tehát teljesen kondenzátortalan. Csöves berkekben régen is volt ilyen, főleg adó végfokokban. Persze néhány nF hidegítéssel.
Hát érdekes lenne egy ilyet mutogatni a jónépnek. Amúgy érdekes ötlet. Audiofil népnél nem gond a sok elfűtendő energia. Híd üzemű "A" osztálynál meg állandó az áram. A hozzászólás módosítva: Okt 7, 2020
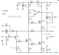
A végfoknak még nincs kapcsolási rajza, csak a KZs-féle elmélete.... az a trafós bemenetű differenciális különbségképző amit tegnap Highand-nak kitettem. Lényegében a teljes hidas JLH kapcsolás egyelőre.
Erre mondják, hogy a vaktyúk is talál szemet. Áramgenerátort akartam csinálni, de az izgalom hevében véletlenül egy primitív feszültség stabilizátort csináltam, de a végeredmény roppant módon meglepett. Aztán le is szimuláltam, aztán kiderült, hogy ez lesz majd a megoldás (első közelítésben). Száz wattnyi ellenállás nagyon rosszul mutatna, egy FET viszont simán elfér a közös hűtőbordán a sok végtranzisztor között. Csak annyi dolga van, hogy elszívjon némi áramot a tápegységből és így csökkenti a brummot (ha nem tévedek, de a szimulátor is ilyesmit mutat).
A source ellenállás 0.1R, tehát a tápáram 0.5A a brumm feszültség pedig 44 mVpp.
Tehát egy sönt (shunt) stabilizátor jellegű valami dolgozna az áramszegény periódusokban. Jó. Így lehet egy kis melegedés árán csökkenteni a fojtó induktivitását, ami előny.
Nekem nem annyira tetszik. Ha megméred a 10R ellenálláson, kb. 10V eshet. Ez kb. olyan mint egy zéneres stabilizátor, csak a zéner nálad egy fetből van kialakítva.
Az erősáramú elektronikában azért szeretjük a simító fojtót, mert jó hatásfokú. Az A osztályú erősítőhöz is jó lehet, mert mint írtad a terhelő áram nem nagyon változik. Ha a brummját akarod csökkenteni, akkor a jó hatásfokú megoldás egy nagyobb fojtó, vagy egy kondenzátor telep lenne a terheléssel párhuzamosan. Az utóbbi megoldással lassan visszajutunk a szokásos megoldáshoz, a pufferkondenzátorhoz, csak a fojtótekercs miatt a töltő áram nem ingadozik akkorát.
Tartok tőle, hogy igazad van, mint mindig. Hirtelen ötletek voltak ezek amiket hirtelen kipróbáltam. Még törpölök a dolgon. Ha rezisztív terhelése lenne a fojtónak teljesen jól működne...
Egy híd JLH, vagy egy trafós push-pull "A" osztály közel rezisztív terhelést jelent a tápegység felé. Ha ár/érték arányt nézzük, akkor nyilván hagyományos pufferes táp a nyerő, de egy pénzt nem sajnáló hájendes számára egy ilyen tápegység maga a mennyei manna. És egy erről táplált erősítő talán nem is szól rosszul.
Ha csinálok két fekete dobozt, az egyikben ilyen, a másikban olyan és egyformák a paraméterek, hogyan fogod kimérni melyik-melyik? Válaszold meg magadnak a kérdést és sokkal jobban meg fogod érteni, mintha én dadogok itt.
Most, hogy jobban tudom már használni a TINA-t, egész hasonló eredményeket kapok mint a CM-ben. Nekem a TINA kényelmesebb, gyorsabb, bár lehet ez csak megszokás.
Amúgy van ám egy nagyon triviális megoldása annak, hogy az A osztály egyenárammal terhelje a tápot. A hozzászólás módosítva: Okt 10, 2020
Nekem meg a CM kényelmesebb, gyorsabb, kezesebb... ez egészen biztosan csak megszokás mindenkinél.
Gondolom hídba kell kapcsolni és akkor majdnem egyenárammal terheli a tápot, de a belső nemlinearitások miatt akkor sem pontosan.
A felső tranzisztor ha nem vezérelt mint a JLH-nál, hanem áramgenerátor, akkor állandó terhelést lát a tápegység. Viszont a hatásfok romlik. Egy ilyen áramgenerátoros megoldás szinusz jellel elméleti maximuma 25%, amíg egy pp "A" osztály 50.
Megy az híd nélkül is. Jó pár éve tettem fel ide.
Igaz, de a hatásfokot én nem vettem figyelembe.
Legutoljára az előzményben volt szó az egyenáramú tápterhelésről.
Kicsit morbid, de ha a fojtó lenne maga az áramgenerátor, akkor a felső oldal disszipációja eltűnne, így az elméleti hatásfok ismét 50%.
Most még az nem tiszta, hogy Karesz csak a tápot puffertalanította, vagy kondenzátor mentessé gondolta az egészet, mert utóbbi esetben kicsatoló kondenzátort sem kellene használni, így marad a híd.
Nekem nincsen bajom a kondenzátorokkal. A kimenőkondi, sőt a pufferkondik is belevonhatóak a visszacsatolásba. Karesz tavaly saját maga hívott elő a feledésből egy olyan kapcsolást, amiben a pufferek benne voltak a visszacsatolásban, csak nem figyelt fel erre a következményre.
Én meg meghallgattam és nem voltam képes különbséget hallani a különböző tápkondik között az ilyen kapcsolásban. A hozzászólás módosítva: Okt 10, 2020
Természetesen nem a kondenzátorok elvetésére megy ki a dolog. Ez az egész amolyan elméleti játék, főleg nekem, mert itt a munkahelyen úgy sem tudom fizikailag megvalósítani. De később akár jól is jöhet az ebből nyert tapasztalat.
Bár DC csatolós párti vagyok, drága hangszóró védelmére a kimenő transzformátor, vagy a soros kondenzátor a legegyszerűbb. Ez nem kérdés.
John Linsley Hood 1969-ben publikált "egyszerű A osztályú erősítő" kapcsolása közismert, és számtalan módosítása jelent meg. Ezek általában bonyolultabbak és több alkatrészt használnak fel az eredetihez képest.
Az az ötletem támadt, hogy mi lenne akkor, ha az egyszerűsítést próbálnám meg, és közben a hangminőség is javulna? Ebből a gondolatmenetből a következő elvi rajz született meg ![]() TJ.
A kicsatoló elektrolit kondenzátor elhagyása nem fog gondot okozni?
Ez egy, az elvi működést ábrázoló rajz, még a be és kicsatoló kondenzátorok sincsenek ábrázolva!
![]() TJ.
Nem szeretném, ha félreértenél. Szép dolgot gondoltál ki. Azonban mondanám, hogy KT VF4-e szerintem kedvezőbb lehetőséget kínál, mivel szintén kevés alkatrésszel, tisztán fettes kapcsolás, és kipróbált. Nálam évek óta kifogástalanul működik. egyszer sem volt aktív a védelem benne, napi használat mellett.
Amit írtál az nem kapcsolódik a topik témájához - itt OFF....
TJ.
Szia!
Ha feltételezzük hogy a félvezetők ideálisak, akkor minden további nélkül jó lehet a módosítás. A JLH is egy erősítő, amit tervezője próbált optimálisra készíteni. Arra gondolok, hogy ha a félvezetőket sikerül a lineáris karakterű szakaszban dolgoztatni, akkor a torzítás is minimális lesz. Sajnos ez nem mindig könnyű. Nekem például nagyon tetszenek a laterális fetek, mert olyan stabil 100mA/es nyugalmi áramot lehet tartani velük, mint az atom. Nem csoda, hiszen éppen úgy optimalizálták, hogy ott legyen a termikusan független munkapontja. Viszont üzemi körülmények között nem csak 100mA folyik rajtuk, ezért csakis relatív nagy visszacsatolással lehet szép hangot kihozni belőlük. A 2N3055 bipoláris tranzisztornak az UBE feszültsége, valamint az áramerősítési fényezője sem állandó. Mind hőmérséklet, mind kollektor áram függvényében változik. De található olyan eléggé széles tartomány, ahol relatív lineárisan tud dolgozni. Sokan írtak róla, hogy ezt nem könnyű megtalálni, de nem lehetetlen. Eredeti tranzisztorok esetében, az eredetihez közeli elektromos munkapontban, ez egy kicsit magas hőmérsékleten valósul meg. Viszont más félvezetőkkel valószínűleg máshol van ez a tartomány. Ha rászánnánk az időt és felvennénk ezeket a görbéket, ki lehetne jelölni egy tartományt az áram/hőmérséklet síkon ami a legjobban egyenes. Természetesen előfordulgat, hogy ez a működési tartományon kívülre esne, tehát veszett fejsze nyele. Ráadásul nem csak egy félvezető, hanem az egész kapcsolás minden tagja görbítgeti azt az egyenest erre meg arra, ezért nagy szerencse vagy kitartó módosítgatás kell a jó eredményhez. Ha sikerül jó linearitást elérni, akkor relatív alacsony értékű vagy teljesen elhagyott visszacsatolással is jó hangú lehet egy erősítő, de akkor egy másik probléma fog előjönni. Ez az alacsonyabb damping faktor. Ez pedig a hangsugárzó változó impedanciamenete miatt nagyon meghullámosítja az átvitelt. De maradjunk a módosításodnál. A bemeneti jelből levonódik a VFET UGS, valamint az alsó 2N3055 UBE feszültsége. Most nem a munkaponti DC értékekre gondolok, hanem az üzemi AC feszültségekre. Észre kell venni, hogy a tranzisztor áramerősítése, valamint UBE feszültsége hatással lesz a VFET UGS/IDS karakterisztikájára még akkor is, ha feltételezzük hogy az tökéletesen lineáris. Ennek a hibának a javítása érdekében meg kell növelni a visszacsatolási tényezőt, de mivel úgy gondolom a nyílt hurkú erősítés sem nagyon magas, ezért nem kizárt hogy le kell menni mínuszos értékre. Vagyis a bemenő feszültség nagyobb lesz mint a kimenő. Ez sem lehet gond, ha van elég bemenő jel, például agy csöves előfok után jó is lehet. Az is elképzelhető, hogy alacsony vagy semekkora visszacsatolással is viszonylag jól szól, de akkor talán nem lehet nagyon kivezérelni. Van most nálam egy non feedback csöves PP végfok 2A3 triódákkal, ami csak 7,5W-os. Vagyis ekkora teljesítmény vehető ki belőle elfogadható torzítással, bár többet is tudna. De az oltáron áldozni kell. Összefoglalva: Nem rossz a gondolat, de hoz magával újabb megoldandó problémákat. Én ettől egyszerűbb kapcsolással is hallgattam zenét régebben, és valahogy jó emlékeim voltak róla. Akkor még nem tudtam hogy ez "A" osztály, csak úgy jött.
Sokmindent leírtál, de ezekkel az eszközökkel már éveket kisérleteztem, és ott lett valamilyen végeredménye
![]() https://audiodiyers.hu/viewtopic.php?f=61&t=83&start=300 TJ. A hozzászólás módosítva: Nov 5, 2020
Máshol felmerült kérdéssel folytatnám ezt a témát - Push-Pull vagy Single End erősítő-e a JLH 1969?
Maga a kapcsolás megalkotója a következőt nyilatkozta róla (may 2000 Electronics World): " my 10W Class-A circuit did not use a push-pull pair of output devices to provide the required low output impedance. Instead it used a 'Darlington pair' connected amplifier stage, comprising Q1 and Q3, driving Q2 as an active load." https://sound-au.com/tcaas/jlhoutput.pdf Mivel sokan azonnal és véglegesen a PP erősítő kategóriába sorolnák a JLH 1969 kapcsolást, azért én szeretnék két megállapítást tenni. 1. A Push Pull erősítők működése "elvileg" tökéletesen szimmetrikus, és amennyivel csökken az egyik aktív eszköz működés közbeni árama - a másiké pontosan ugyanannyival nő. 2. Viszont vannak olyan kapcsolási megoldások, amelyek láthatóan Push-Pull üzemelést produkálnak, de nem teljesitik az első pontba berakott kritériumokat. Ezek lennének az "active load amplifier-ek", magyarul a vezérelt munkaellenállással működő kapcsolások. Elsőre feltűnő jellegzetességük a teljesen aszimmetrikus felépítés, ami igencsak eltér a szimmetrikus elvet követelő Pus-Pull kapcsolásokétól. Ráadásul az SRPP és a White follower esetében, a két sorba kötött aktív eszközön a szokásos A osztályú üzemben ugyanaz a munkaponti áram folyik. Szó nincs az egyik aktív eszköz csőkkenő és a másik ugyanannyival növekvő áramról. A JLH 1969 erősítő tehát véleményem szerint a tervezőjének a megállapítását tükrözi vissza - egy darlington fokozat aktív munkaellenállással kiegészitve. Mindhárom felemlitett esetben az ellenütemű műkődés nem jelentheti az azonnali besorolást a PP erősítők világába inkább a Single End és a PP közti területről van tehát szó. TJ.
Ugyanazt tudjuk mondani itt is, mint amit a másik fórumon már elmondtak Neked.
Az első ábrádon (SRPP) a nagyjelű erősítőd (VAS) kapcsolási vázlata látható, ami áll egy földelt source-ú feszültség erősítő fokozatból, melynek munkaellenállása utánhúzó áramgenerátoros source követő. A "White Follower" egy "sima" source követő, szintén áramgerátoros munkaellenállással. Az eredeti JLH kimeneti fokozata ellenütemű fokozat (Push-Pull). Úgy van, ahogy Sajti már leírta Neked... ha az egyik végtranzisztor árama nő, a másiké csökken. Ha az utánhúzást kihagyjuk és ezzel a meghajtó fokozat "kvázi áramgenerátor jellegű" munkaellenállását egyetlen ellenállással "váltjuk" ki, akkor közel SE üzemmódban fog működni nagyon rossz hatásfokkal és nagy torzítással (Komáromi Zsombor-féle változat). Erről is volt már itt szó. De van ennek a kapcsolásnak FET-ekből felépített változata is, ahol a két működési mód között szabadon lehet választani. Erről Dragonweed írt itt régebben szintén ebben a topkban. |
Bejelentkezés
Hirdetés |


























