Fórum témák
» Több friss téma |
Mielőtt kérdezel, a következő két dolgot ellenőrizd!
I. A helyes tápfeszültségek megléte.
II. A kimeneten van-e egyenfeszültség.
Élesztés.
2db dióda+trimmer jó is lenne munkapontbeállításnak.
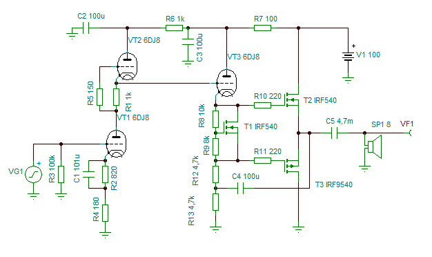
Összeraktam a kapcsolást az analízis kedvéért, szerintem teljesen vállalható eredmény jött ki.
A gate-feszültségkorlátozót elhagytam, hogy ne zavarja az áttekinthetőséget. Valóban a Hybrid témában kéne folytassuk.
A D801-re. A negatív 12 V úgy tudom rendben.
Nem sajnos,az sincs jelen a js03-on...
Visszakeresetem. A negatív táp azóta szűnt meg, vagy csak nem jut el a JS03 csatlakozóra?
Most akartam modositani,hogy nem jut el addig a pontig.
Most melozok es talan este 8 utan tudok ranezni,hogy valami vezeto sav szakadt-e.
Trimmer sem lényeges, csak 2db diódával használtam, kb. 100mA beállt.
Szia! Valóban a hibrid topikban lesz a helye, de annyira nem veszett fejsze nyele. Elsősorban én is a K/J szériát ajánlom, viszont külön táp kellene a félvezetős résznek. Mivel amúgy sem tudják a csövek kivezérelni tápig a kimenetet jelentősebb torzítás nélkül, a végfokozat mehet alacsonyabb tápról. Az hogy ez bonyolultabb, az csak egy dolog. Van nálam erősítő 2A3 csövekkel, annak sem piskóta a tápellátása direkt fűtésű lévén.
Szóval csöves rész 100-150V, félvezetős rész 25-40V. "A" osztályban fűteni fog így is rendesen. Természetesen kell bele szinteltoló rész. A csöves rész féltápra állása nem nagy gond, a bemenő fokozat katód ellenállásaival szépen be lehet állítani. Egyébként a trióda az nem pentóda, ezért amíg a pentóda vezérelt áramgenerátorhoz hasonlít, a trióda vezérelt ellenállásra. Ebből adódik, hogy be fog az állni féltápra. Még egy gondolat. Ha már drága csöves kütyüt építesz, és mint látszik a katódok nem csak a GND közelében vannak, én a csövenkénti, fűtő tekercseket javaslom. Katód követő kapcsolásban a nagy fűtőszál-katód potenciál különbség miatt elektron áramlás indul köztük, parazita diódaként. Ez pedig nem mindig jó. Persze ez már szőrszál hasogatásnak tűnhet, de téptem már a hajam ilyesmi miatt.
Majdnem megszerkesztetted a már évekkel ezelőtti egyik hibridemre hajazó kapcsolást.
Egy csupán a sok közül anno eléggé sok ilyen vagy hasonló hibrid készült nálam. De mint javasoltam a hibrides topikban kellene folytatni. Bővebben: Link A hozzászólás módosítva: Okt 30, 2020
Szia!
Ha megfigyeled, a hexfeteknek is van hőmérséklet független munkaponti árama, csak amíg a 2sk1058/j162 esetében ez 100mA körüli, addig az írf sorozatnál több tíz amper. Viszont ha nem irf540 hanem 530 esetleg 520/9520 fetet választunk, annak már majdnem az "A" osztályú munkapontot érinti. Ezért úgy gondolom, nem elvetendő az olcsó hexfet sem. Az, hogy az irf9520 rdson 0,6 Ohm körüli, az nem akkora gáz, mivel a k1058 pedig 1 Ohm körüli. Valamit valamiért.
Az imént valamiért nem tudtam beszúrni a képet.
Szia! Már kizárólagosan egy harmadik MOSFET-t használok a nyugalmi áram stabilizálására.
Mellékelem a karakterisztikáját. Nálam bevált.
Igen ez teljesen korrekt. Én csak az "A" osztályhoz gondoltam az 520/9520 párost.
Nos 1 fokkal kozelebb:
A js02/03 szamozasa fel van cserelve a rajzon. Alig hiszem ,hogy forditva lenne beforrasztva. A js03 1-es laban -10.8V a 2-en 11.1V merheto. A js02-n pedig a test az 1-es lab. Illetve a ds01 kiiktatasaval jelent meg a feszultseg a 2-es labon. A hozzászólás módosítva: Okt 30, 2020
A QS01 28-as lábához egy átkötés vezet, azt szakítsd meg!
Feszültségmentes állapotban nézd meg szakadásvizsgálóval, hogy a QS01 28-as táplába zárlatos-e test felé?
Elcsiptem az athidalast es nincs zarlat,viszont ha visszakotom,lepottyoztem onnal akkor sipol...
Viszont a ds01 laba kitort tobol. Lehet most ahogy kiforrasztottam. 8.2 es 16V-os van a fiokomban. Melyik mehet a helyere ideiglenesen? Most nezem az nem Zener. Akkor 1n4148 vagy hasonlo? A hozzászólás módosítva: Okt 31, 2020
Sziasztok!
Vettem egy Kivezérlés jelzőt és be építettem nagyon brumos lett tőle az erősítő.képen látható módon van huzalozva. Mi lehet a baj? A hozzászólás módosítva: Okt 31, 2020
A DS01 a doksi szerint 1S1555, ami helyettesíthető 1N4148-cal, de 1N4001-1N4007 is megfelel.
A QS01 ezek szerint nem zárlatos, de tovább kell keresned a zárlat okát. A sípolás lehet becsapós, mert CS05 nagy kapacitása miatt lassan hallgat el. QS02 és CS08 felé szintén az átkötések bontásával tudod a zárlat helyét feltárni.
Szia! A testet ne a potitól, hanem csak a táp csillagpontjáról kösd a kivezérlésjelzőre!
A táplálást nem rajzoltad le, de borítékolható a földhurok.
Rárajzoltam a táp ellátást most le forrasztottam a kivezérlés jelzőt.
Minimális zaj maradt de ha ki iktatom a potit akkor még az is meg szűnik.
A poti meg a kivezérlés jelző közti gnd vezetéket vedd ki.
Jól értelmezem az ábrát, a kivezérlésjelzőnek teljesen független tápja van? Ebben az esetben nem alakulhat ki földhurok. A kivezérlésjelző test ráköthető a jel testre, illetve rá is kell kötni.
A zavar eredete ekkor az árnyékolatlanságból származik. Ahhoz, hogy hatékony megoldást javasolhassunk, fotózd le az összeállítást!
Szerintem a kivezérlés jelzőnek több értelme lenne, ha meleg pontját az erősítő bemenetére tennéd.
Dioda kicserelve.
cs05 volt majdhogy rovidzar. Jelenleg 16V 1000µF volt keznel igy a qs02/14-es es a qs01/28 -as labain illetve a js03 /7 es laban megjelent a kozel 12V. A bemenetvalaszto gombokra ugy latom,hogy reagal bar az izzokbol csak egy vilagit.
Egyedul nem ment volna!
Meg annyi,hogy az r801/802 elegge melegszik. Mas nem. Kimeneten meg merek feszultseget es mehet ra a terheles?
Az ellenállások melegedése természetes ebben a funkcióban.
Ha a kimeneti feszültség mindkét csatornánál kevesebb ±200 mV-nál, akkor mehet rá a terhelés. Ajánlom köss a hangszóróval sorba 22-220 Ω ellenállást és úgy járasd pár órán keresztül a biztonság kedvéért. Természetesen az előtét izzó is maradjon még a hálózati körben. Gondolom sokáig állt a készülék, ilyenkor célszerű kivárni míg az elektrolit kondenzátorok formázódnak.
Köszönöm a segítségeteket kész remekül teszi a dolgát semmi zaj bekötöttem a panelra .
Van itt meg mas is:
A kimeneti feszultsegek par 10 mV. Ellenben a 10 ohmos soros ellenallas elfustolt es a hangszoro bugasa kiserte. Az izzo parazslott ezalatt igaz 100 wattos. A hozzászólás módosítva: Okt 31, 2020
|
Bejelentkezés
Hirdetés |
















