Fórum témák

» Több friss téma
Fórum » Elektronikában kezdők kérdései
- Ez a felület kizárólag, az elektronikában kezdők kérdéseinek van fenntartva és nem elfelejtve, hogy hobbielektronika a fórumunk!
- Ami tehát azt jelenti, hogy a nagymama bevásárlását nem itt beszéljük meg, ill. ez nem üzenőfal!
- Kerülendő az olyan kérdés, amit egy másik meglévő (több mint 17000 van), témában kellene kitárgyalni!
- És végül büntetés terhe mellett kerülendő az MSN és egyéb szleng, a magyar helyesírás mellőzése, beleértve a mondateleji nagybetűket is!
Lapozás: OK   3527 / 4064
(#) Jonni válasza Bakman hozzászólására (») Nov 4, 2020 /
 
Ezek jónak tünhetnek , de ezek is irreálisan drágák
(#) Bakman válasza Jonni hozzászólására (») Nov 4, 2020 /
 
Hasonló kategóriájú kijelzőket gyárt a 4D Systems, nézd meg azokat az árakat.
(#) jani1987 hozzászólása Nov 5, 2020 /
 
Lehet kapni adaptert a kondenzátor méréshez vagy házilag kell gyártani? A rövid lábas kondik miatt kérdezem.
(#) Gafly válasza jani1987 hozzászólására (») Nov 5, 2020 /
 
Most hogy igy mondod, két krokodil csipeszből és tüskesorból lehet buherálni. Talán van is itthon mindkettő.
Kedvet kaptam az épitéshez, köszi a tippet.
(#) jani1987 válasza Gafly hozzászólására (») Nov 5, 2020 /
 
Két forrasztható lemezt használtam eddig rövid zsinórral és krokival. Elmozdult.
(#) morgo válasza jani1987 hozzászólására (») Nov 5, 2020 /
 
Nyák lemezből készíthetsz adaptert a legegyszerűbben.
Előkotortam egy ezeréves gányolást. A jobb érinkezés miatt kétoldalas a nyák, ugyanez van a másik oldalon is. Ne a kivitelezést nézd, hanem a nyák formáját. Az a fekete izé, tüskesor fogadására alkalmas foglalatból lett levágva, mellette a két tüskére meg csipeszes vezetéket tudok rátenni.
A hozzászólás módosítva: Nov 5, 2020

adapter.jpg
    
(#) lelkes amatőr válasza morgo hozzászólására (») Nov 5, 2020 /
 
Ha nem jogdíjas az ötleted akkor lenyúlnám.
(#) jani1987 válasza morgo hozzászólására (») Nov 5, 2020 /
 
Azóta sikeresen megoldottam. Valami panelból bontottam. Ilyesmi a szentem.
(#) bikerider69 hozzászólása Nov 5, 2020 /
 
Mit neveznek varnish csőnek, mire használják, hol kapható?
(#) Bakman válasza bikerider69 hozzászólására (») Nov 5, 2020 /
 
Üvegszálakból fonott hőálló, villamos szigetelő cső. Transzformátorok, villanymotorok kivezetéseinél találkozhatsz ilyennel, esetleg melegedő eszközök, pl. világítótestek, mellé adnak egy keveset, hogy a bekötés kaphasson extra szigetelést. Venni több helyen lehet, pl.: Bővebben: Link.
(#) MrAngelo hozzászólása Nov 6, 2020 /
 
Üdv!

Na, a sok nehézség ellenére elkészültem az aquárium világítással. Annnyira jó lett, hogy csináltam még egyet az üzletbe is.

A végeredmény: egy adapter a kukában végezte, néhány LED szintén. (mondjuk az adapter eleve nem volt tökéletes) Kissé ironikus, hogy itt dicsértem a 'kínai ledes trafókat' hogy tizen éve nem volt velük gondom, erre pont most adta meg magát.
Összességében a sok probléma és szenvedés ellenére elégedett vagyok, közben még meg is értettem a tranzisztor működését.

Köszönöm mégegyszer a segítséget!
Proli777-nek különösen hálás vagyok a kapcsolási rajzért.

Ha megint elakadok tudom hova kell jönnöm segítségért.

A legjobbakat mindenkinek!
(#) samtron77 hozzászólása Nov 6, 2020 /
 
Sziasztok!

Abban szeretném a segítségeteket kérni, hogy szeretnék egy késleltető áramkört építeni AC6V-ra ami cca.: 250V/50W áramot kapcsolna a késleletetésre állítható 5-30sec-ig lenne szükség

Kösznöm!
(#) proli007 válasza samtron77 hozzászólására (») Nov 6, 2020 /
 
Hello! Oké, de..
- Hogy késleltessen? Meghúzást vagy ejtést?
- Mi fogja indítani a késleltetést?
- Relékimenet megfelelő-e?
(#) samtron77 válasza proli007 hozzászólására (») Nov 6, 2020 /
 
A relé nyitott állapotban van a váltó 6V megjelenésekor de a feszültség megjelenését követően 10/30 sec után behúz a relé és zárva is marad mindaddig amíg a 6V jelen van.
(#) proli007 válasza samtron77 hozzászólására (») Nov 6, 2020 /
 
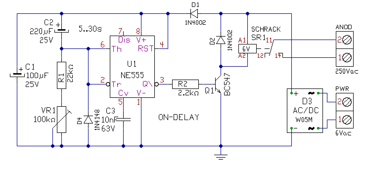
Menetközben megnéztem, mivel foglalatoskodsz és úgy látom anódáram késleltetés lesz ez.
Lerajzoltam. A HESTORE-ban kapható 6V-os SCHRACK relét "tettem bele", ha így megfelel..
Ha szabad javasolnom, ne az egyenfeszt kapcsolgasd, hanem az egyenirányító előtti váltót. Mert a DC-t nem fogja tolerálni a relé.
A hozzászólás módosítva: Nov 6, 2020
(#) samtron77 válasza proli007 hozzászólására (») Nov 6, 2020 /
 
Igen talált! Nagyszerű amit megosztottál! Minden tiszteletem!!!
(#) proli007 válasza samtron77 hozzászólására (») Nov 7, 2020 /
 
Hello! Egy kis porszem került a gépezetbe a tudatlanságom és a HESTOR miatt. Úgy néz ki, hogy a relé amit választottam bistabil lesz és a beültetési nézet is fordított.. Nem tudom milyen reléd lesz/van, ezt minden esetre tisztázni kell..
(#) samtron77 válasza proli007 hozzászólására (») Nov 7, 2020 /
 
Nekem nem úgy tűnik, hogy tudatlan lennél. Van néhány relém itthon megnézem őket és jelentkezni fogok. Apropó. Hogyan jelzik a relén, hogy mono vagy bistabil?
(#) proli007 válasza samtron77 hozzászólására (») Nov 7, 2020 /
 
Csak az adatlapjából fogod megtudni, vagy kipróbálod. Maximum ha két behúzó tekercse van, akkor szinte biztos hogy bistabil.
(#) samtron77 válasza proli007 hozzászólására (») Nov 7, 2020 /
 
Szia. Ezeket találtam...
Szerintem jók.
(#) nedudgi válasza samtron77 hozzászólására (») Nov 7, 2020 /
 
Ez fájlmelléket túl egzotikus. Fel tudnád tenni valami emészthetőbb formában?
(#) samtron77 válasza nedudgi hozzászólására (») Nov 7, 2020 /
 
O. Bocsánat.
(#) nedudgi válasza samtron77 hozzászólására (») Nov 7, 2020 / 1
 
Ezek 9V tekercsű jelfogók. Elképzelhető, hogy meghúznak, eléggé határeset. Esetleg nagyobb pufferkondival (1000µF) biztosabban behúznak, vagy a tranzisztort kellene cserélni MOSFETre.
Szigorúan csak a kapcsolási rajzot néztem, a paneltervet nem.
A hozzászólás módosítva: Nov 7, 2020
(#) samtron77 válasza nedudgi hozzászólására (») Nov 7, 2020 /
 
Elméletileg ha egyenirányítom pufferelem a 6,3 V-ot kb 8,8-9V ot kapok. De javítsatok ki ha tévedek!
Egy biztos! Hogy nem vagyok ebben biztos.
(#) nedudgi válasza samtron77 hozzászólására (») Nov 7, 2020 /
 
Az egyenirányítón valószínűleg esik kétszer 0,7V, hacsak nem germánium, vagy Schottky, valamint a kapcsoló tranzisztoron is marad valamennyi feszültség.
(#) samtron77 válasza nedudgi hozzászólására (») Nov 7, 2020 /
 
Megépítem próba panelen aztán meglátjuk.
(#) gyula66 hozzászólása Nov 7, 2020 /
 
Sziasztok! Egy kis segítségre lenne szükségem. Tudom, hogvan van akinek ez nyilván való, de énmegkérzdezném hogy ha a képen látható kapcsolás 24 voltról működne akkor mennyivel kel növelni az ellenállások értékét? Mind a kettőt a kétszeresére? A tranzisztor ha jól néztem 45 voltig jó.
A hozzászólás módosítva: Nov 7, 2020
(#) slimcolt válasza gyula66 hozzászólására (») Nov 7, 2020 /
 
Szia!

Akár így is működne, de feleslegesen nagy áramok folynának, pl a bázison, a tranzisztor meg úgyis szaturációba kerül. Ajánlom inkább hogy ne bázisárammal, hanem bázis osztóval vezéreld a tranyót, de ha ebben az elrendezésben maradsz akkor a 22K nyugodtan lehet 100K is.
(#) kendre256 válasza gyula66 hozzászólására (») Nov 7, 2020 / 1
 
Kérdés, hogy mekkora áram fog folyni a 24V-os jelfogódon? Valószínűleg 800 mA-nál kisebb, így nem kell tranzisztort cserélni. A jelfogó árama lesz a kollektor áram. A bázison akkora áramot kell bevezetni, hogy a tranzisztor biztosan vezessen. Mivel a BC327-nek az áramerősítési tényezője minimum 100, a bázisáramnak elvileg a kollektoráram tizedrészének kellene lennie. (Ib=Ic/h21e, de
kapcsolóüzemben a kiszámolt bázisáram tízszeresét kell legalább beállítani, hogy biztosan telítésbe menjen a tranzisztor.)
Ha a jelfogód pl.50 mA áramot vesz fel (mert mondjuk az ellenállása 480 Ohm), akkor bázisáramnak max. 5 mA-t kell beállítani. Ekkor 24V-ról 4,7 kOhm ellenállás kell a bázisra.
A 10 kOhm-os ellenállás helyett lehet 22 kOhm például, annak az a szerepe, hogy gyorsan és biztosan kikapcsoljon a tranzisztor.
Ha jelfogód más áramú, akkor arra kell átszámítani az értékeket.
(#) slimcolt válasza kendre256 hozzászólására (») Nov 7, 2020 /
 
Biztos, hogy szükség van ekkora szaturációra? Sajnos ez magával vonzza, hogy lassú lesz a kikapcsolás.
Következő: »»   3527 / 4064
Bejelentkezés

Belépés

Hirdetés
XDT.hu
Az oldalon sütiket használunk a helyes működéshez. Bővebb információt az adatvédelmi szabályzatban olvashatsz. Megértettem