Fórum témák
» Több friss téma |
Végállásba tekerve rövidzár, és akkor sehogysem működhet rendesen.
A hozzászólás módosítva: Dec 1, 2020
Ötször egymás után fagyott le gépem.
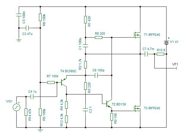
Ezt az aliexpresszes kapcsolást nem lehet kivezérelni táptól- tápig, mert elfogy T2 Uce feszültsége, vagyis szaturál (szépen kifejezve). 30dB-lel jobb a THD-ja az amatőr diyer kapcsolásnak.
Ha a mérés helytálló, akkor ez az erősítő nagyon torzít, vagy túl lett vezérelve és azért ilyen sok a nemkívánatos felharmonikus a jelben. Még FET-es végfoknak sem elég jó így.
A torzításnak jóval -60dB és környéke alatt kell lennie, bármelyik felharmonikusra nézve! (0,1% alatt!) Ha ez nem elérhető normál kivezérlésnél, akkor a kapcsolás hibás, vagy a beállítása hibás. Üdv!
Kivezérelhetőség szempontjából lényeges, hogy Q2 CE feszültsége ne fogyjon el az előtt, hogy a végtranzisztorok telítésbe mennének. Egy kis trükkel szinte táptól GND-ig ki lehet vezérelni, bár nem hiszem hogy ez annyira fontos szempont.
-10dB-es kivezérlésen az összes harmonikus -65dB alatt van akkor is. ha csak 350mA a nyugalmi áram (a magyar verzióról van szó). 1A nyugalmi mellett ez közel -90dB.
Igen, 10k. Azt nem látom, hogy a középső lába, a tip41-re megy e, ahhoz szét kellene szednem. A másik két lába stimmel, ahogy a rajzodon van.
Én nem értem ám, amiket írtok. Én csak barkácsolok, szeretek zenét hallgatni. Szóval felismerem az alkatrészeket, be tudom forrasztani őket, tudok ezt-azt méregetni.
Szerintem jó a hangja, be tudtam állítani a fél tápfeszt, meg a nyugalmi áramot is lehet. Amiket írtok, aszerint ki kellene dobnom a kukába.
Elnézést megint túlbonyolítottam magam.
A kurzorok értékeit kell nézni bal oldalon. Az lenne a lényeg (csak az aliexpresszes változatról van szó), hogy az eredeti verzió 100mA-es nyugalmi áram mellett 50V tápfesznél 27Vpp-nél klippel, azaz 11.5W kimenő teljesítménynél és 6,3W-nál torzít 0.5%-ot. Ha trimmert felcseréljük az ellenállással (a mostani rajz szerint), akkor a kivezérhetőség 41Vpp-re nő, azaz 26W-ot tud leadni és ezen a teljesítményen torzít 0.2%-ot. Tehát érdemes lenne ezt a módosítást valahogy megcsinálnod. A magyar változat 6.3W-nál torzít 0.01%-ot, de az "A" osztályban működik. A hozzászólás módosítva: Dec 1, 2020
Értem, köszi! Milyen az a magyar változat?
Ez is csúnya, nagy a torzítás, a felharmonikusok alapján.
Üdv!
A JLH 4 db tranzisztorból építkezik. Mekkora legyen a torzítása? Liba is kellene, meg kacsa is?
Lehet, hogy amatőr kérdés, ez a kínai nem is tud "A" osztályban működni?
Természetesen tud ha megfelelő nyugalmi áramot állítasz be a trimmerrel (1,2-01.5A), de akkor nagyobb hűtőbordára kell tenned a végtranzisztorokat.
"Az általam felállított képlet szerint a nyugalmi áram Iq=0,36Ut/Zh, ahol a Zh a hangsugárzó névleges impedanciája"
Kész lett a kábel. A kaparászás ugyan nem szűnt meg, de halkabb lett és más frekvenciára ment át. Az a kevés brumm is, ami volt eltűnt, valamint a sziszegő zaj is kevesebb lett. Tudtam, hogy nem tökéletes a kábel és igazam is lett.
Ide írom a kábelt, mert a kábeles topik már 1 éve átmenetileg fagyasztva van. Monster RCA csatlakozókra lett forrasztva Belden H155. Vastag, jól árnyékolt. Az igaz, hogy merev, de szekrény mögött nem zavar.
Én megint le vagyok mradva. Pár éve feltettem ide a FET-es AB átalakítást, aminél elég normális a működés 8W-ig, csak nem melegszik. Végül is mi a probléma, amit meg akartok oldani? Nem értem. Felteszem újra az eredeti kapcsolás egyetlen ellenállás cserével FET-sített AB oszt verziót (30Vpp 0,23%) és ennek a javítását ( 30Vpp 0,04%)
A hozzászólás módosítva: Dec 11, 2020
A legvégén láttam meg, hogy szinte megszólalásig ugyanazt találtam ki amit már Te is egyszer. Az egész a véletlen műve volt, hidd el. Közben már letettem JLH-ról minden formájában, - még kísérleti szinten is - mert egyik változat sem tetszik és időközben egész mással kezdtem el foglalkozni.
Mindkettőt szeretem. ("Liba is kellene, meg kacsa is")
![]() Ettől sokkal jobb az eredeti alapján megépített erősítő torzítása, ha a félvezetők elég nagy erősítési tényezővel bírnak, mert ez a lényeg, nagy erősítésű tranzisztorok kellenek bele. FET ezért nem jó, lásd a torzítási adatokat. Üdv!
Nincs problémám, csak nem értettem mit csináltok.
Szerintem tévedsz, ha sikerül az eredetiből kivenni 30Vpp-t, akkor annak 0,26% a torzítása.
Ez elég jó adat. Akkor kb. 15-18W jön ki belőle 8Ohm terhelésre, ami szép.
Nekem a spektrumanalizátoros képek nem tetszettek, de lehet, hogy túlvezérlés miatt olyan sok a nemkívánatos felharmonikus a jelben, azaz, ezért nagy a torzítása. A spektrumanalizátor képen -60dB-es szint az 0,1%-nak felel meg, a -40dB 1%-os, a -20dB-es jelszint pedig, 10%-os torzítást jelent a 0dB-es jelszinthez viszonyítva, amikor még éppen nem vezéreljük túl az erősítőt. A torzítási értékek összege pedig, ad egy bizonyos jellegzetes hangszínt az erősítő hangjának, vagyis, némi gyakorlat után könnyen fölismerhető, hogy ez színezett, torz hang, de hallgatható még, vagy már zavaró, idegesítő, fárasztó hallgatni. Üdv!
Nem tudom tudna-e valaki segíteni a problémámon. A napokban zenét hallgattam, és a végfokom minden előzetes nélkül az egyik oldalon leállt. Nem volt semmi előjele, egyszerűen leállt. Mivel vendégek voltak nálunk, nem tudtam vele foglalkozni, csak órák mülva. Azt tapasztaltam, hogy a hibás oldal bordája teljesen hideg, mintha nem venne fel áramot. A biztosítékot ellenőriztem, rendben. Tápot megkapja, de a kimeneten, a csatoló kondi előtt, ahol a féltápot kell mérni, olyan 22 V körüli feszültséget mérek. Az alkatrészek teljesen rendben valónak tűnnek, nincs égésnyom, semmi. Nem tapasztaltam a doboz felnyitása után semmiféle "amperszagot". Egyszerűen csak tök süket. Mit nézzek meg legelőször? Vagy merre induljak el hibakeresésben?
A hozzászólás módosítva: Jan 3, 2021
Szia! A féltáp helyetti 22 V elégséges indok, hogy ne melegedjen a hűtőborda, de ettől még szólhatna az erősítő. Keress kontakthibát úgy jel, mint hangszóró oldalon! Tapogasd meg a csokinál a jel csavarját csavarhúzóval, ha van búgás akkor forrás oldalon lesz a hiba.
A feszültség elmászása ellen a trimmer fix ellenállásra cserélése a legjobb védekezés. Ha most újra is állítod, a melegedéstől máskor is elmehet a csúszka és az ellenálláspálya közötti vezetés.
Amennyiben trimmer van a nyugalmi áram beállitásához azt nézd meg netán megszakadt, ezt általlában beállitás után fix ellenállasokkal érdemes kiváltani.
Anno nekem is szétégett a benthagyott trimmer.
Igen, a trimm bennmaradt. Ez megölhete a végfoktranyókat?
Ha rossz lenne a végtranzisztorok egyike, akkor táp, vagy test lenne a kimeneti csatoló kondi előtt, nem köztes érték.
A féltápot sikerült vissza állítanod?
Holnap, azaz ma megnézem.
Sziasztok!
A 2SA1358 és a 2SC3421 helyett milyen tranzisztort ajánlanátok, ami a Hestore vagy aTME-től beszerezhető? Köszönöm! |
Bejelentkezés
Hirdetés |

















