Fórum témák
» Több friss téma |
- Ez a felület kizárólag, az elektronikában kezdők kérdéseinek van fenntartva és nem elfelejtve, hogy hobbielektronika a fórumunk!
- Ami tehát azt jelenti, hogy a nagymama bevásárlását nem itt beszéljük meg, ill. ez nem üzenőfal! - Kerülendő az olyan kérdés, amit egy másik meglévő (több mint 17000 van), témában kellene kitárgyalni! - És végül büntetés terhe mellett kerülendő az MSN és egyéb szleng, a magyar helyesírás mellőzése, beleértve a mondateleji nagybetűket is!
Ilyen kis dobozról beszélsz? Néztem azóta egy csomó videót,mutatják hogy külsőleg áramot kell adni neki. Van nekünk is egy ilyen,kipróbálom.
Nem doboz. E két különböző dugó-aljzat egymásnak háttal fordítva.
Sziasztok!
Füstgáz elszívó motorról szeretnék tőletek kérdezni. Ennek a villanymotornak mi a működési elve? Segédfázisos aszinkron motorról van szó? Két vezetéket kell bekötni rá, de a segédfázishoz nem kondenzátor kellene? Köszönettel, Dani.
Nem kell hozzá kondenzátor/segédtekercs, a mezőtorzitást/fázisforgatást rövidrezárt menettel hozzák létre.
Ami jól látható is. A hozzászólás módosítva: Jan 13, 2021
A "segédfázist" egy rövidrezárt tekercs biztosítja az állórészen, ez látható a vasmag közelebbi oldalán. Olcsó, egyszerű, cserébe nem túl jó a hatásfoka.
Hello! Itt megtalálod, az 53. oldalon az "Árnyékolt vagy hasított pólusú motorok:" címszó alatt. (És a további kérdéseidre is az egyszerű választ..)
Semmi segédfázis, mezőtorzítás van. Szinkron motorok indításánál is használatos.
Nem véletlen van idézőjelben a segédfázis. A leírást pedig proli007 linkelte.
Meg sem kéne említeni a segédfázis szót, mert szó sincs róla, még valaki összekapcsolja a fogalmakat.
A segédfázis egy külön tekercs, fizikailag is elforgatva a főfázis tekercsétől bizonyos szöggel. A hozzászólás módosítva: Jan 13, 2021
SZIASZTOK. tudna valaki tippet adni. egy display eddig szépen világitott világos kék szinben , most eeltünt a grafikát lehet olvasni . Mi hajtja ezeknél a háttér világitást?
Valószínűleg kék led van benne, a kijelző panelján vissza tudod követni melyik csatlakozóra megy,
a vezérlőpanelen tranzisztorral szokták kapcsolni, vagy ellenálláson keresztül direktben a táp-ra. A kijelző adatlapja is segíthet...
Sziasztok!
Kis segítséget szeretnék kérni. Hogyan lehetséges hogy egy karácsonyfa vezeti az áramot? A karácsonyfán van két régi hagyományos égősor és 2 új ledes. Van egy áramforrás érzékelőm, amely érintésre jelzi, hogy az adott tárgyban van-e áram. A karácsonyfa bármely ágához történő érintéskor áramot jelez. Még a karácsonyfa talpa is. Nincs jel zárlatra... Mi lehet a titok nyitja?
Hirtelen éjjel ilyen kérdésed van új profillal... Egészen biztosan a kapacitív csatolás érdekel téged és a fák vezetőképessége, illetve az ilyen műszerek működése?
![]() Véletlenül sem 5G meg agykontroll és minden troll összeesküvéselméletet akarsz kihozni a témából... Akit tényleg érdekel, itt megtalálja a választ, és még szórakoztató is. Angolul, de van felirat. A hozzászólás módosítva: Jan 14, 2021
Egy 3.3 ohm elleállás van csak a közelében és egy 22uf 16V kondi. Olyan sürü a hely, nem tudom hogy mérhetném meg.
A hozzászólás módosítva: Jan 14, 2021
Moderátor által szerkesztve
Szia. Nem írtál tipust de álltalába az utolsó 2 kontakt (15-16) szokott lenni a háttérvilágítás tápja. (már ha egy mezei 16x2 lcd-ről beszélünk). 5V-ot szoktak neki adni vagy ha szabályozva van a fényerő akkor lehetséges, hogy kevesebbet mér az ember
Jó tudni, hogy valaki ráér ilyen teljesen felesleges "válaszokat" írogatni. Végül is erre is szükség van ebben az országban, csak nem tudjuk, hogy minek...
igen a 15.16 a kontakt a led jó lemértem de a z elleállás értéke 0,5 .lehet hogy ez már nem elég?
A 15-16 on kap valami feszültséget? Kb 3,5 töl 5v ig kéne ott valami legyen. Ha a gyári ellenállást nem cserélted ki akkor az elvileg jó kell legyen. Az ellenállás nem szokot tönkre menni (csak ritka esetbe). Ha ellenállást mérsz és az be van forrasztva egy áramkörbe akkor lehet hogy mást is belemérsz. Ezért inkább le kell olvasni az értékét. Ha smd arra van táblázat. A kicsi értékűeket inkább söntölni szokták használni (a led előtétellenállás inkább 220 és 330 ohm közötti szokott lenni)
Sziasztok.
2V-os mini napelemet vennék. Jól látom, hogy csak a Conrad forgalmaz itthon ilyesmit? Vagy van olcsóbb forrás idehaza? Nem akarom Ebay-ről rendelni... Kösz!
Szia!
A kütyüd nem műszer! Ez egy kapacitív érzékelő ami kijelzi a környezetében jelenlévő elektromágneses jelet. Dobd el és aludj jól! Üdv.
Szia!
Ha új és kezdő is a delikvens , ebben a fórumban illene válaszolni, segíteni a kérdezőnek. Azért van ez az oldal. Természetesen csak annak aki olvassa, ráér válaszolni és akar is a tudása, tapasztalata szerint. Nem kötelező. Kb ennyi. Üdv. A hozzászólás módosítva: Jan 14, 2021
A Conrad nagy előnye, hogy raktáron tart egy csomó dolgot. Ezért cserébe jókora felárat alkalmaz. Ugyanabból a forrásból szerzi e a termékeket, mint a kis kínai, de a készletezésnek van ára.
15-20 éve én azért rendeltem tőlük céges célra is, mert ami szerepelt a katalógusukban, azt jó eséllyel 3-5 év múlva is meg lehetett tőlük venni. Nem tudom, hogy most hogy kezelik ezt, de akkor jó volt, hogy nem kellett egy-egy panelt 1-2 év múlva áttervezni, mert beszerezhetetlen lett a doboz, vagy egy speciálisabb alkatrész. Cserébe köztudottan jóval drágábbak.
Sziasztok!
Igyekszem érthetően felvázolni a kérdésemet, terveztem egy áramkört amiben lapul egy esp32 mikrovezérlő, li-ion celláról menne, amit egy tp4056 modul tölt, az esp32 egyik lábán egy osztó után mérném a telep feszültségét. Itt jön a De, ez a tp 4056 modul nem az amit régen használtam, azon csak egy elem csatlakozás van, ezen van egy elem, és egy kimenet, és a kimenet negatív oldala nem azonos az akku negatív oldalával. Bővebben: Link Így most nem tudom hogy a feszültség osztón lévő gnd-t összeköthetem e a bat- al? Remélem nagyjából érthető voltam
Válaszolva magamnak, ezt kissé elkapkodtam, mármint a kérdést, az out- ra mehet az osztó gnd, ami lényegében az akku feszültsége.
A hozzászólás módosítva: Jan 15, 2021
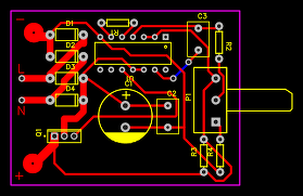
Tisztelt hozzáértő közösség.
A világhálón találtam egy kapcsolási rajzot+ a nyomtatott rajzát. Több darabot szeretnék csinálni.(tatni) Panel gyártáshoz valami gerbert kérnek,ez az egész nekem rovás írás. Valamikor...hu de régen,megrajzoltam tussal, a nekem tetsző nyáklapot. Sajna ma már szeművegesen,nehezen működő kezemmel nem tudok rajzolni. A segítség nagyon jól jönne.
Kicsit elnagyolt voltam.
Korrigálok. A táp,0......35V max3A hűtőbordán. És itt a nyák,kiváncsiságból kinyomtattam. Méreteknek semmi közük az 1:1 mérethez.
Helló! Számítógép ujraindul random, semmi hibát nem ír ki, én a tápegységre gondolok.
Olyan mintha reset lenne nyomva, hogy lehetne kideríteni hogy melyik alkatrész rossz benne, miért indul újra? Bővebben: Link
Volt ilyen problémám. (kékhalál) Esetleg utólag letöltött program okozhat ilyet. Ezeket egyenként töröltem és eltünt a virus. Próbáld meg.
|
Bejelentkezés
Hirdetés |















