Fórum témák
» Több friss téma |
- Ez a felület kizárólag, az elektronikában kezdők kérdéseinek van fenntartva és nem elfelejtve, hogy hobbielektronika a fórumunk!
- Ami tehát azt jelenti, hogy a nagymama bevásárlását nem itt beszéljük meg, ill. ez nem üzenőfal! - Kerülendő az olyan kérdés, amit egy másik meglévő (több mint 17000 van), témában kellene kitárgyalni! - És végül büntetés terhe mellett kerülendő az MSN és egyéb szleng, a magyar helyesírás mellőzése, beleértve a mondateleji nagybetűket is!
Kivételesen eredeti Windows van rajta, nehéz rájönni hol a hiba, van hogy egésznap nem csinálja, szerintem valami érintkezés gond van.
Akkor újra
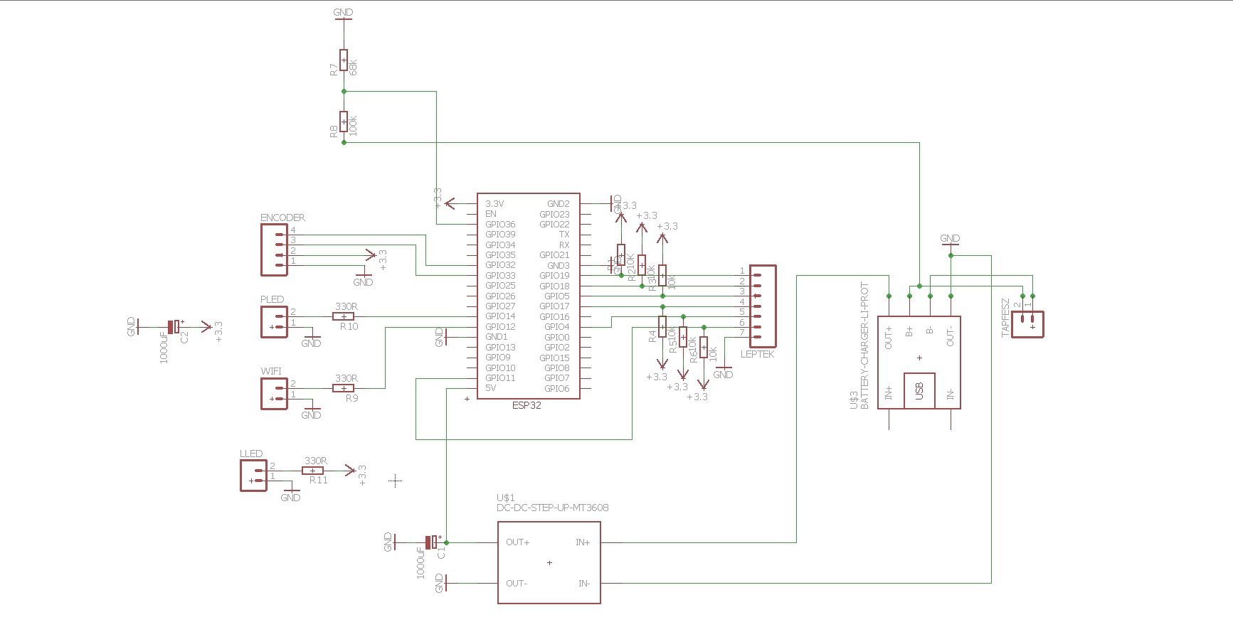
![]() Megint a tp4056-al van gond, kivettem a rajzon alul lévő kondit azóta megy, most néha 10-nől 1x nem indul olyankor akkut le kell húzni visszatenni és megy. Tudom hogy nem a tervezés csúcsa a rajz, van tipp miért tilt le?
A 3.3 V honnan jön? Lehetséges, hogy a DC/DC konverter rántja meg a tápfeszültséget bekapcsoláskor, szokásuk.
A 3.3 voltot az esp saját stabilizátora állítja elő
Cseréltem modult ez valamivel jobb, 50-ből 1x nem indul olyankor töltőre dugom egy pillanatra utána megy
Így próbáld meg, lásd melléklet. Az 100 µF-os kondi kerüljön át a kapcsoló elé, a C1 helyére pedig rakj 10 µF és 100 nF párost.
Köszi, a c1 jelenleg nincs bent, így indul attól tartok hogy ha oda teszek egy kondit indulásnál ugyanúgy egy pillanatra rövidzár ugye megint nem fog menni, kezdem unni ezt az okos modult
![]() Most nézem jobban a kondi után legyen a kapcsoló ez így ok, a kondi ha folyamatosan kapja a tápfeszt kikapcsolt állapotban nem meríti vajon le az akkut? A hozzászólás módosítva: Jan 16, 2021
Valamennyi szivárgó árammal kell számolni, ez a kondenzátor minőségétől függ. Próbálgasd a kondenzátorokat, a lehető legkisebb legyen benne. Ha üzembiztosan elindul pl. 470 µF-dal, akkor ne tegyél bele nagyobbat.
A szivárgó áram mértéke elsősorban attól függ, mekkora feszültséget kapcsolsz rá, illetve mennyire közelíted meg a rákapcsolható feszültséget. Pl. a 100 V-os kondenzátor 5 V hatására kevésbé szivárog mint a 10 V-os, cserébe jóval nagyobb méretű. Ilyen helyeken érdemes feszültségre túlméretezni a kondenzátorokat és lehetőleg nem elektrolit fegyverzetűt használni. Ha van hely bőven, akkor mehet bele akár több tantál kondenzátor is párhuzamosan.
A tantál jó ötlet illetve hogy csökkentsem kicsit az értékét, jelenleg mivel nem volt más 1000µF 50 voltos van benne, a wifi miatt nem árt na meg a szűrés miatt.
A DC/DC konverter előtti kondenzátor azért kell, hogy induláskor kicsit tehermentesítse az akkutöltőt, semmilyen szűrést nem végez.
Szűrőkondenzátort a DC/DC konverter kimenetére kell tenni.
Azon is agyaltam most nem lehet hogy a kapcsolom "pereg"? Van hogy 50x ki be semmi, teljesen mindegy hogy sokat állt, mennyire sültek ki a kondik, van hogy letilt.
Bővebben: Link Ezt raktam bele, a nagy testvére szereti csinálni a labortápomban A hozzászólás módosítva: Jan 16, 2021
Lehetséges, hogy az a baj. Az ilyen billenő kapcsolók peregnek a legjobban.
Na majd holnap szkóppal ránézek, van rá orvosság vagy kapcsoló csere csak?
Sziasztok,
Az alábbi kapcsolásban kilehet cseréli az INA105-öt UA741-re? Ha UA741-re nem lehet akkor milyen egyéb műveleti erősítőre lehetne? A kapcsolás elméletileg a 100 ohmos ellenálláson átfolyó 4-20mA tartományt kellene 0-5V-os jellé átalakítsa. A másik kérdésem meg az lenne hogy nem túl egyszerű ez a rajz ahhoz hogy működőképes legyen? A választ előre is köszönöm.
Megnéztem az ominózus kapcsolót....
? Lehetséges az hogy egy laptopot üzemeltesek,egy sima egyenirányitot pufferelt transzformátoral.Válaszokat előre is köszönöm.
Miért ne lehetne?
Sokan dolgoztatják a laptopot külső tápról, sokszor már meg sincs a rég halott akku. Bár ezek a tápok nem trafósok, de semmi nem tiltja, hogy a külső tápban trafó legyen. Csak akkora feszültséget kell előállítani ezzel a trafós, egyenirányítós, pufferes táppal is, amennyi az eredeti táp feszültsége volt és emellett akkora teljesítményű is legyen.
Elméletileg lehetséges. Én trafó helyett egy laptoptápot szállítanék.
köszi a válasz .hozzá teszem azért akarom igy uzemeltetni mert be akarom épiteni, magába az alaplapot egy erösitöbe, plusz kap egy 7col érintöpanelos monitort.semilyen kapcsoló üzemü tápot nem akarok bele rakni.
Elromlott a [Shift] gombod?
Nem rossz,csak új a billentyüzet és szokatlan
Hello!
Ez a kapcsolás maximum 0..20mA-t alakít át 0..2V feszültségre. Mert erősítése az INA-nak egyszeres, a 4mA kivonása pedig nincs megoldva. A két IC között akkora a különbség, mint amit az ára között van. De minden megoldás megfelelőségét a pontossági igény ás a szükséges paraméterek befolyásolják. Valamint el kell dönteni, hogy az áramfigyelő sönt ellenállás negatív pontja testelhető-e vagy sem. Mert az INA esetében a két bemeneti pont potenciálja "földfüggetlen", természetesen csak az áramkör CMRR tartományán belül.
Köszönöm a válaszodat.
A leírásod alapján nem spórolok az olcsóbb műveleti erősítővel, az INA105-öt teszem bele. További szép napot.
Sziasztok! Multiméteren a bekarikázott funkció milyen célt szolgál? A leírásban szó sincs róla
Hát ha az RTFM sem emliti, akkor passz.
![]() Ámbár turkálhatsz tovább a neten, illetve nekem az ugrott be, hogy esetleg áram mérése külső sönttel, négy vezetékes csatlakozással (és 1.5V felett károsodhat). De nem értek hozzá. ![]() PS: Ha igazam van, akkor ebből kettő van a multiméteren, de a paramétereit tekintve, lásd fentebb. A hozzászólás módosítva: Jan 17, 2021
Szerintem másfél Volt feletti feszültségnél hangjelzést ad (logikai szint).
De próbáld ki egyszerűen. A hozzászólás módosítva: Jan 17, 2021
Esetleg ha poros akkor érdemes (óvatosan) kifujatni kompresszorral , átnézni a csatlakozásokat (pl bekapcs gomb stb).
1,5V-os elem teszternek gyanítom:
Amazon leírásában: Idézet: „mA-||-1.5V power measurement: need to receive (mA) socket measurement” Aliexpress leírásában szó szerint ugyanez szerepel. Itt egy kínai oldal, amiből nem értek semmit, de az egyik képen látszik, hogy hova kell csatlakoztatni a 1,5V-os elem teszteléshez a vezetékeket. A hozzászólás módosítva: Jan 17, 2021
Ez lett volna a "B" terv, de mivel ugye gondolom ez nincsen mellékelve:
Idézet: ezért arra a "39"-re tudok görcsöt kötni. „need to receive (mA) socket measurement” |
Bejelentkezés
Hirdetés |


















