Fórum témák
» Több friss téma |
Fórum » Motorgyújtás
Hello! Úgy látom a főtengely jelét optikai úton vennéd le. Nem tudom ez mennyire bevált vagy megfelelő dolog. Anno a sógorom egy Barkas-al járt, amiben optikai érzékelővolt a gyújtásnál. Aztán ha belehajtott vele egy pocsolyába, leállt a motor. Öt perc múlva viszont lehetett vele tovább menni. Aztán nagy nehezen kiderült, hogy az oka az volt, hogy a hirtelen lehűléstől, bepárásodott az optótranyó. Amikor aztán elpárolgott róla a kondenzvíz ment tovább. Nos egy jármű motor közelében, van hőmérséklet változás, kosz és amit még csak szeretnél. Talán nem véletlen a mágneses vagy Hall megoldások alkalmazása..
Azért elég sok gépjárműben optikai az érzékelés! Pl a nissanomban is. Az ég világon semmi baj nincs vele, csak jól kell megcsinálni, és zárni a "dobozát".
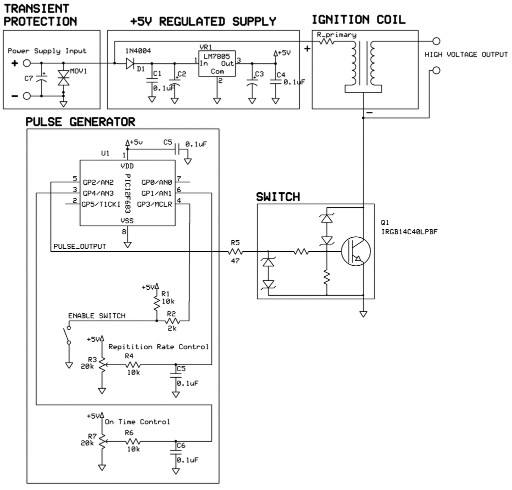
Én csak a T1 D1 R6 és C5 alkarészeket nem értem...
Egy ismerős segítségével egy tranzisztoros változatot már megépítettem abban benne voltak a fent említett alkatrészek a C5 kivételével és működött. A T1 jelerősítés, R6, hogy jelen folyjon némi áram. A D1-et és a C5-öt a bemenet védelme illetve szűrés miatt tettem bele. Korábban már szívtam sokat, hogy a szikra megbolondított mindent. Igyekeztem minden lehetséges eszközt bevetni. Jelenleg ebben a változatban jóval kompaktabbá szeretném tenni a rendszert és megpróbálnám egy nyákra.
A hozzászólás módosítva: Máj 8, 2020
Az mit takar hogy tranyós változat?
Az uC miatt teljesen felesleges felerősíteni ennyire a jelet! Viszont nyák tervezéskor az árnyékolás és nagyáramú részek megfelelő vezetése szükséges! (eddigi tapasztalataim azt mutatják, hogy a nyákon rontják el az addig működő kapcsolást)
Azt, hogy tranzisztor van a végfokban IGBT helyett. Igen, korábban a nyákon a huzalozással is gond volt. Most arra odafigyeltem, hogy el legyen egymástól szigetelve a kisáramú és a nagyáramú GND, bízom benne, hogy így működni fog. Elég sűrűre és felületszereltre terveztem a nyákot.
A hozzászólás módosítva: Máj 8, 2020
Ez a gyújtás egy etz-re készült. A jeladó és a generátor közelsége muatt felmerült az a gondolat, hogy a hall jeladót a generátor bezavarhatja. Így esett a választás az optikai jeladóra.
Nézted már a robogókon alkalmazott induktív érzékelős megoldást? Szerintem az atombiztos! Lendkerék külsejére kell egy parányi mágnes, amit egy cd olvasó fejéből ki tudsz termelni. Érzékelő meg kapható, pl robogó bontóban.
Proli-nak igaza van, nem biztos hogy egy 1000 éves szoci motorban az optikai figyelés a legjobb megoldás!
Nekem 250-es ETZ-n hallos megoldás van, gyári mágnest használtam fel. Az eredeti megszakító tartó lemez méretére vágtam egy nyákot, arra filccel rárajzoltam a vezetősávokat majd maratás után összeragasztottam a nyákot a lemezzel! Már vagy 10 éve hiba nélkül üzemel így a jeladó! Atomstabil!
Azt még elfelejtettem írni, hogy a 250-esek a végén gyárilag hallosal jöttek ki. A 251 meg ha jól tudom csak azzal jött ki a gyárból. Szóval annyira azért nem zavarja be.
Helo.
PIC16F1619 el kísérletezett már valaki? Elvileg erre van kitalálva, elég ígéretesnek tűnik. Bővebben: Link A hozzászólás módosítva: Máj 9, 2020
Sziasztok!
Nem igazán mennek jól a dolgok az IGBT-s gyújtással. Korábban gond volt, hogy 5V-os jelre az IGBT nem nyit ki. Nos, találtam két olyan projektet, amelyben az IRGB14C40L típusú IGBT-t 5V-os jellel vezérelnek és működik (kép melléklet), nekem mégsem tette ezt. A kapcsolási rajz egy nagyfesz generátor rajza, a nyákok pedig egy működő 3 hengeres motornak a gyújtás elektronikája. Ez utóbbit átböngészve látszik hogy a processzor a gate lábat egy soros ellenálláson keresztül hajtja meg és az IGBT-t kizárólag a belső védelem védi. Amit én tapasztaltam ugyanezen típusú IGBT-vel kapcsolatban, hogy 5V-ról nem nyitott ki és én is hagyatkoztam az IGBT belső védelmére mondván, hogy kifejezetten gyújtás vezérlésre kifejlesztett eszköz, mégis elpukkant. Mi lehet a baj? Tény, hogy aliexpressről rendeltem olcsó kínait. Lehet, hogy vacak alkatrészt küldtek?
Vegyél biztos forrásból IGBT-t..
Tegyél egy kis hűtőlemezt az igbt-re ( hogy ne forrald fel ), aztán adjál neki 15-25 voltot a kollektorban egy passzoló 10-20 wattos izzóval.
Szabályozható tápból pedig, a te kapcsolásod szerint a 47 ohmon keresztül 3....4,8 voltos feszültséggel próbáld kinyitni, közben mérd az Uce feszültséget. Ha nem megy 1,4 volt alá, akkor kukában a helye. Esetleg azt is megmérheted, de már a kollektor kör nélkül, a beadott 4,8 voltnál az Uge feszültség mennyi lesz ( a lábakon).
Tisztelt fórumtársak.
2006-os ávjáratú Piaggio Liberty 50/4T be kellene az alkatrész, kokusan CDI jó e a gyári Ducati feszültség szabályozóhoz? Gyári ducati feszültségszbáylozóhóz, jó e a top CDI? Előre is köszönöm őszinte és gyors válaszotokat.
Sziasztok!
Lada Niva 1,7 központi injektoros, ikertrafós gyújtómodul bekötésében szeretnék segítséget kérni. A modulon nincsenek jelölve a hengerek sorszámai, azt szeretném tudni. ILYEN modulról van szó.
Két balos csecs 1-4, két jobbos 3-2. Mivel két-két henger egyszerre gyújt lehet akár 4-1 és 2-3 is, a lényeg hogy két szélső henger és két középső.
Üdv! erről a 3 hengeres gyújtásról lenne valami infod? 3 hengeres motorra hasonlót keresgélek..
Sziasztok.
Egy kicsit elakadtam és segitséget szeretnék kérni. Van egy épitett motorom, aminek az alapja egy xf650 suzuki blokk. Sajnos a cdi középen átégett a gyári trafójával együtt, igy likvidálnom kellett. Bontott ára 55.000ft. Gondoltam mivel tekercses jeladó van rajta, vásárolok egy robogó cdi t és hozzá való trafót, majd összerakom. A cdi és a trafó meg is érkezett, Casoli racing gy6 cdi, és hozzá a trafó. Összekötöttem rajz alapján de sehogyansem akar szikrát adni. Több kérdés merült fel bennem. Dc cdi t rendeltem, és nem tudom ez az e, mert ugyanebbe a dobozba gyártanak ac és dc cdi t de nincs feltüntetve mi ez. A webshopban dc nek van irva de lehet ezért nem jó mert nem az. A másik, hogy a jeladó esetleg nem jó hozzá, vagy nem kompatibilis, gyenge, kicsi, nem tudom. Jeladó tekercsellenállása amit mértem az 220ohm. Inditózáskor 0.3VAc t mérek. Nem tudom ez jó e. Kicsit elakadtam, hogyan lehetne tovább lépni, esetleg van e valakinek más jellegű megoldása a problémára? Köszi előre is. A hozzászólás módosítva: Feb 9, 2021
Idézet: „TO IGNITION COIL” Ez itt a baj! Annyira dc, hogy közben kér egy nagyfesz gyújtás (ac) tekercset!
? Az a szál a gyújtótrafóra megy.
Az megy a nagyfesz trafóra, amit hozzá vettem. Eddig megvagyok
Annyit kideritettem, hogy a pickup ellenállása 179-250 ohm között kell, hogy legyen, tehát ez is működik. Minden jó, csak szikrát nem ad. Nem értem.
Próbáld ráadott gyújtásnál egy csavarhúzóval triggerelni a jeladót. A vasmaghoz "odacsapva", illetve hirtelen elrántva szikra kell, hogy keletkezzen.
A"kill swich" -et hagyd levegőbe lógva, ne kösd testre! A hozzászólás módosítva: Feb 9, 2021
De hülye vagyok! Jogos!
Izé! Akkor próbálok hülyeség után okosabbat mondani, hátha! Banális dolog: A gyújtótrafó rögzítési pontja egyben test!! Ha esetleg elmaradt a testtelése, összekötendő a CDI GND-jével.
Erre is gondoltam, de a képen szereplő trafó tekercsvégei ki vannak vezetve. Zöld a test, fekete megy a cdi sárga vezetékére. Multival ellenőriztem, megvannak a tekercsvégek. Lehet, hogy tényleg AC cdi t kaptam? Hogy lehetne ezt kideriteni?
A hozzászólás módosítva: Feb 10, 2021
AC cdi nem igényel 12V dc-t,de ha valami mást is vezérelne, (szelep vagy hasonló)akkor a gerjesztőtekecsnek lenne egy külön bemenete a csatlakozóban, márpedig a képen nincs ilyen...
Szóval dc az. A trafó gyertyakábele és a test közt mekkora szikraközt hagytál?
Kiderült a turpisság. Irtam a webshopnak, kiderült, hogy AC gyujtást küldtek. A képen a bekötést mutattam ami alapján bekötöttem az enyémet. Ugyanilyen tipusu AC gyujtásnak nem kell 12v oda megy a gerjesztő tekercs. Ugyanez a doboz más bekötéssel. A szikraközt uj gyertya adta. Időközben rendeltem máshonnan egy valóban DC cdi t, ezzel már működik. Van szikra. Motor indul. De további problémákkal küzdök.
Minden maradt a régiben, eddig szépen indult, vette a lapot, rendesen kiforgott. Most is egy gombra indul, szépen jár, de fél gázig forog ki, onnan csak durrog, leszabályoz. Nem tudom, esetleg az eredeti cdi változtatta az előgyujtást, vagy ha szépen indul, akkor ki kellene forognia 6 7000 ig előgyujtás szabályzás nélkül is? Hogy működik ez? Azt tudom, hogy most ugyanugy szépen idnul mint előtte és kis gázra szépen emelkedik a fordulat, de kb 3 4000 után már nem forog többet, durrog, és annyi. De ha a robogó képes kiforogni előgyujtás szabályzás nélkül, akkor ennek is ki kellene. Van jele ha rossz helyen van a gyujtás? Gondolom nem indulna azonnal. A hozzászólás módosítva: Feb 11, 2021
Akkor jól bevittél az erdőbe minket ezzel az elektronikával..
![]() A mostani felállással sem fogsz boldogulni, teljesen más előgyújtási értékeket igényel az eredeti suzuki blokk, mint amit a robogó cdi szolgáltat. Nincs más hátra, összeszorított foggal ki kell csengetni egy új, esetleg egy megbízható bontóstól beszerzett elektronika árát. |
Bejelentkezés
Hirdetés |











