Fórum témák
» Több friss téma |
Igen ez már nekem is eszembe jutott, és sajna semmi változást nem okozott ha a dióda nélkül dugtam be a panelt
Az nem lehet, hogy a TL431-et kinyírtad a külső táppal!? A leírásod alapján az lehet még a ludas. Szerintem cseréld ki, nem nagy tétel. Arra tudok még gondolni.
Már végeztem a TL431-en is tesztet ennek a videónak megfelelően és megvolt szépen a 2,5v feszültségesés, szóval eléggé tanácstalan vagyok.
Kicserélem szerintem az elkókat meg az egyenirányító diódákat még, aztán lassan elgondolkodok az új mosógépen ![]() A tippeket pedig mindenkinek köszönöm!
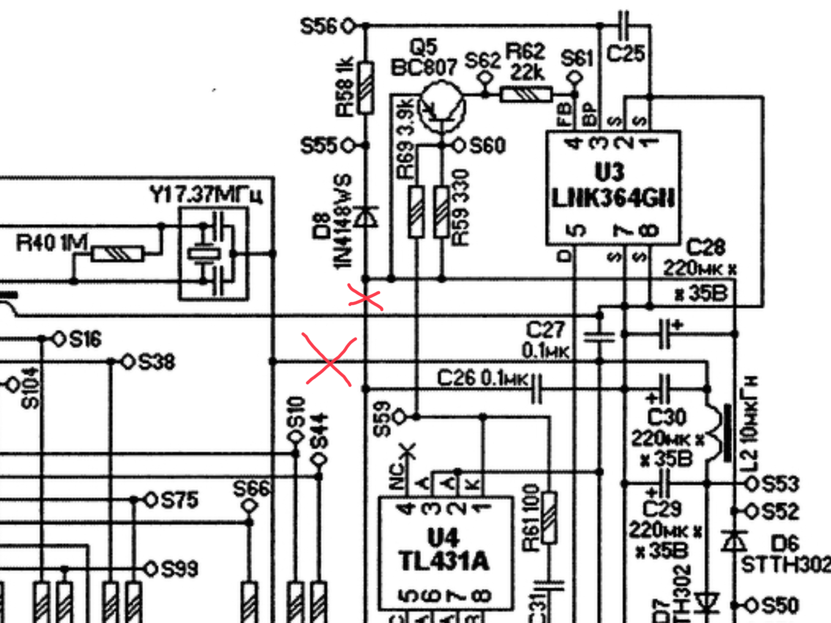
Akkor azt kellene csinálni, hogy a 12v-os részt “leválasztani” a tápról. Ezt úgy lehetne, hogy elvágni a vezetősávot és megnézni, hogy úgy elindul e a táp. Tuti valami zárlat lesz ott és először a 12v-os ágon nézném. Ha semmi, akkor az 5v-os ágat is elvágni, de úgy, hogy a FB elágazás után csak (bejelöltem a képen).
Így ki lehetne szűrni, hogy melyik ágon van hiba, feltéve, ha elindul a táp, mert ha nem, akkor a tápban és az elejében lehet hiba. Utóbbi egyszerűbb lenne. Szerintem ezt próbáld meg mindenké A hozzászólás módosítva: Feb 25, 2021
Jó ötlet, a napokban el fogom végezni a műtétet. Beszámolok róla mi lett az eredmény!
Helo.
LG F12C3QD nem centrifugázik ki állítólag hanem kiáll mindig hibára. Most ráküldtem egy öblítő programot és az meg végigment, ki is centrizte a semmit. Gondoltam fűtőszál, nem bírja megmelegíteni a vizet azon problémázik. De leszedtem a hátát és az NTC 66k, a fűtőszál meg 27ohm. Ez nekem normálisnak tűnik. Az ntc ben nem vagyok teljesen biztos, sajnos nem találtam adatot mennyinek kéne lennie. Van fenn valahol sm ilyen vagy hasonló géphez? Mi okozhat még ilyen hibát?
Hali! Szénkeféket ellenőrizd,1,5 cm már rövid!
Helo.
Köszi a választ. Nincsen benne, inverteres, directdrive.
Centri előtt szivattyúz rendessen,na meg közben is mennie kell a szivattyúnak?!
Amit beeresztett, kipumpálta mind. Nemrég csapágyaztam, kapott új szivattyút is mert morgott a régi így elég halk de szerintem ment közben is. Találtam egy ilyet közben, átnézem hátha segít.
A hozzászólás módosítva: Márc 2, 2021
Valamiért nem szereti a teli dobot,nem tud felpörögni. Meg kell várni egy okosabbat,amikor ezek a DD-k bejöttek,én már rég nyugdíjas voltam.
Lehet hogy unbalanced hiba volt mert egyetlen egy plédet akart mosni vele. Most elindítottuk ruhával ismét hátha nem jelentkezik a hiba. Sajnos nem jegyezte meg mely ledek villogtak, ha megint hibára áll legalább kiderül.
Akkor meg van a hiba oka,tuti az volt a gond.nekem az asszony egy ágyelő mosásával szakította le a dobot!
Igen, kiderült hogy semmi baja, már lement azóta pár kör és nincs hibakód. Nem is baj.
Sziasztok!
Egyik ismerősöm hozott egy mosógép vezérlő panelt, a tipuskódja EWM09312CA, a boot verziószáma BCBC2104. Elvileg még nem nyúltak hozzá, de alaposan megnézve azt látom, hogy a 2-vel jelölt ellenállás cserélve volt (az ACT108W-600E-t én vettem le, mert ki volt lyukadva). A funkcióját tekintve azonos, mint amit 1-el jelöltem, de annak az értéke 220ohm (smd jele 2200), míg ennek az értéke 390ohm (smd jele 391). Van-e valakinek esetleg egy ilyen panel a polcon, hogy megnézze nekem milyen értékű a 2. ellenállás? Esetleg kapcsolási rajz vagy anyaglista (ebben az R2 ellenállást kell keresni)? ...de a rajz vagy lista átküldése is segít, majd én kikeresem ![]() A "legjobb baráttól" már kértem segítséget a típuskód alapján, de csak cirill-betűs oldalakat hozott, mindenféle érdemi rajz vagy kép nélkül... A segítséget előre is köszönöm!
Sziasztok
Bauchnet GSIK 5104A2 mosogatogep 2 ev hibatlan mukodes utan nem megy. elindulas utan 4 perc mulva megáll. 8at villog a visszajelző. Bemeő víz, szűrő tiszta, kap rendesen vizet. Javaslat? 16. Ker Bp.
2 hónapja rendben működik a mosógép, most már talán mondhatom, hogy sikeres volt a javítás.
Leírom nálam mi lett a megoldás, hátha mással is előfordul hasonló. Miután már minden le volt ellenőrizve, ki volt tisztítva, nem volt ötletem, mit lehetne még tenni. Viszont a Youtube-on találtam egy német videót, ahol hasonló hiba volt, ott is hol működött rendben a gép, hol nem. Ő is túl volt már a az ellenőrzéseken, tisztításokon, táp kondenzátorok cseréjén. Aztán arra jutott, hogy próba-szerencse alapon csak kicseréli a jónak látszó TNY264 táp IC-t. És miután kicserélte, megjavult a gép. Ezen felbuzdulva én is vettem egy táp IC-t. Meg akkor már egy triac-ot is, hogy az is legyen új. Be lettek forrasztva, és azóta normálisan működik a mosógép, minden program végigmegy. Azt nem tudom, hogy melyik alkatrész cseréje hozta meg a sikert, de végül is 900 Ft volt a kettő együtt, szóval az eredmény szempontjából mindegy. Úgy néz ki, a kettő közül valamelyik olyan állapotban volt, hogy működött még, de már nem 100%-ban. Köszönöm a segítséget palko0125 és szucsip!
Sziasztok. Whirpool mosógép felültöltős, gyakran kiáll hibára, kivéve a vizleeresztés funkcióban. Légcsapda, vizbeeresztők, szivattyú,f űtőszál, centrifuga motor megy.. Akkor mi fogja meg,? Beereszti a vizet a dobba, utána pár másodperc és hiba!! Hol keressem???
Szia! Lehet, hogy furcsán hangzik, de először nézd meg a motor szénkeféit. Ha 1,5 cm, vagy kevesebb, akkor cserélni kell. Ha már csinálod, fújd ki a motorból a kefeport is. A kefék szabadon, akadás nélkül mozogjanak. Ha a kefék jók, akkor a fűtőszálat is ellenőrizd, bár, szerintem inkább a kefék lehetnek.
Stimm, de maga a centrifuga motor megy egyből. Nem tudja téli engedni a dobot vízzel, vki beleszól, a légüst tiszta...
Milyen hibakódot közöl a gép?
Én nagy eséllyel fűtőbetétre gondolnék. Test felé pár mA-es szivárgó áram már okoz ilyen hibát. Ha pár MOhm ellenállást tudsz mérni test felé arra már egy whirlpool megáll.
Értem,annyit tettem,hogy mikor fűt,lehúztam a föld kábelt a betétről,de még egy volt se ment róla kifele.igaz ellenállást mértem,de csak a fázis nulla között,27 ohm...akkor a föld fele,ha mérek ha 1-2 Mohm lenne az már kevés!?
Bocs icsak a villáskulcs villog,semmi más jelzés nincs visszafele...
Szevasz. Mint mar elottem is irta palko, a futo betet ellenallasa testre eleg erzekeny. Nekem 200k ohm nal csinalt ilyen hibat a direkt drive whirlpool.
"Beereszti a vizet a dobba, utána pár másodperc és hiba!!" Bocsi, de ez a mondatod arra utalt, hogy a vizet beereszti, de a motor már nem indul el. Többször előfordul, hogy a motor üresen teszteléskor, tehát pl. egy üres centri program elindításakor megy, de munka közben, terhelve már nem. Ezért írtam, amit írtam. Egyébként, palko0125 és mlaci989 jól mondja, a következő lépés a fűtőbetét. Esetleg, (nem tudom mérted-e) nem is kapja meg a tápfeszültséget, lehet az is a hiba. Ha sikerült megcsinálni azóta, akkor bocs az okooskodásért.
Mértem. Nemhogy pár Mohm, hanem 926Kohm..hoztam bele egy újat, simán ment végig, 2 progit is gond nélkül. Pedig fizikailag semmi nem látható... Köszönöm mindenkinek a tanácsot, segítséget.. Legalább nem kellett kidobatni egy 6 éves fiatal gépet..
Sziasztok!
Ismerősöm Daewoo DWD-F1011 elöltöltős mosógépe E8 hibaüzenetet dob: (E8 – motor forgás nincs, vagy nem érzékeli (tachogenerátor hiba, vezérlő panel hibás)) Mondtam neki a szénkefe hossz dolgot, de nem tudom, mekkora a gyári hossza ennél a gépnél. A szénkefe kiszerelve 2,7-3 cm-t (a ferde kopás szerint mérve) jön ki. Merre érdemes neki elindulni, gyakori ezeknél a vezérlőpanel hiba? Gondolom előtte a tachogenerátort is célszerű lenne megnéznie, valahogy kimérnie. (Addig próbálok visszaolvasni itt, hogyan szokták ezt megnézni, emlékszem, hogy le lett írva valamikor) Minden segítséget köszönök a nevében is!
Talán vizsgáld meg a tachogenerátort.
Szia! Egyáltalán megindul a gép, vagy nem is mozdul a motor? Igen, a tg-t nézd meg. Ha egyáltalán nem mozdul a motor, esetleg lehet a panelon lévő relé hiba. Már volt szerencsém olyan géphez, amin kattogott a relé, csak az érintkezők nem zártak, ezért mégsem volt jó. A szénkefék hossza egyébként megfelelő, amennyiben szabadon mozognak, csúsznak. Egyébként a tg. ellenállása, ha jól emlékszem, 70 Ohm körül van, de azt nem tudom, mind egyforma-e. Régen volt szükségem ilyen adatra, mert nem vagyok egy mágus szerelő, csak egy kókánynál azért jobb.
Viszont, sokmindent én is innen tanultam, tanulok, úgyhogy én is köszönöm, az itt segítőknek, amit tanultam. |
Bejelentkezés
Hirdetés |








Viszont, sokmindent én is innen tanultam, tanulok, úgyhogy én is köszönöm, az itt segítőknek, amit tanultam.
