Fórum témák
» Több friss téma |
Fórum » Ki mit épített?
Ez a téma ha úgy tetszik a mi "kiállítótermünk", nem pedig a ki mit csinált volna másképpen, mások helyett, és legfőképpen nem javítós téma.
Minden készüléknek van saját témája, ott kell kitárgyalni a részleteket!
FONTOS! A kapcsolási rajzok keresésére is van saját téma, ott keressetek rajzokat!
Itt írnak róla. Bővebben: Link Azért annyira nem kicsi a táv.
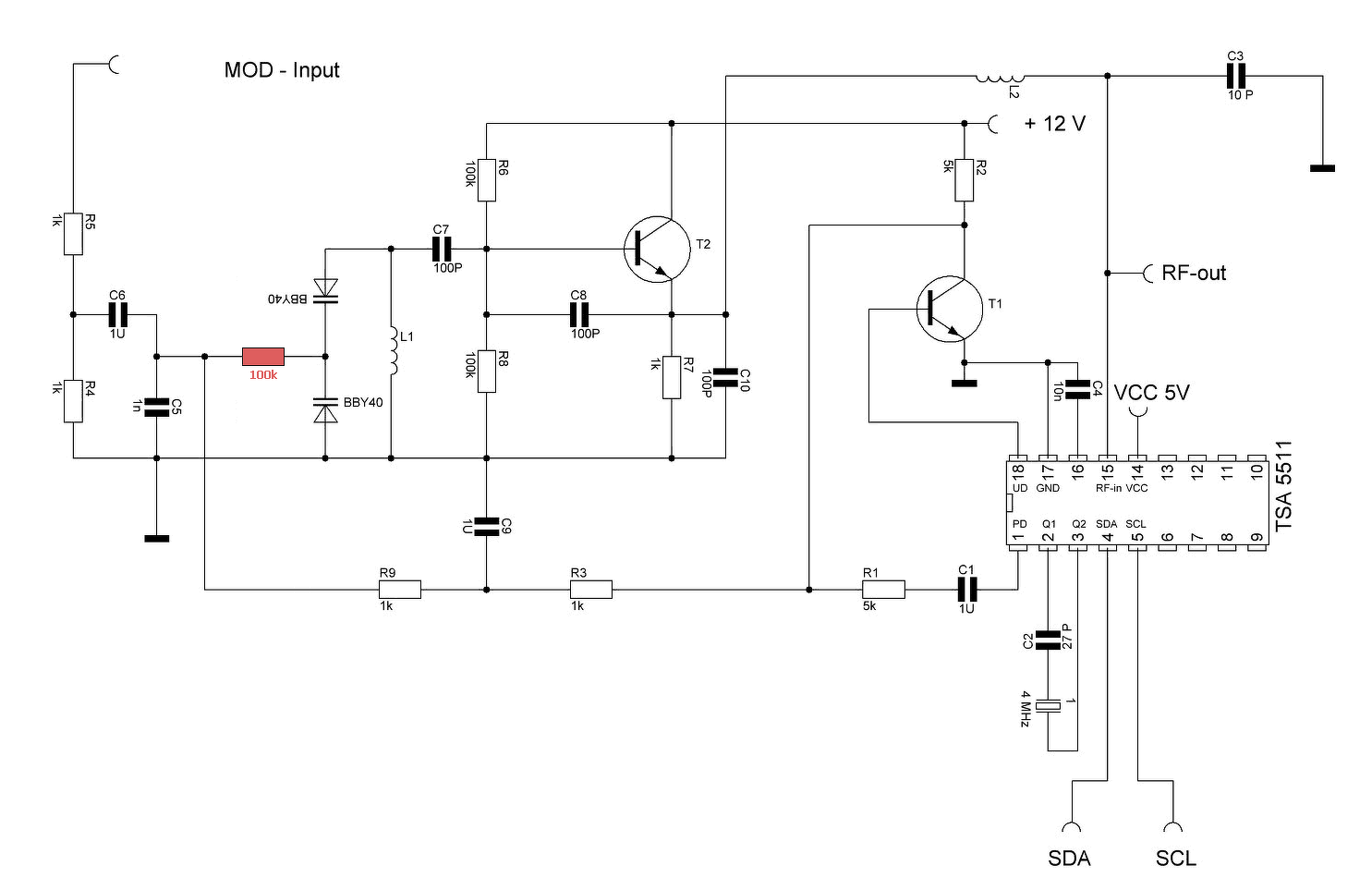
A teljesítmény alacsony , készítettem egy rajzot rólla .
A hozzászólás módosítva: Máj 9, 2021
Nekem valahogy nem stimmel a rajzon, hogy az alsó BBY40 varikappal párhuzamosan van a c5 ami 1nF. Nem maradt ki valami a rajzból azon a részen?
Nem maradt ki c5 környékén semmi . A VFO szabályozó feszültsége van rajta.
A BBY40 varikap az adatlapja szerint kb 6...32pF közötti kapacitás tartományban működik. Ha a rajzod szerint az alsó diódával párhuzamosan van egy 1nF-os kondenzátor, akkor a kettő eredője alig változik. Tehát gyakorlatilag csak a felső varikap dolgozik, az alsót akár ki is lehetne venni az áramkörből, mert így semmit sem csinál. Már persze akkor, ha tényleg így van felépítve az áramkör. Ezért szoktak induktivitást és/vagy nagyobb ellenállást bekötni a varikap vezérlő körébe - be is rajzoltam a kapcsolásodba, hogy szerintem mi hiányzik...
Nyilván meg van határozva az a maximum, amit ezek az otthoni cuccok kiadhatnak magukból, azt az általam nem ismert hatótávot nem szabad átlépni. Nyilván elkerülhetetlen, hogy kicsit kijut a telek területéről a jel, de nem szabad "zavaró hatásúnak" és/vagy engedély nélküli műsorszórásnak minősülnie. Gabó linkeli az igszságot. Az ilyeneket akár szigorúan is vehetik.
Klassz! Valahol nekem is hever egy IC, amivel ha jól emlékszem sztereó adót lehet csinálni. De hasonló céllal vettem transzmittert is, van sok gyűjtött tranyós rádióm, egyszer talán annak is eljön az ideje, hogy azokkal foglalkozzam, akkor majd jól jöhet egy kis hazai adó. (A rádiók egyelőre dobozokban helyhiány miatt.)
Ami viszont nagyon meglepett - pozitívan - az a demonstrációs zene. Kütyü bemutatókon nem emlékszem, hogy eddig hallottam volna ilyen műfajú zenét.
Bluetooth előtti idők kényszermegoldása volt. Lakáson és autón belüli felhasználásra szánták a mellékletben lévő IC-t is. A 16.-ik oldalon látható táblázatból látható, hogy a sávok végeire rakták a
beállítható frekvenciákat. Az akkori időkben nem nagyon voltak ott adók, amiket zavarhatott volna. Ettől még a felhasználásra vonatkozó aggályok jogosak lehetnek. A hozzászólás módosítva: Máj 10, 2021
Jó szerencsét! Az sok (kevés), minek annyi?
Mihez képest? A tv órája a digitális tömörítés/sugárzás miatt akár 8-10mp-t is késhet a valós időhöz képest. Eszerint akár tök pontos is lehet az órád
Egészen jók főleg a háttérben a három főtt kolbász a lapka sajttal.
![]() Idézet: „Ezek is elkészültek.” Akkor van több is. Ha az összeset egymás mllé- elé tennéd egy kép erejéig, még jobb lenne a látvány.
Középső milyen csövekkel van ,látom valami vaskosabb?
madzagos
Szépek! Nekem főleg a középső tetszik! Idézet: „Egészen jók főleg a háttérben a három főtt kolbász a lapka sajttal.” Én is kiszúrtam kaja előtt
Köszi azt a lapkasajtot én nem enném meg.
Miután pici jegyzettömb.
Mp3 lejátszó Fm rádióval.
Vs1011e dekóder ic . RDA5807m Fm rádió . PIC32MZ2048EFM100 32 GB SDHC Vs1011 Mp3 XC32 Kód : https://github.com/Imre3231/Stonr FAT32 saját fejlesztés
Szép munka
![]() Egy apró programozási szépséghibája van.... Include (*.h) fájlokba nem illik programot/függvényt tenni, kizárólag definiciókat. A program/függvény *.c, *.cpp fájlban legyen...
Kellemes estét!
Bemutatom újabb épített készülékemet. Csak egy hibrid RIAA korrektort csináltam a tavasz végén.
Nagyon szép lett. Gratula!
Idézet: „Csak egy hibrid RIAA korrektort csináltam a tavasz végén.” Csak?
Szebb is lehetne, ha a vágyott fa fajtàm vékony lapja lenne az oldalán és a porfestett nyák pingálás postaláda bronzra bevált volna. De végülis bár mikor lecserélhetem festhető lapokra az oldalakat.
Idézet: „Csak?” Épült még e COVID hullám alatt egy akár 2x50W-nyi tudományú Push-pull, illetve egy 2x16W különleges Tim De Paravicini féle EAR869 SE végfok is. Ami még többet is tud, mint az eredeti 1,5% torzítással. Jelenleg erre kötve hallgatom a RIAA-t. A hozzászólás módosítva: Máj 17, 2021
A korábbi, kis(tömör)kerekű roller eléggé rázott a rossz úton, átalakítottam 12 collos, tömlős kerekűre. A talapzatot - amin állni lehet - kiszélesítettem, egyéb paraméterek változatlanok.
A végsebesség 31km/h (kizsírozott szakadékban, hátszéllel
Szép jó estét!
Újabb leendő készülékem szeretném bemutatni. Régebben írtak páran, hogy akkor csináljak képet, amikor még jól látható a beltartalom. Hát kívánságotok teljesűl. Elkezdtem dobozolni lassan a tavaszi “Nagy dágvány” alatt kiötlött néhány csöves cucom soron következő darabját. Ez egy különleges SE végfok, Tim De Paravicini EAR 869 a pontos típusa, álltalam más kabátba öltöztetve. Tudománya 2X16W/6-8ohm/ 0,5% torzítás, 2x18W/6-8 ohm/ 1,5% torzítással. Íme, így fog kinézni a belső, tegnap szereltem fel ideiglenesen a 2-es alu fenékkapra. Ha elkészült, akkor majd még megmutatom a végleges dobozolt formáját is. A hozzászólás módosítva: Máj 25, 2021
Varrott bandázs.
Korhűen passzol az elektroncsövekhez. Szép.
Ha a kábelkorbácsot kifeszített drótokkal hurkolásznám, sokkal feszesebb, szebb lenne. Én ezt még szakmunkás vizsgán is műveltem.
Ezt ma kora este csináltam dupla horgász damillal, hogy kiváltsam a képen lévő lazát: A hozzászólás módosítva: Máj 25, 2021
|
Bejelentkezés
Hirdetés |














egy akár 2x50W-nyi tudományú Push-pull, illetve egy 2x16W különleges Tim De Paravicini féle EAR869 SE végfok is. Ami még többet is tud, mint az eredeti 1,5% torzítással. Jelenleg erre kötve hallgatom a RIAA-t. 










