Fórum témák

» Több friss téma
Fórum » Elektronikában kezdők kérdései
- Ez a felület kizárólag, az elektronikában kezdők kérdéseinek van fenntartva és nem elfelejtve, hogy hobbielektronika a fórumunk!
- Ami tehát azt jelenti, hogy a nagymama bevásárlását nem itt beszéljük meg, ill. ez nem üzenőfal!
- Kerülendő az olyan kérdés, amit egy másik meglévő (több mint 17000 van), témában kellene kitárgyalni!
- És végül büntetés terhe mellett kerülendő az MSN és egyéb szleng, a magyar helyesírás mellőzése, beleértve a mondateleji nagybetűket is!
Lapozás: OK   3617 / 4047
(#) Peet19 hozzászólása Máj 29, 2021 /
 
Sziasztok!
Ha a TV-m spdif csatlakozó pontjáról szeretném levenni a jelet akkor egy D osztályú erősítőt kellene építenem hozzá?
Csakis ezzel lehetne felerősíteni a spdif jelet?
(#) Bakman válasza Peet19 hozzászólására (») Máj 29, 2021 / 2
 
A D osztályú erősítőt, nagyon hibásan, digitális erősítőként is emlegetik, összezavarva a témában járatlanokat/kezdőket. Tulajdonképpen kapcsolóüzemű erősítő, de a bemenetén analóg jelet vár. Gondolom innen eredhet az az ötlet, hogy digitális jelet D-osztályú erősítőre lehet kötni. Nem, nem lehet.

Az S/PDIF jel egy digitális jel, ezt önmagában egy egyszerű erősítő sem tudja fogadni. Kelleni fog egy D/A átalakító, ami a digitális jelet analóggá alakítja, ezután az analóg jel mehet bármilyen erősítőre.
(#) Peet19 válasza Bakman hozzászólására (») Máj 29, 2021 /
 
Értem, köszi. A D/A átalakítást PIC-el oldjam meg, vagy van valami kész cucc ilyenekre?
(#) Bakman válasza Peet19 hozzászólására (») Máj 29, 2021 / 1
 
Itt nézz szét: Bővebben: Link. Van olyan konverter, amelyiknek RCA vagy TOSLINK bemenete van. Olyat válassz, amelyik illeszkedik a TV-dhez vagy minkét típusú bemenet megtalálható rajta. Egy ilyen építéséhez töb bkell, mint egy kis PIC mikrokontroller.
(#) Peet19 válasza Bakman hozzászólására (») Máj 29, 2021 /
 
Köszi. Kinéztem egyet:
Bővebben: Link
ehhez meg ezt a kábelt gondoltam:
https://www.hestore.hu/prod_10037481.html
de viszont a TV-men nincs mellette RCA kimenet. Ez nem gond?
Ezt így ha összeraknám akkor szerinted jó lenne? Vagyis a sztereó kimenetet már csatlakoztathatom az erősítőmhöz?
A hozzászólás módosítva: Máj 29, 2021
(#) Bakman válasza Peet19 hozzászólására (») Máj 29, 2021 / 1
 
A D/A átalakítónak egyszerre csak egy helyen kell digitális jel, vagy az optikai vagy az RCA bemeneten. Ha TV-d optikai kimenettel rendelkezik, akkor jó az összeállítás. Ha van otthon RCA kábeled a D/A átalakító és az erősítő közé, akkor más nem kell. Ha nincs, akkor olyat is vegyél, a csomag azt sem tartalmazza, tápegységet viszont igen.

Valószínűleg ez kell még neked: 2x RCA dugó-2x RCA dugó 1,5m.
(#) Peet19 válasza Bakman hozzászólására (») Máj 29, 2021 /
 
Oké, köszi, királyság
(#) dokidoki válasza majkimester hozzászólására (») Máj 30, 2021 /
 
DC offset... Vacak helyzet, egy ideje felfigyeltem a kilowatt körüli szünetmentes alapmorgására, és főleg akkor durvul be, mikor az asszony hajat szárít, pedig elég hangos de mégis feltűnik a keletkező zajban, hogy felerősödik a szünetmentesből a morgás. Érzek egy kis vágyat, tenni ez ellen...
(#) majkimester válasza dokidoki hozzászólására (») Máj 30, 2021 /
 
Ez egy line interactive szünetmentes? A simáknál bypass relé van, normál hálózati üzemben nem megy a transzformátor De a line interactive-oknál hálózati üzemben a kimeneti transzformátort szekunderét használja autótrafónak, hogy a hálózati feszültség értékét kicsit lecsökkentse vagy megemelje, ha túl nagy, vagy túl kicsi. Normál 230V-nál persze ennek nem kellene mennie.
Mondjuk az egésznek értelme sem nagyon van, mert úgyis univerzális táp megy róla aminek mindegy az ilyen értékű feszültségváltozás a bemenetén.

Nekem múltkor kikapcsolt az line interactive UPS-em, pedig pont az lenne a célja, hogy megakadályozza a feszültségellátás megszakadását. Szerintem a kikapcsolás túlmelegedés miatt volt. Gyorsan szétszedtem, a trafó főleg a vas nagyon forró volt. Gondolom működött a line interactive mód. Terhelés kb 150W volt, szóval nudli az 1000VA UPS-nek. A hálózati feszültség 235V volt. Majd megnézem ki lehet-e iktatni ezt a módot valahogy hogy a trafó ne menjen amikor van betáp. 3 vezeték megy a trafóra és 3 relé kapcsolgatja, nem lehet annyira bonyolult kiiktatni, csak az kontroller is elhiggye, hogy az bizony működik. Egyelőre nem volt rá időm, most csak kiiktattam az egész UPS-t, hogy ne kapcsoljon már le.
(#) dokidoki válasza majkimester hozzászólására (») Máj 31, 2021 /
 
Igazából a fene tudja, APC1000 black pro a típusa. Gondolom nem, mert nem igazán kattog, ha ingadozna a hálózat azt tűri csendesen. Elég bonyolult elektronikával rendelkezik, ... visszatöltéshez is azt az egy nagy trafóját használja, ezért gondolom, hogy normálisan is folyamatos üzemben van a trafója.
Erre a kikapcsolós jelenségre nekem is van esetem,: legegyszerűbb pc szünetmentes viselkedett így, ez valami green mód bennük. Manuál szerint és valóságban is a bekapcsoló gomb nyomvatartása mellett megvárni a kettő csippanást- villanást, ekkor normál módban indul, nem kapcsol le alacsony terhelés mellet sem. Green-mode -ban alacsony terhelés estén kikapcsol még élő hálózat esetén is, nagyon bosszantó. APC-m szerencsére nem ilyen.
(#) Peet19 válasza proli007 hozzászólására (») Jún 1, 2021 /
 
Szia proli007!
Nem nagyon lesz jó ez az időzítős kapcsolás amit rajzoltál, mert amikor átkapcsol a relé vagyis ahogy kinyit a FET 12V esik a zéneren és lehúzza a feszültséget a puffer kondiról ahol 15V-nak kellene lennie. A másik, meg hogy semmi nem korlátozza a zéner áramát. A mellékletben rajzoltam egy elképzelésemet, amjd nézd meg légyszi ha ráérsz. Mi a véleményed?
(#) majkimester válasza dokidoki hozzászólására (») Jún 2, 2021 /
 
Az enyém egy Eaton Powerware 5110, ennek a leírása nem ír green módról. 1 másodpercig kell nyomni a gombot bekapcsoláshoz, más mód nincs. Megnéztem és itt is a trafóról megy a töltés, így az mindig működik. A line interactive dolog meg két relé váltó érintkezőjével történik. ezzel tud emelni, csökkenteni. Hőmérsékletet meg nem érzékel a trafón, szóval nem emiatt kapcsolt ki. Tovább vizsgálgatva a panelre a trafó, bemenő és kimenő vezetékek tűzősarukkal vannak csatlakoztatva, de volt amelyik nagyon laza volt, szinte leesett. Lehet ez is az oka a kikapcsolásnak. De ha már szétszedtem a kondikat is megmértem in circuit ESR mérővel, és némelyik cserére érett azok közül is.
(#) proli007 válasza Peet19 hozzászólására (») Jún 2, 2021 / 1
 
Hello! Azt hiszem mind kettőnk részéről tévedések vannak.
Részedről:
- Én nem zénert rajzoltam az áramkörbe, hanem csak egy reverz diódát az induktív lökés miatt.
- Most már nem értem a dolgot. Eddig úgy volt, hogy 24V van, és a késleltetést csak egy oldalon alakítod ki, a két 12V-os relé sorba lesz kötve és az egyik a + oldalon, a másik a - oldalon zárja rövidre az ellenállást. Most meg 15V-van és 12V-os relé.
- A valós áramkörben nem simított egyenfeszültség a "15V", hanem kétutas egyenirányított jel.
- Nem veszed figyelembe hogy a 10mF-os kondin terhelés is lehet. Hiszen amikor a kondi töltődik megszólalhat az erősítő (vagy mi). Így a kondi nem fog az egyenfeszültség csúcsára feltöltődni az ellenálláson keresztül, hiába várunk. Amikor pedig a relé zárja a kontaktust, még is csak lesz egy nagy lökés..
- Végezetül igazából az egész áramkörre nincs szükség, mert nálad a trafó és diódák elviselik a kondi töltésének csúcsáramát. Ha pedig még is lágyindító szükséges, akkor pedig sokkal célszerűbb a hálózati oldalon kialaktani a lágyindítót (mint sok más kapcsolásban), mer úgy a trafó lökését is lehet/kell csillapítani.

Részemről:
- Nem ésszerű hogy a relét a pufferoldalra kötjük, mert ha terhelés van, esetleg nem éri el a feszültség a relé meghúzási értékét.
- Problémát okozhat, hogy a Fet akkor kapcsol be, amikor eléri a késleltető kondi a GS küszöbfeszültséget. Csak éppen ekkor a relé rákapcsolja puffert a trafóra, amitől feszültség visszaesés jöhet létre, ami lassítja a Fet nyitását. Szélsőséges esetben visszaeshet a relé.

Végezetül leszimuláltam az áramkört, váltó táplálással, ahol a trafó 24Vac feszültséget adna. Valamint van a pufferen terhelés. Nos, itt láthatod, hogy amikor a relé bekapcsol (már nem emelkedik tovább a terhelés miatt a puffer feszültsége) még is hatalmas csúcsáram alakul ki.
A VM1 a puffer feszültségét, a VM2 az egyenirányító kimenti feszültségét, az AM1 pedig az áramot. Látható, hogy a puffer töltése alatt, kb. 1,6A a töltőáram, de amikor bekapcsol a relé, még is 30A a csúcsáram. Így ezzel az erővel a táp bekapcsolásakor is kialakulhat ugyan ez a csúcs. (Természetesen és az 50 Ohm terhelést csak önkényesen választottam, hogy látható legyen mi van terhelés esetén..)

Soft-PWR.png
    
(#) Peet19 válasza proli007 hozzászólására (») Jún 2, 2021 /
 
Igazad van a diódával kapcsolatban, azt benéztem egy kicsit.
Persze a többi dologban is, és bocsi hogy nem mondtam a változásokat. Igazából csak annyi változott hogy a trafómat (2x17V) áttekertem 2x11.7V-ra. Ez így "majdnem" pont jó lett , a Greatz-en 1.2V esik így a puffer után durván 15V DC-m lesz. Nem kellenek a tranyók, nem kell stabilizálni a feszültséget.
Nem a 10000µF-os kondi töltését várom, hanem teljesen külön "sacc 200 - 300ms" -ot várok és utána kapcsolom a relét. Végülis egy sima lágyindítót akarok csinálni ami a negatív ágban is átkapcsolja a relét és persze 12V legyen a tekercseken.
Azt viszont nem értettem hogy érted hogy a hálózati oldalon kellene kialakítani a lágyindítót. A trafó előtt? Ezt a verziót még nem ismerem. A többit értem, köszönöm. Köszi a képet is.
(#) proli007 válasza Peet19 hozzászólására (») Jún 2, 2021 /
 
Cipőt a cipőboltban! Szólt anno a reklám..
(#) Peet19 válasza proli007 hozzászólására (») Jún 3, 2021 /
 
Minden tiszta, köszönöm
(#) teszti hozzászólása Jún 6, 2021 /
 
Sziasztok,

Lenne az alábbi áramkör ami egy motort hajtana meg. A 2N7002 mosfettel szeretném be-ki kapcsolni a motort. Amikor bekapcsolom (a gate lábat a 2db 1MΩ ellenállás közé kötöm) a 2N7002 mosfet elfüstöl. Miért?
A hozzászólás módosítva: Jún 6, 2021
(#) Gafly válasza teszti hozzászólására (») Jún 6, 2021 /
 
Szerintem a gyakorlatban nem úgy néz ki a kapcsolás, mint ami a képen látható...
(#) Epu2 válasza teszti hozzászólására (») Jún 6, 2021 1 /
 
A két 1 MΩ-os ellenállás miatt. A testre még csak, bár tizede is elég, de a felső csak árt. Előfeszíti a fetet és állandóan folyik rajta áram, de nem kicsi az ellenállása. Ráadásul a fet nagy kapacitása miatt az áram lassan alakul ki.
(#) teszti válasza Epu2 hozzászólására (») Jún 6, 2021 /
 
Annyi lemaradt a képről, hogy a 2N7002 gatere van egy kapcsoló téve ami a testre csatlakozik. Úgy képzeltem el, hogy a motort ezzel kapcsolnám ki-be. Amikor ki van kapcsolva akkor a 2N7002 fet gateje a testre lenne kötve. Amikor bekapcsolva lenne a motor akkor a 2db 1MΩ ellenállás kinyitná az alsó fetet ami nyitná a felsőt.
(#) Bakman válasza teszti hozzászólására (») Jún 6, 2021 /
 
Feleslegesen túlvariálod. Lásd melléklet. Ha az R1-et és a kapcsolót felcseréled, akkor a kapcsoló zárt állapotában nyit ki a FET és indítja a motort. Jelenleg a motor akkor megy, amikor a kapcsoló nyitva van.
(#) killbill válasza teszti hozzászólására (») Jún 6, 2021 / 1
 
A kapcsolás alapján semmi oka tönkremenni, minden paraméter messze a határadatok alatt van. Gyakorlatban két dolgot tudok elképzelni. A motor induktív terhelés, ha onnan visszajön valami, az tönkreteheti a FET-et, bár akkor a felső is megy. A másik jellemző probléma az ESD (elektrosztatikus kisülés) lehet, ami az alsó FET gate-jére kerül, amikor megfogod a kapcsolót vagy drótot.
(#) Bakman válasza Bakman hozzászólására (») Jún 6, 2021 /
 
Ejj, jól összekevertem. Szóval, a mellékletben szereplő kapcsolásban a motor akkor megy, amikor a kapcsoló zárva van.
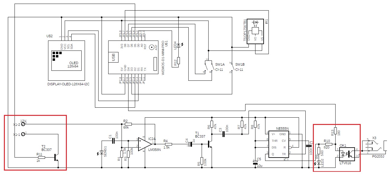
(#) Electricboy hozzászólása Jún 7, 2021 /
 
Sziasztok!

Van 2 kapcsolásom amit össze kellene "kötnöm"
Az egyik feladat: a fent látható mikrovezérlőnek kellene kapcsolni a lenti áramkört, itt arra gondoltam hogy a T2-es tranzisztorral oldanám meg. Ez ebben a formában működhet?

A másik rész az OK1 optocsatoló kapcsolása, ha nincs felkapcsolva a lenti áramkör akkor a mikrovezérlő (megadott feltételek esetén) kapcsolná az optót, ha meg a lenti áramkör aktív, akkor az 555 vezérelné azt. (Természetesen program oldalról megoldott a dolog.) Ami itt kérdést vet fel, hogy az 555nek baj-e ha kimenetére vissza jut fesz, illetve a másik opció, ha az 555 ad kimenetet, akkor az a mikrovezérlőnek lehet-e gond? Esetleg le kellene diódáznom? Az ellenállás értékek megfelelnek ezen az optós részen? (MCU 3.3V a műv erősítős ák 9V-ot kap)
A hozzászólás módosítva: Jún 7, 2021
(#) pipi válasza Electricboy hozzászólására (») Jún 7, 2021 /
 
A lenti áramkör 'micsodáját' akarod kapcsolni? A bemenetét vagy a tápját, vagy ...? Valahogy rosszul áll ott az a tranyó. Most honnan kap tápot? Az 555 és a uc kimenetét ne ellenállással, hanem diódákkal közosítsd az optó felé(persze korátozó ellenállás kell)
(#) Electricboy válasza pipi hozzászólására (») Jún 7, 2021 /
 
A lenti tápját szeretném kapcsolni.

kapcsrajz.jpg
    
(#) pipi válasza Electricboy hozzászólására (») Jún 7, 2021 /
 
Akkor a t2 E a tápra kéne menjen, nem a földre.. műv. erősítő csatis bemenete hová megy?
(#) Electricboy válasza pipi hozzászólására (») Jún 7, 2021 /
 
Nem biztos, hogy így jobb, de talán? A diódák így jók, gondolom majd még ki kell vonni a nyitófeszt a led előtétszámításhoz?
A hozzászólás módosítva: Jún 7, 2021
(#) reloop válasza Electricboy hozzászólására (») Jún 7, 2021 /
 
Szia! Csak rápillantottam erre a rajzra. Egyelőre nem értem milyen változás jön létre, ha D1 fényt kap.
(#) proli007 válasza Electricboy hozzászólására (») Jún 7, 2021 /
 
Hello!
Értelemszerűbb lenne a 9V pozitív pontját kapcsolni, a GND pedig marad közös. Mert ehhez csak még egy PNP tranyó kell, meg néhány ellenállás.
Következő: »»   3617 / 4047
Bejelentkezés

Belépés

Hirdetés
XDT.hu
Az oldalon sütiket használunk a helyes működéshez. Bővebb információt az adatvédelmi szabályzatban olvashatsz. Megértettem