Fórum témák
» Több friss téma |
Ez jó.
Melyik?
3,8 mH kell 175V 10mA áramhoz a freki 50kHz Az IC-nek 0.18A söntáramnál kell kikapcsolni.
Az UF4007 a jó.
Este kicserélem.
Köszönöm
Sziasztok!
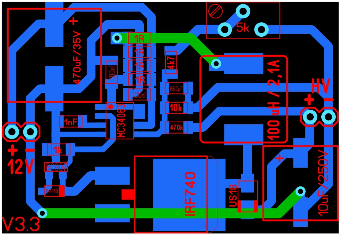
Tanácsra lenne szükségem.Szeretnék egy tápegységet csinálni a nixie óráimhoz. Az alapja MC34063 lenne és a mellékelt kapcsolásban. Jelenleg ott tartok, hogy ~196V a maximális kimenő feszültség 12V bemenettel. Jelenleg 25-30mA a maximális terhelésem, viszont a tekercs forrósodik illetve a FET is elég meleg. A tervem 220-230V körüli feszültség lenne, és 40-45mA. Úgy bőven elég lenne arra a célra amire nekem kell (170V-200V @ 15-30mA). Mellékelek egy panel-tervet is, kérlek bennetek hogy nézzetek rá mi lehet a hiba? Teli-föld, vagy valami más bibi van? Köszönöm! A hozzászólás módosítva: Jún 13, 2021
Szia! Panelterveden 1nF-ot látok a C2 2.2nF helyett. Ez állítja be frekvenciát. Jó lenne szkóppal ellenőrizni a "Pulse out" ponton a jelalakot, annak szép fűrésznek kellene lennie. Teliföld is segíthet...
Látom tettél 1db 100nF-ot a 250µF helyett!! (A bemeneten levő 470µF azt nem helyettesíti.) Én a 220µF egyik lábát a tekercs lábához a lehető legközelebb tenném és vele párhuzamosan legalább 2db 100-220nF-ot. A FET testpontja és a tekercs táppontja lehetőleg a 220µF // 220nF-al legyen összekötve (hidegítve). Vannak itt a fórumon olyanok, pl Skori, akikre nálam jobban érdemes hallgatni.
Szia!
A vizsgálatot, tesztet sacc 5 mA terheléssel kezdd el. Meg kellene nézned, a tekercs vasa forró-e, vagy a huzal. Ha már a vas forró ( elképzelhető ), akkor a frekvencia miatt ilyen. A tekercs áramát ebben a kapcsolásban is megnézhetnéd ( fel-és lefutás ), ha meg tudod bontani valahol a C1-L1 szakaszon, pár tized ohmos söntön, szkóppal, de nem a gnd-hez képest nézd. Ekkor már 5 és 30 mA-es pontokban vizsgálódjál. Erről jó lenne egy fotó. A fetet próbáld kicsit hűteni, ahogy sikerül. A hatásfokot számold ki 5 és 30 mA-es terhelésekre. - ha burkolt az induktivitás, "hámozd" le róla. A hozzászólás módosítva: Jún 14, 2021
Első ránézésre nincs semmi rendellenes a kapcsolási rajzzal...
Viszont, ami kritikus, az a tekercs, oda mindenképpen légréses típus kell(nem tudom, most milyen van benne)! Máskülönben telítésbe mehet, és akkor nem csak az induktivitás, de a FET is melegedni fog...
230V*45mA Tehát 11...15W bemenő teljesítményre kell számítani. Ehhez a bemenő áram átlagértékének több mint 1A-nek kell lennie. Mivel a tekercsen nem állandó nagyságú áram folyik, a csúcsértéke jóval 1A felett lesz. Tehát olyan tekercs kell a kapcsolásba amit legalább 1,5....2A-re specifikáltak. A FET kismértékű melegedése elfogadható, esetleg egy kicsi hűtőlemez kellhet rá. A bemenetnél levő ellenállásokat is az áramfelvételnek megfelelően kell méretezni (kb. 1....1,5A-re).
Mivel elvileg ez egy árammódú, és nem fix frekvenciás vezérlő IC, a tápot hidegítő elkónak még a soros ellenállás előtt kellene lennie, és ekkora teljesítményre akár nagyobb kapacitás/low ESR is lehetne. A C1 jelenlegi helyén pedig egy 100nF-os is elegendő lenne. Terhelés nélkül simán be kellene állnia a kívánt feszültségre - ha ezt nem teszi akkor a visszacsatolás nincs jól méretezve. A csatolt képet a neten találtam, valahogy így kellene kinéznie az áramkörnek... Áhh, ez sem teljesen jó, az 1,8, lábakra nem kell ellenállás. A hozzászólás módosítva: Jún 14, 2021
Ez a layout sajnos komoly kívánnivalókat hagy maga után.
Vagy fog működni megfelelő alkatrészekkel, vagy nem. Idézet: „230V*45mA Tehát 11...15W bemenő teljesítményre” Szerintem ennél azért jóval kevesebb (ámbár ha hat cső, és ezzel világitja a nappalit a kolléga)...
Szia! Áramkörszimulátaron megnéztem egy hasonló kapcsolásomat és azt láttam, hogy a tekercs max. árama a terhelés áramának 13 szorosa. Skori kolléga is felhívta a figyelmedet a tekercsre és a C1 kondenzátor low ESR-re! Lehet, hogy kicsit nagyobb induktivitás is kell (kb 0,5uH-re saccoltam).
A kérdező írta, én csak összeszoroztam....
Idézet: „A tervem 220-230V körüli feszültség lenne, és 40-45mA.”
Bocsánat hogy csak most, de most kerültem gép közelbe. Szóval. Tekercsből többfélét is probáltam, jelenleg ez van benne:
100uH / 2,1A / 151mR Voltak már benne ilyenek is: COIL1016-0.1 COIL1010-0.1 100uH / 2A / 140mR COIL0810-0.1 Skori: A max feszültséget azért 230-ra gondoltam, hogy ne maxon menjen a táp 0-24-ben. A kondik mind LOW ESR-ek, a bemenő árammal úgy kalkuláltam hogy 1 A. Laborláppal hajtva 0,6A-nél többet nem vesz fel az egész óra. superuser: Megosztanád velem milyen hibákat látsz a layout-on? Köszönöm. Talán mindenre válaszoltam. Várom a további kérdéseket, ötleteket Köszi A hozzászólás módosítva: Jún 14, 2021
Nem látom a rajzolaton, hogy hol folyik az áram, hol vannak egymás mellé rendezve az alkatrészek. Ez pl. egy ajánlott elrendezés.
Amúgy bocs ha erősen fogalmaztam, úgy mondanám, "a paramétereinek valószínűleg nem a legjobb". A hozzászólás módosítva: Jún 14, 2021
Sajnos nem vagyok profi a tervezésben.
Én első körben a tekercset cserélném nagyobbra pl.: 220 uH. Nekem ez a 100 uH sehogy nem jött ki.
Most vettem észre, hogy 0,5uH-t írtam. Bocs 0,5mH-re gondoltam.
Volt benne 220uH is. Nem történt változás
A csövek panelján el tudok rontani valamit ami ezt eredményezi? Jelenleg 16K ellenállások vannak a csövek előtt.
Látom a C1 helyére csak 100nf-ot raktál, de az sem kell.
Egy kapcsolóüzemű áramkört pontosan kell tervezni a kimenő feszültséghez és terheléshez, ha 200V és 30mA kell, akkor ne 230V-ra és 45mA-re tervezd! 100uH tekercs mellé jó nagy frekvencia kell, az 1nf TC kapacitás sok, oda inkább 330pf, vagy maximum 470pf legyen. A nyákterven túl vékony a GND amin nagy áram folyik és ez gyakran okoz instabil működést (ha cicereg, vagy zúg a tekercs, akkor biztos, hogy nem stabil). A betáp pufferének negatív kivezetéséhez minél közelebb legyen a FET és nem árt még egy 10K ellenállással földre húzni a FET gate-jét, továbbá egy soros 10-47ohm ellenállás is segíthet a gate-en, így valamelyes csökken a csúcsáram a FET bekapcsolásakor.
A GND problémát orvosolná egy teliföld? Működés közben semmi hallható zaja nincs a tápnak. Csupán az a zavaró hogy melegedik. Kivitelezhető ez a kapcsolás úgy hogy szobahőmérsékleten üzemel a táp? Vagy mindenképp melegedni fog? Sok kapcsolást próbáltam, de mindegyiket megizzasztottam sajnos.
Mit jelent a melegedés? Veszteség mindíg van, ha eléri a 80-85%-os hatásfokot, annál jobb biztos nem lesz. Szobahőmérsékleten akkor fog üzemelni, ha akkora folytót teszel rá, ami nagyjából 1W fűtés mellett szobahőmérsékletű marad. 12V-ról 200V-ra emelni elég durva, nagy kitöltési tényező és csúcsáram kell hozzá, ami mellett nehéz jó hatásfokot elérni, a leghatékonyabb a boost konverter, ha duplázod a bemenő feszültséget.
50 °C körül üzemel. Hosszú távon ez mennyire van jól így?
Szia! Ezt elmagyaráznád?
Idézet: „Látom a C1 helyére csak 100nf-ot raktál, de az sem kell.” A FET kikapcsolásakor a tekercsen kialakuló önindukciós feszültséget akarjuk felhasználni. A kimeneti 2.2uf-ot töltjük a diódán keresztül egy rövid áramimpulzussal. Ha ennek a feszültsége alacsony pozitív feszültségű, akkor a tekercs másik vége erősen negatív lesz a testhez képest. Az így kialakuló feszültségek és áramok erősen függenek a táp és tápszűrő kondenzátor belső ellenállásától, ezt még ronthatja a vezetékezés (induktivitás - ohmos ellenállás). A tápon levő elektrolitkondi nem arról híres, hogy a nagyfrekvenciákat szűrné. A FET meghajtása szerintem rendben van, mert a melegedést úgy lehet mérsékelni, hogy a kapcsolási időket a lehető legrövidebbre vesszük. (Ezért kell olyan FET-t választani aminek a gate-kapacitása megfelelően kicsi.) Szívesen veszem a kiigazításokat, tanulhatok belőle.
Akkor ha jól értelmezem próbáljam meg a 220uH tekercset, illetve az 1nF-et 330pF vagy 470pF-re csérélni.
|
Bejelentkezés
Hirdetés |








- ha burkolt az induktivitás, "hámozd" le róla. 






