Fórum témák
» Több friss téma |
- Ez a felület kizárólag, az elektronikában kezdők kérdéseinek van fenntartva és nem elfelejtve, hogy hobbielektronika a fórumunk!
- Ami tehát azt jelenti, hogy a nagymama bevásárlását nem itt beszéljük meg, ill. ez nem üzenőfal! - Kerülendő az olyan kérdés, amit egy másik meglévő (több mint 17000 van), témában kellene kitárgyalni! - És végül büntetés terhe mellett kerülendő az MSN és egyéb szleng, a magyar helyesírás mellőzése, beleértve a mondateleji nagybetűket is!
Szerintem az ingyenes 32A az vagy egy fázison ennyi, vagy el van osztva 3 felé, az meg elég karcsú!. Ezzel biztosan nem fog elmenni ez a 4 KW-os esztergamotor.
A barna ellenállás maradt, értéke 1M, a kis kék ellenállás értéke próbálgatás útján 5K1 lett, ez a páros ad elégséges hangerőt.
(Az eredeti potmétert úgyse tudtam volna rendesen kicserélni, mert a két plusz tartólába hozzá volt szegecselve a panelhez, így csak kis roncsolással tudtam eltávolítani (tartólábak bent maradtak).)
Így van, jelenleg el van osztva 1x 20A és 2x 6A
Hát mit ne mondjak, meg kell válogatni mit hova dugok néha, de még most vettem a házat is úgyhogy nem volt beleszólásom a dolgokba.
Szerintem ha átiratod a dolgokat (most vetted a házat) akkor lehet, hogy kérhetnél némi bővítést, ha később úgyis kelleni fog neked, nem?
Szerintem kis szerencsével össze tudod vonogatni az Ampereket, pont bele is férsz az alanyi jogon járó 1x32 A-be.
Vagy 3x16 A? Frekvenciaváltó? Én négy mérőből guberáltam össze annó a 3x25 A-t. De nem ez volt a kérdés, ámbár az jó felvetés hogy az a maradék két fázis hogy 6 A?
Úgy, hogy csak 6A -es megszakító van rá felszerelve. Leírta...
Szép jó estét! Tud e valaki ajánlani egy rövidre zárt motorú ventillátorhoz fordulatszám szabályzót hol tudok beszerezni, vagy valaki válalja-e az elkészítését egy cső ventillátorról van szó. kösz a segítséget.
Úgy gondolom, hogy a betáplálás megszakadásakor keletkezett induktív feszültséglökés (a zárt reléérintkezők miatt) a tápegység 240 V-os bemenetére jutott. A bemeneten lévő 4007-es diódát átütötte, ami zárlatos lett.
Következő bekapcsoláskor a hálózati főbiztosíték leoldott, az újraindítás sikertelen volt. Kibontva látható lett a nyákra integrált biztosíték (cikk-cakk vonal) maradéka a szétrobbant tranzisztor és a kormos környezet. Üzemi körülmények között a szivattyút a relé leválasztja - az érintkezők akár nagyot szikrázhatnak - de a hálózat és a rajta lévőfogyasztók a szikrán átjutó túlfeszültséget kellően tompítják. ...legalább is én így gondolom... Egyébként egy esővízgyűjtő tartály megfelelő ürítéséről van szó, amit egy PIC12F683 programja vezérel. Az SSR beépítését a reléérintkezők leégéséig halogatom,de jogos a felvetés.
Én innen nem tudom megmondani, hogy elég-e kicserélni nagyobbra a biztositékot, vagy más "átalakitás" is kell, hogy menjen az eszterga (is)...
Régen elterjedtebb szokás volt IC-t alufóliába tekert szivacsba szúrni, így tárolni, postázni, stb. Emlékszem, sok ismerős csinálta...
Manapság mi erről gondolkodás? Antisztatikus szivacs esetén felesleges? Ártalmas? Szakszerűtlen? Ajánlott?
Csak úgy IC-t nem adnék postára, mert ráléphet a Postás.
Ez meg termékmegjelenitést tartalmaz. Ma már sokkal jobban védettek a félvezetők, de durcás lennék ha "csupaszon széttiport" processzort kapnék a sok pénzemért... Postás lányokat meg szerintem külön oktatják a "csúnya" nézésre, ha valami nem elég vékony, vagy nem pont méretes... A hozzászólás módosítva: Jún 16, 2021
Sziasztok!
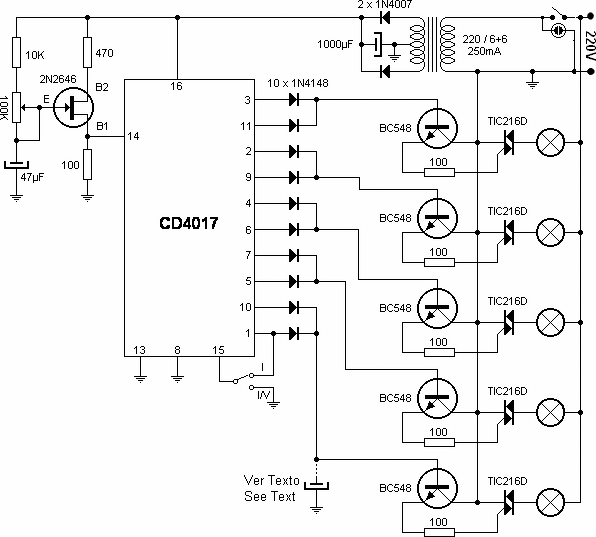
Szeretném megkérni a hozzáértő fórumtársakat,hogy legyetek szívesek segítsetek átalakítani a mellékelt kapcsolást. A CD4017 ic kimeneteiről tirisztorokkal szeretnék 230V led sorokat vezérelni. Én sajnos nem nagyon értek hozzá. Köszönöm a segítséget! Most kicsit félve nyomom meg a küldés gombot.
Ha még nem épitetted meg, akkor várjál vele, mielőtt megrendeled a NYÁK-ot.
Például szerintem tranzisztor nélkül is működhet, UJT-t meg elvből nem szeretem.
Hááát ... testre kötni a 230V-ot ... nem túl biztonságos!
meg nem is jól vannak azok a tranzisztorok bekötve ... Én inkább valami optos leválasztást tennék oda ... mondjuk MOC3041 ( adatlapján ott a kapcsolási váztlat is) ... esetleg OMRON SSR, abban benn van az opto meg a triac is.
Több kérdés is felmerül:
- váltakozó feszültségre készült-e a LED-sor? - miért gondoltál tirisztorra? (félhullámú a kimenet) - kell-e galvanikus elválasztás a vezérlő áramkörtől? ( a rajzon a potméter is rázhat!)
Pont egy óra múltán, pont egyidőben három azonos gondolatsor...
Zsombi-Zsombi ... Szerinted az 1M az kisebb mint az 5.1K ???
Ha szereted ezt a hobbit, miért nem vagy hajlandó megtanulni az alapokat??? Nekem úgy tűnik fogalmad sincs az alapokról, nem tudod mi az hogy ellenállás, kondenzátor, potenciométer, feszültségosztó, ezek nélkül csak vaktában kötözgeted szerencsétlen alkatrészeket. Na jó, vannak közte szerencsés alkatrészek is, amik túlélik a kisérletezéseidet. Évek óta ugyan azokat a kötröket futod, ugyan azokkal a kérdésekkel fárasztod a fórumtársakat, előbb utóbb elfogynak azok akik próbálnak segíteni neked, ha Te nem vagy hajlandó tanulni közben! PIC-et akartál programozni, TV-ből oszcilloszkópot készíteni közben meg egy feszültségosztó meghaladja a tudásodat ... Már Lenin elvtárs is megmondta: Tanulni, tanulni, tanulni!
Itt próbálok válaszolni.
A ledsor 230V DC üzemre készült ezért gondoltam tirisztorra. A 4017 kimenetei össze lennének kapuzva diódákkal különböző variációban és összesen 4 ledsort kellene meghajtani. A 4017 órajelét egy 555 adná. Teljesen szigetelt dobozba kerülne. Nem kell leválasztás a vezérlő áramkörtől.
Már itt megállt az agyam:
Idézet: „A ledsor 230V DC üzemre készült” Mondhatjuk azt, hogy gyakorlatilag a kérdésnek, a mellékelt kapcsoláshoz, sok köze nincsen? ![]() Ámbár ha ritmus nem kötött, akkor akár CD4060... A hozzászólás módosítva: Jún 16, 2021
Nem állt szándékomban Kedves Gafly néked vagy bárki más fórumtársnak lelki,fizikai,szellemi vagy bármilyen más fájdalmas sérülést,behatást okozni,elnézést kérek!!
Majd keresek egy mérnöki szakszótárat,talán annak segítségével a magyar helyesírás szabályainak betartásával talán sikerül egyszer leírni valamit,hogy ne essen csorba a megfogalmazáson. Én is beleköthetnék néhány mondatodba,de nem teszem. Köszönöm minden Tisztelt fórumtársnak a segítőkészségét!
Ha már egyenfeszültség, miért nem jó egy sima tranzisztor vagy esetleg IGBT? Ha például egy nagyfeszültségű tranyót tennél a 4017 kimenetére (pl BU508) akkor az simán kapcsolhatná a LED-sor áramát. Ahhoz csak egy ellenállás kellene a bázis körbe. Igaz akkor a 230V-ot a bemeneten egyenirányítani kellene aminek el kell bírnia a LED-sorok áramát, de szerintem az nem olyan nagy kihívás.
Még annyit, hogy láttam itt más topikokban (pl hegesztős), hogy az elektronika nem idegen tőled. De annyit még megkérdeznék, hogy a 230V egyenirányítva 300V felett lesz, ezt is elbírják a LED szalagok?
Akkor hogy valami előrevivő is legyen a dologban, két kérdés:
- LED sorról tudhatunk valami bővebb információt? Azért kérdezem, mert ha olyan (kicsi), akkor akár egy ilyen triak is jó lehet, amit pedig az IC közvetlenül is meg tud hajtani. - A négy LED villogási rendjét ismerjük, vagy próbálgatással fog kiderülni (ahogy a legszebb alapon)? Ezt azért kérdezem, mert a szekvencia diagram alapján, lehet hogy lehet egyszerűsitéseket (például 1 IC elég, stb.) tenni...
JZoli és Gafly
A szóban forgó dolog egy 4 színű led háló amit szeretnék működtetni mert a vezérlője tönkrement és nem tudtam sehol sem venni csak egyszínű hálót,az meg nem kell. Eredetileg a vezérlőben a 230V 4x1N4007 diódával egyenirányítva volt,szűrő kondenzátor nincs,erről a feszültségről kapcsolgatta a ledsorokat 4 db. BT131/600 (600V/1A) triak a fekete pötty alakú akármi programjának megfelelően.Ezt a vezérlőt szeretném némiképp utánozni a 4017 kimeneteinek különböző összekapuzásával + még néhány időzítő is belekerülne 556 ic formájában,az órajelet agy 555 adná a 4017 részére.Az áramkör első része a 4017 összekapuzott kimeneteiig szépen működik,csak itt akadtam meg,hogy hogyan tovább.Ilyen kicsi triakom nincs (nem mintha nem tudnák venni,de nem érdemes megrendelnem ide vidékre),de van tirisztorom és van BU508 és hasonló tranzisztoraim is,szerintem fet is akadna.Tudom,hogy az elgondolásom egy alkatrész temető és egy mikrovezérlővel egyszerűbb lehetne,de akkor mit kezdjek ezzel a talicskányi alkatrésszel (?) van időm összerakni,legalább addig sem foglalkozom a betegségemmel,de ez nem ide tartozik.Amikor az eredeti vezérlőből kijött a füst,lekötöttem a 4 ledsort és a 230V egyenirányítása (gréc kocka) után összekötve a ledsorokat (párhuzamosan) működtettem folyamatosan heteken át minden gond nélkül,csak nem olyan látványos.Egy oldallal előrébb tettem fel az elgondolásról és az eredeti panelről visszarajzolt áramkört,de layout formában,nem tudtam hogy errefelé ezt nem kedvelik,más lehetőségem nincs. Bocs a hosszú irományért. Köszönöm!
Van más lehetőséged, pl pdf fájlba nyomtatni. Ezzel a programmal telepíthetsz egy pdf nyomtatót, ami minden programban úgy jelenik meg, mintha lenne egy nyomtatód. Csak ez nem egy fizikai nyomtató, hanem egy virtuális. Tehát bárhonnan nyomtatsz vele, a kimenet egy pdf fájl lesz, amit bárkivel könnyen megoszthatsz...
A problémádra pedig inkább én is optocsatolós leválasztást javasolnék. Ha mégsem akarod, természetesen megoldható a nagyfeszültségű kapcsolótranzisztoros változat is, megfelelő bázisellenállással, a LED sort egyenfeszről táplálva. Persze ekkor az érintésvédelemről megfelelően gondoskodni kell. Valamint hátrány, hogy ha a kapcsolótranzisztor zárlatba megy, a bázison keresztül a vezérlő részt is "kiverheti" a nagyfesz.
A LED sorokat is illik áramkorlátozó ellenállással ellátni, ha még nincs megoldva. Bár a BU508 kicsit ágyúval verébre szituáció, de ha csak az van, az is megteszi... A hozzászólás módosítva: Jún 17, 2021
Eléggé naív kérdés, de 1M ellenállásra párhuzamosan van kötve 470K ellenállás, ezek így együtt milyen értékként szerepelnek a kapcsolásban?
Keress rá arra, hogy ellenállások párhuzamos kapcsolása!
R1XR2/(R1+R2)
Azaz:470X1000/(470+1000)
319,73KΩ, de neten baromi sok kalkulátor van.
Pl ITT van egy.
Köszike.
|
Bejelentkezés
Hirdetés |




(Az eredeti potmétert úgyse tudtam volna rendesen kicserélni, mert a két plusz tartólába hozzá volt szegecselve a panelhez, így csak kis roncsolással tudtam eltávolítani (tartólábak bent maradtak).) 









