Fórum témák

» Több friss téma
Fórum » Elektronikában kezdők kérdései
- Ez a felület kizárólag, az elektronikában kezdők kérdéseinek van fenntartva és nem elfelejtve, hogy hobbielektronika a fórumunk!
- Ami tehát azt jelenti, hogy a nagymama bevásárlását nem itt beszéljük meg, ill. ez nem üzenőfal!
- Kerülendő az olyan kérdés, amit egy másik meglévő (több mint 17000 van), témában kellene kitárgyalni!
- És végül büntetés terhe mellett kerülendő az MSN és egyéb szleng, a magyar helyesírás mellőzése, beleértve a mondateleji nagybetűket is!
Lapozás: OK   3639 / 4057
(#) rectamas válasza Peet19 hozzászólására (») Aug 27, 2021 / 1
 
A felső ellenálláson 24V-13,5V=10,5V kell essen, így R=10,5V/3,5mA=3,0kOhm
Az alsó ellenállás R=10V/3,5mA=2,857..kOhm
(#) Peet19 válasza rectamas hozzászólására (») Aug 27, 2021 /
 
Király
Köszi, értem most már
(#) szs válasza Peet19 hozzászólására (») Aug 27, 2021 / 2
 
Lahet belekeverni az áramerősséget, csak felesleges.
Egyszerű arányosítással többre mész, és fejben is majdnem pontosan ki lehet számolni -papíron vagy számológéppel egész pontosan, két egyszerű művelettel.
-ha a középső ellenállás (ami potméter) 3,5V-ot fog át (mert azt szeretnéd, hogy akkora változást okozzon)
-akkor az alsó (ha 10V-nak szeretnéd) az 10/3,5, azaz kb 2,85 poti (egész pontosan 2,8571428571 poti)
-a felső a maradék 10,5V, az pedig 10,5/3,5, azaz 3 poti.
És így láthatod, hogy nem kell ragaszkodnod az 1K potihoz, bármekkora lehet, az arányokat kell megtartani.
A hozzászólás módosítva: Aug 27, 2021
(#) Peet19 válasza szs hozzászólására (») Aug 27, 2021 /
 
Tényleg. Hát ez nagyon jó. Köszi.
(#) SzervízMacska válasza Peet19 hozzászólására (») Aug 28, 2021 /
 
Persze az is kérdés, mi a célod ezzel,.mert ha terheled a kimenetet, változik a matek...
(#) antiktelefon válasza Kovidivi hozzászólására (») Aug 28, 2021 /
 
Az első vállon még a szigetelés is van, de a másodikba csak a vezetőszálakat dugod be. Az elemi szálakat ne sodord össze, mert elvágódhatnak krimpeléskor. Az ereket ne hajtsd vissza a szigetelésre, ha nagyon muszáj akkor is csak magára a vezetőszálakat hajtsd ketté.
(#) jpocok hozzászólása Aug 30, 2021 /
 
Sziasztok!

Szerintetek lehet olyan tranzisztort kapni, amelyiknek dupla kollektora van? Itt egy rajz hozzá, az LM3909-es IC belső kapcsolása. Egészen pontosan a Q2 tranzisztorról beszélek.

Ugyanis elkészítettem diszkrét elemekből ezt a kapcsolást. Szépen működik, de mégis szeretném tudni, mi a különbség egy dupla kollektoros tranzisztorral (ha létezik egyáltalán).

Az áramkört Rob Paisley leírása alapján építettem. A cikket lefordítottam és mellékelem, hátha más is kedvet kap. Egy kép a panelről és a Sprint Layout terv, ha valakit érdekel.
(#) bbalazs_ válasza jpocok hozzászólására (») Aug 30, 2021 1 /
 
Nincs kétkollektoros tranzisztor. Mi értelme is lenne?
A panel rajzán látszik, hogy két külön tranyóból készítette.
A kapcsolási rajz részét simán nem értem, de mindegy.
(#) pucuka válasza jpocok hozzászólására (») Aug 30, 2021 /
 
Idézet:
„LM3909-es IC belső kapcsolása”

Ilyen csak integrált áramkör belső kapcsolásában van spec feladatra.
(#) Gafly válasza bbalazs_ hozzászólására (») Aug 30, 2021 / 1
 
Van és lehet is kapni (bár ritka és macska drága). Múltkor elő is túrtam, és belinkeltem. Most nem érek rá visszakeresni, meg értelme sincsen ahogy mondod...
(#) Bakman válasza bbalazs_ hozzászólására (») Aug 30, 2021 / 1
 
Nem olyan ritka a dolog IC-k belső kapcsolásánál és van értelme, pl. kisebb helyen lehet megvalósítani egy áramtükröt. Itt van még pár felhasználási példa: Bővebben: Link.

EEBC.jpg
    
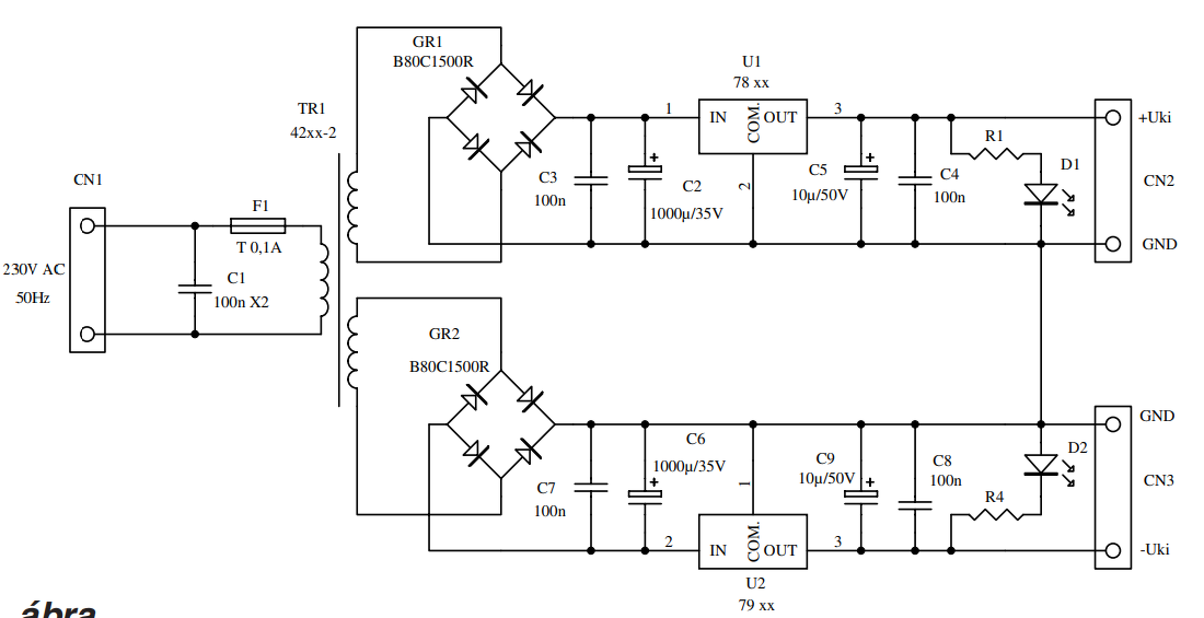
(#) Peet19 hozzászólása Aug 30, 2021 /
 
Sziasztok!

Az alábbi két kapcs.rajz közül melyik a jobb megoldás?
Konkrétan, ha egy szimmetrikus tápot akarok csinálni akkor a két szekunderes trafó mind a két tekercsét egyenirányítsam és teljesen külön építsem fel az áramkört, vagy elég egyszer egyenirányítani és a középkivezetést használnám GND-nek (ahogy rajzoltam). A másik rajzot a neten találtam.
(#) Gafly válasza Peet19 hozzászólására (») Aug 30, 2021 /
 
A középkivezetést használd GND-nek.
A LED-et a stabilizátorok után tedd, úgy több értelme van.
Ha nem kell nagyon precizkedni, akkor inkább fix stabilizátort használj.
Mindkét oldara tehetsz a stabilizátorral párhuzamosan védő diódát.
Sajnos a közös hűtőbordát csak csillámlemezzel tudod megoldani.
(#) Peet19 válasza Gafly hozzászólására (») Aug 30, 2021 /
 
Ok. Köszi. Akkor marad az én verzióm .
Szabályozható kimenetet szeretnék csinálni (kísérletezéshez kell), de viszont jobb lenne nagyobb áram mint amit az LM317 és párja tud. Nagyjából 3-5A kellene. A pozitív ágba már csináltam egy műv. erősítős tranyós fesszszabályzót, de a negatív ágra nem találok megoldást.
Még egy kicsit barkácsolok, de ha van valami ötleted esetleg azt megköszönném.
(#) gyulank hozzászólása Aug 31, 2021 /
 
Ilyen hosszabbítót hogy kell szétszedni, és hogy kell javítani? Reggelre nem világított, és nem adott áramot.
(#) kendre256 válasza gyulank hozzászólására (») Aug 31, 2021 / 1
 
Ez nem javításra és szétszedésre van tervezve, hanem meghibásodás utáni eldobásra...
(#) gyulank válasza kendre256 hozzászólására (») Aug 31, 2021 /
 
Azért kérdezem.
(#) teglascs válasza gyulank hozzászólására (») Aug 31, 2021 /
 
Hát ha ügyes vagy, ki tudod fúrni úgy az alu szegecset, hogy a műanyagot nem forgácsolod szét körülötte.
Javítás után megfelelő mêretű csavarral rögzíthető vissza a hátlap.
A hozzászólás módosítva: Aug 31, 2021
(#) Gafly válasza Gafly hozzászólására (») Aug 31, 2021 / 1
 
Na ezt szerintem benéztem.
Tényleg vannak két kollektoros tranzisztorok de tényleg elég ritka és tényleg elég drága. De ugyanaz a kollektor van kivezetve két helyre. Bocsánat a hiú remények keltése miatt.
PBHV9215Z
FZT605
A hozzászólás módosítva: Aug 31, 2021
(#) rectamas válasza Gafly hozzászólására (») Aug 31, 2021 /
 
Tudtommal nincs két kollektoros tranzisztor. Két vagy több emitteres van, Bakman is arról tett fel képet.
https://en.wikipedia.org/wiki/Multiple-emitter_transistor.
Én csak nagyfrekvenciás két emitteres tranzisztorokat láttam.
A belinkelt tranzisztoroknak két kollektor kivezetése van, de az ugyanaz.
Valószínűleg amit két kollektorosnak jelölnek az két különálló tranzisztor (akár egy chipen), aminek az emittere és a bázisa össze van kötve.
A hozzászólás módosítva: Aug 31, 2021
(#) Bakman válasza rectamas hozzászólására (») Aug 31, 2021 /
 
IC-ken belül szokás kialakítani több emitteres vagy kollektoros tranzisztort. Egyszerűbb, kisebb helyet foglal. Az már más kérdés, hogy diszkrét elemként nem nagyon kapni ilyesmit.
(#) nedudgi válasza gyulank hozzászólására (») Aug 31, 2021 /
 
Ugye megnézted, hogy a fali konnektor működik, és a kismegszakító sem dolgozott?
(#) jpocok válasza Gafly hozzászólására (») Aug 31, 2021 /
 
Köszönöm mindenkinek a válaszokat!

Gafly! Szerintem a te válaszod a legjobb, még két adatlapot is linkeltél. Köszönöm! Ment a mancs. Igaz, hogy ezeket egy kivezetésre kötötték, de legalább látok egy ilyen megoldást is.

Bakman! Neked is köszönöm, mert a te linked is közelebb vitt az igazsághoz. Oda is mancs.

rectamas! Az igaz, hogy Bakman rajzán az emitterből látunk kettőt, de ha megnézted volna a linkjét, ott dupla kollektorosról is írnak. Gafly hozzászólására válaszolva azt írod, hogy szerinted nincs két kollektoros tranzisztor. Gafly pedig éppen abban a hozzászólásban linkelt két adatlapot is ilyen tranzisztorokról!!!

bbalazs! Túl gyorsan válaszoltál, kicsit utána kellett volna járni. Rob Paisley említi abban a leírásban, amit lefordítottam és feltöltöttem, hogy a 2 tranzisztoros helyettesítő nem korrekt, de ebben a kapcsolásban elfogadható. Nos, én emiatt a "nem korrekt" megjegyzés miatt kérdeztem rá, hogy kapható-e korrekt változat.
(#) Régi motoros válasza gyulank hozzászólására (») Aug 31, 2021 /
 
Szerintem meg pattintsd ki a kapcsolót belőle (már ha kapcsolós verzió), és cseréld ki.
Az enyémnek legalábbis az volt a baja, hogy széthullott benne a világítós billenőkapcsoló.
Tettem bele egy kínából rendelt ugyanolyan filléreset. Azóta megy ugyan úgy mint ha gyári lenne.

Más ugyanis nemigazán van benne ami elromoljon. Maximum a vezeték szakadhat még meg...
A hozzászólás módosítva: Aug 31, 2021
(#) gyulank válasza nedudgi hozzászólására (») Aug 31, 2021 /
 
Rögtön kicseréltem, mert arról ment a gép, és online rádiót akartam hallgatni. Plusz egy világító villámvédősbe volt bedugva. Amúgy nem tudom, mi baja lehet, mert éjszaka csak volt. Nem kapcsolgattam, meg has azt tettem volna se kapcsolt volna nagy áramot, plusz valószínűleg aludt a gép is.
(#) gyulank hozzászólása Aug 31, 2021 /
 
Rozsdás forraszthatatlan tranzisztorral mit lehet csinálni?
(#) gyulank hozzászólása Aug 31, 2021 /
 
A tranzisztor beültetési rajz felül, vagy alulnézet?
(#) Suba53 válasza gyulank hozzászólására (») Aug 31, 2021 /
 
Kidobni, felajánlani rozsdás tranzisztor gyűjtőknek, betenni a vitrinbe a nagyi porcelán figurái mellé, ha TO3 tokos, levágni a sapkáját, és gyönyörködni a szilícium rajzolatában, stb.
(#) Suba53 válasza gyulank hozzászólására (») Aug 31, 2021 /
 
Adatlapokon általában felülnézeti rajz van, de más rajzokon változhat.
(#) gyulank válasza Suba53 hozzászólására (») Aug 31, 2021 /
 
De ha vissza akarnám varázsolni forraszthatóvá?
Következő: »»   3639 / 4057
Bejelentkezés

Belépés

Hirdetés
XDT.hu
Az oldalon sütiket használunk a helyes működéshez. Bővebb információt az adatvédelmi szabályzatban olvashatsz. Megértettem