Fórum témák

» Több friss téma
Fórum » Mosógép vezérlők és általános problémáik
Lapozás: OK   552 / 594
(#) proba válasza gyulank hozzászólására (») Szept 28, 2021 /
 
Nézeteim szerint van az energomat, oda tekerem ahova akarom, meg van a WIFI-vel irányítható csillivilli, amit a tervezője tud használni. Régen ha mosott a háziasszony, először szépen leáztatta a ruhát, akár egy este is, a centrifugába rendezgetve tette bele súly szerint elosztva, a nem centrifugálhatókat különrakva, a gépbe szétválogatva, melyik milyen hőfokon mosható... Most kb beledobál a gépbe mindent, azt várja 10 perc alatt legyen kész, ne használjon vizet...
Szerintem a mosógép programokat tervezők azért nagyon sok problémát igyekeznek megoldani, amit ha te egyedi programot akarnál írni, egy idő után te is elkövetnél. Ha fileokat kell egy gépre töltögetni, az kb ua mint az EEPROM, senki nem tudja beállítani jól.
(#) gyulank válasza proba hozzászólására (») Szept 28, 2021 /
 
De én elsősorban az eredeti programjait írtam, hogy külön fájlban lenne. Az a célja, hogy ha 2 embernek ugyanolyan van, akkor ne kelljen mind a kettőnek az időzítéseket elemezgetve egyenként beírkálni mindent, ami sokáig tart, és el is lehet írni. Egyszer valaki bepötyögi, és azt lehessen használni. Amúgy azért én nem hiszem, hogy mindegyik mosógép úgy működik, hogy a leges legjobb hatásfokkal mosson. Lehet, hogy a nagyobb drágább márkáknál több ilyen teszt van. Szerintem ugyanúgy kell jól mosni. A különbségek olyanok, hogy ruha tömeg, víz térfogat, centrifugasebesség. Szerintem ezek alapján is ki lehetne számoltatni, hogy mit kéne csinálnia, hogy jó legyen a más adatúhoz képest, hogy ugyanaz történjen a ruhával.
(#) zolika60 válasza gyulank hozzászólására (») Szept 28, 2021 /
 
50l víz szerintem sosincs a mosógépben. Talán a fele, de inkább a negyede.
(#) gyulank válasza zolika60 hozzászólására (») Szept 28, 2021 /
 
Jó, egyenesen arányos. 2x, 4x többet melegszik.
(#) palko0125 hozzászólása Okt 14, 2021 /
 
Sziasztok!
Egy Zanussi Slim ZWS 3101 gépet fogok csapágyazni a nővéremnek, de 200km-re van most tőlem. Úgy mennék oda, hogy legyen nálam minden, ami kellhet.
Van egy csapágy-szimmering-ékszíj adtabázisom, de sajnos abban nem szerepel ez a gép.

Nem tudja esetleg valaki megmondnai, hogy ebbe a gépbe mekkora csapágyak és szimmering van?

Előre is köszönöm.

Üdv, Palkó.
(#) stenglt válasza palko0125 hozzászólására (») Okt 14, 2021 / 1
 
Szervusz,

kérj egy fényképet a gép adattáblájáról azon rajta van a 9 jegyű PNC kódja azt beírod az Electrolux honlapján a web áruházban és megkapod a gép robbantott ábráját.
Azon megtalálod a szükséges alkatrészeket.
(#) palko0125 válasza stenglt hozzászólására (») Okt 14, 2021 / 1
 
Köszi szépen. Ez tényleg működik. Viszont mivel hegesztett az üst így egy egységként jelzi és a csapágyakat nem részletezi külön.
Mindenesetre köszi a segítséget.
Üdv, Palkó.
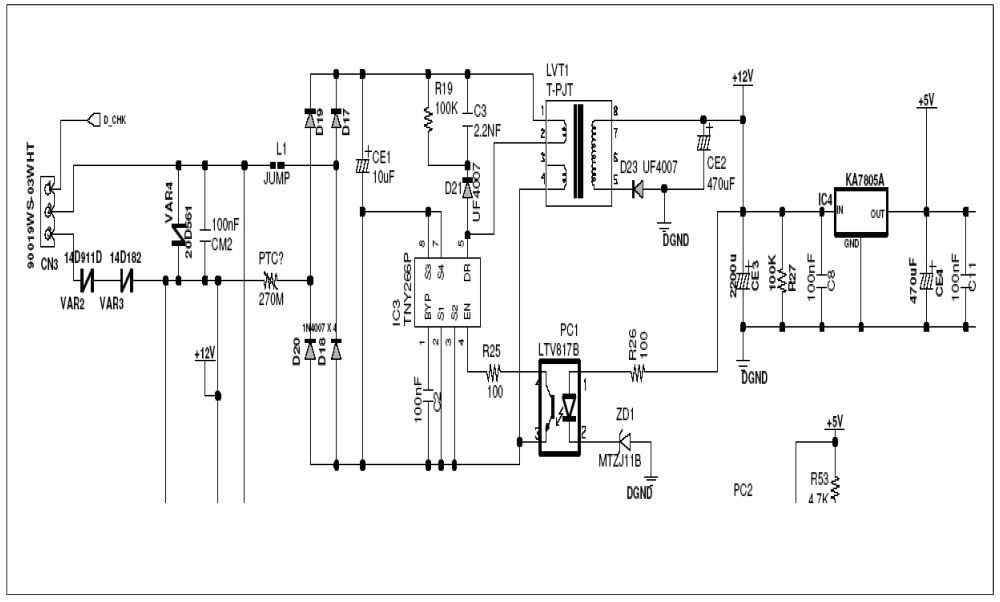
(#) tomszojer hozzászólása Okt 16, 2021 /
 
Sziasztok.
Samsung Eco Bubble mosógépnél az volt a probléma, hogy mosás közben teljesen kikapcsolt.
Semmire nem reagált.
Ha kihúztam a konnektorból és visszadugtam pár perc múlva, folytatta a programot.
Kis idő múlva újra leállt. És így tovább.
A PTC és egy elko nagyon melegedett, de ha hűtöttem levegővel, akkor végigvitte a programot.
Kicseréltem a táp IC-t, a kondit, a PTC-t csak helyettesíteni tudtam hasonló értékű ellenállással. /270 Mohm/.
Most úgy állok, hogy el sem indul.
Valakinek tipp, hogy mit mérjek, vagy esetleg rajz jó lenne.
Üdv:Tom
(#) palko0125 válasza tomszojer hozzászólására (») Okt 16, 2021 / 3
 
Szia!
Ha a PTC helyére egy fix 270MOhm-ot tettél, akkor az normális, hogy nem indul el. Az olyan kicsire korlátozza az áramot, hogy nem indul el. A PTC feladata az egyfajta “lágyindítás”, indulási áramlökés korlátozása.
Cseréld a 270MOhm-ot 27Ohm-ra (3W) és úgy fog menni. Viszont nyilván a PTC helyére tegyél egy eredeti típust.
Üdv, Palkó.
(#) kzozo válasza tomszojer hozzászólására (») Okt 17, 2021 /
 
Amit PTC-nek nézel, az NTC. Pár OHM-os (5-10) elegendő oda. Bekapcsoláskor még hideg, akkor korlátozza az áramot. Az atfolyó áram fogja felmelegíteni, és közel nulla lesz az ellenállása.
(#) tomszojer válasza palko0125 hozzászólására (») Okt 17, 2021 /
 
Szia!
A PTC kiszedett állapotban 30 Ohm. Azért szedtem ki, mert berakva nem indult a táp az új IC-vel és kondival. A SYP 12270 PTC értékéről sehol sem találtam infót. Egy rajzot találtam, de az nem pont ez a panel. Azon 270 Mega van, ezért gondoltam hogy az jó lesz. Ezért is jó lenne egy rajz, hogy az a PTC mekkora. Teszek be egy kisebb ellenállást és meglátjuk...
Köszi.
Üdv: Tom
(#) tomszojer válasza kzozo hozzászólására (») Okt 17, 2021 /
 
Szia.
A panelra az van írva hogy PTC 1.
A hiba az volt, hogy nagyon forrósodott a PTC és lekapcsolta a tápot. Ha visszahűlt, elindult.
Gondolom a forróságra olyan nagy lett az ellenállása, hogy lekorlátozta az áramot.
Akkor viszont PTC.
Üdv: Tom
(#) Josi777 válasza tomszojer hozzászólására (») Okt 17, 2021 /
 
A PTC jelen esetben egy öngyógyulós biztosíték. Ha nem működik a panel, akkor nem az a megoldás, hogy kicseréled egyre kisebb ellenállásokra. Magának a táp IC-nek is van egy áramkorlátozása, tehát az fog lekapcsolni, ha nincs benne az PTC. Meg kéne nézni, hogy melyik kondi melegszik, esetleg azt cserélni, ill. megmérni, hogy nem kap-e nagyobb feszültséget a kelleténél, mivel általában ez szokott lenni a leggyakoribb oka a melegedésnek. Szóval az a PTC jó helyen van és szépen teszi a dolgát.
(#) tomszojer válasza Josi777 hozzászólására (») Okt 17, 2021 /
 
Szia!
Jelen pillanatban egyik kondi sem melegszik, mert nem indul el a táp.
Holnap visszarakom a PTC-t, ha az értéke jó.
500V 10 mf kondit cseréltem ki, ami az egyenirányítón van.
Nem kap-e nagyobb feszültséget a kelleténél?
Azt nem tudom, mert rajz nélkül nem tudom minek mekkora kellene.
Üdv: Tom
A hozzászólás módosítva: Okt 17, 2021
(#) tomszojer válasza tomszojer hozzászólására (») Okt 19, 2021 /
 
Visszatettem a PTC-t, de semmi reakció.
A TNY264 IC-ről tudtam infót szerezni.
Elméletileg ez ugyan olyan, mint ami benne van.
Az 1-es lábra kéne egy Bypass 5,8 V, a 4-es lábra 2,3 V.
Csak azt nem tudom, honnan mérve.
A PTC előtt és után is 234V AC van.
A 10 mikrós 500 V-os kondi az egyenirányítóra van téve, azon 320V DC van.
A PTC az egyenirányitó előtt van közvetlenül sorosan. Tehát az egyenirányítóba 234 V AC megy és 320 V DC jön ki.
Következő lépésem az lesz, hogy visszarakom a régi IC-t, mert azzal legalább elindult.
https://pdf1.alldatasheet.com/datasheet-pdf/view/34938/POWERINT/TNY266P.html
A hozzászólás módosítva: Okt 19, 2021
(#) tomszojer válasza tomszojer hozzászólására (») Okt 21, 2021 /
 
Ha már így jól elbeszélgetek magammal, akkor most úgy áll a dolog, hogy visszaraktam az eredeti táp IC-t és láss csodát, azzal elindul a táp.
Eredeti kínai IC-ket rendeltem bele, mert a TNY 266 sem indította el.
De hogy a kínaival miért nem? Pedig a száma ugyanaz.
Következő lépés, hogy miért forrósodik a PTC.
Üdv: Tom
(#) Teaway válasza tomszojer hozzászólására (») Okt 22, 2021 /
 
Az a 10µF/500V-os kondi nem púpos egy picit?
(#) Gafly válasza Teaway hozzászólására (») Okt 22, 2021 /
 
Erre még én is azt mondom ránézésre, hogy azt a 165 Ft-ot mérés nélkül beáldoznám.
(#) palko0125 válasza Gafly hozzászólására (») Okt 22, 2021 /
 
Azt már írta korábban, hogy kicserélte. Remélem nem a cseréltet látjuk a képen .
(#) Gafly válasza palko0125 hozzászólására (») Okt 22, 2021 /
 
Tényleg, felületesen olvastunk.
(#) Teaway válasza palko0125 hozzászólására (») Okt 22, 2021 /
 
Én is abban reménykedem, hogy a képen az eredeti van.
(#) tomszojer válasza Teaway hozzászólására (») Okt 23, 2021 /
 
Sziasztok.
A képen a régi kondi van.
Jelenlegi állás szerint a kondi új, az IC és a PTC a régi, a gép megy.
Kettő programot végigvitt, úgy látszik a kondi volt a bűnös.
Kicsit fura, hogy az új IC-kkel nem indul el. Ezért rendelhettem 5-öt kínából.
Köszi mindenkinek a segítséget.
Üdv:Tom
(#) csehattila2 válasza tomszojer hozzászólására (») Nov 19, 2021 /
 
Hello!
A PTC 27 Ohm ! Talán innen : hestore.huBővebben: Link
(#) Anonimrus válasza stenglt hozzászólására (») Nov 19, 2021 /
 
Szia! Sikerült megoldani a problémát? A mi gépünknek is ez a baja.
(#) glm hozzászólása Nov 24, 2021 /
 
Segítséget szeretnék kérni!
Van egy Samsung keskeny ecobubble 6kg-os 1200-as centrifugás mosógépem. Az utóbbi időben azt csinálja, hogy hol végig megy rajta a program, hol megáll, de hibakódot nem ír ki. Ilyenkor sokat gondolkodik, kiszivattyúzza a vizet a gépből pittyen egyet és kilép a programból! Ha csak centrifuga programot indítok el viszont mindig rendesen akár 1200-on is lefut. Ha viszont teszt módba belépek a centrifuga teszt rendben lefut, de a motor tesztnél megforgatja a dobot és kiírja a 3E hibakódot (motorral kapcsolatos probléma). Szénkefe lett benne cserélve, de az nem oldotta meg a problémát. Mivel a centrifuga program tökéletesen megy, így szerintem a motornak nem lehet baja. Én a Tacho szenzorra gondolok, mert az tud még 3E hibát okozni a google szerint. Azt is lekaptam, megnéztem nem volt benne kosz, külsérelmi nyom. Lehúzva a csatlakozóját 38Ohm-ot mértem rajta. A szervizkönyve azt írta 40-45Ohm között kellene mérnem. Előfordulhat, hogy a Tacho szenzor rakoncátlankodik és ezért áll le a gép? Van valakinek ötlete, mit kellene még megnéznem?
A hozzászólás módosítva: Nov 24, 2021
(#) palko0125 válasza glm hozzászólására (») Nov 24, 2021 / 3
 
Szia! Nekem is volt hasonló:
Sikerült megoldanom. Van a panelen egy 680nF X2-es kondenzátor valamint a motort hajtó triak vezérlő lábán egy 100nF kerámia kondi. Előbbi nem tudom mit csinál, mert csak alatta egy kis kockát vágtam ki a műanyagból és nem látom az áramkört (de nagy eséllyel valami alacsony fogyasztású tápot lát el). E két kondi cseréje óta megy rendesen.
Hátha valakinek segítség lesz a jövőben!”

Üdv, Palkó.
(#) glm válasza palko0125 hozzászólására (») Nov 25, 2021 /
 
Üdv! Esetleg be tudná jelölni, hogy hol vannak ezek a kondik?
(#) palko0125 válasza glm hozzászólására (») Nov 25, 2021 / 1
 
Szia!
Ez a kettő az, amiről korábban írtam.
(#) glm válasza palko0125 hozzászólására (») Nov 26, 2021 /
 
...és ilyeneket hol tudunk idehaza beszerezni? Én csak kínai oldalakon és külföldi oldalakon találtam. Tudna ebben segíteni?
(#) még1MbR válasza glm hozzászólására (») Nov 26, 2021 / 1
 
Következő: »»   552 / 594
Bejelentkezés

Belépés

Hirdetés
XDT.hu
Az oldalon sütiket használunk a helyes működéshez. Bővebb információt az adatvédelmi szabályzatban olvashatsz. Megértettem