Fórum témák
» Több friss téma |
Fórum » Ki mit épített?
Ez a téma ha úgy tetszik a mi "kiállítótermünk", nem pedig a ki mit csinált volna másképpen, mások helyett, és legfőképpen nem javítós téma.
Minden készüléknek van saját témája, ott kell kitárgyalni a részleteket!
FONTOS! A kapcsolási rajzok keresésére is van saját téma, ott keressetek rajzokat!
Vettem egy páka házat itt az apróban és összedobtam.
Nem szeretnek regenyt irni hol nem ertek egyet Veled mert nem ezert toltottem fel a kepet es nm ez a topik cime.
A hozzászólás módosítva: Nov 5, 2021
A legnagyobb “problema” az alakzat aranyos nagyitasaval volt mivel A4-es papirra tudtam nyomtatni.
Vizszintesre fektettem a falapot es fentrol ravilagitottam a papirt majd a korvonalat korberajzoltam…kesz
Tegyél a pákartó alá egy darab alulemezt (ha nincsen akkor adok), mert úgyis le fog csöppenni kicsi ón a pákáról, és beleragad a nyomtatott műanyagba.
Egyébként igényes huzalozás, öröm ilyet látni.
A fekete billenokapcsolo nem konnektor.Nyilvan nem teszek ra olyat.
Raadasul pont mogotte vsn egy amit igy sikerult “inaktivalni” a gyerek szamara.
Egy NYÁK lap lesz alatta, de még le kell maratni. Azért nincs a képen ...
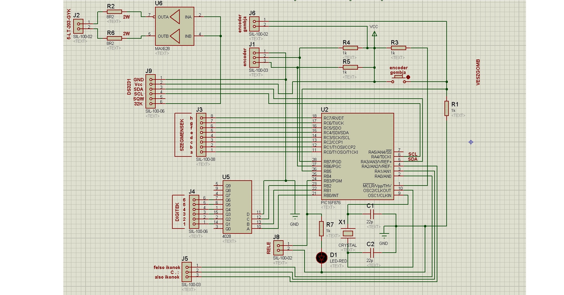
Morse gyakorló és gyorsbillentyű elektronika (rádióamatőr cucc).
Morzézni lehet vele normál billentyűvel, egy- és kétkaros gyorsbillentyűvel, vagy usb-n keresztül PC billentyűzettel. A belső nem felejtő memóriában előre megírt szövegeket lehet tárolni. A saját hang tiszta szinusz, trapéz burkolóval. A kezelő gomb egy encoder. Mindent a uC csinál, alig van benne alkatrész. A programot C-ben írtam.
Doboz uC programozó adapterekhez.
Az STLink v3mini és a Jlink edu mini jó és nem túl drága programozó adapterek. Van azonban néhány tulajdonságuk, ami zavart: - a gyári target kábel csatlakozója nem praktikus, az amatőr uC paneleken tipikusan nem ilyen van - nem adnak tápfeszültséget a targetnek Bedobozoltam őket, és 2.54 raszteres tűs csatlakozót tettem a dobozra. Betettem egy külön 3.3V-os LDO-t is, az USB 5V-ról megy, egy jumperrel tápot lehet adni a targetnek.
Szépek lettek. Milyen anyagú műanyagból nyomtattad?
Sziasztok!
Lassan 10 éve nem járok aktívan ide a fórumra, de most egy Úr megkeresett és így visszanéztem. Sok mindent építettem, mióta utoljára itt jártam, de ez talán az egyik legérdekesebb. Azt most engedjük el, hogy viszonylag korlátozott képességű gép és nincs befejezve, nem volt használva, de pár nagyon ötletes dolgot sikerült benne megvalósítani. Ajánlom figyelmetekbe (főleg a második videót, ott vannak az érdekességek): https://youtu.be/dGuDSWLnsHQ https://youtu.be/3jMhe4iCfq0 Üdv Márió A hozzászólás módosítva: Nov 7, 2021
Ügyesek vagytok! Az OLED-es kispanel mi?
Alapvetően ez egy céges finanszírozású, de kb 1 személyes fejlesztés volt
Szerintem erre az oledes kis panelra gondolsz :EnergoSM Ezt a műszert én terveztem első munkámként, egy módosított firmware-ű csupasz műszer látható a videón, amivel áramlást mértem.
Sziasztok,
Építettem egy (jo oreg) Lm723-as labortapegyseget, semmi extra, csak egy ateresztos tapegyseg
Ez nagy ötlet: PC billentyűzettel morzézni! Mancs ment.
Most készült el a program , a komplett készülékre még egy picit vár...ell . A nyákját kínában fogom legyártatni .
A hozzászólás módosítva: Nov 9, 2021
Végre újra látni Téged építeni. Hajrá-hajrá!
Hali!
Idézet: „A nyákját kínában fogom legyártatni .” Ezt a címet/oldalt meg lehet tudni?
Megpróbáltam az összes lehetőséget kihozni a "talált" kijelzőből .Éppen a "kígyó" miatt nem használtam 7szegmens dekóder ic-t, hanem minden szegmenst és szimbólumot a pic kezel . A digitekhez azért betettem egy BCD decimál átalakítót így elég volt egy 16f876 os pic .
A hozzászólás módosítva: Nov 9, 2021
Esetleg a másik nagy gyártót is érdemes kipróbálni (JLCPCB).
Néhány próba alapján, kedvezőbb árakat szoktak számolni, és a minőség is kifogástalan. (Rugalmasabbak, minden szín alapáras, több a szín, és a szállítás is sokkal olcsóbb.)
Van egy téma itt a fórumon , a címe ki hol gyártatja a nyákot , ott találsz még több gyártót is ....
Legutóbb náluk gyártattam a panelokat , úgy látszik mellényúltam "őket " akartam linkelni ....
A hozzászólás módosítva: Nov 9, 2021
Ezt a kis panelt tőlük rendeltem, SMD szereléssel együtt. Elsősorban azért, mert kíváncsi voltam, hogy működik ez az egész beültetéses dolog. Magát a panelt is a náluk online feltett EasyEDA programmal csináltam. Érdekessége, hogy a készletükből választhatom az alkatrészt mielőtt leteszem a panelre. Így biztos hogy van, meg hogy stimmel a tokozás, méret stb.
A panel lábkiosztása ugyanaz mint a BluePill, csak STM32F303-mal kértem, és nagyobb áramú stab van rajta. Persze drágább volt, mint a chiphiány előtti kész Bluepill, de legalább tudom, hogy a uC igazi rajta... ![]() Az usb csatlakozót, a nyomógombot, meg a pin headert nem forrasztják be, én tettem fel utólag. Simán ment minden, kb. 1 héttel volt több mint ha üres pcb-t rendelek.
Ránézésre kifogástalannak tűnik, a nekem megszokott jó minőség.
A megrendeléstől számított mennyi időre jönnek meg a NYÁK-ok? Minimum darabszám van?
Minimum 5 db.
Az érkezés attól függ, milyen szállítási módot választasz (gyors = drága; lassú = olcsó).
Köszi.
Számszerűsítve kicsit ? (napok/hetek/hónap?) A hozzászólás módosítva: Nov 10, 2021
|
Bejelentkezés
Hirdetés |























