Fórum témák

» Több friss téma
Fórum » NYÁK terv ellenőrzése
 
Témaindító: Paso, idő: Okt 4, 2005
Lapozás: OK   14 / 203
(#) vicsys válasza viktorka0011 hozzászólására (») Jún 29, 2008 /
 
A csatolt képeden bekarikáztam egy ellenállást meg egy kondit. Szerintem rövidzárban vannak...

kép.gif
    
(#) viktorka0011 válasza viktorka0011 hozzászólására (») Jún 30, 2008 /
 
De most van egy olyan érzésem hogy az ic teljesen forditva van mivel a nem a nyák aljába akarom rakni!!!?????
(#) viktorka0011 válasza viktorka0011 hozzászólására (») Jún 30, 2008 /
 
Kőszi az észrevételt tegnap este már nagyon bele voltam kavarodva ,de most ujult erővel látok megint neki mostmárájőttem hogy az icém nem is voltforditva csak fáradt voltam!
(#) viktorka0011 válasza viktorka0011 hozzászólására (») Jún 30, 2008 /
 
Így már jobbnak tűnik!!!!????

javított.GIF
    
(#) vicsys válasza viktorka0011 hozzászólására (») Jún 30, 2008 /
 
Még mindig rövidzárlat van...
(#) _JANI_ válasza viktorka0011 hozzászólására (») Jún 30, 2008 /
 
Kis átalakítással, látod elég jópofa áramkör lett belőle!

Idézet:
„Sokat segit ha sokszor, alaposan összeveted az elvi :nezze: rajzot és a készülődő áramkört. Valamint érdemes a szükséges adatlapokat is beszerezni.”
Ezt úgy érdemes elvégezni egyszerű áramköröknél (és bonyolultaknál is), hogy az ellenőrzött vezetékre csatlakozó alkatrészeket megszámolod, először az elvi rajzon és utána a készülö nyákterven. PLD: GND = C1 - pont; R2; IC 4. láb; Q2 Emittere; D4 Katódja (jelölt oldala); és a FORRFÜL; = ez összesen 6 alkatrést = 6 kötéspont. Ha a két végeredmény nem egyezik meg, akkor tuti elkötöttél valamit!!! Szóval mindíg vesd össe az elvi rajzot és a nyáktervet. Ha máskor nem, legalább akkor, amikor késznek érzed az áramkört!
(#) viktorka0011 válasza _JANI_ hozzászólására (») Jún 30, 2008 /
 
kőszi sokat segítettél!Látványosan rendezettebb a te rajzod!
(#) _JANI_ válasza viktorka0011 hozzászólására (») Jún 30, 2008 /
 
Pedig csak anyit változtattam rajta amenyit feltétlen kellet! Ez lényegében a te rajzod!
(#) viktorka0011 válasza _JANI_ hozzászólására (») Jún 30, 2008 /
 
Kőszi ,de még sokat kell gyakorolnom!
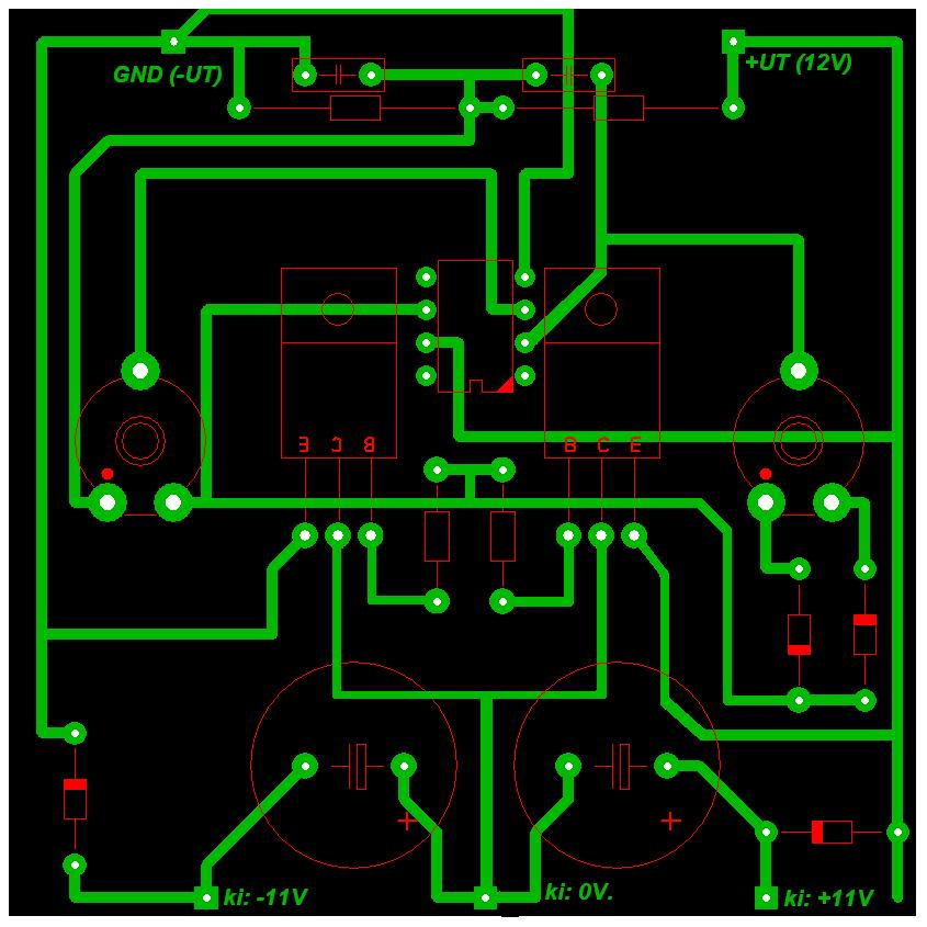
(#) viktorka0011 válasza viktorka0011 hozzászólására (») Júl 1, 2008 /
 
Elvíleg mostmár méretarányos is! Ha most G if. -ben vagy Bnp.-ben kinyomtattatom akkor jolesz a méret??

nyákterv.GIF
    
(#) _JANI_ válasza viktorka0011 hozzászólására (») Júl 1, 2008 /
 
Azt nemtudom, de a huzalozásban még akad egy kis hiány!!!
( Biztosan egy elvi rajzról dolgozunk? )
(#) maTaKee válasza viktorka0011 hozzászólására (») Júl 1, 2008 /
 
Ha te ezt kinyomtatod akkor biztos, hogy nem lesz jó, ugyanis ez nem méretarányos, hacsak azok a kondik nem puffer kondik! Az IC láb méretei sem jók. Amúgy a másik: ha a kép kiterjesztését megváltoztatod akár .tif-re vagy .jpeg-re vagy akármi másra attól még ugyan olyan marad a kép mérete (mármint a hosszúság×szélesség), max. a minősége lesz rosszabb!
(#) viktorka0011 válasza maTaKee hozzászólására (») Júl 1, 2008 /
 
az ic lábai 7,8 és 2,4!!?
és a 2200mf kondinak a lába 7,4?
10mf kondi 2.5?
a progival mérem és jo!
(#) _JANI_ válasza viktorka0011 hozzászólására (») Júl 1, 2008 /
 
[off] A sok képért, előbb vagy utóbb az orrunkra koppintanak! :nezze:
Mivel már volt kész működőképes nyákrajz!
(#) viktorka0011 válasza _JANI_ hozzászólására (») Júl 1, 2008 /
 
jo rendben tőbbet már nem rakokfel de viszont akárhogy méregetm a progival jok a lábkiosztások és a méretek!Majd kinyomtatom és őszevetem majd az alkatrészekkel!Azt nem tudod hogy hogy lehet vonal vastagságot állítatin Sprint-Layoutban!
(#) _JANI_ válasza viktorka0011 hozzászólására (») Júl 1, 2008 /
 
Egy apró képpel válaszolok. Mert sokáig tartana elmagyarázni...
Ha lay-os kérdéseíd vannak, akkor van már téma nyitva.
Szivesen válaszolok ott... ( is. )

(#) Bedy hozzászólása Júl 8, 2008 /
 
Kezdő vok de melyik programmal lehet magnyitnyi a .lay fájlokat
(#) maTaKee válasza Bedy hozzászólására (») Júl 8, 2008 /
 
Csakis a Sprint Layout nevű programmal lehet megnyitni!
(#) Bedy válasza maTaKee hozzászólására (») Júl 8, 2008 /
 
Köszönöm
(#) tomi675 hozzászólása Júl 15, 2008 /
 
Sziasztok!

A mellékelt erősítőhöz NyÁK rajzra lenne szükségem... A Google-val se találtam semmit. :no: Előre is köszönöm!
(#) Moderátor hozzászólása tomi675 hozzászólására (») Júl 15, 2008
 
Én meg a mellékletet nem találom...
(#) tomi675 válasza (») Júl 15, 2008 /
 
Na még így se jártam...
Az erősítő
(#) AMD válasza tomi675 hozzászólására (») Júl 15, 2008 /
 
Elég ha próbanyákon megépíted.
Már ha erre gondolsz.
(#) Moderátor hozzászólása AMD hozzászólására (») Júl 15, 2008
 
Arra gondolt, csak ezen a fájlfeltöltön elég fura a tárolás... ( )
(#) AMD válasza (») Júl 15, 2008 /
 
Nekem is feltűnt.
(#) _JANI_ válasza tomi675 hozzászólására (») Júl 19, 2008 /
 
Innen letölthető az EAGLE, TDA8260Q-lib fájl-ja. ( is. )
Ha valakinek lenne kedve elkészíteni a nyákost...
(#) Sanyesz5 hozzászólása Júl 19, 2008 /
 
Sziasztok!!

Segítség kellene,nekem már "gyári" nyáktervem van,netröl,de vki pirossal bekarikázott rajt hibákat.Pedig feleslegesen nem szeretném megépíteni.Előre is köszönöm!!!

UI:
Ha kell még infó rakok fel róla
(#) Skip válasza Sanyesz5 hozzászólására (») Júl 19, 2008 /
 
Szia! a dióda fordítva van illetve a betáp fordítva van felírva! viszont a másik kettőt a logikai ic kel kapcsolatban én sem értem:S mintha nem lehetne beszerezető azt jelentené... de ez hülyeség lenne!
Skip
(#) csikosgabi hozzászólása Júl 19, 2008 /
 
Sziasztok.Valakinek véletlen nincs ehhez az áramkörhöz nyák terve??Esetleg tudna-e csinálni???
Nagyon megköszönném...
Üdv.Link
(#) totti91 hozzászólása Aug 10, 2008 /
 
sziasztok..azt szeretném kérdezni hogy ezt az autómata ventillátort megterveztem de nem tudom hogy jó lett e..a kondenzátor szerintem nem jól van ott de nem 100%
Következő: »»   14 / 203
Bejelentkezés

Belépés

Hirdetés
XDT.hu
Az oldalon sütiket használunk a helyes működéshez. Bővebb információt az adatvédelmi szabályzatban olvashatsz. Megértettem