Fórum témák
» Több friss téma |
Kedves NGY, Gee Lee, köszönöm a válaszokat. Úgy látom, hogy megerősítést nyert az amit én tapasztaltam. A gyári kábelekkel azonos minőségű megoldás nincs a kereskedelemben. Azt a vörös színű szilikon kábelt lehet kapni néhány helyen. Nekem most 2 pákához kellene 3 eres, ezért lehet hogy rendelek magyar oldalról inkább, mert kínából már drágább lenne.
Szia, megmértem, 31,25 mm.
A legegyszerűbb ha szerzel 3-5 egyeeres licnis huzalt ( megfelelö vastagságut) és azokat behuzod egy vékony szilikoncsöbe ( filléres áron méterre árulják orvosi meg labor felszerelést árulo boltok 3mm átmérőtől felfelé). Amit itt kapsz az rendszerint átlátszó, Weller egy idöben ugyanigy készitette a kábeleit csak fekete szilikont használnak, söt a 10 dolláros kinai pákához is igy adják a kábelt meg a csövet. Ettöl puhábbat alig lehet elképzelni.
Amikor nem müanyagszálas anyagbol csinálták a cipöfüzőt, akkor abba huztuk be a vezetékeket. Az meg a szilikoncsötöl is puhább, de ma már szerencse kell, hogy ilyen szövetből legyen a cipőfűző. Ki kell probálni. A lényeg az, hogy az erek ne szoruljanak a csőben vagy a cipőfűzőben. A hozzászólás módosítva: Dec 14, 2021
Elég karcsúra (rövid, szakaszos üzemre) méretezték, vagy valami szuper vas.
Hát hosszú távon még nem próbáltam, ha megy a páka, akkor általában délután megy végig, vagy este huzamosabban, de nem volt gondom még vele
Jól gondolom, hogy ez olyan, hogy csak használatkor melegít teljes "gázon"?
Igen, és ezt valahogy érzékeli is, mert ha ott hagyom csak, akkor kb fel óra után át megy standby-ba és azt hiszem 100-150 fokon tartja csak a pákát. Régen láttam már ezt a funkcióját működés közben, bocs ha pontatlan vagyok. Emlékeim szerint ki is lehet kapcsolni ezt a funkciót.
Meg tudnád adni, hogy mikori gyártás (HH/ÉÉ), illetve hol készült? Ez egy WSD81/PUD81? Esetleg a trafó cikkszámát is megnéznéd?
Kezd érdekes lenni. Ma meg tudtam mérni két másik WSD81 trafót, mindkettőnek ugyanaz a cikkszáma (0058748030) mint ennek, mindkettő pakettvastagsága 31,6 mm, az egyik német (2010), a másik mexikói gyártás (2019). A tiéddel együtt akkor már négy eltérő trafó, ugyanabban a modellben.
Alapbeállítás esetén 20 perc "tétlenség" után 150 °C-ra visszaáll, és ha ez a tétlenség folyamatosan fenn áll háromszor ennyi ideig, automatikusan lekapcsolja a fűtést. Ha jól tudom, a pákahegy hőveszteségét figyeli hozzá (milyen sűrűn/egyenletesen kell a triakot kapcsolgatnia).
A funkció az előlapról kapcsolható ki/be, alapállapotban élesítve van. Az időintervallum programozható (névleg 1...99 perc között), de kell hozzá egy külső eszköz.
Köszi szépen az infót nagyon sokat segítettél! És a többieknek is, nagyon hasznos volt.
Azt az értéket amit előzőekben írtam nyugodtan elkönyvelheted akkorának mint amit te is mértél, mivel nem mértem meg teljesen pontosan, csak a helyen becsavarozva mélység mérővel nagyjából. Nos őt kínából vettem egy-két éve. Egyszer valakitől hallottam azt, hogy Kinában is gyárt a Weller, nem csak Németben és Mexikóban. Ha érdekel lefényképezem majd a trafót is.
A hozzászólás módosítva: Dec 14, 2021
Köszönöm a képet.
Idézet: Érdekel, a cikkszáma is és a csévetest is, hogy kék (türkiz) vagy sárgás (áttetsző), illetve hogy teljesen zárt, vagy részben nyitott. „Ha érdekel lefényképezem majd a trafót is”
Meg is érkeztem a képekkel. A trafó csak ott nyitott ahol fényképeztem, a másik oldala zárt, ott nem látni be a tekercsekhez.
Üdv! a panelról is tudnál fotót prezentálni. Köszi!
Hello, igen persze, ha nem veszed zokon nem szedem megint szét, de van egy pontosan ugyan olyan panelom mint ami benne van,
Ok, köszi.Én még toporgok, valamit csinálni kell mert én nem adok ki pákára 50-60 ezret az ziher. Lassan körvonalazódik a Hakko 936 lesz talán a befutó. Trafót kell hozzá keresni nem tudom gyárt e valaki idehaza hasonló paraméterekkel bíró trafót.
Természetesen a saját döntésed, de miért pont a 936? Abból egy eredeti egyébként is többe kerül mint 50 ezer, a klón meg ami jóval olcsóbb semmit nem ér, szemétre való.
Japán , annyira nem rossz az. Elég sokat kutakodtam már meg van a nyákterv. Három nap lébecolás lesz a munkahelyen jövő héten ha minden igaz és akkor kimaratom a nyákot.Ha nem jön közbe valami. Csak megemlítem olyan 5 évet kihagytam a praxisból. Nem sitten voltam
Tegnap egy fél órámba került mire rájöttem a Ditptrace-nál a Thermál kapcsolat létrehozására,pedig anno elég jól ment már , egy vagon 3D alkatrészt csináltam a programhoz. Teljesen kimentem a formából.
Honnan tudod hogy Japán? Nézted már, hogy az eredeti Japán páka milyen árban van? Drágább mint az Ersa, Weller és társai. Egyszer régen néztem eredeti Hakko-t, csak maga a páka volt 70 ezer, szabályozó és minden egyéb nélkül. Attól még egy komplett Ersa állomás is olcsóbb.
A Hakko az Japán. Az hogy hogyan mutálódott a Hakko az más kérdés.Rengeteg variánsa van talán nem véletlenül. A Wellerről sem lehet nagyon eredeti gyári kapcsolást találni csak klónokat vagyis én nem találtam pedig kerestem még itt is a fórumon.
A hozzászólás módosítva: Dec 18, 2021
Látom nem érted...
Igen, a Hakko az Japán. Olyat szeretnél venni, a 936-ot. És nem szeretnél 50-60 ezret kiadni. Nos, ez azért nem fog menni, mert ha ellátogatsz a gyártó oldalára akkor ott láthatod hogy a 936-ot már nem gyártják egy ideje, a 888-D van helyette, aminek az ára viszont 75-80 ezer körül van pl. a farnellnél. Amit ettől esetleg jóval olcsóbban nézegetsz az nem Hakko hanem Hakko klón, azaz hamisítvány, vagyis semmit nem ér. Volt ilyen klónom nem is egy, használati értékét tekintve annyit se ért mint a 2500Ft-os Solomon páka. Az ilyentől minden szempontból jobb megoldás egy házilag készített JBC, mert abban legalább a lényeg (a fűtőbetéttel egybeépített hegy) az eredeti, nem vacak hamisítvány. Idézet: Attól függ, melyikét keresed, és hogy mit értesz "eredetin", az eredeti kapcsolást/sémát (amit valaki visszarajzolt), vagy magát az eredeti gyári rajzot (ami tényleg kevés van). Az előbbi levadászható a netről legalább öt-hat gyakoribb modellhez (pl: WECP20, WS50/51, PU80/81, WSD80/81, EC2002, stb.). Kicsit visszalapozol itt a témában, én is feltettem egyet (épp neked címezve „A Wellerről sem lehet nagyon eredeti gyári kapcsolást találni” ). Idézet: Egy 24V/50VA trafó eléggé "hétköznapinak" mondható. Jóféle békebeli "kaposvári" (24V/63VA) elő szokott fordulni a bolhapiac oldalakon 2-3e forintért. De 5 ezerért már kaphatsz akár 24V/400VA-eset is.„Hakko 936 lesz talán a befutó. Trafót kell hozzá keresni nem tudom gyárt e valaki idehaza hasonló paraméterekkel bíró trafót.” A Hakko 936 klónokkal nem a trafó vagy a panel a gond, hanem a hegy minősége. Amit íbéjen vagy alin lehet venni 936 klón panelt (mint alább) "fillérekért" (=annyira olcsón, hogy nem éri meg panelt gyártani, beforrasztgatni, stb.), teljesen jól használható. Nem rosszabb, mint egy ősi analóg Weller (kivéve, ha nullátmenetes triak-kapcsolgatás nélkül nem tudsz létezni). Hegyből nem érdemes megvenni azokat a vasból esztergált, nikkelezett sz@rokat, mert forrasztáshoz nem alkalmasak. Eredeti Hakko hegyet, esetleg jóféle másolat hegyet kell használni (de, létezik az, csak kicsit utána kell menni).
Nem akarok gyárit venni megcsinálom a klónját. Nem mondtam egy szóval sem hogy gyárit karok venni. Már meg van a nyákterv még alakítani kell rajta mert pár vezetősáv vékony lett. Majd meglátom mi lesz, az alkatrészek beszerzése lesz a fő irányelv. Vagy pedig veszek egy komplett klónt abból csak a doboz és a trafó kell majd beleépítem az én verziómat. Egyébként meglehet rendelni ITTHON!!! a 936 klón beültetett nyáklapját ezer lassan írom 1000 forint alatt!!!!!!.Arra jön a szállítás de nem nagy tétel jelen pillanatban is kapható a beültetett panel. Halál komoly. Tegnap írtam a cégnek és elküldtem egy rahedli forrasztóállomás típusát mit tudnának belőle behozni. 9 napra ígérték a választ. A wellerre visszatérve gyári kapcsolást szerettem volna kérni.
A hozzászólás módosítva: Dec 19, 2021
Idézet: Tényleg kíváncsi lennék, neked mi számít a "gyári kapcsolás"-nak? Vagy ha így nem, akkor úgy kérdezem, mi a bajod az itt feltett gyári kapcsolással, az miért nem jó „A wellerre visszatérve gyári kapcsolást szerettem volna kérni.” ?
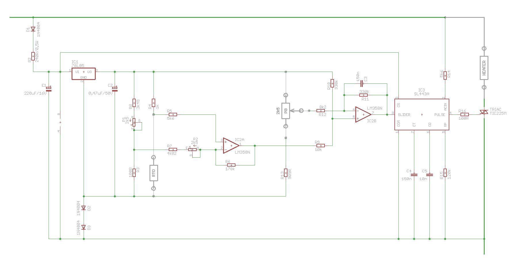
Gondoltam megosztom ezt a kis áramkört.
"Kattogós" Weller TCP pákám Somogyi féle trafóján nem volt fűtésvisszajelzés (egy korai verzió). Terveztem már egy ideje, hogy pótolom ezt a hiányosságát. Vannak kipróbált megoldások, de nem akartam megfúrni a burkolatot mégegy LED-nek. A meglévő furatba egy kétszínű LED került, zöld = üzemkész, piros = a páka éppen fűt. Egyszerű kapcsolásra törekedtem, kevés alkatrésszel. A fűtőáram figyelésére 2 dióda antiparallel kötve (min. 5 Amperesek, hogy ne melegedjenek nagyon). Így az "elvesztett" feszültség is csak 0,7...0,9 V, elég, hogy a tranzisztor stabilan kinyisson. Eredetileg közös anódos LED-hez rajzoltam az áramkört, de megvan az a "szépsége", hogy rém egyszerűen átalakítható közös katódoshoz, és még a kész panelt sem kell módosítani hozzá (pnp/npn tranzisztorokat felcserél, védődiódákat megfordít, kész). SMD alkatrészekkel mindössze 12*35 [mm] lett a panel mérete, és közvetlenül a LED lábaira tudtam forrasztani. Ha valaki szeretné magának megépíteni, és megfelel neki a sebtében összedobott, "proof of concept" panelem rajza, feltehetem azt is.
Mert különösebben nem akarok mókolni. A motoromba sem rakok átalakított dolgokat.Ha meg van az eredeti kapcsolás akkor miért ne azt csináljam meg.De azóta változott a dolog a Weller kipipálva.
Sziasztok!
Segítséget kérnék vagy ötletet. Van egy LR-21 weller pákám PU 81 állomással. A hőérzékelő szenzor egyik lábán elvált a ponthegesztés. Próbáltam mini réz lemezkével összefogatni csak nem tudom összeszorítani plusz meg nem fér be a szigetelő csövébe. Ha valaki tud ilyen parányi alkatrészt pont hegeszteni. Köszönöm! Ha kell képet küldök.
Sziasztok! Megörököltem egy Weller W61 típusú veterán pákát egy bácsitól. Kérdésem az lenne, hogy a képeken szétégett és pirossal jelölt alkatrész mi volt fénykorában? Előre is köszönöm, további szép napot!
|
Bejelentkezés
Hirdetés |










Tegnap egy fél órámba került mire rájöttem a Ditptrace-nál a Thermál kapcsolat létrehozására,pedig anno elég jól ment már , egy vagon 3D alkatrészt csináltam a programhoz. Teljesen kimentem a formából. 
?







