Fórum témák
» Több friss téma |
Fórum » Crystal radio - detektoros rádió
Azt nem tudom mit jelent az etalon detektor,
de ennek a megoldásnak nagyon alacsony a nyitófeszültsége. http://makearadio.com/visitorsprojects/ralf-mosfet.php
Itt egy másik oldal, itt is ald mosfetet használnak.
Sajnos, ez a mosfet nem kétpólusos eszköz.
Koncepcionálisan nem áll még össze a dolog:
Klasszikus detektorosban, 4 kOhm a terhelés (nagy Ohm-os fejhallgató). Régi szabvány szerint a hangszórós "szoba hangerő", az 50 mW (legalábbis az iskolában igy mértük). Legyen mondjuk a detektorosra igaz 100 uW. Akkor is, nagyságrendileg rettenetesen sok az a 600 mV. ![]() Van erre a célra egy tök jó 60 mV alapműszer, de az 16 Ohm, az rettenetesen kevés.
Hmm valóban akkor mi legyen a referencia ?
RF vevők érzékenységét szabványosan 50 mW hangfrekvenciás kimenő teljesítmény eléréséhez társítják amikor X,Y mVolt / µVolt kerül az antrenna bemenetre Ha jól rémlik akkor ez egy másik szabványos "referencia" : 600 Ω / 1mW / 775mVeff / 0dB vonali szint az audió technikában. 600 Ω mégis csak közelebb van a 4 kΩ-hoz mint a 32-16-8-4 Ω-os mai fülesek. Vagy 4000 Ω-on mikor lesz 50 mW / 1mW kimenő teljesítmény ? Háát ... 50mW esetén 4kΩ ===>>> ~14V feszültség kell ez kissé sok(k) a detektoros méréséhez "0" szintnek. 100uW esetén 4kΩ ===>>> ~ 632mV Igen ebből számolva tényleg még így is sok a 600mV .... 10uW esetén esetén 4kΩ ===>>> ~ 200mV ... igen értem a "0 pont" / referencia képzési problémádat. Idézet: „célra egy tök jó 60 mV alapműszer, de az 16 Ohm,” Esetleg egy AC mV / "csővoltmérő" (kis offszetű műveleti erősítővel) a lezáró x kΩ -os ellenállás után? Ez már nem lenne kevés a műszer meghajtásához. Ahhoz meg telep is kell , aktív áramkör stb... Valamikor régebbi műhely/műszer leíró irodalmakban külön fejezet volt ezekre az AC mV mérőkre szánva A hozzászólás módosítva: Márc 17, 2022
Az 50mW egy elég régi mérési mód már, abból az időből, amikor még esély sem volt zajhatárolt érzékenységeket elérni! Erre a célra már régóta jel/zaj viszony alapján mért értékeket használnak inkább, aminek már semmi köze ahhoz, mekkora hangfrekvenciás teljesítmény állítódik elő a bemenetre adott RF jel hatására...
Akkor esetleg kT0 alapján mérjünk.
Igaz ahhoz egy széles sávban közel állandó amplitudójú fehérzaj generátor kell. Pl.: csöves dióda, emlékeim szerint fűtó a áramával arányos a kimenő zajszintje. (ML-1250 "modernizáltabb tornyos" kommunikációs vevő leírásában kT0-ban adták meg az érzékenységét) A hozzászólás módosítva: Márc 17, 2022
A cél nem vevő mérés lenne, hanem detektor ellenőrző/válogató.
Idézet: „Az elképzelt felhasználás valami olyasmi, hogy találkozón leültetjük Kálmánt egy asztal mellé, nyakában "Detektor minősitő" táblával. Állnak sorban az emberek, hozzák motyójukat. - Wilkinson és HB ceruzabél? Gyengus, még ha gallenit lenne... - 1N4002? Detektorosba? - Ez mi a bánat? Két lába van, mégsem támasztó létra. 60%, ki kell próbálni...” Valamennyire valós munkapontban lenne érdemes nézni, azt próbálom meg kitalálni...
Értem ... akkor " klasszikus " nyító / záró irányú dióda karakterisztika saccoló (akár DVM-ben szakadás/zárlat csipogó/dióda nyitó mV mérő) .
Ezen az elven többféle munka(előtét) ellenállás , amivel más más munkapontba tolod el az átmenetet , ekkor már szükséges lehet a "szentecxceltáblát" is használni. Analóg dinamikusabb méréshez pár ellenállás, egy csengőtrafó a szkóp elé. A szép görbék kirajzolásához. Ugyan ez AD / DA áramkörökből uC-el támogatva a mérési sorozat majd valami grafikus felületen megjelenítve. Az eltárolt adat sorok után több átmenet görbéit is megjelenítve , látványosan összehasonlíthatóak lehetnek. A hozzászólás módosítva: Márc 17, 2022
De mi a jó munkapont.
![]() Klasszikus esetben a detektor nagyohmos fejhallgató és (megcsapolásos) rezgőkör között van. Valamint most szétszedtem az erre szánt alapműszert, mert gyanús volt az a 16 Ohm. Hát nem sönt van benne, hanem egy 10 Ohm-os előtét ellenállás.
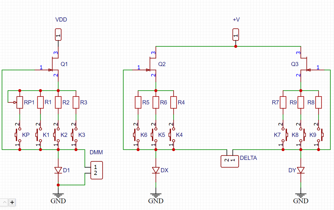
Blokk vázlatként így nézne ki esetleg feszültség vezérelt áramgenerátorokat alkalmazva 1 potival tekerhetővé tenni mindkét ág áramát.
A hozzászólás módosítva: Márc 17, 2022
A gate-ket mintha nem jó helyre rajzoltad volna
![]() Szerintem túl bonyolítjátok az egészet... Elég könnyen belátható, hogy a minél kisebb nyitófeszültséggel rendelkező dióda a nyerő! Tehát elegendő kb 100uA-es tartományban megmérni a nyitófeszt, és a kisebbik a jobb alapon sorba rakni a különböző típusokat....
TNX!
Volt valami fura érzésem , megerősítetted. A hozzászólás módosítva: Márc 17, 2022
Igen, de nem karakterisztika rajzolót akarok.
Nagyjából ezek az alkatrészek vannak már hozzá összeszedve. Analóg műszer alapkövetelmény. Középállás alapkövetelmény (legalább tudjuk melyik az anód és a katód). Ne legyen pilótavizsgás, de ugyanakkor informativ és látványos. Azt a részét már elengedtem, hogy ne 1 MHz-en működjön, bár akkor szelénlap is átcsúszik esetleg.
Én nem is említettem karakterisztika rajzolót, csupán egy bizonyos DC áramnál(mondjuk 50-100uA) megmérni a nyitófeszt, és ennyi!
Én értem, hogy mire gondolsz, csak nekem nem erre van szükségem.
![]() Matat rajta a jónép mondjuk Békéscsabán, mutató ugrál a nulla és +/- 100 százalék között. Senkit nem csap agyon az áram. Elhozza a gallenitjét, és örül hogy "jé működik". ![]() Tehát akkor kérdés ismét: - Mi legyen a 100% referencia? - Mi legyen a munkapont (forrásfeszültség mV-ban, és terhelő ellenállás) ahol nézünk és összehasonlitunk? Csak ez a kérdés, tulajdonképpen...
Nem értelek!
Mérni szeretnél, ha jól értem..., de egy konkrét mérési elrendezés nem tetszik mégsem! Mit vársz? mV-okat adjunk meg neked?? Itt csak az az egy abszolúte érték támaszpont van, amit már leírtam! Ha az nem tetszik, akkor marad a az egymás közötti relatíve hasonlítgatás... Csak ez utóbbi már nem mérés, hanem valami maszatolás annak eldöntésére, melyik lehet a jobb dióda... Idézet: „Nem értelek!” Dehogynem érted, hiszen tűpontosan össze is foglaltad: Idézet: „Csak ez utóbbi már nem mérés, hanem valami maszatolás annak eldöntésére, melyik lehet a jobb dióda...” ![]() Igen, pontosan erről van szó. És ez a két lényegi kérdés, leirom még egyszer: Idézet: „- Mi legyen a 100% referencia? - Mi legyen a munkapont (forrásfeszültség mV-ban, és terhelő ellenállás) ahol nézünk és összehasonlitunk?” Ezekre a számomra használható válaszok olyanok, hogy például: - OA1154, mert annál jobb nincsen egy detektorosba. - 100 mVpp, annál nagyobb jel csodaszámba megy. - 10 kOhm, mert a fejhallgató és az antenna a rezgőkörrel nagyságrendileg ennyi. - És igy tovább...
(Talán)Értem, hogy mire gondolsz..., de ilyet várni, halott ötlet!
A végtermék, a hangfrekvenciás jel teljesítménye, sok konstrukciós tényezőtől függ! Nem lehet egyértelműen ezt, vagy azt a diódát 100%-osan jobbnak leírni akkor, amikor változik a frekvencia, az amplitúdó, az áram! Csak teljesen azonos körülmények közé beszorított alkatrészt lehet mérni(de még összehasonlító "mérést" is csak így van értelme megejteni). Arra pedig leírtam, mi a megoldás. Viszont, ettől még előfordulhat, hogy bizonyos amplitúdónál, valamelyik gyengébbnek mért dióda jobb lesz, mint a szomszédja, mert pl lankásabb a karakterisztikája. De ugyanez a páros, kicsit nagyobb jelnél már megfordulhat sorrendben! Egy dióda alapban nem lineáris eszköz, legfőképpen ebben a tartományban, amiről itt szó van. Ha különböző alapanyagú "félvezetőkről" van szó, esélytelen a mérés! De még a hasonlítgatás is! Csak bizonyos tulajdonság-jegyekről lehet beszélni..., pl egyiknek jobb a hatásfoka, megfelelően erős jelnél sokkal erősebben szól..., másik ugyanitt gyengébben, viszont a kis jeleknél sem hallgat el annyira, mint az előző..., kb ilyenek...
Sziasztok! Meg szeretnék válni a képen látható detektoros rádióimtól, van köztük Süss Nándor is. Akit érdekel, privát üzenetben írjon nyugodtan!
A referencia dióda anódja, vagy a katódja legyen pirossal jelölve (a másik fekete, ez a két szinem van).
Katódon van a csík iode_pinout_en_fr.svg" target="_blank" rel="nofollow" >Bővebben: Link
Nekem tetszik a javaslat
- Referencia OA1160 - Bal oldal fekete (az a katód) - Jobb oldal piros (az az anód) - Oszcilloszkópon jobbra felfelé kunkorodik. ![]() Holnap elvileg meg is csinálom. A hozzászólás módosítva: Márc 26, 2022
Nos akkor inspirációk alapján elkészült valami:
- Ugyan nem olyan mint amit szerettem volna, ![]() - Meg pont arra nem használható amire szántam, - De működik. ![]() Készen Működésben Kis szerencsével a beállitásokon lehet még hangolni, akkor talán szebb is lesz a kijelzés. USB eszközre ki lehet irni, tehát jegyzőkönyvezhető a "mérés". Pár kép a belsőről (bár nem agysebészet). A hozzászólás módosítva: Márc 27, 2022
Remek ! Bekötése saccolva: Kalibráló szkóp 1 kHz négyszög kimenetre a zöld középső . 2 darab koax az X - Y eltérítésre. 2 alsó zöld pedig a mérendő dióda. Potival mit tologatsz?
Az osztja le szintet a szükséges mértékűre.
Azért nincsen rajta gomb, mert "üzemszerűen" nem kell tekergetni.
Ma, összejöttünk páran és játszottunk pár órát a "kanyaroszkóppal".
Lefituta adományából származó galenit és gombostű vert mindenkit a mezőnyben. Kivéve a referenciát, azaz OA1160. Mérhetetlenül jól szórakoztunk mellesleg. ![]() Csabára visszük a cuccot, granpának külön asztala lesz.
Wow, Szuper!
![]() Ha az OA1160 verhetetlen, akkor a D9V-vel is van remény! |
Bejelentkezés
Hirdetés |






, megerősítetted. 








