Fórum témák
» Több friss téma |
Fórum » RIAA korrektor
Témaindító: Ghost Rider, idő: Aug 25, 2006
Köszi, én fontosnak tartom a mély átvitelét is!
Rumpli nem okoz gondot, jó lemezjátszót kell használni.. A osztalyú csovest is készíttem, ezzel is szuper. A hozzászólás módosítva: Ápr 9, 2022
Egyértelműen gratula!
![]() Egy kérdés: Az előlapot hogyan csináltad? Írnál arról valamit? Profi minőség! Bár az én készülő korrektorom festett fekete előlapot kap, fehér (vagy világos) felirattal, de nagyon érdekel a technika.
Vasalassal, ahogy a paneleket is csinálom.
Csak fémtiszta felületen műköįk
Faanyagot asztalossal méretrevàgattam, többi házi barkacs.
Köszi, ezt könnyebb megépíteni és nem rosszabb.
Kapcsolas alapjat itt megtalalod: http://audioforum.hu/viewtopic.php?f=36&p=18116#p18116
Korrekcios tagokat picit modositottam es S kovetovel kiegeszitettem.
Kicsit részletesebben...
Eredeti
Nyáktervét megtalãltam, egszerü szimmetrikus felépítésü.
A hozzászólás módosítva: Ápr 19, 2022
Melyiket építetted meg, a bal, vagy a jobb oldalit a rajzon?
A módosítás publikus? Vannak ilyen csöveim, eddig a szubminiatűr csövesben gondolkodtam, de ez egyszerűbbnek tűnik. Jól gondolom?
Az aktív korrekciós vàltozatot csnáltam meg, ha otthon leszek tudnék rajzot csatolni.
Valóban egyszerűbb elkészíteni, csak pontos korrekciós tagokat kell vàllgatni.
Nem vagyok nagy az elméletekben, csak barkácsolgatok. Eddig általában azt olvastam, hogy jobbnak tartják a passzív korrekciós tagokat. Ennél nem így van?
Ez is vitattott téma, kapcsolás is befolyàsolja. Probáld ki mind kettö és el tudod donteni.
Ha nem probléma, a rajzra majd én is vevő lennék.
Van itthon egy marék hozzávaló csövem. Egy próbát megérne.
Rendben, erdemes kiprobalnod.
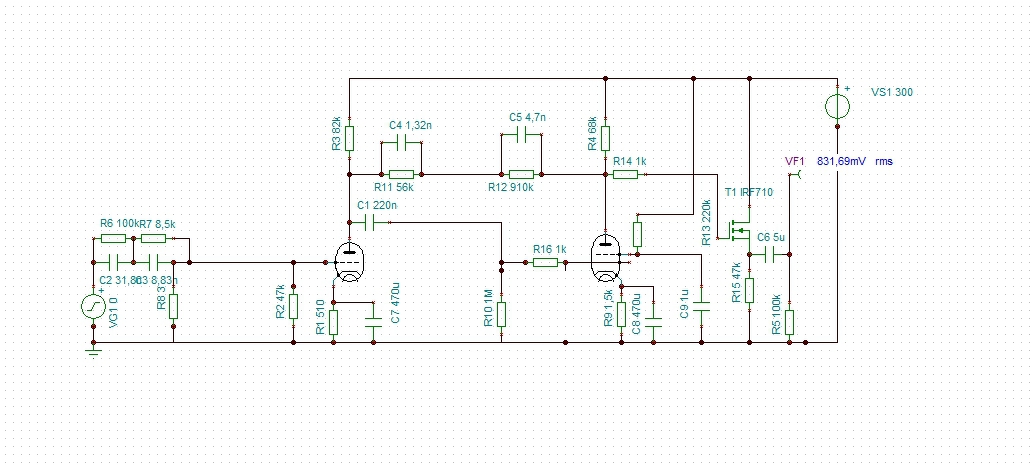
Korrekcios tagokat konnyu valogatni, erositese ket csovel pont megfelelo, 750mV a kimeneti szint. Tapegysege lassan emelkedo, fetes megoldassal megoldhato. A hozzászólás módosítva: Ápr 20, 2022
Csinalnom kell masikat, fiam elkobozta.
Tápegységnél 2 perc után szoktam rákapcsolni az anódfeszt, lágy indítón keresztül.
Mik a tapasztalataid vele? Mondjuk a PH3-hoz képest milyennek találod?
Szép gyűjtemény
Hangzasban nem rosszabb, egyszerubb jora megcsinalni, ami nagy elony.
Már múltkor is felfigyeltem a lassan emelkedő FET-es táp említésére. Gondoltam, majd körülnézek a neten, de ráment egy napom, és nem találtam. Sajnos sokszor fordul elő, hogy nem találom a megfelelő keresőszót. Tudnál esetleg linket küldeni?
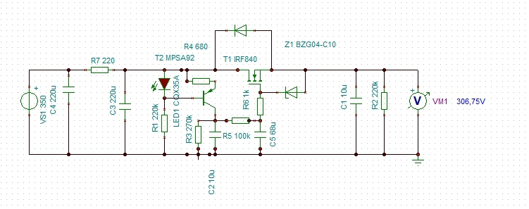
Egyszerű, fet G kivezetésében, R/C taggal lehet lassítani a fet nyitását, mutatok majd rajzot is.
Sziasztok, jó estét kívánok ! egy naiv kérdéssel állnék elő. A RIAA korrektort miért nem építik bele a lemezjátszóba ? Ezzel gondolom javíthatnánk a jel /zaj viszonyt . A mai micro technológiával akár magára a fejre is fel lehetne építeni .
Azzal elveszne az a lehetőség, hogy többféle korrektort is kipróbálhasson a vevő.
Gazdaságilag így éri meg jobban. Így a világ minden pénzét el lehet verni korrektorokra, meg kábelekre.. Persze lehet kapni olyan zs kategóriás usb-s csoda lemezjátszókat, amibe be van építve, de az olyan is amilyen. A hozzászólás módosítva: Ápr 27, 2022
Csatoltam a rajzokat.
Fetes tápban az R5/C5 késlelteti a kimeneti DC emelkedését. Stabilizált változat, R3 helyére megfelelő értékű Z diódával megoldható. |
Bejelentkezés
Hirdetés |












