Fórum témák
» Több friss téma |
Hogyhogy nincs gázkar?
Na ilyet még nem láttam. Akkor hogy szabályozod a sebességet?Vagy ez csak bináris (vagy megy vagy nem megy) vezérlő? Egyébként ott vannak a hall szenzoroknak is a forrpontok úgy látom... Talán pedálforgás érzékelő van rajta akkor csak? A hozzászólás módosítva: Jún 8, 2022
Ez egy akkus fűnyíró vezérlése, hozzá tartozó motorral.
Igen, vagy megy, vagy nem megy. Igen, igen ott vannak, de nincsenek használva.
Jaj értem, azt hittem, bringában van. Akkor meg a feteket kellene megnézni nincs e szakadt vagy zárlatos közte. Mást nem nagyon fogsz tudni tenni vele, feltéve ha nem találsz rajta valamilyen hibás leszakadt, megégett apró SMD alkatrészt...
![]() Maximum van még ott egy műveleti erősítő, esetleg az cserélhető, ha nem nagy píz... De ha két vezérlő és két motor közül nem tudsz kizárni egyet sem, az már eleve gyanús... Mondhatnám még, hogy mérj fázisáramokat van e feltűnő eltérés közöttük, de gondolom szkópod nincs. A hozzászólás módosítva: Jún 8, 2022
Legjobb esetben minimum két fázis hibázik. Vagy a hozzátartozó fetek szakadtak, vagy nem kapnak vezérlést. (Esetleg a BACK EMF jelet nem érzékeli a vezérlő.) Gondolom ezt azért, mert ha csak egy lenne hibás, akkor legalább a forgás kissé megindulna kézi rásegítéssel. Tehát egy tekercs megkapja az áramot, az tart, mikor tovább forgatod, a másik kettő nem kap áramot, és újra megfogja az "első" tekercs mikor kicsit mozdítottál a tengelyen, valami ilyesmit tudok elképzelni...
Zárlatos biztosan nincs, Úgy mérem mintha mindhárom " fázis" nullán lenne. Szkópom van, teljesen nullát mutat tehát vezérlés nincs olyan mintha valami tiltaná de ugye csak egy kapcsoló jel kell és feléled az MCU.
Az a "BACK EMF" jel az hol van, illetve hogyan lehet mérni? Az az AS339M IC-s rész?
Azért gondolom, hogy fék, mert szépen egyenletesen forgatom, és egyenletesen "fékez", ha elveszem a kapcsoló jelet rá pár másodpercre lehet "rendesen" forgatni. A motor 3 kivezetését rövidrezártam, és ugyan azt az eredményt kaptam, amikor a vezérlőre kötöm és a kapcsoló szálat rövidre zárom. A hozzászólás módosítva: Jún 8, 2022
Igen gyanítom annak a három műveleti erősítőjére megy a három fázis BMF jele.
A negyedikre meg szerintem a söntellenálláson eső feszültség. De ha van szkóp, máris kezdhettél volna a három fázison meg(nem)jelenő jelalak mérésével... Rögtön tudnád a háromból melyik ág(ak)on kellene keresni a hibát ha ott van...
Hát egy pillanatra egy egy kis tüske megjelenik a kimeneten (olyan mintha indulna az MCU.
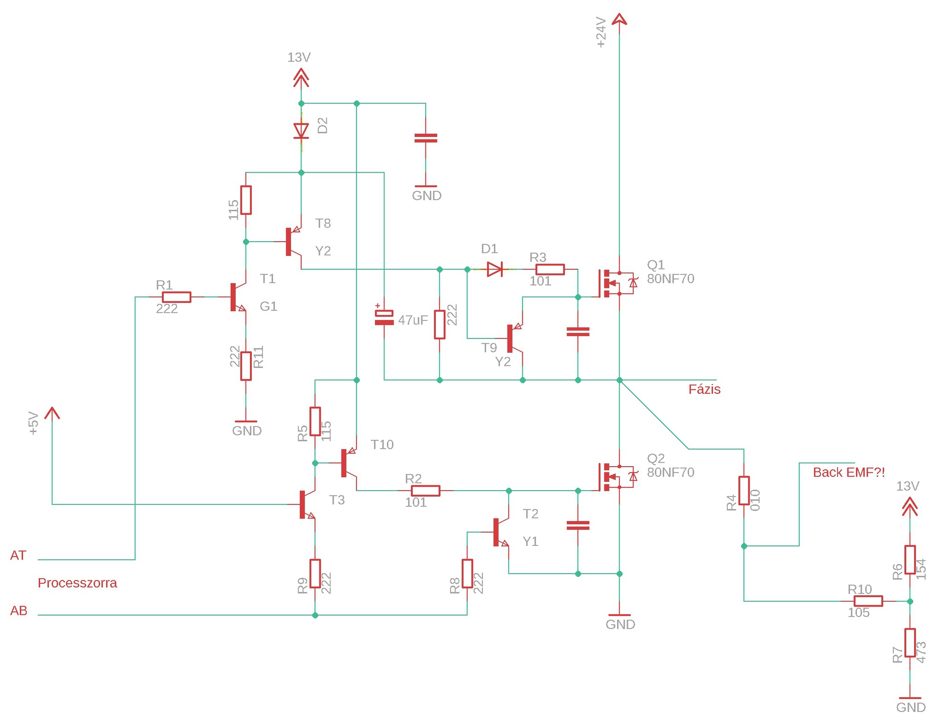
Viszont itt az első képen jobb oldalt a kis G1-es tranzisztorok mindegyike meg van vezérelve és lehúzza földre mindhárom "jelet". Eddig jutottam. Ez az emlitett IC 2-es lába tiltja 4-es láb MCU-ra megy, 5-ös láb fél tápfesz. A hozzászólás módosítva: Jún 8, 2022
Megvan-e a 28V a feteknél?
A hozzászólás módosítva: Jún 8, 2022
Akkor mondom újra, a fázis vezetékek mindegyikén nézd meg a jelalakot a GND -hez képest,
hogy mi megy ki egyáltalán. Ha feltöltesz képet a jelalakról azért sem haragszunk meg...
A kért képek, most nagyítottam bele, eddig csak konstatáltam a tüskéket és "kész"
![]() Ezt ugye úgy készítettem, hogy 1 fázisra rákötöttem, bekapcsoltam, mértem egy pillanatnyit lementettem, kikapcs, vár pár másodpercet, hogy az 5v elmenjen, majd a következő fázis... a motor rá volt kötve, nem tudom lényeges-e. csináltam olyan mérést is amin nincs motor, de nem emlékszem melyik képek voltak azok
Azt látni, hogy az 1 fázis elfogadható (bár úgy tűnik, a vége mintha annak is hiányozna),
a 2 fázison csak 5V jel van ami tyúkfing, a 3 fázison meg semmi. Most végezd el ugyan ezt a mérést, de a fetek GATE lábán, hogy össze tudd hasonlítani a jeleket. Ha a feteket tranzisztor vezérli nem a vezérlő direktben, akkor annak a bázisait is... Ja és a fázisokat ne cseréld fel lehetőleg, olyan sorrendben mérj, ahogy az előbb. A lényeg az volna, hogy összehasonlítsd a motoron mérhető jel mennyire tér el a vezérlő jeltől ami a CPU-ból jön ki. Ha kb hasonlóság van, akkor mehetsz a BMF részre... A hozzászólás módosítva: Jún 8, 2022
Ja és az időalap se ártana, ha egyforma lenne...
Rendben, ezeket meg fogom nézni, köszi az eddigi segítséget, majd jelentkezem mire jutottam.
Lehet megpróbálom visszarajozni a H híd részét legalábbis az egyik felét, az nekem könnyebbség lenne.
Lemértem mind a 6 FET Gate-jét, illetve megpróbáltam visszarajzolni, de ezt még finomítom, ezért nem is teszem még fel.
Szevasz!
Tegyél a kimenetre legalább valami motorpótló 3db izzót, hogy láthatod a kapcssolt 3 fázist. A szkóppal szinkronizálj mindig az 1 ág pozitívjára. A többi csatornákat mindíg ehez nézd, mert akkor a 3 F eltolás is láthatóvá válik. Üdv. M.
Nos nekem ebből úgy tűnik, hogy az alsó oldali fetekből csak a 3-as fázis kap GATE jelet,
az 1 és 2 fázisok semmit. Ezen az útvonalon vissza kéne követni a processzorig, mi van. Gondolom valami tranzisztor hajtaná meg a feteket, lévén hogy 14V a vezérlőjel a 3 -as gate lábán. A felső oldaliból az 1 -es fázis tűnik valami normálisabb jelalaknak, bár hogy miért van szünet közte, azt sem értem. A 2-es fázison a jel gyenge, a 3 fázison meg nincs is. Menj vissza egészen a processzorig, és a három meghajtó kimenetet ellenőrizd le a GND-hez képest a processzor lábain. Ott a három alsó oldali vezérlésnek normál négyszögjelnek kell lennie. A felső oldalinak meg gyanítom PWM modulált négyszög jelnek... Végig lehet mérni az útközbe eső ellenállásokat nem szakadtak, a GND felé lehúzók nem zárlatosak e. Ha jól emlékszem 5V -os a CPU azt írtad, tehát úgy érzem az tranzisztort vezérel, és azon keresztül kapják meg a gate-k a 14V os feszt. szóval kell ott lenni kapcsolótranzisztornak is... A hozzászólás módosítva: Jún 10, 2022
Idézet: „bár hogy miért van szünet közte, azt sem értem.” PWM telrejítmény szabályozás? Magasabb fordulaton gondolom emelni fogja a kitöltést, hogy az induktivitás ne okozzon veszteséget, teljesítmény csökkenést.
Nem arra írtam, azzal tisztában vagyok. Írtam is előbb...
Az első képen olyan mintha két jel lenne... A hozzászólás módosítva: Jún 10, 2022
Rajta van a motor, inkább izzós terheléssel csináljam a méréseket?
a szinkronizálást majd megnézem, de nem teljesen értem, mert nem csináltam olyan képet amin pl az 1-es és 2-es fázis van egyszerre.
Próbáltam visszarajzolni, majd még finomítok rajta de talán ez alapján már el lehet indulni.
Próbáltam méricskélni a proci megfelelő lábain, de valahogy nem az igazi, az is befolyásoló tényező, ha fordítva kötöm rá a motort pl, vagy ha eltekerem mondjuk egy "fél" fordulatot. Az "alsó" vezérlés nem négyszögjel már a procinál sem, hanem "fix" 5 v illetve a 3-as fázisnál veszi el egy pillanatra amikor épp próbálna indulni. Az ellenállás értékei az SMD kódok(egyelőre), a kondik értékeit nem mértem meg. A hozzászólás módosítva: Jún 10, 2022
Szia!
A felső fetek meghajtó fokozatának tápellátása "csizmahúzogatós". Ha a 3. fázis alsó fetje be volt fixen kapcsolva, akkor a motoron keresztül az összes fázis felső fetmeghajtójának a kondija, a 47µF-os elkónak be kellett volna töltenie. Viszont a felső fetek gate megható jelek szinte ugyanazok, mint a kimenő fázisfeszültség. Ezek alapján a 47µF-os kondikat egyből cserélném, vagy legalábbis lemérném ESR-re, vagy ellenőrizném, hogy tényleg fel vannak töltve kb. 12V-ra. Működés közben rámérnék még a 13V-os és 24V-os tápkra is, mert azok beszakadása is hasonló gondokhoz vezethet. A működés előtti impulzusokkal feltehetően a forgórész pozícióját méri vissza. Ha elfordítod a forgórészt, vagy fázist cserélsz, akkor értelemszerűen másik fázisokkal kezdeményezi a működést.
Szép munka... A rajzról (amennyiben pontos) annyi máris látható, hogy a felső oldali fetek vezérlése pozitív logikával, az alsó oldali fetek vezérlése pedig negatív logikával van megoldva.
Ez annyit tesz, hogy a felső oldali vezérlés ami a prociból jön +5V akkor nyit a felső fet, és ha 0V akkor zár a felső fet. Ezzel szemben az alsó oldal ennek a fordítottja, tehát ha 0V akkor nyit az alsó fet, ha 5V akkor pedig zár az alsó fet. Tehát ennek tudatában kell folytatni a vizsgálódást. Ennek alapján pedig az is látható az ábrákból, hogy az 1-es és 2-es fázis alsó fetjei nem kapnak vezérlést, tehát egyfolytában nyitott állapotban vannak, sose zárnak. Ha jó a feltételezésem, akkor ezt okozhatja az alsó fetek SG zárlata, vagy az előtte lévő T2 tranzisztor EC zárlata is. Kissebb eséllyel akár a T2 EC -vel párhuzamos kondi zárlata is... A következő körben javasolnám az említett két alsó oldali fet útvonalán keresgélni... És jó volna ha magán a procin a vezérlést is megnéznéd, ott a GND -hez képest 5V -os vezérlőjeleket kellene látnod, a három felső és három alsó oldalit. Két csatornás szkóppal fázisonként egyik csatornán az alsó, másik csatornán a felső oldali vezérlést mérni. Az alsó oldalin sima négyszög jelet kell látnod, a felső oldalin kb ugyanazt de PWM -el modulálva. Egy kommutáció egyébként hat szekvenciából áll, és a szkópábráid alapján úgy néz ki, hogy ebből nálad egy jó, öt hibás. A hozzászólás módosítva: Jún 11, 2022
Heló.
Kicseréltem a kondikat, de ugyanaz a szitu. a feszültséget a kondi 2 kapcsán vagy földhöz képes kellene mérni? Oszcilloszkóppal megnézve a 13V és a 24V nem "esik be".
Köszönöm. próbálkozok.
Azt hiszem értem. Zárlatok nincsenek, ezeket megmértem ismételten, E-C zárlat sincs, illetve G-S zárlat sem (sajnos). Próbálgatom épp mérni a vezérlést, de szerintem ez halott ügy kb. már kezdem feladni
Nos a sárga az a "felső" vezérlés a kapcsolási rajzon "AT" jelőlésű pont.
A kék pedig az "alsó" kapcsolási rajzon "AB" jelöléssel. (a nyáklapon is ezek a jelölések vannak). Most nem tudom, hogy én rontok el valamit, vagy ez tényleg ennyire sz@r... az alsó kép csak rá van "nagyítva" más az idő alapja. Ha megforgatom egy kicsit a motort, akkor egyből mindhárom fázis alsó vezérlése nullára vált. A hozzászólás módosítva: Jún 11, 2022
GND és a kondi plusz között mértem, akkor majd ezt is pótolom, addig itt 3db kép amikor bekapcsolom akkor megjelenik a 13.5V utána, pedig egy egy kis tüske, nem tudom ez mi csak érdekesség., A mérést pótolni fogom.
Na hát ez nagyon érdekes. Ezekből úgy néz ki, hogy csak az alsó fetek vezérlésében van állapotváltozás, tehát ott kimegy a LOW és HIGH szint is.
A felső vezérlésben meg nem látni semmit, legalább is semmi olyat, amit kellene. Gyakorlatilag csak LOW szinten van mind a három felső fet vezérlése. Van egy tűimpulzus az 1-es fázison ugyan, de az semmi. Valamint az a három csúcsos szinusz hullám se tudom hogy kerül oda, mert olyannak ott semmi keresnivalója nem lenne. Ha a három alsó fet vezérlése kimegy, akkor nem értem, hogy az előző mérésnél miért csak a 3.-ik fázis alsó fetjén van gate jel? A másik két fázis G lába nem kap tápfeszt? Meg kellene nézni a T3 tranzisztor bázisán megvan e az 5V, és ha igen, akkor az kinyit, ez által a T10 tranzisztor bázisát testre húzza, ami szintén kinyit, és így kerülhet a hozzá tartozó FET G lábára vezérlő feszültség. Ha valamelyik tranzisztor (esetleg az R2) szakadt, nem kap vezérlő feszültséget a FET, így nem is tud kinyitni... A hozzászólás módosítva: Jún 11, 2022
|
Bejelentkezés
Hirdetés |




Na ilyet még nem láttam. Akkor hogy szabályozod a sebességet?

















