Fórum témák
» Több friss téma |
Isten vagy, nagyon szépen köszönöm!
Nem értem Én ezt, múlt héten még vitte/látta ma meg már semmi. S mint írtam is újra telepítettem a pickit szoftverét is,és bemásoltam az újabb PK2DeviceFile.dat fájlt is. PC újraindítás stb, de semmi ugyanúgy nem látta. Az állattad linkeltet bemásoltam, s láss csodát működik
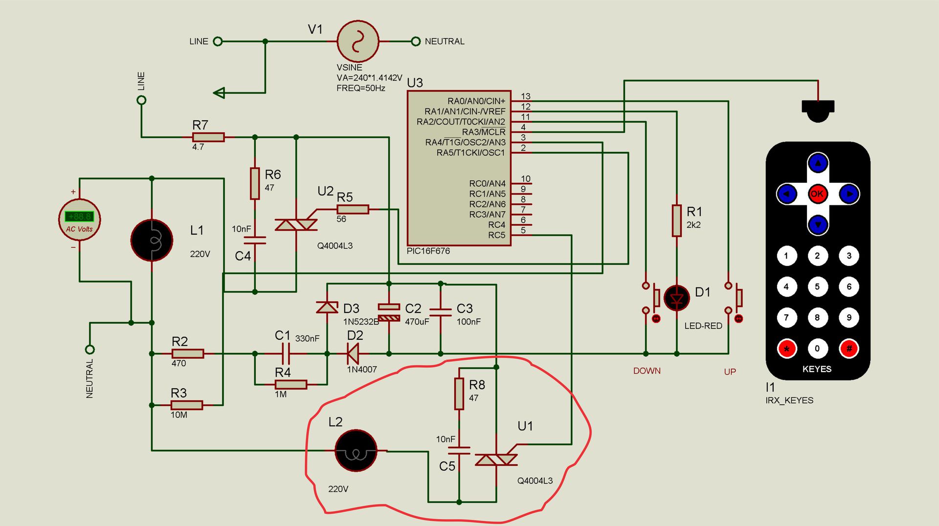
Hi friends, I NEED YOUR HELP, I have fan controller circuit with diagram and codes using microcontroller PIC12F675, circuit works successfully on hardware,now I want to use PIC16F676 inplace of PIC12F675 and need to changes in codes for PIC16F676, schematic and source codes files attached here:
A hozzászólás módosítva: Máj 27, 2022
Hi,
Since 16F676 has PORTA/TRISA registers put some define lines into conditional blocks.
The IC locations can be set out of conditional block
Dear sir, I don't know how to change in codes, I simply copy and paste the above said code but not success, I request you please make the changes in attached src file here :
Modification made by replacing lines 37-44 in Your main.c with the lines uploaded.
It can be compiled with old MpLab 9.xx and XC8 1.3x.
Dear sir ,screen shot of 37-44 attached here,I replaced the marked codes with codes upload by you and compiled in xc8 1.33 but received error,error screen shot also attached,I think I made mistake:
A hozzászólás módosítva: Máj 28, 2022
My version of main.c could be compiled....
Thank you very much Mr. Hp41C and Mr. pipi for your support, I compiled the code successfully as you define, but I faced a problem ,I simulate the circuit in proteus of 12f675 with previous code successfully but the circuit with 16f676 with new genrated code not simulate in proteus,both proteus files,screen shot and hex attached here ;
A hozzászólás módosítva: Máj 29, 2022
In Your configuration settings for 12F625 conatins MCLRDIS but settings for 12F676 conatins MLCRLEN. Change it to MCLRDIS since RA3 is the output of IR receiver.
A hozzászólás módosítva: Máj 29, 2022
THANK YOU VERY MUCH Mr. Hp41C,
YOU ARE REALLY GENIUS, This Platform is very good for learn, I really very appreciate, Thanks Again.
Dear sir, I simulate the circuit with 16f676 successfully in proteus,
One more question please, can I test with ir remote in proteus, it has ir nec protocol, I have not ir nec transmitter in proteus,but I have Rc5 EasyHDL script generator,it can generate rc commands,easyhdl rc5 code attached,kindly make changes it for nec protocol;
Sziasztok!
A kontrollerekkel kapcsolatban:amikor assemblyben írok egy programot az egyikfele a program memóriába kerűl ami nem változik?A másikfele az adat memóriába kerűl és a program futása közben változik vagy változhat? A program futása közben amikor szoftveresen fut a program az adat memóriában történnek a dolgok és a "hardveresen megolott,, akkor a speciális funkció regisztereben pakolgat a program? A programmal kapcsolatban:ha fetételezzük egy, 1db LED villogtató programot megírhatok úgy is, ha adat memóriába beírok egy 1db bitet és azt rákűldöm a A PORT kimenetre aztán megszakítás, visszetérés a program elejére. Az időzítés lenyegtelen. Tudom:"hardverese egyszerűbb!"
Ha megírsz és beégetsz egy programot, az mind a programmemóriába kerül.
A program futása közben kerülnek a RAM-ba át adatok. Ha te valami adatot egyből RAM-ba szeretnél tenni, akkor azt inicializálás után a programmal kel áttöltetni a programmemóriából. Ha viszont arra van szükséged, hogy ezek az adatok esetleges változásai megmaradjanak, ne íródjanak felül egy reset, vagy kikapcsolás során, akkor elvben van lehetőséged ezeket az adatokat a programozóval egyből EEPROM-ba írni, onnan áttölteni a RAM-ba, majd kikapcsolás előtt a RAM-ban lévő adatokkal az EEPROM-ot átírni.
Szia!
A megírt program ( ami tartalmazhat konstansokat, táblázatokat is!) mindenképpen a programmemóriába kerül és amit akarsz, az kerül át később ebből a RAM-ba, ill. és/vagy a program futása során keletkező eredmények képződnek a RAM-ba, a program futása a programmemóriából történik (Harvard architektúra!), szemben a PC-kkel (Neumann architektúra!). A speciális funkciójú regiszterek (SFR) szintén RAM cellák, csak annyiban kitüntetettek, hogy a bennük lévő bitek a kontrollerben található perifériák ( hardverelemek ) működésére kihatással vannak, de ugyanúgy lehet őket módosítani, kiolvasni, írni általában, mint egy tetszőleges, általános célú RAM cellát (viszont egyedi, kis eltérések lehetnek --biblia: adatlap ! ) !Remélem érthető volt ?! A hozzászólás módosítva: Máj 31, 2022
Sziasztok!
A segítségeteket szeretném kérni. Van egy low pin count boardom és abba tettem egy 16F1823-at. Egy éve még teljesen jól tudtam programozni a rendszert, de most újra elővettem és bármit csinálok (pl. üres főciklus, üres Timer1), a beírás után a négy LED-ből (RC0-RC3) az RC0-ra és az RC2-re kötött LEDek felgyulladnak és úgy is maradnak, a másik kettő nem ég (ez a helyes állapot). Ha bármilyen programot égetek be, ugyanezt tapasztalom. Természetesen a regisztereket megfelelően beállítom és törlöm (régebben nem volt a programmal semmi gond, csak a teszt miatt töröltem ki a végrehajtó részeket). Egy másik 1823-at beletettem, ugyanazt az eredményt kaptam. A belső RC oszcillátor frekvenciája 4 MHz. MPLAB X IDE V6-ot használok, de az 5.4-el is ugyanez volt. Az MPLAB nem ír hibát, minden rendben lezajlik. A használt számítógép is ugyanaz. Az égető egy PICKIT3. Mivel tesztelhetném, hogy hol lehet a gond?
Szia!
A projektben benne van az a file, amit módosítasz? Mert amiket írsz, az nagyon azt mutatja, hogy nem abban a file-ban dolgozol, ami lefordul és beletöltődik a PIC-be !
Hú, ez lehet. Benne van, de 2 db file is van benne. Holnap megnézem. Ezer köszönet.
Minden rendben működik. Csináltam egy új projektet. Köszi.
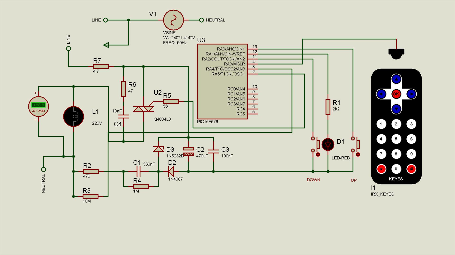
Dear Sir, I need your help again, I have the codes to control the traic to control the speed of fan using 16F676 schematic 1 working successfully and codes attached below, now I want some amendment in codes to toggle control one more triac on another port as schematic 2 attached below, Please help me
Hi,
first you need to find two IR command codes not used yet by the program. Found a list of NEC IR keycodes with CH, CH100 and CH200 codes. Add these codes to the list "in remote_commands.h".
Put theses defines next to "#define TRIAC PORTAbits.RA5 // Triac pin"
Extend the initializatiion with clearing PORTC and TRISC registers:
Add two block to IRHandler function before default label:
A hozzászólás módosítva: Jún 21, 2022
Thank you very much for your very quick response, here is mid night now, I will try tomorrow, again thanks
Dear sir, I am very poor in coding I tried many times but failed, please add the codes in main.c attached belew ,consider the two commands same as CH100 = 0X19 and CH200 =0X0D :
A hozzászólás módosítva: Jún 22, 2022
Sorry for mistake,
Correct commands are : CH100 =1A, CH200 =0E
Hi,
remote_commands.h is correct. Modified main.c attaxhed.
Sir I failed to compile with this main.c, I think I made some mistakes,screen shot attached :
Sziasztok!
Még egy probléma merült fel. Sikerült a próba panelen megírni a kódot, tökéletesen működik. A digitális bemenet (egy kapcsoló) itt a PIC16f1823 A3 lábára kapcsolódik. Mikor a kész nyákra beültetett IC-n futtatom a kódot, minden működik csak a bemenet nem, itt az A5-re van téve a bemenet. Ha átteszem kódban egy másik lábra (pl. A2) a bemenetet, akkor működik (jumperrel kapcsolva). Valaki találkozott már ilyen esettel? Ha végképp nem megy, akkor átdrótozom a nyákot, de jó lenne anélkül megoldani a problémát, mert 10db nyákról van szó. Annyit még hozzá, hogy a nyákon 12V-ról működik a kapcsoló, amit ellenállással és Zenerrel vágok meg, a A5 bemenet lábán mérhető feszültségszintek kapcsoláskor 0V és 4,4V.
Szia!
Az RA4 és RA5 lábai alapból az oszcillátor bemenetek. Nyilván te a belső oszcillátorát használod. valószínű a konfigurációs beállítása hibás, és nem bemenetkénk kezeli az adott lábakat.
Ezen kívűl a TIMER1 bemenete is lehet az RA5. Adatlap 172. oldaltól olvasd el.
Ezt láttam az adatlapban, csak nem tudtam, hogy mit kell (kell-e) kezdeni vele valamit. A belső oszcillátort használom. Jelenleg csak a digitális beállítást, inputra állítást és a törlést csinálom meg. Végignéztem az adatlapot és nem értem, hogy kell ezeket a függőségeket a különböző regisztereken keresztül (ki-be)kapcsolni. Azt hittem, hogy a general I/O pin az alapbeállítás és a különböző extra funkciókat külön kell kapcsolni. Tudna valaki segíteni?
|
Bejelentkezés
Hirdetés |























