Fórum témák
» Több friss téma |
Merthogy az is, mint az evolúció egy korábbi foka.
![]() Szerintem tedd fel ami visszarajzoltál, és könnyebben rábökünk a hibára.
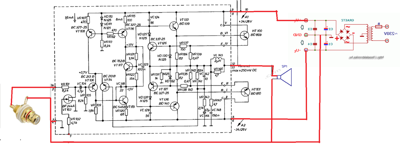
Azt rajzoltam vissza, amit altiumban látsz. Amiről rajzoltam, azokat itt találtam a fórumon. Lentebb mellékeltem. Pluszban van egy itteni beültetés.pdf, ami megint fura, mert ott meg GND-re van kötve az R47, de valószínű, csak fel van cserélve a kondi-ellenállás, tehát nem baj.
Valami ilyesmi lenne.
Az 56pF, 10pF, 22pF miből legyen? Az eredetin styroflex van (C2441), de nem lehet kapni. A bemeneti 4u7, az elko, vagy legyen bipoláris?
Nekem hihetetlen, bár nem értek hozzá.
Az valami visszacsatolás lenne 82k-n keresztül a kimenetről. Valahogy nem raknék pöttyöt sehova. Hátha benéz reloop, aztán jól megszakérti.
Az a 82/2.7 osztó állítja be a nagyjából 30x erősítését a fokozatnak.
Reloop mester nem szokott butaságokat mondani, abból nincsen baj ha meghallgatjuk. Egyébként szól így is elvileg, csak kicsit halkan. A hozzászólás módosítva: Júl 3, 2022
Közben rájöttem, hogy a c44, c48-at nem a GND-re kötöttem.
Hiba volt....
Így jó a rajz (ahogy Gafly is rajzolta) ezen csak 3 hiba volt.
Szia Tanár-úr!
Köszönöm neked is a segítséget.
Nekem mindenki az, aki kicsit jobban ért hozzá. Meghát a tisztelet, mert fiatalka vagyok.
Megrajzoltam a Cleopatrat is.
Nézzétek meg légyszi, hogy nincs-e hiba. A két dioda milyen típusú? Van előttem egy elégett végfok, de nincs benne dioda.
Valahol van egy ilyen működő panelem...ha ez segítség.
Szia! A D41-42 legyen 1N4001-4007, vagy hasonló.
Köszönöm, de ezt már megcsináltam, mint fentebb láthattad. A Cleopátrában nincs tekercs, nekem meg olyasmi van.
Már megint én. A Gafly rajzán, a 8k2 rá van kötve a Bd140 emitterére is. Amit találtam rajzot, azon nincs összekötve. Akkor most melyik a jó? Sőt a Gafly-én, dioda sincsen. Azért az tökjó, hogy ahány rajz, annyiféle...
A 8k2 csak a kimenetre van kötve, VD42 anódja viszont nem a kimeneten van, hanem a GND-n.A BD140 emittere meg közvetlenül a végtranzisztor bázisára megy, nincs a 0.16R-re kötve.
A hozzászólás módosítva: Júl 3, 2022
Akkor jól gondoltam, köszönöm. Mi van akkor, ha elhagyom a diodákat? Mert az én gyári panelomon sincs. Ha kell, beleteszem. Potim csak 20k-s van. Kell sorba 2k-s ellenállás, vagy elég a 20k trimmer, vagy vegyek 25k-sat?
Várjál, elhamarkodtam, mert ez kompzit Darlington. Mindjárt utána nézek.
Elvileg ilyen.
A két diódát nem muszáj beletenni ha nem diszkózol vele. Jó a 20k-s poti is, nem kell soros 2k hozzá.
Köszönöm, akkor nem lesz benne. A 8k2, ezekszerint a kondi + -on van, s nem a kimeneten közvetlen. Csak mert a gyári rajzon úgy volt.
Ja bocs, a kimeneten van csak "rutinból" elrajzoltam
Elég a 20 k-s trimmer. De vele sorban nem 2 k van, hanem 22 k. És ne hagyd ki, mert egyrészt nagy áram tud folyni ha rövidzárba tekered a trimmert a BD139 bázisán a 68 Ohm felé. Valamint valószínűleg a féltápfeszültséget sem tudod beállítani nélküle.
Rendben, akkor azt nem piszkálom. Köszi mindent, majd jelkezem, ha lesz valami hasfájásom. Esetleg a pF-es kondikra adhatnál valami beszerzési forrást.
Stiroflexet már csak bontásból tudsz szerintem. Nem tudok jobbat... én újabban SMD-t használok.
Ha azt a 0.16Ohm-ot ki akarom váltani, akkor az 5W-os legyen? Az én ellenállásaim egy része, porcelán távtartókon vannak. Azok annyira melegszenek?
|
Bejelentkezés
Hirdetés |









de szívesen! 








