Fórum témák
» Több friss téma |
- Ez a felület kizárólag, az elektronikában kezdők kérdéseinek van fenntartva és nem elfelejtve, hogy hobbielektronika a fórumunk!
- Ami tehát azt jelenti, hogy a nagymama bevásárlását nem itt beszéljük meg, ill. ez nem üzenőfal! - Kerülendő az olyan kérdés, amit egy másik meglévő (több mint 17000 van), témában kellene kitárgyalni! - És végül büntetés terhe mellett kerülendő az MSN és egyéb szleng, a magyar helyesírás mellőzése, beleértve a mondateleji nagybetűket is!
Egy fórumtárstól már megkaptam az említett könyvet, amit ezúton is köszönök neki.
Szorgalmasan tanulmányozom. A hozzászólás módosítva: Szept 10, 2022
A másik amit ajánlani tudok, az az adatlapok sűrű olvasgatása. Rengeteget lehet tanulni azokból is, főleg, hogy melyik mire jó, mire nem.
Ha már megbarátkoztál az adatlapok adataival, a szimulátorokban készíthetsz saját alkatrészeket is, a legtöbb alkalmas rá.
Szerintem teljesen félreértetted amit írtam. Nekem tetszik a stílusod, a modorod, a műveltséged... valahogy a betűknek is van kisugárzásuk - átjön.
Amikor a tanulás folyamatának nehézségeit pedzegettem, saját emlékeim elevenedtek fel bennem, amikor napokig/hetekig törpöltem egy problémán és akkoriban nekem nem volt kitől kérdeznem. Sokszor csapkodtam a homlokomra amikor a sok apró részletből végre összeállt valami, ami kerek lett és értelme lett - hogy hát milyen egyszerű is ez - ha már érti az ember a lényeget. Erre próbáltam kilyukadni azzal amit nem fejtettem ki kellő részletességgel, hogy meg kell tanulni néhány törvényt, szabályt, egyenletet - de amikor az ember feje tele lesz egy csomó adathalmazzal, akkor kell majd némi gyakorlat ahhoz, hogy mikor melyiket kell használni ha valamit ki akarunk találni, vagy megérteni a működését. (Megint belegabalyodtam.) Úgy érzem, sok mindent szeretnél most hirtelen megtanulni, hogy liba is kéne meg kacsa is. Megértem ha lekezelőnek érezted amikor azt írtam, hogy fokozatosan, meg a kisujjadban kell lennie, meg gyakorlás. Elnézést kérek a kifejezések helytelen használata miatt és ha akaratom ellenére ezzel megbántottalak, vagy kedved szegtem, vagy gőgösnek tűntem. Nem szándékos volt, csak meggondolatlan és primitív. Okos valóban nem vagyok, tehát lehetek akár buta is.
Ha félreértettelek, elnézésesedet kérem.
A középső bekezdésért a mancs. A többi a Ti dolgotok. Én ezt más területen éltem meg amit írtál.
Üdv!
Van egy NAS szerverem, amin van egy HDMI port, amin keresztül a TV-n megy a stream amit egy laptopon elindítok és beállítom neki a programban, hogy a távoli HDMI porton játsza le a zenét. A TV-re nem lenne szükségem, ezért vettem egy HDMI TO RCA adaptert. Azt hittem, nem működik, mert meg se nyikkant vele az erősítő. Ha viszont rádugom a TV-re a NAST, akkor ott megy a lejátszás, és ha lehúzom róla, és bedugom menet közben a NAS-ba az adaptert, akkor szól az erősítőn keresztül is! Aztán próbáltam egy kis RCA-s LCD panellel, akkor is volt hang. Létezik az, hogy ha a videó sárga dugója csak a levegőben lóg, akkor úgy érzékeli, hogy nincs rajta eszköz, és ezért nem indul el a HDMI porton keresztül a hang lejátszása?
Lehrt. Köss rá egy 70-100 ohm közötti ellenállást.
Köszi, kipróbálom.
Valami ilyesmire gondoltam, csak nem tudom, mi a működése az ilyen záró ellenállásoknak!? Hogy hová mekkora kell, és nem akarnék semmit hazavágni!
Az aszimmetrikus kompozit ki-bemenet szabványos 75 ohmos impedanciáját kell figyelembe venni. Ebben az esetben nem kell pontos értéket tartani.
A hozzászólás módosítva: Szept 10, 2022
Hello!
Egyébként alapvetően nem ezért kell a 75 ohm, hanem hogy impedancia illesztett legyen a hálózat. Mert akkor nyelődik el a legtöbb energia és legkisebb a visszaverődés. Vagy is az energia ide-oda lengése a hálózaton (kábelen). Ami képnél pld. egy él többszörös megjelenését, népiesen "szellemképet" hoz létre. A kábel egyébként egy "osztott impedanciás hálózat", ami annyit tesz, hogy bárhol elvágod, azonos impedanciát látsz a végén. Kábel és illesztés..
Ő csak annyit szeretne, hogy akkor is legyen hang, ha nincs a video kimenet csatlakoztatva.
Nem vagyok HDMI-szakértö de szerintem:
Az LTC4307 adatlapja szerint a HDMI kapcsolat tulajdonképen I2C adatátvitel, tehát a kép és a hang átvitele a kábelen akkor indul el hogyha a NAS-szerver megkapja a viszajelzést a HDMI kábel másik végén lévö TV-töl hogy itt vagyok jöhet a videó és hang digitális jele. Amenyiben Fidel barátunk HDMI TO RCA adaptere csak a digitális jelek analóg jellé átalakitására képes, de a visszajelzésre a NAS-szerver felé nemképes akkor a sárga RCA videókábel ellenállása lényegtelen, csak akkor lesz hang a HDMI-RCA adapter kimenetén ha elötte csatlakozik a TV-hez mivel akkor a TV-töl visszajelzést kap az NAS-szerver.(Gondolom a kábel kihúzását és bedugását a szerver átmeneti zavarként kezeli.) Szerény véleményem szerint ...
De most digitális átvitel van, tehát legfeljebb jelszint csökkenés merülhet fel. De elképzelhető emiatt olyan szinkronhiba, ami hosszabb D-A időt eredményez, de szerintem ez ebben az esetben elhanyagolható. De én nem értek hozzá egyébként.
Nekem is van ilyen tapasztalatom. És ebben viszont benne lehet a kábelek illesztetlensége is. Mivel mint antennák is működhetnek, és növelhetik kontaktkor a sztatikus feszültséget. CB-s idők emléke, tetőantenna, a tetőn 5x2,75m ebből négy egy potenciálon, szeles időben. A lecsüngő 55 ohmos kábelen szabadon, a szobában, folyamatos áthúzási ív volt látható.
Üdv. Vennék egy ilyen mérőt, még ha nem is a legpontosabb, de a semmitől jobb.
Már sokszor hasznát vettem volna egy kondenzátor esr mérőnek. Először ezt néztem ki. Ezzel lehet esr értéket mérni. Aztán találtam rá az első linkelt mérőre, az ugyanaz tudja mint a második linken, csak az esőben van oszcilloszkóp is. Viszont amit észrevettem, míg az olcsóbb mérő kondenzátornál kiirja az esr értéket, addig az oszcillátoros csak Vloss értéket ír. Az mi, milyen értéknek kell lennie? Hallottam már róla, hogy egy kondenzátornál nem megfelelő már az esr érték. Túl magas, vagy túl Alacsony? Nemtudom melyik a rossz. Mi egyáltalán ez az érték? Ha a kondenzátor kapacitása rendben van, attól lehet még rossz értékű esr, ami miatt az a kondenzátor már használhatatlan? Vloss értékéből megállapítható hogy használható még-e a kondenzátor? Idézet: „A lecsüngő 55 ohmos kábelen szabadon, a szobában, folyamatos áthúzási ív volt látható.” Ha az antennát szabályosan külön földelőszondához kötötted volna, akkor az 50 Ω -os levezető koax kábelnél nem lett volna áthúzási ív. 55 Ω -os kábel soha sem volt, volt 52 Ω -os, de az a CB -s időkben már régen nem volt használatban.
ESR: Equivalent Series Resistance
Magyarul, a kondenzátor soros veszteségi ellenállása, és azért ekvivalens mert a kondenzátor összes veszteségét szimbolizálja. Minél nagyobb ez az ellenállás érték, annál nagyobb a kondenzátor vesztesége, tehát annál rosszabb a kondenzátor.
Én kizárólag azért/arra válaszoltam, hogy "nem tudja mi a szerepe a lezáró ellenállásnak".
Az analóg kompozit kimeneten nincs digitális átvitel, most erről van szó.
Igen, van egy táblázat, azt láttam. Külön kapacitás és feszültség, és meg van adva egy esr érték. Mi a helyzet azzal a mérővel ami csak Vloss értéket meg kapacitás értéket mutat?
Inkább vegyem meg azt a mérőt, ami mutatja az esr értéket is, vagy a vloss értékből is meg lehet állapítani a kondenzátor,, jóságát,,.
Köszi a javítást! Rosszul emlékeztem, 50 ohmos volt a szabvány. A volnáról, épp elég volt tető felállítani, olyan tíz méteres magasságban szélben. Baráti segítség ide-oda, ez a tulaj dolga maradt. Hogy megtette-e, vagy nem nem tudom. Azt viszont nem hallottam, hogy valami baja lett volna. De talán a lényeg az nem ez lett volna.
De az analóg jel is lett valamiből....
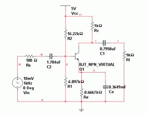
A Multisim helpjében találtam a következő programrészletet. Gondolom C -ben lehet.
Idézet: „if in type "Ic" { ic_temp = Ic; rb_temp = 0.1 * Hfe * (Vcc / ic_temp - 1.5 * Rl); } else if in type "Vce" { ic_temp = Vce / (Rl / 2); rb_temp = 0.1 * Hfe * (Vcc / ic_temp - 1.5 * Rl); } else if in type "Vpswing" { ic_temp = (Vpswing + 0.2 + Vpin) / (Rl / 2); rb_temp = 0.1 * Hfe*(Vcc / ic_temp - 1.5 * Rl); } rpi_temp = Hfe * 26.0e-3 / ic_temp; rin_temp = rpi_temp * rb_temp / ( rpi_temp + rb_temp ); avp_temp = ic_temp * Rl / ( 26e-3 * 2 ); av = (avp_temp * rin_temp / ( rin_temp + Rs); ai = rb_temp * Rl / ((rb_temp / Hfe + rpi_temp / Hfe) * ( 2 * Rl )); avmax = Vcc/26e-3;” Segítene valaki megfejteni? A hozzászólás módosítva: Szept 11, 2022
Te aztán tényleg "önsorsrontó" módon próbálod megérteni a tranzisztort.
![]() Tehát az a 26 mV a "mágikus" termikus feszültség. Amit elosztva az átfolyó (ebben az esetben emitter) árammal, megkapjuk a dinamikus ellenállást. Ennek a hFE (áramerősítési tényző) szorosa látszik kivülről, ha "benézünk a tranzisztor bázisán". A hozzászólás módosítva: Szept 11, 2022
Tessék, ezekben benne van minden (kandotkról beszerezhetőek, de azért ne terjeszd nagyon)
Elmélet és feladatok is. Ha megvan válaszolj vagy írj egy privátot. A hozzászólás módosítva: Szept 11, 2022
Egy kisjelű tranzisztor (mondjuk BC182) legfontosabb gyakorlati paraméterei, amikkel erősítést lehet számolni:
re > az emitter dinamikus ellenállása. Ez az emitteráram reciprokával lineárisan változik. 0.1 mA emitter áramnál 260 Ohm, 1 mA-nél 26 Ohm, 10 mA-nél 0.26 Ohm. rbe > a tranzisztor bázis-emitter ellenállása a bázis felől nézve: re * béta (ahol béta az áramerősítés) Ha mondjuk az emitter áram 1 mA, béta 500, akkor a tranzisztor bemeneti ellenállása 500 * 26 Ohm =13 kOhm A bázis-emitter nyitófeszültség 1 mA emitter áramnál, szobahőmérsékleten 600 mV UT > termikus feszültség 26 mV. A 26 mV természetes alapú logaritmus hatványkitevője. Az emitter áram 26 mV-onként exponenciálisan nő. 600 mV bázis-emitter feszültségnél 1 mA, 626 mV bázis-emitter feszültségnél 2,7 mA, 652 mV-nál 7,4 mA lesz (állandó lapka hőmérsékletet feltételezve). A bázis-emitter feszültség a hőmérséklet növekedésével arányosan csökken: -2,2 mV/K a hőmérsékleti együttható. 24 fokról 36 fokra melegítve a tranzisztort, a bázis-emitter feszültség 600 mV-ról 574 mV-ra csökken. DE. Ha a bázis-emitter feszültséget továbbra is 600 mV-on tartjuk, akkor emitter áram fog 1 mA-ről 2,7 mA-re növekedni.
Köszönöm szépen.
Reggel előszedtem egy 100ohm-os ellenállást, kicuccoltam, hogy megcsinálom.
A próba kedvéért felcsatlakoztam a NAS szerverre, laptp-ról, és elindítottam egy lejátszást, átnyomtam távoli eszközön való lejátszásra és azonnal elindult! Azóta is hibátlanul működik, most telefonról is egyből elindult. Szerintem a NAS-nak tegnap rossz kedve volt! Vagy nem tudom, mi lehetett!? Lehet nem értette, hogy mit akarok!? |
Bejelentkezés
Hirdetés |











