Fórum témák
» Több friss téma |
Megcsináltam két egyszerű tranzisztoros erősítő fokozattal.
(olyannal mint itt a felső rajz npn fokozata) Működik, de az első fokozat kimenetén nagyobb a feszültség, mint az azt követő kimenetén. Ha csak a második fokozat van, egymagában akkor az jól működik, tehát nem hibás. A gyakorlatban működik, kb annyira amennyire eddig is jó volt. Alakíthatnám az első fokozatot bufferé, a második meg erősítene, talán egyszer kipróbálom. Azt írtam régebben, hogy az erősítőfokozatom tranzisztorom fordítva volt bekötve, de nem, az tévesztett meg hogy Q1,Q2 2n3904 a Q3 bc546. Azt hittem mindegyik 3904, de nem mert a Q3 546, amit fordítva kell bekötni, tehát jól volt. Köszi Medve a rajzot, de négypólusú rf mosfetem nincs, igaz ha lenne félnék tönkre tesz az ESD!
Ha j-FET van akkor lehetne pl így: Ez egy gyári magyar frekimérő bemenete, eléggé leegyszerűsített, de 10MHz-ig jó. Neked azt hiszem 8MHz-ig kellene (?) C5-től jobbra a Schmitt-triggert elhagyhatod.
A hozzászólás módosítva: Aug 27, 2022
Nem tudom!
Emitterkövető, de így feszültségerősítés nincs. Én nagyobb bázis előfeszítő ellenállást alkalmaznék, és közös emitter kapcsolást, mert a FET intézi a nagy bemenőimpedanciát, de meg kell hajolnom a gyakorlat előtt! Sdrlab, mi a vélemény?
Aki féltené a FET-jét a statikus kisülésektől.
Rádiólámpás aktív rövid hullámú antenna : ECC81 vagy hasonló Persze itt a táv táplált 300mA fűtőáramot is el kell viselni a koaxnak.
12V-on (a két fűtőszál sorban) csak 150mA. Mondjuk elég lenne csak az egyik triódát fűteni...
Ilyen alacsony anódfeszültséggel mennyire használható? Az adatlapon a diagramok már nem mutatnak semmi használható adatot, eddig 150V anódfesz alatt még nem is használtam csöveket...
Na jó akkor csak 150
mA .Pedig vannak ilyen "HighVoltage mentesített" próbálkozások, több fele látok ilyen megoldásokat. A csőgörbe olyan amilyen lesz 12 Volt körül ...
Nem nagyon értek a csövekhez, de mi lenne ha a táp 24 voltos lenne?
A fűtés kapna ellenállást, esetleg 7812-es stab ic-t. A hozzászólás módosítva: Aug 31, 2022
Több más nagyobb szerelés mellett, pihenés képen összedobtam
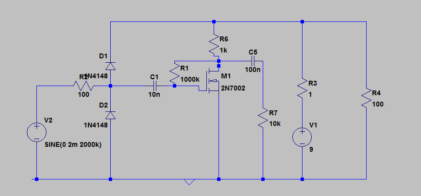
az alábbi apróbb áramkört.(csatolva) A mosfet védelmét jól meg lehet oldani ilyen diódákkal szerintem, és ekkor az Ingus Silins léle egymosfetes miniwhipnek is van értelme nem megy tönkre nagyon hamar.(R4 nem kell mindig bekötve legyen, csk ha nincs táp) https://www.youtube.com/watch?v=j1lDCKY1lCQ A kapcsolásomban az is újítás számomra, hogy a mosfetet így be lehet kötni. Nagyon jól erősített egy piezo speakert, amit rákötöttem mikrofonként. A hozzászólás módosítva: Aug 31, 2022
Esetleg lehetne feszültségtöbbszöröző a cső résznél a váltóarám meg menne fel a kábelon. 6.3V lehet akar 50V is csinálni.
Már több alkalommal próbáltalak rászedni, hogy rádiófrekvenciás célra próbálj meg megfelelő tranzisztorokat használni, sokkal könnyebb dolgod lenne.
Ne tévesszen meg a neten látható videó, a bemutatója gyanítom magasan képzett mérnök, rádióamatőr, már a láthatóműszerparkjából látszik. Amit ő meg tud csinálni, azt nem biztos, hogy más is. Egyszer láttam egy videót, ahol a Boeing nyugdíjas mérnökei fűnyírót röptettek, hobbiból. Az eseted is kb hasonló. A2N7002 egy gyors kapcsoló FET, természetesen bizonyos körülmények között működhet is, de nem mindíg, és minden körülmények között. Az, hogy csak 3 MHz -en kívánod használni, még elégséges lehet, de nagyobb frekvenciákon biztos nem, és ahogy érzékeltem, tekingetsz magasabb frekik felé is. Nem lehetne mindjárt úgy alakítani a dolgokat, hogy a tapasztalataidat a későbbiekben használni lehessen? Az áramkörrel azért vannak kételyeim. A munkapont beállítás a drainről visszacsatolva, mivel áram nem folyik, a gate potenciálja megegyezik a drainnel, ami azt jelenti, hogy a FET teljesen nyitva van, ez jó, mert ettől működik igazán, tekintettel a source, és a drain közötti (ezesetben felesleges) diódára, viszont az áramfelvétel nagy, ami egyben zajosságot is jelent. Ez pedig egy antenna erősítőnél nem a legkívánatosabb esemény. Csak úgy találomra (ha már MOSFET) BF960, BF998, megnézve az adatlapjait, kifejezetten rádióvevő bemenet céljára megfelelő beépített védelemmel, igaz kétkapus, de ez előnnyel is jár. De BF244, 245, 246 bármelyike is jobban megfelel bemenet céljára, ha nagyon szeretnél lehet ezek elé is diódás védelmet rakni. Még egy BF sorozatú tranzisztor is megfelelőbb lenne, mint a 2N7002.
Még annyit, hogy egy bemeneti fokozetnál alapkövetelmény a nagy erősítés, és az alacsony saját zaj.
A mikrofonnak használt piezo hangszóró pár száz mV jával szemben a mini miniwhip -ed max néhány tized, század µV ot ha tud adni, ezt kell a vevő bemenetére illeszteni, ami néhány µV szintet jelenti, tehát azért kell erősítenie is. Idézet: „A munkapont beállítás a drainről visszacsatolva, mivel áram nem folyik, a gate potenciálja megegyezik a drainnel, ami azt jelenti, hogy a FET teljesen nyitva van...” Nem, a FET nincs teljesen kinyitva! Annyira nyílik csak ki, hogy a drain-en kialakulhasson a nyitófeszültség, ami kb 2V környéke(+-1V). Ezt fixen tartani is fogja, tápfesztől függetlenül... Ez a különbség a sima tranyóval megépített verzióhoz képest, hogy ott a bázis ellenállással mindig be lehet állítani a fél tápfeszt a kollektoron. Itt viszont ezt nem lehet megtenni, ennek az ellenállásnak gyakorlatilag nincs hatása a drain munkapontjára, ott kb fix feszültség lesz mindig.
Én is ezt logikáztam ki, 2.2 V-ot mértem, de a műszerem téved, kb egy
tized voltot felfelé. Az bs170 ilyen módon történő biasbeállítását nem ismertem, a cd4066 ic egy kapcsolójával láttam hogy lehet ilyet, és mivel azonos a két eszközműködése potméteres bias beállításkor gondoltam ez is fog működni. Idézet: „Már több alkalommal próbáltalak rászedni, hogy rádiófrekvenciás célra próbálj meg megfelelő tranzisztorokat használni” Lényegében teljesen igazad van. Nem csak az a vágy hajt e felé, hogy nagyon elterjedt alkatrészekből dolgozzam, ezért használok pl bc547-t, hanem hogy itt Debrecenben könnyen nem is tudok pl nagyfrekvenciás npn tranzisztort venni, mert nincs a boltokban. De mivel 5-ig dolgozom a boltba úgyse tudok elmenni, ezért megbarátkozom a rendeléssel!
A BS170 is kapcsoló FET. A saját felhasználásában kis impedanciákról van meghajtva, iy a bemeneti kapacitása, a linearitása, és a zaja nem lényeges paraméter, ellentétben egy RF bemeneti tranzisztorral.
A BF199 sok helyen olcsó és jó megoldásnak mutatkozott.
Ha rendelnék akkor lennének ilyen eszközök, egyszer már
tényleg rászánom magam.
Elkészült az FM szuperreg rádióm. Nálam egyedül ez működik a többi rajz semmit nem fog. Remélem nem hibáztam a rajzban, az ember sosem látja saját hibáit. Itt a videó ha van benne nagyobb hiba mondjátok oszt törlöm és javítom. Bővebben: Link
Miért nem próbálkozol egy rendes, FM demodulálásra tervezett PLL rádióval, ehelyett a recsegő, beállíthatatlan konstrukció helyett, melyre ha rászáll a légy, már utánhangolást igényel....
Abból is van csak 1 tranzisztoros.... A lényege, hogy fele frekvencián kell rezegnie a kollektorkörnek a vételihez képest...
Nos nálam egy szuperreg vevő sem ment FM-en ezen kívül, sőt a gyűri kínai zsebrádió sokkal kevesebb adót fog. Most ezzel új feladatot adtál, azt a a rádiót is ki kell próbálni, sőt ez a PLL érdekes lenne csöves kivitelbe,mert az tényleg érzékeny a mozdulatokra ez 94mHz felet nem érzékeny rá. Ha csak mege teszek egy fém dobozt már nem érzékeny de nem alumíniumot hanem vasat. Vas dobozba kellet volna raknom. Ez a PLL azért megmozgatta a fantáziám, van e annyira érzékeny mint ez? Majd kiderül. Ja érdekesség jobban veszi a 0.3kw adót 23km ről mint a 5 és 10kW adót 20km ról.
Én nem próbáltam még ki, bár egyszer talán rászánom magam..., viszont azt írják róla, hogy kb hasonlít az érzékenysége egy szupregre, 10-30mV kimenő feszültséget ad, ami nem függ a vétel térerejétől..., és mivel PLL-es, nincs gond az adóra hangolással sem, mert rácuppan az adóra, mikor megközelíted frekvenciában azt! Ezt kicsit hátrányként is vetik fel, mert az erős adókat túl jól is tartja állítólag. Itt részletesebben le van írva a működése is...
Germánium helyett Si tranyóval is megy, de legyen legalább 200MHZ határfrekvenciájú min.
Nálam nem fog semmit, megépítettem BF199 nem volt jó, C9018 azzal adott életjelet de nem fogott semmit. Írja a ruszki csávó a 10-ik emeleten a város adóit. Nekem 20km a legközelebbi adó, ha valami nem is pontos bene bár valahol kellet volna valamit fognia, lehet a cucc jó városba.
Nem tudom, a tekercs adatok a CCIR sávra voltak e ott megadva?! Mert hogy a kapcsolás régi, akkor még biztosan az OIRT-ra volt méretezve....
Én a rajz adatait használta, ott irja 88-108mHz, de legyen valami hibás, bár valahol 1 adó bejött volna, a szuperregem reagált amikor e rádió forgőját tekergettem, az oszcilátor jó,
PLL= phase locked loop ?
Egy tranzisztorrral ?
Végül is az, a bejövő jel szinkronozza az oszcillátort, egyfajta direkt vevő.
A legtöbb helyen agyon van magyarázva mindenféle hülyeséggel a működési elve, kezdve a tranzisztor diódáin alapuló keveréstől(agymenéstől), a direkt konverzióig minden előfordul...., ám valójában egy fázisdetektor van kialakulva, aminek a kimenő jele a kollektoron keletkezik. S mint olyan, ennek a feszültségnek az értéke modulálja a kollektorkapacitást(PN átmenetek kapacitásának feszütségfüggése), ami pedig hangolja az oszcillátort a megfelelő irányba!
Mivel ez a feszültség egyben a demodulált jel is, így ez a hangfrekvenciás kimenet is, és egyben a PLL visszacsatolás része is.
Értem hogy működik, egy mosfetes előerősítővel meg egy hang végfokkal egész egyszerű, működő kapcsolás lenne, vajon ugyan ez a Colpits oszcillátoros kapcsolás megfelelő elektroncsővel érzékenyebb lenne?
A hozzászólás módosítva: Szept 26, 2022
|
Bejelentkezés
Hirdetés |





Emitterkövető, de így feszültségerősítés nincs. Én nagyobb bázis előfeszítő ellenállást alkalmaznék, és közös emitter kapcsolást, mert a FET intézi a nagy bemenőimpedanciát, de meg kell hajolnom a gyakorlat előtt! Sdrlab, mi a vélemény? 





