Fórum témák
» Több friss téma |
Negatív visszacsatolás mentes RIAA efektust OPA-val , reménykedtem hátha van valakinek ötlete .
A másik amin gondolkodtam ,az előerősítő /nem csak RIAA/ kimenetére tenni egy A osztályban dolgozó tranzisztort . Lényegében hasonlóan működik a ZCA-is csak ott a forrás kimenete szolgáltatja a meghajtást . A hangját úgy jellemezném hogy a szegény ember csöves hangja . Hátha ezt a hangot elő lehetne állítani az előerősítőnél is .
Műveleti erősítő zárt hurokra alkalmas. Azt legalább olyan nehéz lenne visszacsatolatlanul használni, mint kerékpárral megálni úgy, hogy nem tesszük le a lábunkat.
Szegény embernek jfet való ilyen ilyen alkalmazásra. Csakhogy az meg nem adja magát úgy, hogy lekoppintunk egy kapcsolást. Minden darabnak egyéni paramétere van, azt tudni kell mérni, majd ez alapján megalkotni hozzá a körítést. Előre nem lehet megmondani milyen munkaponti beállításban fog működni, valamint mekkora lesz az erősítése. Sztereó több fokozatú kapcsolásnál aki még tudja oldani válogatással és méréssel az együttfutást, az meg is tudja tervezni magának. Idézet: Mivel hallottam konkrétan a szóban forgó Houston féle egy fetes akármit szólni, én inkább úgy jellemezném, hogy a süket ember csövest utánozni próbáló hangja. Próbál az is úgy színezni mint egy szinezős csöves, de nem sok sikerrel. Arról nem beszélve, hogy míg egy egyszerű szinezős csöves nvcs nélkül sem torzít többet klippelés előtt mondjuk 1,5%-nál, addig egy olyanból még 1W sem jön ki és már 5% torzítása van! Akkora torzítás még egy cső esetén is elviselhetetlen lenne, na de amikor egy félvezető torzít annyit, azt ugye tudjuk hogy milyen.„A hangját úgy jellemezném hogy a szegény ember csöves hangja .” Az meg valóban szegény ember lehet, akinek nem telik 4db triódára (1500-2500Ft/db), meg 2 csomag lemezre a kimenőkhöz amire felteker 40 deka huzalt. És akkor van 4-5W kellemesen lágy színezős hangzás az alig 1W-os hallgathatatlan félvezetős torzítással szemben.
Ötlet az van, de nem biztos, hogy tetszeni fog.
Két OPA 2134 közé kell a passzív RIAA hálózat és utána sem árt egy plusz kimeneti erősítő fokozat. DC-csatolás végig és hidegítés is végig minden IC mellett, azaz, legalábbb 4,7µF MP és 100nF kerámia hidegítés, táp-felenként, persze. +18-18V-os tápra gondolok! Üdv!
OPA visszacsatolása így sem kerülhető el.
Idézet: lenne a feladat, de ez nem valósítható meg műveleti erősítőkkel. „Negatív visszacsatolás mentes RIAA”
Nekem tetszik a hangja és még sokunknak akik a süketek népes táborát gyarapítjuk .
Akinek nem tetszik ne hallgassa . "Az meg valóban szegény ember lehet, akinek nem telik 4db triódára (1500-2500Ft/db)" Ami azt illeti elég rég vehettél már csöveket . A kimenő tekerésről meg finoman szólva igencsak érdekesek a nézeteid .Ezt hívják kókányolásnak .Ja és a hálózati trafót ki is felejtetted . Azon a hangerőn amin hallgatom 1-2 % a THD /csak azt tudom mérni / .
Mivel az ötletemről bebizonyosodott hogy agyrém ,nincs rá okom hogy ne tetsszen az ami
megvalósítható . Valahol olvastam olyan megoldást hogy a RIAA egyik része az első és második fokozat között volt ,másik fele a második és harmadik között a torzítás csökkentése végett . Hogy ez a műveletierősítőknél is működik e a fene tudja .
Csöveket legutóbb tavaly vettem, és akkor vettem annyit hogy többet ne kelljen. A kimenő tekerésről meg inkább tapasztalataim vannak mint nézeteim, de lényegtelen is. Ahogy az is, hogy kettőnk közül ki kókányol...
Szia. Megkérdezhetem, mivel és hogyan mértél THD-t?
Érdekel a téma, mivel az ehhez való műszer ára elég borsos, viszont PC-el van erre mód. Vadászok egy jóféle hangkártyára emiatt, aminek lehet találni mérési adatait is esetleg a kontroll miatt.
Görgesd végig ezeket a kapcsolásokat és olvasd el a szerző összefoglalóját!
Ha így csinálod akkor nem kókány .
Milyen csöveket kaptál ilyen olcsón ?
Természetesen megkérdezheted . Akkor jutottam hozzá néhány készülékhez mikor Ajkán felszámolták a Videotont , ezer Ft-os egységáron . Köztük volt a Lengyel torzításmérő is ,
azt szoktam használni időnként .
Akkor neked szerencséd volt.
Mekkora torzítást tud megmérni, azaz mekkora a felbontása?
Megnéztem a skálát , 0,05-0,1 % pontosan lehet leolvasni . Aztán ilyen kis értékeknél mennyire pontos azt nem tudom . A ZCA torzítás minimumának beállítására pl. nagyon megfelelt .
Szuper. Lehet ilyen készüléket lőni még aprókon? Dobnál róla egy képet majd?
Szia, bocs, hogy beleszólók...
Nekem EMG 1510 van, hasonló paraméterekkel, gépkönyve letölthető. Beépített feszültségmérő is van benne 20Hz-1MHz frekvenciatartománnyal és egy meredek aluláteresztő szűrő. Az aluláteresztő szűrő segítségével az intermodulációs torzítás is mérhető vagy inkább becsülhető. A használatához kell egy (két) kis torzítású szinusz generátor, az nincs beépítve.
Ennél lényegesen precízebben tudsz mérni egy olcsó alaplapi hangeszközzel is, kár ezért vásárolni ilyesmit..
Gondokodóba estem. Hogyan lehet alaplapi hangeszközzel mérni jól?
Először is a szoftver: arta vagy rmaa vagy más? Előbbiekkel nem jutottam túl sok sikerre. Lehetett mérni, csak talán ismételni nem tudtam a mérést, többször egymás után lefuttatva túl nagy hülyeségeket kaptam eredményül. Lehet én bénáztam...
Próbáld ki a SpectraLab-ot. Egy mezei, 16 bit/44 kHz-es hangkártyával is elmegy, általában a saját zajuk -95dB-nél alacsonyabb, talán 0,005% THD-ig elhihető eredményt kapsz. Real time-ban megy, ha elég gyors a a gép, azonnal látod az eredményt. Ehhez képest az EMG, Fokgyem, meg a fene tudja milyen 50 évvel ezelőtt fejlesztett műszerek a gyerekjáték kategóriába esnek. Igaz, igény sem volt rájuk. Egy rendesebb laptopba épített belső hangkártya is nagyon sokáig megfelel a céljaidnak.
Csatlakozom az előttem szólóhoz, azok az őskori gyári torzításmérők ma már semmire nem valók, ráadásul vagyonokért hirdetik. Ezen hallgatok mostanában zenét, megmértem a torzítását és a zaját is, utóbbit két szoftverrel is, és szinte pontosan annyit mértem mint amit a gyártó megadott, szóval talán nem hazudtak. Hogy a hangkártya saját torzítása valóban annyi-e amennyit mértem azt nem tudom, mindenesetre ha az oprendszer hangerejét húzgálom akkor látszik hogy 50%-nál van a torzítás minimuma, attól lefele vagy felfele növekszik.
Köszi a tippet, a napokban megnézem, mert van egy témám amihez jó lenne valami egzakt mérési eredmény erről. Suliban ugyan megmértük valami hameg akármivel és tudom lényegtelen, hogy 0,1 vagy 0,0002% a THD, de a téma sikerességét írott szöveggel megfogni itthon mérhető módszerekkel nem egyszerű, ezért próbálom arra kihegyezni a dolgot, hogy minnél pontosabban megmérjem a THD-t amit egyébként szimuláció szerint az ezredes, tízezredes tartományba várok már ha meg lehetne mérni.
GeeLee: köszi és jó is, hogy felhoztad: engem megzavart a nyáron amikor próbálkoztam a lentebb írt szofverekkel, hogy nem volt mindegy mekkora a jelszint a hangkártya kimenetén, mekkora a jelszint azaz az érzékenység a mikrofonnál a hangkártya bemenetén és mekkora a jel osztása, mert ugye (most felfedem inkognitóm, de egy integrált erősítőről van szó) a kimeneten már 30V is megjelenik. THD-t egyébként mekkora kivezérlésen kellene mérni az előírás szerint? Van-e erre egyáltalán előírás, szabvány vagy direktíva? A gyártók ezek alapján mérnek?
DIN45403 esetleg? A DIN45500-ban találtam. Bár a 45403-mat már nem találom meg részletesen mi van benne erről.
Lehet, hogy van valami szabvány féle, de én nem láttam igazán...
Ha már tudsz mérni valahogy, akkor mérd meg különböző teljesítményeknél, mondjuk egészen kicsi teljesítménytől, a clippelés előtt mondjuk 0,5 dB-lel-ig, meg néhány köztes teljesítménynél. Meg ugyanezt különböző frekvenciákon. Aztán csinálsz róla egy táblázatot és elmondhatod, hogy precíz voltál. Aztán lehet ezt ragozni, ezeket a méréseket megejted a szimulátorban is és a végén összehasonlíthatod a valósággal. Nagyon beszédes tud lenni a végeredmény és nagyon sokat lehet belőle tanulni. ( A SpectraLabban - valószínű a többi szoftverben is - van egy kivezérlésmérő, ami mutatja, hogy mikor vezéreled túl a kártyát, vagy a szoftvert. Arra vigyázz, hogy ne kerüljön túl nagy jel a kártya bemenetére, mert gyorsan tönkre teszi. Természetesen, a végfok kimenetét le kell osztani egy potival 1...2V-ra. )
Nem tudom konkrétan mire gondolsz. Ha arra, hogy mondjuk egy erősítőn milyen jelszintek mellett kell mérni, azzal általában a gyártók sem foglalkoznak, megadnak egy fix értéket valahol és ennyi. Félvezetős erősítőt ha végig mérsz a kimenő teljesítmény függvényében akkor az ábra szerinti képet kapod, látszik, hogy egy méregdrága (sok millás) erősítőnél is létezik olyan, hogy kis kimenő jelszintnél közel 0,5%-ot torzít. Csöves nél ez nem így néz ki, hanem a torzítás a kivezérlés mértékével arányosan nő. Hogy az érték mennyire lényeges vagy sem na arra is jó ez a spektralab szoftver, mert ezen be tudsz állítani pl. multitone hangot is (lásd kép) tetszés szerint. Tehát, meg tudod magadnak nézni (hallgatni) hogy ha megsípoltatsz egy 1kHz-es tiszta hangot 0dB jelszinten, akkor ahhoz képest ha ahhoz a hanghoz hozzáadsz (megszólaltatsz mellette) -60dB-en (akkora a 0,1% THD) egy páros vagy egy páratlan harmonikust akkor hallod-e azt, aztán ugyanezt el tudod játszani mondjuk -46dB-en is, és össze tudod azt is vetni, hogy a páros vagy a páratlan harmonikus megjelenése az alaphang mellett fogja-e jobban hasogatni a füledet.
Aztán ha a hangkártya részéről kérdezed ezt a jelszint dolgot, akkor annak szerintem úgy kellene működni jó esetben, hogy kiadja a szoftver az 1kHz-t 0dB jelszinten, ezt visszadugom az RCA kábellel a kártya bemenetére, és mérek (a kártya saját torzítását). Na de nálam ez valamiért nem így van. Ugyanis, az előző hozzászólásomban lévő képen is látszik, hogy majdnem -20dB jelszintű az alaphang, és már így is világítanak alul a sárga "ledek", azaz már valamennyire így is túl van vezérelve a bemenet, mert ott nem szabadna a sárgának világítani csak a zöldeknek. Vagy az van, hogy valami nem oké vagy a kártya jelszintjeivel, vagy a szoftverrel, vagy el kéne végezni előtte valami jelszint kalibrációt, mert a szoftver menüjében van olyan is. El kéne olvasni a leírását ha lenne. Az értéket tekintve szintén nem lehet tudni, hogy az a mért 0,00156% miből tevődik össze, mennyi ebből az előállított alaphang hibája, és mennyi a kimeneti erősítők és a bemeneti erősítők hibája, meg hogy még mennyit csal vagy nem csal a szoftver, és akkor még ott van a 16 bit felbontás is mint határ. Léteznek az ilyen mérésekre komplett célhardverek, fél órát kerestem az egyiket de nem találtam mert nem mentettem el a könyvjelzők közé (kb 150 ezer forint volt nemrég), az egy két három tenyérnyi nyák, rádugod a komplett erősítőt, nem kell a jellel csinálni semmit, osztani sem, van belső műterhelése, a PC-n meg kirajzol neked mindent amit akarsz, torzítást, fázismenetet, spektrumot stb, és nem 20kHz-ig hanem akár 20MHz-ig.
Úgy emlékszem régen a 10% THD-hez tartozó teljesítményt adták meg maximális teljesítménynek . Közbeeső értékekre talán nem is volt szabály .
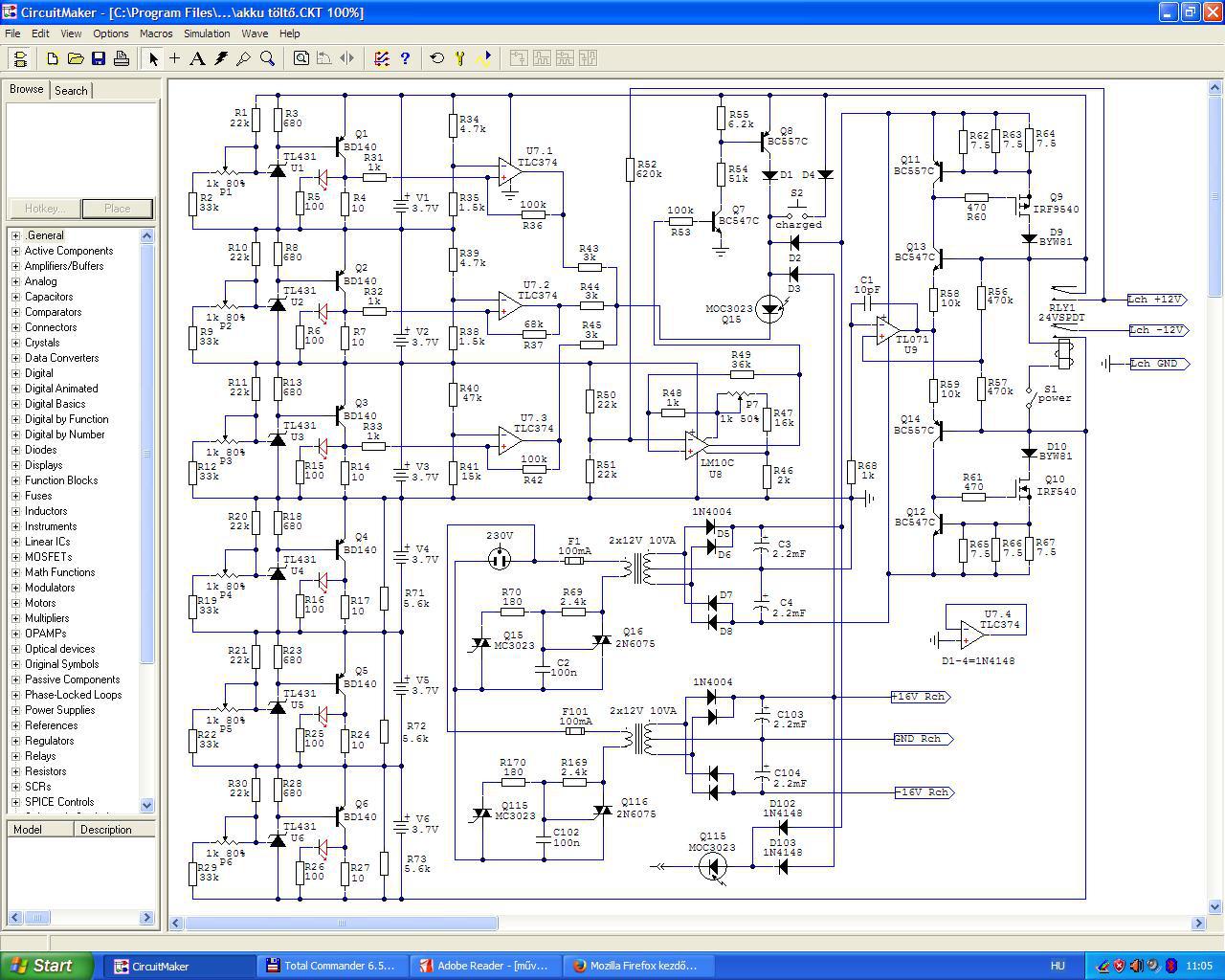
Időközben kitaláltam az akkutöltőt az előerősítőhöz. Remélem mindenre gondoltam, de ha valakinek van kedve átbogarászni és talál hibát benne, örömmel venném ha jelezné.
Köszi a tanácsokat!
Közben megtaláltam, a DIN45500-ban foglaltak szerint a DIN45403 alapján, nem haladhatja meg az 1%-ot a teljesítményerősítőknél és az integrált erősítőknél teljes teljesítménytől -20dB-ig a 40Hz és 12,5kHz közötti teljesítménysávszélességen a THD. Köszi Gee Lee a részletes leírást, érdekelődéssel olvastam és kaptam jó ötleteket is. Mócsing: köszi, lehet ebben a DIN45403-ban van ez részletesebben kifejtve. Na és ha már előerősítő a topik címe: "nem haladhatja meg az 1%-ot az előerősítőknél teljes teljesítményen 40Hz és 4kHz között" Szintén a fentebb említett DIN szabványból. Ezt a spektralab progit honnan tudom letölteni? Nem találtam eddig letöltő forrást. Vagy ez fizetős? A hozzászólás módosítva: Nov 20, 2022
|
Bejelentkezés
Hirdetés |




















