Fórum témák
» Több friss téma |
Mielőtt kérdezel, a következő két dolgot ellenőrizd!
I. A helyes tápfeszültségek megléte.
II. A kimeneten van-e egyenfeszültség.
Élesztés.
Közben egy lengyel oldalon találtam egy rajzot, ami szerint nem ártana a T6-ot és T7-et is kimérnem?
Szia! Az R20 és a pöttyös alkatrészek mind ellenőrizendők! Végzetes hibájuk kiforrasztás nélkül is kimutatkozik.
Ekkora zárlat után így járj el!
Szia!
Rémálom ez a kínai csoda! Mintha csak rászórták volna az alkatrészeket és ahova estek ott fúrtak volna nekik lyukakat és aztán tervezték volna meg a huzalozást... Persze pozíciószámozás sincs. Ide-oda forgatva a panelt, azt hiszem sikerült kimérnem a ponttal jelölt alkatrészeket, jóknak tűnnek, a tranzisztorokat kisilabizálni most már nem volt türelmem, talán holnap... A T6-ot ésT7-et feltétlen kiveszem és kimérem. Furcsállom hogy biztosítékok nélkül hogy megy ki 2,8V DC a kimenetre. Van a panelen 12V DC segédtáp a protektornak, nem lehet hogy az "ludas"?
Sziasztok
Szeretnék építeni autóba erősítőt TDA8563Q IC-vel, a kérdésem az lenne, hogy a tápra tegyek-e induktivitást? Autó fejegységekben, erősítőkben van gyárilag, sajnos az IC adatlapja nem tér ki erre. 100uH van a fejegységben, jó lenne ez az érték ide is?
Szia!
Bocs, elírtam, nem protektor hanem clip indikátor van benne. Egy korábbi clipes hozzászólásodban írtad hogy dióda zárlat esetén az is tönkrevághatja a végfokot.
Nem biztos hogy szükséges de tehetsz bele, azért tesznek oda LC szűrőt hogy a generátor és egyéb zajok ne jussanak be az erősítőbe. A 100uH szerintem sok, ha van a tápon nagyobb puffer akkor 10uH is bőven elég.
Sziasztok!
Főleg Szia reloop! Megint hozzáfogtam a kínai bosszú elhárításához! Lehúztam a "Clip indikáror" csatlakozóját (lila karika) és mértem. A mellékelt kép ne tévesszen meg senkit, a bal csatornában sem volt biztosíték! Régebbi képet tettem fel (bocs!). Tehát az indikátor nélkül a " fantom feszültségek" duplájukra nőttek. A jó csatornán biztosíték nélkül a pozitív ágban 37,2V-ot, a bizti másik felén 0,02V-ot mértem. Negatív ágban 37,4V-ot és 0V-ot, ami jó lehet. A rossz csatornán pozitív ágban 37,0V-ot a bizti másik felén viszont 6,1V-ot mértem. A negatív ágban 37,8V a bizti másik felén 7,2V-ot mértem. A jó csatorna kimenetén 0V DC, a rossz csatorna kimenetén most már dupla 6V DC van! A Zölddel karikázott Tranzisztorokat kivettem és mid jó! Tehát a Clip indikátor nélkül megduplázódott minden hibafeszültség. Mi ez? Huang-Ti átka? A hozzászólás módosítva: Nov 21, 2022
Forraszd le a hibás oldal hangszóróra menő vezetékét! A korábbi fotó alapján zöldes árnyalatúnak nézem. Ha nem innen jut be a parazita feszültség, akkor csak panel szennyezettségére tudok gondolni.
Jó Reggelt!
Le fogom forrasztani az összes vezetéket, aztán lecsipkedem az összes hosszúra hagyott alkatrészlábat. Visszarakom a kivett tranzisztorokat aztán lemosom alkohollal a gyanta nyomokat és reménykedem... Majd délután. Ja, még a kondikat nem mértem, azok sem ússzák meg!
Szia!
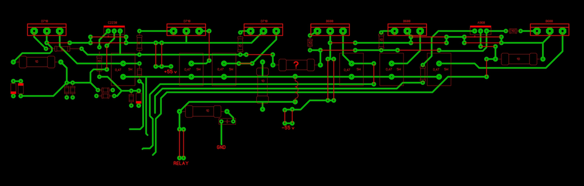
Lenne még egy problémám, talán tudsz segíteni. Egy Samson S62 erősítőben az összes végtranzisztor zárlatos. Ami nagyobb gond, hogy egy 2-3 W-os ellenállás is meg van égve, nem tudom az értékét. Rajzot nem sikerül találnom hozzá, ezért elkezdtem visszarajzolni, igaz csak nyák szinten, de így is jól kivehető a pozíciója. Úgy sejtem, 220 - 270 ohm lehetett. A rajzon középen, kérdőjellel jelölt ellenállásról van szó. A kérdésem, hogy mennyire kritikus az értéke, nagyot tévedek, ha a fenti értékekkel próbálkozok? A rajzon feltüntetett tápfeszültségek csak megközelítő értékek, a +-40 V AC alapján. A hozzászólás módosítva: Nov 23, 2022
Szia! A kérdőjeles ellenállás a végtranzisztorokat meghajtó komplementer pár munkaellenállása. Tipikusan 1,1 V esik rajta (ez a végtranzisztor-párok nyugalmi áramhoz tartozó bázis-emitter feszültsége). A rajta folyó áramot 5-10 mA körülire választjuk, tehát 100-220 Ω lehetett a keresett ellenállás értéke.
A végtranzisztorzárlat többnyire viszi ezt az ellenállást és a végtranzisztorok meghajtóját. Valószínűleg lesz zárlatos/szakadt alkatrész az áramkorlátozóban is. A végtranyókat egyelőre nem ültetném be, ezt az eljárást ajánlom.
Sziasztok! Autóba készítenék modulokból egy 4 csatornás erősítőt TPA3116D2 IC-kkel, és egy 20A-es DC-DC átalakítóval. Ma teszteltem, minden rendben lenne, ha nem lennének ordenáré zajok. Amíg nincs bemenet kötve az erősítőre, teljesen rendben van, vagyis kizárólag a bemenő jelben jelenhetnek meg a zajok elvileg, ami a fejegységről jön.
Pl. ha önindítózok, hallom a hangszórókon. Van egy folyamatos alapzaj is, de még a belső világítás elhalványulását is kíséri egy hang. Kipróbáltam külső akkus áramforrásról is, amíg nem adom rá a fejegység jelét, zajmentes, amint ráadom, ugyanolyan, mint az autó akkujára kötve. Ha a hangerőt növelem, valamelyest elnyomja az alapzajt. Mi okozhatja ezt a problémát? Ugyanezt a bemenetet kötve gyári erősítőre semmi zavaró hang nem hallható.
Földhurkod van, legtöbbször kábelezési hiba. Két, vagy több helyről kap testet, amit csak egy helyről lehetne.
Szia! Az autós erősítőd bementi jeltestét egy ellenállással le kell választanod és egy ahhoz hidegített feszültség-áramátalakítót kell a bemenetre kötnöd. Ez lehet akár egy egytranzisztoros fázisfordító, mondjuk P-s tranyóval. A fázisfordító kollektor ellenállása, ami az áramot feszültséggé visszaalakítja, már mehet az erősítőd testpontjára.
Ennek tothbela fórumtárs a nagymestere, rákereshetsz a rajzaira.
A fejegység line out kimenetére van egy az egyben dugva. A fejegységben lehet földhurok, a kimeneteinél is sok GND van. Az az érdekes, hogy gyári autós erősítővel nincsenek zajok ugyanazon vezetékeket használva.
Köszönöm! Arra esetleg van javaslatod, hogy keressem? Végignéztem az összes fázisfordítós találat környékét, de csak hídba kötéssel kapcsolatos infókat találtam.
BA3121-el szerelt paneleket találtam. Ez jó lehet a problémámra szintúgy?
Bővebben: Link
A kolléga hozzászólása itt található.
Ha ez megfelelő lenne, egy ilyen kapcsolás után kötött, az erősítő bemeneti impedanciája és a hozzá illesztett bemeneti kondenzátor által létrejött high-pass filter működését ez ugye nem befolyásolja?
A linkelt KIT-ről nem tudok semmit. Az ára viszont olyan, hogy megér egy próbát.
A BA3121 adatlapja szerint ez egy ground isolation amplifier for car audio sytems. Elvileg leválasztja a földhurkot, ha jól gondolom.
Sziasztok!
Tudna valaki jól bevált hangszínszabályzó kapcsolási rajzot, esetleg nyáktervet is küldeni mellé? Elkészült a quad 405 végfokpárom, az elé tenném. Előre is köszönöm a válaszokat!
Ha PC alapú jelforrásról hallgatsz zenét akkor ennél jobb nem nagyon van, nem kell semmiféle plusz jelrontó áramkört beépítened a forrás és a végfok közé. Egyébként meg van hangszínszabályozós topik tele rajzokkal, illetve vannak gyári erősítők rajzai a neten amiből szintén lehet ollózni.
Tiszteletem !
Friss vagyok a fórumon,hála az internet világának hogy vannak ilyen fórumok. Ha esetleg nem jó helyre írok nézzétek el . Hozzá jutottam 2éve egy agota dsx1300 -as erősítőnek, nem tul sok használat után pár hete bekapcsoláskor -szószerint- eldurrant a tápja. Az lenne a kérésem hogy ha valakinek esetleg lenne kapcsolási rajza ossza meg velem,mivel az apró alkatrészek égések miatt beazonosíthatatlanok lettek.Gyártót már nem tudtam elérni... Segítségeteket előre is köszönöm.!
Üdv! Megmaradtak az erősítő rész biztosítékai? Kizárható, hogy az erősítő áramkör miatt romlott el a táp?
Magát a tápot ide is felteheted. Dokumentáció hiányában a tápban lévő integrált áramkör adatlapi ajánlott kapcsolásából indulhatunk ki. Készíts minél részletesebb fotókat a panel alkatrész és forrasztási oldaláról!
Hűű.Szóval nem Én vizsgáltam.Ahogy ismerem hozzáértő műszerész itt Gyöngyösön az Árpi.
Azt mondta vizsgálat után hogy tuti csak a táp ,kiforrasztott 4db (3lábú,nagyméretű tranzisztort,ha az...ne nevessetek ki) GK169VW ,talán ez a tipusa mind a 4nek.Illetve a tápnál 1db bizti ment ki. a 4db tranzisztor közül 1 át van égve.Az baj hogy az alkatrészek a nyák alján van,kiforgatni majd holnap megpróbálom. A többire aztmondta hogy apróságok,pár száz ft max és jó az erősítő ,de nem tudja beazonosítani.. A hozzászólás módosítva: Nov 25, 2022
Sziasztok
Vásároltam magyar kiskertől 3db Tda8563Q Ic-t, de gyanús, hogy hamis lehet. Amit küldtek, annak a típusa TDA8563QCu amiről google nem ad ki adatlapot, csak egy két aliexpress, ebay hirdetés az eredmény. Szerintetek érdemes egyáltalán panelt készítenem ezeknek, vagy mehet is egyből a kukába? Van kettő eredeti ilyen IC-m, csatolom a képet mindkettőről. |
Bejelentkezés
Hirdetés |
















