Fórum témák
» Több friss téma |
Fórum » Autóelektronika
Témaindító: sufni-tunning, idő: Ápr 19, 2008
Témakörök:
Üdv!
Egy készülő áramkör bemenő részéhez szeretnék tanácsot kérni. 12V és 24V bemenő feszültség is előfordulhat mert autóban és kamionon is lenne használva. Ezt a modult szeretném használni meret elég széles a bemenő feszültség tartománya. https://www.hestore.hu/prod_10038452.html Az áramkör működik, max 2A az áramfelvétel a konverterről. A problémám a tranziens feszültségekkel van. Mit érdemes elé tenni védelemnek? TVS diódát néztem, de kérdés melyik lenne jó ide? Minden ötlet érdekel. A segítséget előre is köszönöm.
Sziasztok.
Adott egy napfénytető, és hozzá egy 3 állású nyomógomb, tételesen (A) 0 (B). (A) nyitás, (B) zárás. A nyomógomb mindkét irányban testet kapcsol külön-külön. Elektronikája terhelésfigyelős, így ha megáll a motor, oldja a reléjét akkor is, ha tovább nyomnák a gombot. Nyomógombot röviden megnyomva 0,5 másodpercre bármelyik irányban teljesen kinyit vagy bezár. 0,5 másodpercnél hosszabban nyomva bármelyik irányban a nyomögombot, a mozgatómotor addig dolgozik, míg a gombot nyomják, kivéve ha bezárt, vagy teljesen kinyitott, mert akkor megszorul a motor, komfortelektronikájában a reléjét ejti. A mozgatómotor sajnos csak 2 vezetékes. Nincs a házában a motor tengelyén mágnes, aminek forgását 1 vagy 2 rpm jeladó figyelné, mint a legtöbbnél. A nyomógombot szeretném forgókapcsolóval helyettesíteni. Ezzel új komfortot adva szakaszosan nyitható lenne. Forgókapcsoló 6 állású (0-1-2-3-4-5), 6db érintkezővel, ami már adott. Az összes álláson tud zárni érintkezőt. Célom az, hogy ha 0 álláson van akkor zárjon az üvegtető, tehát logikailag úgy gondolom, ilyenkor 0,5 másodperces negatív jelet (B) kapcsoljon. 1. álláson egy másik (A) negatìv jelet 1,5 másodpercig kapcsoljon. 2. álláson ismét 1,5 másodperces ugyanilyen negatív jelet kapcsoljon. 3. álláson ugyszintén 1,5 másodperc. 4. álláson ismét 1,5 másodperces negatív jel,. 5. álláson csak 0,5 másodpercig kapcsoljon negatív jelet. Ez a 0,5 másodperc elég ahhoz, hogy teljesen kinyitott legyen. mivel innentől az elektronika úgy érzékeli röviden nyomták a gombot, teljesen ki akarják nyitni. Visszafele: 5-ös állásról 4-re visszakapcsolva (B) negatív jelet kapcsoljon 1,5 másodpercig. 4-ről 3-ra ismét... egészen 2-ről 1-ig. 1-ről 0-ra viszont 0,5 másodperces (B) negatív jelet kellene kapcsolnia. A forgókapcsolós témában nem találtam ehhez hasonlót, sem bármelyik napfénytetős témában eddig. Gyakorlstilag szeretnék építeni egy olyan egyszerű, akár 555 ic-s vagy hasonló elektronikát megépíteni, amibel kivitelezhetném a fent részletezett kapcsolást, vagy léptetést. Örülnék, ha állítható lenne potméterekkel az 1,5 másodperces kapcsolási idők mind oda-vissza, akkor finomra lehetne hangolni. Tisztában vagyok azzal, hogy pontos így sosem lesz, hiszen egyrészt a feszültség (11,9 - 15V között a villanymotor lassybbanýgyorsabban teszi meg a megadott utat), valamint az időjárás, sebesség (szél) is nagymértékben befolyásoló tényező, de mivel nem lamellákból áll, csak 1 fix és 1 nyitható nagy üvegfelületből. ebből adódóan ez a néhány mm senkit sem fog zavarni. Bízom benne, hogy létezik problémámra megfelelő elektronikus kapcsolás.
Idézet: „létezik problémámra megfelelő elektronikus kapcsolás.” Elég kicsi a valószínűsége ennek! De van az a logikai kapu halmaz amivel ez megoldható!! Vagy mikrokontroller és program...
Sziasztok!
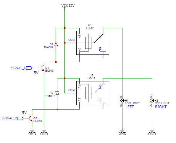
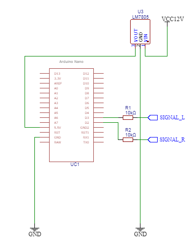
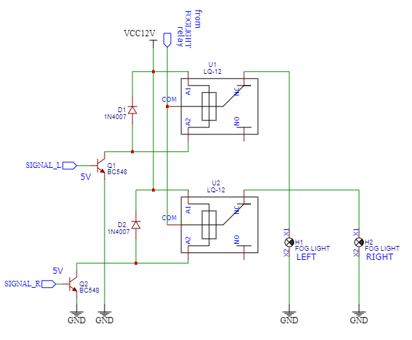
A J Astrámhoz szeretnék a ködlámpákból kanyarfényt gyártani. Már írtam ezzel kapcsolatban év elején, az autó kapcsolási rajzát kerestem, végül azóta sem sikerült találni, de nagyjából tudom, hogyan működik és ez szerintem elég: A BCM (body control modul) vezérlő ad egy jelet a motortérben a ködlámpa relének, az szépen kapcsol, a kijövő 12V-os kábel a relé után ketté van osztva, a motortérben elmegy mindkét ködlámpához, amelyek másik pólusa le van testelve a karosszériához. Van egy Arduino-s panelem, ami az utastérben van elhelyezve (a szerviz csatlakozóról figyeli a can bus jeleket és több más dolgot is csinál). Ez lesz a vezérlés. A logika az, hogy ha normál módon kapcsolom a ködlámpát, a BCM behúz, ekkor nyilván a gyári módon kell működnie. Amikor én akarom, akkor viszont csak az egyik ködlámpa világít. Azon a ponton, ahol a motortéri ködlámpa relé után ketté van osztva a vezeték, rátennék egy saját dobozt, amelybe bemegy a gyári reléből a 12V, kimegy belőle a két ködlámpához kétszer 12V, illetve két jelvezeték jön az utastéri modulomból ami vezérli; és van benne két relé, amely megszakítja a jobb vagy bal ködlámpa felé menő 12V-ot (tehát normál esetben a relék zárva vannak, különben nem lehetne a ködlámpát az eredeti céljára használni; de ha kapcsolom őket, megszakítják azt a ködlámpa felé menő 12V-os vezetéket, amelyiket szeretném). Ha megvan minden szükséges feltétel (sebesség, index, kormányszög), akkor a beltéri modul küld egy jelet a BCM-nek, hogy kapcsolja fel a ködlámpát és küld egy jelet a motortéri kis doboznak is, hogy melyik ködlámpa NE égjen. Vagyis ha jobb oldalon kell világítania a kanyarfénynek, akkor felkapcsolom a ködlámpát a BCM-en keresztül (vagyis felkapcsolna mindkettő), de a bal oldali relét kapcsolom a saját motortéri dobozomban, ezzel megszakad az a vezeték és csak a jobb oldali ködlámpa fog világítani. Terveztem erre egy áramkört, és szeretném a véleményetek kérni, mert sajnos még csak ugatom ezt a szép szakmát. Minden tanácsot elfogadok (ha totál rossz, vagy van jobb megoldás, milyen alkatrészt használjak és hogyan dobozoljam a motortéri extrém körülményekhez, nyák terv stb). (A benti áramköri rész erősen lebutított, csak azért tettem fel, hogy lássátok, egy Nano v3-ról van szó, ami 5V-os vezérlést tud kiadni magából és szerintem kb. max 20-30mA a terhelhetősége. Ez nyilván a tranzisztorok méretezése miatt fontos lehet.) Köszi szépen!
Sajnos nem találtam, hol tudom szerkeszteni a hozzászólásom. Kis javítást tettem a rajzba, mert nem volt egyértelmű.
Hello! Abból kell kiindulni, hogy milyen relét szándékozol használni. Egy gépkocsi relé áramfelvétele "tetemes", nem lesz jó a kis BC547. Pld.
Nominal Current 150mA. Ahhoz BC337 vagy inkább BD135-137-139 a célszerű. A BC337 áramerősítése hFE2 (300mA mellett) 60. Tehát a szükséges bázisáram minimuma 150mA/60=2,5mA. Ha az ARDU tápja 5V, ebből lejön a Bázis-emitter nyitófeszültsége, akkor 5V-0,65V=4.35V ez jut a bázisellenállásra. Így annak értéke 4,35V/2,5mA=1,74k, tehát 1..1,5k a megfelelő érték. (Csak azért írtam le, hogy tudd hogyan jön ki.)
Tudom nem illik a témába, de most már árulja már el nekem valaki miért is kell a régi, új autókról totál kifelejtett és jogsinál már meg sem említett narancssárga színű villogó impulzus jelzést adó irányjelzőt kicserélni, egy éjszaka tiszta időben tiltott,a szembejövő retináját erősen égető ködlámpára?
Nem egy autónál látom manapság a művelt sofőr kolléga jön szemből nagy gázzal tény hogy elsőbbsége lenne , de semmi index nem megy rajta csak egy szem ködlámpa jelzi, hogy már pedig ő bizony tekeri a kormányt, irányjelző nélkül mehetne egyenesen is. Másik gyöngyszem ami szintén örömmel tölt el bárkit , mikor a nappali ledes menetfény totál szembe irányulva magasan a reflektor fényét túlszárnyalva éjszaka is világít, holott legjobb tudásom szerint amint a tompított fényszóró felkapcsol annak már akkor le kell kapcsolnia.
A fél ködlámpát kanyarfénynek hívják, kormány tekerésre magától kapcsol, nem arra szolgál hogy tájékoztassa a többi közlekedőt. Ilyenkor az illető egyszerűen nem használja az irányjelzőt, ha nem villog az is közben.
Inkább menj el egy autóvillamosságihoz és állíttasd be a lámpáidat , nem a kanyarba kell bevilágítanod ha nem látsz rendesen hanem magad elé és nem az égbe meg a szembejövőkre . Több mint 40 éve közlekedek és eddig minden kanyart be tudtam venni kókányolt veszélyes tákolmányok nélkül .
Éppen ez a bajom nem villog, gondolom házi sufni a legtöbb mint a ki nem kapcsoló drl, és irányfény ide vagy oda egy ködlámpa is vakít, és tilos jó látási viszonyok között, bár nincs mese engem 5ször állítottam meg 20 km-en egy kiégett tompított miatt, amit pótoltam amint beértem a boltba, de ezekre meg immunis a hatóság pedig igen veszélyes, és zavaró ha elvakul a szembejövő.
A nappali menetfény nem kell hogy lekapcsoljon a helyzetjelző bekapcsolásával, csak csökkenti a fényerejét. Bővebben: Link Bár itt a linken a tompítottat írják a cikk legalján, műszaki vizsgákon el szoktam beszélgetni a szakikkal, logikusan elmagyarázzák mikor mi miért világít vagy halványul. Szerintem a szemzavaró nappali menetfény utólagos beletákoláskor jön létre, (2012 után kötelező lett minden új gyártású autóba.)
Ezeket a kanyarodáskor világító ködlámpákat én sem tartom értelmes dolognak, nekem kanyarba forduló Xenon van gyárilag, de szerintem ez ugyanúgy a felesleges parasztvakítás kategória, reklámban jól mutat, el lehet kéni még egy kalap pénzt. Viszont, 5 év után, nemrég vettem észre, ha az ablaktörlő több mint 15s-ig megy, felkapcsol a tompított, vannak még apró csodák.
Gyárilag van ez sok Volkswagenben de lehet más autókban is, kormány tekerésre kapcsol, ha nem indexel valaki akkor nem fog magától indexelni is, ahhoz nincs köze.
Valóban a gyárilag E jeles fényszórókban elhalványul,(sajnos ez a kis 1% körül van) sőt már vannak olyan autók is amik szemből jövő fényre (másik autó) rögvest lekapcsolja a reflektort, ezt igen jó találmánynak érzem, egy jól beállított fényszóró 3 fényforrása , ködben ködlámpa, irányjelzésre index, ennél több már túlzott kényelem .
Szerintem a ködlámpa automatizálására még várni kell
, a szürkületben felkapcsolódó tompított már 10-15 éve is alap volt sok autóban, ahogy az automata ablaktörlô, a sötétedô tükör is. Lassan elfelejtik az emberek hol kell felkapcsolni a tompítottat, ami inkább jó mint rossz (mert nincs mit elfelejteni). Én a ködlámpám tervezôjét nem értem, elôször kapcsolja az elsôt, és a hátsó ködzárót csak az elsôvel együtt lehet, szerintem ez pont fordítva volna logikus. Szerintem ezeket a funkciókat nem szabadna utólag beleberhelni kocsikba, mert bukás lehet a vizsgán belôle. Régi haverom minden vizsga elôtt visszaszereli a ledes izzókat eredetire (az amúgy nem öreg kocsijában), a rendszámtábla világítást elfelejtette. A vizsgabiztos morgott is hogy ez akár bukó is lehetne, ha nem lenne "jófej".
Nekem is "régi" autóm van ebben semmi sem automata, terveztem ugyan hogy a reflektort összeépítem automatán lekapcsolósra mint az újakon van, de ha nem lehet beíratni a forgalmiba én ugyan nem szerelem 2 évente a kocsit egy új mozdulat kispórolásáért.
Igen az valóban zavaró hogy sorba fel kell kapcsolni az első és hátsó ködlámpát de őszintén szólva ritkán használom a ködzárófényt, nagyon ritkán sikerül utánam jövő reflektor nélkül követő ködlámpával rásegítő versenyző nélkül utaznom, így általában tükör elfordít és előre néz !
Szia,
:-O köszönöm a levezetést! Én alapvetően az LQ-12S relére gondoltam, amit ráírtam a rajzra. Papíron megfelelő, 20A 12V-on, én azt gondoltam, a reléhez megadott tekercsáram = "nominal current", ami az adatlapon 50mA. Megpróbálom levezetni hasonlóképpen, a BC548 erősítése 200, akkor a bázisáram minimuma 50mA/200=0.25mA (?), a nyitófesz 5V - 0.7V = 4.3V, 4.3V/0.25mA=17.2kOhm, szóval még alul is méreteztem... Függetlenül a fentitől, egy haverral is megnézettem és ránézésre Ő is kevesellte a tranzisztor teljesítményét. A lényeg, hogy megbízható legyen, szóval legyen BC337 és egy 1.5kOhm bázisellenállás. A kérdés, hogy ezek szerint reléből is más lenne a jó? Ezt azért gondoltam, mert autós, bírja a ködlámpa áramát (H11 izzó kell, ami 55W-os, az 12V-on max 5A-t vesz fel, a relé 20A-es) és elég kicsi és olcsó (örülnék, ha nem kéne mondjuk két Bosch 5 lábas relét vennem, az megdobja a költséget). Idézet: „Tudom nem illik a témába, de most már árulja már el nekem valaki miért is kell a régi, új autókról totál kifelejtett” Köszönöm mindenkinek a hozzászólásokat, látom, hogy sok emberből kijön az utakon tapasztaltak miatt a frusztráció. Én nem a Ledes Jóska vagyok és igyekszem megfelelni a feltett és fel nem tett kérdésekre is. Aki nem kíváncsi rá, nem olvassa. Végzett autószerelő vagyok és szereztem egy programozói (és még egyéb) diplomát is. Tisztában vagyok a közúti szabályokkal és rendeletekkel, mivel a hobbim és szenvedélyem maradt az autózás. Sok újabb VW csoportos autó és Ford is gyárilag úgy működik (vagy Carista-val átállítják), hogy index nélkül is kapcsolják a ködlámpát. Sokan agyonledezik a kocsit vagy fennhagyják alapból a ködlámpát és elvakítanak másokat. Én erről nem igazán tehetek, de nekem nem ez a cél. Az Arduino vezérlő nem dísznek van. Csak 35km/h alatt, kirakott indexnél, kormány fordításra fog kapcsolni a vezérlés. A ködlámpa gyári és az autó 100%-ban megfelel az előírásoknak. Sok embernek nincs pénze új autóra, mégis szeretnék az újakban használt funkciókat, szerintem ez addig nem gond, amíg lehetőleg gyári megoldással és a biztonsággal kompromisszumot nem kötve dolgozunk. Ez nem egy gyári megoldás, tartok is tőle, azért is kérdezek itt, hogy jó legyen a végeredmény.
Lehet vitázni róla, hogy mi a parasztvakítás és mi nem az. A kanyarkövető fényszóró és hasonló nyalánkságok sokszor tudnak jók lenni, csak lehet, hogy te pont nem kerültél még olyan szituációba, mikor éreznéd a belőlük származó előnyöket. Én példának okáért szoktam vacak időben, rossz látási körülmények között erdős utakon is közlekedni, s olyankor imádom, hogy van az autóban ködfényszóró, s persze elég lenne csak a kanyarodásra felkapcsolódó, de az nincs, így járatom a kettőt együtt. Nem véletlenül találták ki a kanyarkövető fényszórót már a citroën ds-ben
Nem az a gond hogy benne van, hanem hogy távolról sem ekkorát "kanyarodik" mint a videóban, bár a márka stimmel. Aláírom hogy egy autópálya lehajtón, vagy szerpentinen lehet némi haszon. A hatósági led-izzós tiltást a fényszórók kivételével egyébként marhaságnak tartom. Az enyémben sem értem, hogy miközben az összes helyzetjelzô ledes, a fékek és index lámpák miért izzósak? Egyetlen halvány magyarázat lehet, hogy az izzók fogyasztását figyeli, és ha kiég egy akkor azt pittyegteti, hogy cseréljem, de ugye ha ledes lenne, talán sose égne ki, tehát ez is belemagyarázás a részemrôl.
Annak külön örülök hogy ha az autószerelôk találékonyak, van nekem is amit úgy szereltek be, egy extra kérésemre kiherélés után, hogy a kocsi többi része, meg a vizsgabiztos se vegye észre.
Létezik ledes fényszóró (pl. escalade), s ledes féklámpa is (opel és vw családban is). Szerintem a "sose" menne tönkre a legkomolyabb hajtóerő, ami ellene szól. A videóban szereplő citroën ds lámpája még valóban akkorát kanyarodott, volt szerencsém látni élőben is ilyet
Hello! Én nem tennék "nem kocsiba való relét" ilyen funkcióba. A magasabb áramfelvétel, magasabb érintkezőnyomást, kisebb átmeneti ellenállást jelent. Főképp nyugvó érintkező esetén, ahol a kontaktust csak a rugóerő tartja. Az 5A az üzemelő lámpa áramfelvétele. Ha a H11-es normál izzó, annak bekapcsolási árama, sokszorosa lehet ennek az áramnak. De egy ilyen "kicsi drótlábú relénél" én alapból nem hiszem el, még a 16A áramot sem, nem még a 20-at. De ez csak az én nézőpontom, nem kötelező elfogadni..
De nézz meg egy Omron G2R-1 hasonló méretű relé adatlapját, mennyivel szerényebb paramétereket engednek meg ilyesmi relékre.. Idézet: „Hello! Én nem tennék "nem kocsiba való relét" ilyen funkcióba” Szia! Persze, hogy elfogadom a véleményed. Erre a kis LQ-12S-re is oda van írva, hogy gépkocsiba való, pont ezért jó, hogy itt tapasztalt emberek vannak, akik le tudnak beszélni a csak papíron működő megoldásokról. Ha komolyabb relét kell használjak, akkor kell neki foglalat, nagy helyet foglal stb. jóval több macera. Valami ilyesmire gondoltál? (Ezt elég durvának találom: Coil power consumption = 1.5W?? Ez normális, tényleg elégetünk ennyi áramot?) Vagy vegyek simán autósboltban reléket, mérjem ki az áramfelvételét és méretezzek ahhoz? Mi lenne a jó megoldás?
Miért szólna ellene? Ha a mérnök meg tudja azt oldani, hogy az 1100Ft-os E27-es foglalatú LED az 1 év garancia lejártát követően szinte 1-2 hónapon belül tönkre menjen, akkor ezt egy autó esetén ugyanúgy meg tudják oldani. Szerintem inkább nekünk jó hogy ez még nem így van, mert így kicserélünk pár perc alatt egy filléres izzót, amúgy meg lehetne cserélni egy vagyonért a ledet áramgenerátorostól mindenestől, mert abban biztos vagyok hogy annak a cseréjét nem könnyítenék meg.
Azt azért vedd figyelembe hogy én nem építek semmit, kocsiba meg főleg nem. De..
Ha egy nyákba való relét építesz be, akkor a panelen lesznek a relék, utána pedig sorkapcsokat vagy tüskét kell beépíteni. Ha olyan relét alkalmazol, ahol eleve 6,3-as csúszó saru van, arra a vezeték közvetlenül rádugható. Panelról a tekercs meghajtás 2db kisáramú lába jön csak. (Mert a 12V már egyből ott van, amiből a lámpa működik majd.) Az áramfogyasztásról annyit, hogy csak arra a néhány másodpercre fog bekapcsolni, amíg a lámpa ég. Mit sem számít a fogyasztása. Viszont ha a relékontakt átmeneti ellenállása 100milliohm mint az LQ-12S-nél, akkor 5A terhelésnél 0,5W fűti a kontaktust. Ami viszont tartós, ha világít a ködlámpa. Ha meg nem, akkor meg a hideg izzókat kell minden kanyarodásnál kapcsolni, ami sokkal nagyobb igénybevétel a kontaktusnak. Én csak a szempontokat tudom megvilágítani, de hogy Te mit tegyél és mit nem, arra nem tudok korrekt tanácsot adni. Mert nincs ezekkel az eszközökkel tapasztalatom.. A hozzászólás módosítva: Dec 16, 2022
Sziasztok
Ismerősöm diesel mercije, 26 éves kategória. Fogja magát, időnként leáll a motorja, de van, hogy autópályán jut az eszébe, majd jó, 1-2 napig. Szerelőnél volt, de nem tudtak vele mit kezdeni. Mivel, ez még régi fajta adagoló, nyilván, ilyenkor az adagoló leállító szolenoidját elengedheti a 12V. Persze, amikor vizsgáltam volna neki, akkor még véletlen se produkálta. És azt is gyanítom, hogy ezt nem a komputer vezérelheti, mert, hát minek? (úgy tudom, hogy a németek nem mertek szórakozni az ilyesmivel, minimum alapjáraton tudjon menni az autó, ne fagyjanak meg a hegyekbe) Szerintetek a gyújtáskapcsolóról kaphatja a 12V-ot? Van tippje valakinek? Köszi előre is.
Pont ezt javasoltam neki, hogy vadásszon valahonnan hozzá. Vissza kéne fejteni, honnan kapja az áramot a szolenoid és ott lesz a megoldás.
Szia
Ideiglenesen bekötni egy visszajelző lámpát a tekercsre? Keresni egy átvezető lyukat a tűzfalon, és behúzni a műszerfal tetejére. Így kiderülne, hogy a hiba fennállásakor jelen van-e a 12V.
Szia
Jó ötlet, mert mi van ha nem is a szolenoid ejti el, hanem a tápszivattyú nem dolgozik...
Az esetek nagyon kevés százalékában áll meg egy szivattyú üzem közben, sokkal nagyobb eséllyel el sem indul, csak esetleg kopogtatásra.
Sőt, azt is meg lehetne csinálni, hogy sorba kötni a tekerccsel egy megfelelő értékű ellenállást, úgy, hogy kb 2,5V feszültség essen rajta üzem közben, így ha megszakad a tekercs, akkor a két ledből csak a 12V megléte világít. A hozzászólás módosítva: Jan 1, 2023
|
Bejelentkezés
Hirdetés |








, a szürkületben felkapcsolódó tompított már 10-15 éve is alap volt sok autóban, ahogy az automata ablaktörlô, a sötétedô tükör is. Lassan elfelejtik az emberek hol kell felkapcsolni a tompítottat, ami inkább jó mint rossz (mert nincs mit elfelejteni). Én a ködlámpám tervezôjét nem értem, elôször kapcsolja az elsôt, és a hátsó ködzárót csak az elsôvel együtt lehet, szerintem ez pont fordítva volna logikus. Szerintem ezeket a funkciókat nem szabadna utólag beleberhelni kocsikba, mert bukás lehet a vizsgán belôle. Régi haverom minden vizsga elôtt visszaszereli a ledes izzókat eredetire (az amúgy nem öreg kocsijában), a rendszámtábla világítást elfelejtette. A vizsgabiztos morgott is hogy ez akár bukó is lehetne, ha nem lenne "jófej".
Valami 



