Fórum témák
» Több friss téma |
- Ez a felület kizárólag, az elektronikában kezdők kérdéseinek van fenntartva és nem elfelejtve, hogy hobbielektronika a fórumunk!
- Ami tehát azt jelenti, hogy a nagymama bevásárlását nem itt beszéljük meg, ill. ez nem üzenőfal! - Kerülendő az olyan kérdés, amit egy másik meglévő (több mint 17000 van), témában kellene kitárgyalni! - És végül büntetés terhe mellett kerülendő az MSN és egyéb szleng, a magyar helyesírás mellőzése, beleértve a mondateleji nagybetűket is!
Energiasűrűsége térfogatra, súlyra számolva és Wh/Ft-ra számolva sem ilyen erős, mint akár a bolti új 18650 celláké, ha az akku doboz pont kiadja a méretet, akkor mindenképpen érdemes átalakítani. Persze gyorsabb ezeket beleszórni.
Dinamót (kerékpár generátort) nemrég láttam valamelyik üzletben, de egy jó ideje már inkább a kerékagyba építik. Ezt a cikket több mint 10 éve írtam, de esetleg most is érdemes belenézni: Bővebben: Link
Igen ez lenne a lényeg hogy a padlófűtés szivattyú a 25 C fok alatti vizet MÉG ne keringtesse ne hűtse vissza a padlózatot viszont 35 C nál lekapcsoljon ne legyen túlmelegítve
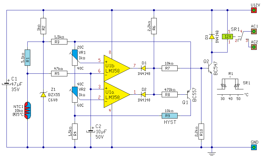
Ablakkomparátor kapcsolást hőfokvezérléshez nem találtam
Ez csak egy hőfokra kapcsol ebből van kettő ami egymást szabályozza de egy egységet szeretnék
Mi köze a padlófűtés szivattyúnak hány c fokos vizet keringtet ?pont hogy ne hűtse és fűtse túl a padlózatot.Pont az a lényeg hogy a hideg vizet még NE keringtesse.......
Ez teljesen a ti dolgotok, úgy csináljátok ahogy akarjátok! Én kb harminc éve foglalkozok ilyen jellegű dolgokkal, csak a tapasztalat miatt említettem meg. De lenne akkor egy kérdésem: Hogyan fogja elérni a padlóban a víz hőfoka az indulási hőfokot (25 fok) ha nem kering ott a víz?
Igen, erről beszéltem, aki esküszik az elem/akkunélküliségre, az sem a gumivisíttatót veszi
![]() Amit látunk a boltban, az 10 éve is ott volt valószínűleg
Hát azt valóban nem éri el keringés nélkül, azonban a gázkazánban volt hasonló megoldás. Egyszerő 60 fokos termosztát volt beépítve, amíg a kazán el nem éri a 60 fokot, addig nem indul meg a rendszerben a keringés, és fenn is tartja a kazánon belül ezt. 25 fokost sem lehetetlen készíteni, de lehet, van is olyan.
Akkor viszont már elég jól meg lehet közelíteni a kérdező vágyát, hiszen a vizet melegítőtől csak 25 foknál indul el a víz, a padló hőfoka emelkedni fog, de nem kering a víz, ha alá hűl. A hozzászólás módosítva: Jan 30, 2023
Ebben neked is igazad van, de Ő a padlófűtés szivattyújához keres olyan vezérlést ami 25-35 fok között kapcsol be. Erre írtam, hogy ez így nem túl jó megoldás.
Ez tudja amit akarsz. Bővebben: Link
Van nekem itthon egy hőkapcsolóm (bár az valami 40 vagy 60 fokos, nem jól emlékszem, de az KI kapcsoló), azt a külső felületre kell pasztával rácsavarozni, és ha BE kapcsolót vesz hasonlót, 25 fokost,az talán tudna teljesíteni ilyen igényt -ha a vízmelegítőben már olyan meleg a víz, hogy eléri a kapcsolási hőfokot, akkor bekapcsolná a szivattyút. Ha jól emlékszem, valamennyi különbség is van a be- és kikapcsolási hőmérséklet közt.
De a sajátomat sem használtam fel végül (automatikusan kikapcsoló szívatót működtetett volna, de a lustaság fél egészség), tehát ezért csak talán-t írtam. A hozzászólás módosítva: Jan 30, 2023
Én ezt meg tudom oldani, de Zolinak teljesen helytálló a kérdése. Avagy ha egy mérési ponton mész, akkor ezt fizikailag hogy jön ki? - Vagy, nem arról beszélsz amit szeretnél..
Én itt 40 fokra vettem a középértéket. De ha Te 25..35 között szeretnéd, akkor az R1-et 8,2k-ra kell választani. (Mindig annyira, mint a középhőmérsékleten a termiszor ellenállás értéke..) Ha pedig az átfogási sávot csökkentenéd, akkor az R2 és R4-et 2,2k-ra. A hozzászólás módosítva: Jan 30, 2023
Talán hogy a radiátorok meleg vize az osztón keresztül folyamatosan jelen van a padlófűtés szivattyúnál,Ha nem fűti a kazán a radiátorokat nem kellene a felmelegedett padlózatból kivonni a hőt feleslegesen egy folyamatosan menő szivattyúval pl 8-15 h között a házat a rendszer 20 c fokon tartja 15 h után 24 C fokon .a nagy hőtehetetlenségű padlózatot nem kellene addig még jobban visszahűteni..
Ehhez hasonlóra gondoltam, csak olyanra ami 35 foknál nyitja, 25-nél zárja az áramkört:
termosztát-kapcsoló Csak találni kell a vízmelegítőn helyet, ahová érdemes feltenni. A hozzászólás módosítva: Jan 30, 2023
Ha jól értelmezem a kapcsolási rajzokat, egy AKO D14223 termosztáttal megoldható a dolog. Annyi a trükk, hogy a két szondát egymás mellé kell rakni.
Most még elgondolkodtam azon:
Miért is nem a padlófűtéses témában beszélünk erről? Hát, látom, ott is megkérdezte. Nehéz megérteni a fórum szabályát? (Egy kérdést csak egyszer, csak egy helyen) Nem, nem kötekedés, mint látható, igyekeztem választ is adni fentebb. De a szabályt sem árt betartani A hozzászólás módosítva: Jan 30, 2023
Segítségeteket szeretném kérni, nagy gondban vagyok és sok a megtévesztő információ (...és kevés a szakértelmem)! Nemrég vásároltam egy 86lbs; 1164W-os, 24V-os elektromos csónakmotort! Akkumulátort szeretnék hozzá, ami minimum 100 Ah-ás, de eszméletlen összegben találtam csak. Viszont az egyik hajós oldalon találtam olyan 12V-os akkumulátort, ami Ah-ban megfelelő lenne és azt írják, hogy 24 V-os motor üzemeltetésére is alkalmas, sőt...ideális! Lehetséges az ilyen? Lehet 12V-os aksival 24V-os rendszert üzemeltetni?
Persze, -ha kettő van belőle sorban.
Azt az " ideális"-t ők is így gondolhatták, csak nem fejtették ki.
Köszönöm! Lenne még egy "amatőr" kérdésem...! Amennyiben 2 db 12V-os, 60 Ah-s akkut vennék, akkor az Ah-ák is összeadódnak, vagyis így egy 24V-os, 120Ah-s erőforrást kapok?
Nem! Soros kapcsolásnál a feszültség adódik össze, az áram azonos marad. Így a kapacitás is, hiszen az Ah.
Soros kötésnél nem adódik össze nyilván, csak a feszültség nő. Wh-ban számolva szépen látszik, hogy attól még mert ketté szeded a feszültséget 2 akkura, az Ah azonos marad.
Uhhh...ez lehangoló, de azért köszönöm!
Nem, sorbakapcsolva csak a feszültség adódik össze, az áram (ebből következve a kapacitás is, az "amperóra") változatlan marad.
Ha 2-2 akkut sorba, majd ezeket párhuzamosan kötnéd, akkor adódhatna 24V 120Ah -4 db 60Ah-s akkuból... Minél kevesebből kéne inkább, jobb, ha a 2 db 100Ah-t célzod meg. Tovább eltartanak, ha egymástól elválsztva töltöd fel őket, két jó töltő sem olcsó. (Léteznek töltők, amik egymástól függetlenül tudnak több akkut tölteni, nem tudom, mennyire drágák)
Köszönöm a válaszokat! Már csak egy (utolsó) lenne: A "mélyen ciklikus akkumulátor" ugyanaz, mint a "munkaakkumulátor"?
A munkaakkumulátor igen, ciklikus akkumulátor. Feltöltöm, munkára fogva lemerítem, kezdem elölről.
Hogy mitől "mélyen ciklikus" azt most nem értem. Ui: ha azt értik alatta, hogy néhány mélykisütést is túlél - hát azt azért nem forszíroznám. A hozzászólás módosítva: Jan 30, 2023
Azért azt is nézd, milyen a kisütési görbéje, nagy áramon a töredékét tudja a névlegesnek és gagyi akkuknál sokkal kisebb ez a szám, mint egy jófélénél. Az árak sokszor mindenfélétől függnek, de ha valami nagyon olcsó, esélyes nagy áramon baromi gyenge.
Köszönöm mindenkinek!
Sziasztok!
Van egy fül hallgatom abból az egyik felét a saját töltöje el kezdte nem tölteni, csak villog. (A töltőt ki mértem ott van 5 V). Szét szedtem a fülest le mértem az akkut 0,9V-ot mértem a 3,7V helyett. Gondolom így az akku elég halott. Mivel ilyen fülesbe nem lehet ilyen akkut kapni, gondoltam meg próbálnám külsőleg fel tölteni. Egy ilyen töltővel meg probalhatom? Az akku 3,7V 0,222 tovább nem bírom kiolvasni. A töltöm azt tudom hogy 3,7V os.
Azt számoltad-e, hogy ez a motor -teljes terhelés esetén- a 100 Ah akkuval is csak alig több, mint 2 üzemóra? Ez esetben 48,5 A az áramfelvétel!
A hozzászólás módosítva: Jan 30, 2023
Tölthetnéd, ha cserélsz rajta árambeállító ellenállást. TP4056 adatlapban találsz infót
|
Bejelentkezés
Hirdetés |
















