Fórum témák

» Több friss téma
Fórum » Infrasorompóval vezérelt digitális stopperóra
Lapozás: OK   3 / 3
(#) BLY94A válasza giskard hozzászólására (») Feb 4, 2023 /
 
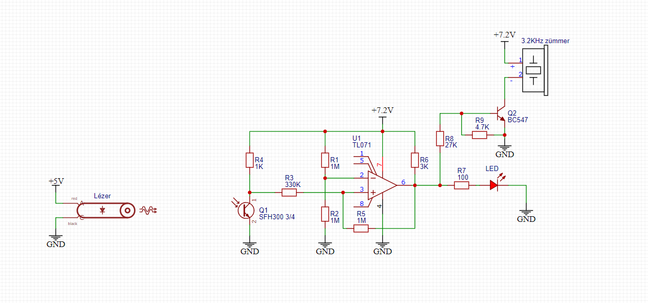
Üdv! Tegnap összeraktam egy módosított kapcsolást a TL071hez. Csatoltam.
Egész jól működik.
Szeretnék egy hang jelzést amikor áthalad valaki a kapun.
Van egy 3.2KHz zümmerem. Na most az a probléma hogy a TL071 amikor elvileg "0" állapotban van (ami 1.6V multiméterrel nézve) az simán elég ahhoz hogy egy tranziszort kapcsoljon.
Hogyan lehet azt elérni hogy mondjuk egy BC547es 4V bázis feszültségnél kapcsoljon be?
(#) proli007 válasza BLY94A hozzászólására (») Feb 4, 2023 / 1
 
Hello! Meglepő módon pld. egy bázisosztóval. Mivel a tanyó 0,6V-nál nyit, a bázis-emitter között egy 4,7k és a bázis TL között egy 27k.
De..
Egyébként az R6-nak semmi értelme. Mert akkor szokták használni, ha a kimeneti feszültségtől elvárnák a tápfesz megjelenését, de mivel Te ezt terheled, a kimenet csak addig megy fel, míg a kimeneti tranyó felhúzza.
Mivel a TL kéttápfeszes (+-) erősítő a kimenete nem megy le sem a GND-re, sem fel a tápra.
Egy LM358-al jobban járnál, az legalább a GNF-re lemegy.
A hozzászólás módosítva: Feb 4, 2023
(#) BLY94A válasza proli007 hozzászólására (») Feb 4, 2023 /
 
Így gondoltad? Mert gyorsba összeraktam és még mindig sípol.
27K helyett 33K tettem be mert 27K-m nincs.
(#) BLY94A válasza proli007 hozzászólására (») Feb 4, 2023 /
 
Rendben.
(#) proli007 válasza BLY94A hozzászólására (») Feb 4, 2023 /
 
Igen így, de ha sípol, akkor a 4,7k nagyobb.
Egyébként a Led-et is tudod szinteltolásra használni, ha nem zavar, hogy a Led nincs a GND-n.
Az R7-et és a Led-et felcseréled, és az R7 és a bázis közé teszed a 4,7k-t.
A hozzászólás módosítva: Feb 4, 2023
(#) BLY94A válasza proli007 hozzászólására (») Feb 4, 2023 /
 
Felemeltem egészen 33Kig de még ott is sípol.
A bázison 0.65V mérek.
(#) BLY94A válasza proli007 hozzászólására (») Feb 4, 2023 /
 
Így gondoltad?

így.png
    
(#) proli007 válasza BLY94A hozzászólására (») Feb 4, 2023 / 1
 
Az R8 nem kell.
(#) BLY94A válasza proli007 hozzászólására (») Feb 4, 2023 /
 
Így már működik. Kivettem a 3Kt is. Az LM358-t meg beszerzem jövőhéten. Köszönöm a segítséget!
(#) BLY94A válasza BLY94A hozzászólására (») Feb 4, 2023 /
 
Viszont a stoppert nem indítja. 3.4V megy fel a kimenet.
Az LM358-al ez menni fog?
(#) proli007 válasza BLY94A hozzászólására (») Feb 4, 2023 /
 
Oké, de ha tényleg 3k-volt és nem 33k, akkor nem csoda ha nem volt jó.
A 100 ohm-ot azért cseréld le egy 220 ohm-ra. És mérd meg az OPA kimenetét, hogy meg van-e a szükséges logikai H szint.
Az R1-R2-R3-R5 is feleslegesen ilye nagy értékű. A tizede is bőven megfelel. Mivel kültéri lesz a dolog, légpára és egyebek is befolyásolhatják a működést és zavarérzékenyebb is lehet.
A hozzászólás módosítva: Feb 4, 2023
(#) BLY94A válasza proli007 hozzászólására (») Feb 4, 2023 /
 
Kicseréltem 220 ohm-ra. Így elindítja stoppert de beragad a zümmer. Megkell szakítanom mégegyszera lézert hogy leálljon.
H szint: 4.22V
A hozzászólás módosítva: Feb 4, 2023
(#) proli007 válasza BLY94A hozzászólására (») Feb 4, 2023 /
 
Elég érdekes dolgokat művel. Nem lehet valami test kontakthiba? Az OPA kimeneti szintjeinek passzolni kell a digitális rész bemeneti szintjéhez. A TL csak 1,2..1,4V-ra tud lemenni. Az LM le fog menni a GND-re.
(#) BLY94A válasza proli007 hozzászólására (») Feb 4, 2023 /
 
Csökkentettem az R1-R2-R3-R5 értékeit.
R1-R2-R5: 100K
R3: 33K
Így ha megszakítoma lézert beragad véglegesen. Sípol folyamatosan.
Próbapanelon raktam össze. Nem tudom hogy ez számít valamit..?
(#) BLY94A válasza BLY94A hozzászólására (») Feb 4, 2023 /
 
Megtaláltam elvileg a hibát. Bedugva hagyatam a szkóp mérőfejét az ic kimenetére. Levettem. így már működik.
(#) proli007 válasza BLY94A hozzászólására (») Feb 4, 2023 /
 
A szkóp kimenete nem okozhatna gondot. Maximum ha valami nagy kapacitású a kábel és annak kapacitása gerjedést okozna. De az meg látható.
Ha a dugipanel öreg, akkor lehetnek problémák-kontakthibák vele.
A komparátor bemeneti szintjének illeszkedni kell a fototranyó által szolgáltatott szinthez.
Mivel az R1 és R2 egyforma értékű, így a kapcsolási pont a féltáp. Pontosabban ezt fogja közre a hiszterézis, amit az R5-R3 aránya határoz meg. Meg némileg az OPA kimeneti feszültség szintjei.
(#) BLY94A válasza proli007 hozzászólására (») Feb 4, 2023 /
 
Ha majd ráakasztok 35-40m kábelt az IC kimentére akkor előfordúlhat ilyen?
Persze már az összeforrasztott verzióval..
Én mikrofon kábelre gondoltam kb 6mm külső átmérővel.
Vezetője: 2x0.215mm2
(#) proli007 válasza BLY94A hozzászólására (») Feb 4, 2023 / 1
 
A kábel kapacitását át kell gondolni. Mert pld az árnyékolt kábel kb. 300pF/méter körül van. 40 méter esetén ez 12nF. Ha az OPA kimenete és a kábel közé egy 100 ohm-ot teszel, akkor nem fog visszahatni az OPA-ra. A késleltetése pedig 100R*12nF=1,2us tehát nincs jelentősége.
(Mert ugye Te ezredmásodpercenként mérsz, az 1ms és ennek tizede alatt illik lenni az RC időnek.
Vagy is 100us alatt.)
De a tápáramfelvételt és a kábel ellenállását is össze kell vetni, ha távtáplálod..
(#) BLY94A válasza proli007 hozzászólására (») Feb 4, 2023 /
 
Gondoltam a távtáplálásra is de lehet inkább egy 9V-os elemmel oldanám meg.
(#) proli007 válasza BLY94A hozzászólására (») Feb 4, 2023 / 1
 
Oké, csak a Lézer áram terhelését is be kell számítani, meg hogy mi van, ha kimerül az elem..
(#) proli007 válasza proli007 hozzászólására (») Feb 4, 2023 / 1
 
De lehet, hogy egy NE555-el jobban jársz..
(#) BLY94A válasza proli007 hozzászólására (») Feb 4, 2023 /
 
Kipróbálom ezzel is. Ma összeraktam nyákon is az indító leállító kapukat.
Hibátlanúl müködnek.
A lézerem 10mWos és 5V ról megy. Ehhez egy 9V elem elég vagy valami erősebb kéne.?
Nem akarom állandóan cserélni..
(#) Gafly válasza BLY94A hozzászólására (») Feb 4, 2023 /
 
Idézet:
„Nem akarom állandóan cserélni.”

Használj "Gránit szilárdságú" elemet, soha nem kell cserélni.
(#) proli007 válasza BLY94A hozzászólására (») Feb 4, 2023 / 2
 
Én nem ismerem a lézereket, de a 10mW gondolom a lesugárzott teljesítmény, de Te az áramfelvételét megmérheted. Egy mezei 9V-os elem kapacitása nem túl sok, azt figyelembe kell venni, meg a használat időtartamát.
(#) BLY94A válasza proli007 hozzászólására (») Feb 9, 2023 /
 
Üdv! Az lenne a kérdésem hogy az NE555 kapcsolást lehetne-e úgy módosítani hogy a zümmer tényleg egy pillanatra szólaljon meg? Értsd ha valaki lassabban halad át rajta induláskor akkor egy hosszabb pittyenés lesz, illetve ne lehessen vele bohóckodni hogy folyamatosan sípol ha valaki ott tartja a kezét...
(#) proli007 válasza BLY94A hozzászólására (») Feb 9, 2023 /
 
Azt nem tudod így megoldani, (mert ahhoz egy másik monostabil kellene) esetleg egy Fet-et, egy kondin keresztül hajtani a tranyó helyett.
De célszerű megvizsgálni, hogy az optokapu beállításánál ez nem jelet-e előnyt. Én inkább pont azt javasoltam volna, hogy a komparátort alakítsuk át egy monostabilra, hogy ha egy pillanatra bejön a jel, azt tényleg hallani is lehessen. Mert esetleg az órát leállítja, (mondjuk egy légy átrepül) és a piezon azt meg sem hallod.
(#) BLY94A hozzászólása Máj 31, 2024 /
 
Üdv! A tavalyi stopper projektemmel kapcsolatban kérdeznék:
Az eddigi kapcsolással és kábeles összekötéssel teljesen jól müködik a dolog. De nem hagy nyugodni a kérdés: Megvalósítható-e vezeték nélkül, úgy hogy a késleltetés 1mS alatt maradjon?
A hestoron kapható NRF-8PA-LNA 2.4Ghz-es modult néztem ki magamnak és ezt egy Arduino nanoval párosítva használnám. Mellékeltem egy pdf-t az elvi működésről + a 2.4Ghz modulról.
A működéshez hozzátéve: Ha nincsen megszakítva a lézer akkor addig az RF modul "standby módban menne". Amint megszakad a lézer akkor bekapcsol és küld egy jelet a vevőnek ami felemeli egy az egyik kimentét (+5V) egy pillanatra az indításhoz.
(#) pipi válasza BLY94A hozzászólására (») Máj 31, 2024 / 1
 
Szerintem nagyon necces... Ki kell próbálni/számolgatni... De ugye az adatátviteli sebesség nem csak a rádiótól, hanem a vezérlő mikrokontrollertől is erősen függ (pl SPI sebesség)
Következő: »»   3 / 3
Bejelentkezés

Belépés

Hirdetés
XDT.hu
Az oldalon sütiket használunk a helyes működéshez. Bővebb információt az adatvédelmi szabályzatban olvashatsz. Megértettem