Fórum témák

» Több friss téma
Fórum » NYÁK terv ellenőrzése
 
Témaindító: Paso, idő: Okt 4, 2005
Lapozás: OK   198 / 203
(#) Sick-Bastard hozzászólása Dec 26, 2022 /
 
Üdv!

Kellemes ünnepeket!

Első komolyabb (legalábbis nekem) panelemet tervezgetem. Először próbálkozom SMD/SMT alkatrészekkel, 4(talán 6) réteggel és USB-C -vel.
Az alany a FTDI újabb chipje, FT4232HP QFN-68-as kivitelben.

A tervezéshez ezt a videót vettem alapul.

Kérdések:
- két azonos pwr_pin között max. hány lábnyi távolság lehet, hogy az egyik decoupling capacitor elhagyható legyen? vagy inkább maradjon? (kép: bottom_only_osc_pwr_caps_info, top_only_3v3_caps_info)
- az IC két pwr_rail-je(VCORE: 1v2, VCCIO: 3v3) közül a VCORE vezethető-e a felső rétegben, az IC alatt (a thermal-pad-et kikerülve), vagy jobb e ez a megoldás kép: layer_3_pwr_3v3_vcore_gnd_digital_info
Itt a VCORE és a VCCIO a harmadik rétegben futnak. (A képen a DNC-vel jelölt rész nem végleges, nem releváns).
- az oszcillátor elhelyezésén lehet javítani? (talán az alsó rétegre helyezni?)
kép: top_only_info
- van e értelme a GND-ot igy feldarabolni?
kép: top_pcb_gnd_shield_info
a kapcsolásban csak az USB-PD-hez tartozó CC és a VBUS-van analógként jelölve.
Elég, ha a PWR-el jelölt "blokk-ot" szigetelem el?
Ha a darabolásnak van haszna, akkor ezt a mintát a többi rétegben is így folytassam?
- hogy az USB adat vonalait ne kelljen több via-n, rétegen átvinnem, célszerűbb lenne az USB-C csatlakozó megfordítása?
- a QFN tokozás alatt legyen egybefüggő a GND, mind a felső és az alsó rétegekben? (thermals off?)
- ha már van lehetőségem, akkor inkább 4 helyett tervezzem 6/8 réteggel?
valahogy igy:
L1: GND, vezeték legközelebbi via-ig
L2: GND
L3: PWR, VCORE, VCCIO
L4: GND
L5: USB
L6: GND
L7: DIGITAL, GPIO, DATA
L8: GND, vezeték legközelebbi via-ig


Egyéb észrevételek? Elsőre ezek jutottak eszembe.

SB
(#) Lucifer válasza Sick-Bastard hozzászólására (») Dec 26, 2022 /
 
Idézet:
„- az oszcillátor elhelyezésén lehet javítani? (talán az alsó rétegre helyezni?)”

Ne!
https://www.st.com/resource/en/application_note/cd00221665-oscillat...cs.pdf
7.1 fejezet.
(#) Sick-Bastard válasza Lucifer hozzászólására (») Dec 27, 2022 /
 
Köszönöm a linket.

Összegezve a 7.1 fejezetet:
- stabil táp, megfelelő (méretű)decoupling capacitor használata
- lehető legrövidebb OSC vezetősávok használata
- GND "pajzs" használat, valahogy mint itt: top_pcb_gnd_shield_info.png
kérdés: elég e a felső és az alsó rétegen a GND-t így elválasztani? (tárgytalan, a következő javaslat szerintem egyértelművé teszi, hogy igen, az összes OSC alatti GND le legyen választva)
- a GND "pajzs" az IC legközelebbi (OSC melletti) GND-re legyen kötve, egy ponton
- magas frekvenciás jelek kerüljék el az OSC-t
amennyire csak tudtam elvittem őket, alatt meg egyáltalán nem lesz
nehézséget még a VCORE és a VCCIO elvezetése okoz

Ami esetemben kivitelezhetetlen, az a két OSC láb között és mellett elvezetett GND sáv(7.1 - 13. ábra). Nincs elég hely.

Szóval:
- van e értelme a GND-ot így feldarabolni?
válasz: OSC esetében igen, kell!

Ha jól gondolom a PWR esetében nem árt, már legalábbis a két szűrő tekercs miatt.
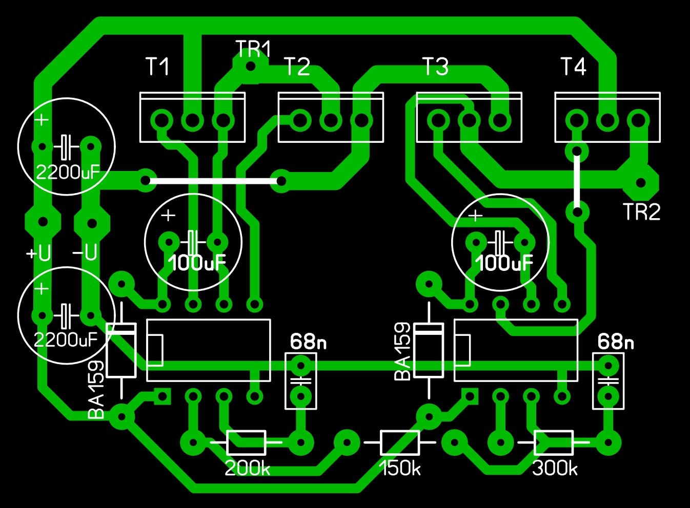
(#) Geri86 hozzászólása Feb 11, 2023 /
 
Sziasztok a következő inverterhez készített nyákterv ellenőrzésében kérnék segítséget. Köszi előre is.
(#) Geri86 válasza Geri86 hozzászólására (») Feb 12, 2023 /
 
Hidegítő kondenzátort jó helyre raktam?
(#) niedziela válasza Geri86 hozzászólására (») Feb 12, 2023 /
 
Ha a 4700µF-ot hívod annak, akkor nem ideális.
(#) kivancsi4 válasza Geri86 hozzászólására (») Feb 12, 2023 /
 
Az IC2 6. lábától a T3-T4 felé mintha hiányozna valami!
(#) niedziela válasza kivancsi4 hozzászólására (») Feb 12, 2023 /
 
Konkrétan nincs a hatos láb hozzákötve a T3 -T4 D-S-hez.
(#) Geri86 válasza niedziela hozzászólására (») Feb 12, 2023 /
 
Köszönöm szépen az észrevételt. Korrigálom a hiányosságot, illetve a kondenzátort hova rakjam szerinted?
(#) niedziela válasza Geri86 hozzászólására (») Feb 13, 2023 /
 
Egy verzió

inv.JPG
    
(#) Geri86 válasza niedziela hozzászólására (») Feb 13, 2023 /
 
Hát igen az enyém meg sem közelíti. Nagyon szépen köszönöm a fáradtságodat.
(#) niedziela válasza Geri86 hozzászólására (») Feb 13, 2023 /
 
Nem volt reménytelen a tied sem,
Ha rajzolsz valamit és azt gondolod jó, nézd át, és rajzold meg megint.
Mindig lehet javítani, de túlzásokba persze nemkell esni.
(#) Geri86 válasza niedziela hozzászólására (») Feb 13, 2023 /
 
Rendben, megfogadom.
(#) devergo74 hozzászólása Júl 17, 2023 /
 
Sziasztok!
Valaki hozzáértő szaki, ránézne a nyáktervre, vzoole féle forrasztóállomást szeretném megépíteni.
(#) niedziela válasza devergo74 hozzászólására (») Júl 17, 2023 /
 
2 helyen közel a zárlathoz,
kusza vonalak,
indokolatlan kicsi raszter,
Ezt töröld le és odafigyelve kezd előről.
(#) devergo74 válasza niedziela hozzászólására (») Júl 18, 2023 /
 
Köszi hogy átnézted.
Igen, ezen még igazítani fogok, és nagyobb is lesz a panel.
Jobban arra lennék kíváncsi, hogy egyáltalán jól kötöttem e össze az alkatrészeket, a kapcsolási rajzhoz képest.
(#) niedziela válasza devergo74 hozzászólására (») Júl 18, 2023 /
 
Nem jól, sok a hiba.. ezért is mondtam, hogy kezd előről.
(#) devergo74 válasza niedziela hozzászólására (») Júl 18, 2023 /
 
Még egy próba
(#) proli007 válasza devergo74 hozzászólására (») Júl 18, 2023 /
 
Hello! Bocs ezt én már nem néztem át. De az előzőt kicsit módosítottam, mert egy csomó hiba, hiány volt. De egy áramkörben nem rohangálhat a GND vezetősáv akár hogy. Főleg nem, a mV nagyságrendű bemeneti feszültség van. A bemenetnél nem folyhat át a páka árama, a Lrd "kapcsolgatós" árama stb. A puffer elkó-dióda-24V nyomvonalon hatalmas impulzusáramok folynak. Az nem csatlakozhat a bemenet GND hálózatába.
De nézd át és rendezgesd, mert nekem a Sprint nem az erősségem. (Kiütést kapok tőle, de ez az én hibám is. Meg csak egy Demo van, ahol menteni sem tudok.)
Ja, a stabi kimenetén a soros diódának semmi értelme, áttettem a kimenet és a bemenet közé, bár ott is szükségtelen.
A hozzászólás módosítva: Júl 18, 2023

Páka.png
    
(#) devergo74 válasza proli007 hozzászólására (») Júl 18, 2023 /
 
Köszi, ez is nagy segítség, legalább összetudom hasonlítani az én "tákolmányomat" az általad javított nyák tervel.
(#) devergo74 válasza niedziela hozzászólására (») Júl 18, 2023 /
 
Köszi az ellenőrzést
(#) niedziela válasza devergo74 hozzászólására (») Júl 19, 2023 /
 
Egy verzió.

forr.lay6
    
(#) niedziela válasza devergo74 hozzászólására (») Júl 19, 2023 /
 
Meg ki is javitottam magam.
A hozzászólás módosítva: Júl 19, 2023

forr_jav.lay6
    
(#) kokozo válasza devergo74 hozzászólására (») Júl 19, 2023 /
 
Szia! Csak hogy legyen egy 3. verzió is Ez se tökéletes, de sokat javítottam rajta..
(#) devergo74 hozzászólása Júl 19, 2023 /
 
Sziasztok!
Köszönöm, niedziela, kokozo a segítséget
(#) Tomi94 hozzászólása Okt 2, 2023 /
 
Sziasztok!

Igazság szerint szívesebben az elektroncsöves témában tenném fel a kérdést, de ugye azt évek óta zárva tartják, így nem találtam jobban passzoló topikot..

Még majd' 3 éve terveztem egy csöves erősítő panelt (phono + végfok két csatornára), plusz egy különálló kisebb panelt a tápegységének. Egy végfok csatornát akkoriban is kipróbáltam, és ugyanaz volt a gondom vele, mint most, amikor tegnap az előfokot külön beüzemeltem (jó sokat állt a projekt, igen...) - erős búgás 50 Hz-en (de azok a zizegő-zúgó felhangok nélkül, amit egy szabadon hagyott kábelvéget megérintve szoktak produkálni az erősítők, tehát csak a mély búgás van). Ha kihúzom a hálózatból, azonnal, még a pufferek kisülése előtt abbamarad, és a táp elfogyásáig szól még.

Ami miatt ide jöttem, hogy a földelés elszúrt kialakítására gyanakszom e kapcsán. A táp panel egyik oldalán teli földes, onnan a másik kártyára csak a HVDC negatív szálán keresztül kapcsolódik a földelés. Tehát itt első körben nem tud hurok kialakulni szerintem.

A hangpanelen viszont azt csináltam - ma már szerintem nem így közelíteném meg -, hogy a bemenő tápcsatlakozónál és a puffereknél van egy föld-sziget, ill. az egyes csövek körül, és a korrekciós hálózatnál még külön-külön másikak. Ezek sajnos nem igazán csillagpontosan csatlakoznak a pufferek negatívjaihoz..

Csatolok képet a tervből, nem tudom ez kapcs. rajz híján mennyire segíti felmérni a problémát, de ahogy láttam, többen csinálnak hasonlót a topikban. A csatolt képen a kék részek a földelt felületek többnyire, igyekeztem egy oldalra tenni azokat. (Ha kell, majd exportálok kapcsolást is belőle.)
(#) reloop válasza Tomi94 hozzászólására (») Okt 2, 2023 /
 
Szia! A testet addig nem kötjük a jelföldhöz, míg az utolsó tápszűrő kondi lábát (!) el nem hagyta.
A C2.1, C2.2, C9.1, C9.2 kondenzátorokat egy csoportba kéne majd telepítened, a C8.x és C1.x negatív lábaknak szintén a betáp és a jelföld közé kell esnie. Teleföldnél is szigeten helyezném el a tápszűrést.
Természetesen a pozitív táp is előbb kell találkozzon a kondenzátor lábával (!) és onnan mehet a trafóra.
Célszerű a test csillagpontos kialakítása.
A kapcsolásról egy, akár kézzel rajzolt skicc is segítene a hibák kijavításában.
(#) Tomi94 válasza reloop hozzászólására (») Okt 3, 2023 /
 
Szia!

Mellékletben a kapcsolási rajz lényegi részei (köztük csak a hangerő potméter + a bemenetválasztó van külön lapon).

Illetve rajzoltam egy vázlatot ugyanitt, amin megpróbáltam érzékeltetni amit leszűrtem a leírásból De nyugodtan jelezd, ha valamit félreértek.

Barkács-ötletnek - mert ezt egy régi készülék házába akarom majd beszerelni egyszer, és oda akkor rendelek egy másik PCB-t a cégen keresztül, legyen már normális a kivitel - a proto-panel javítására: ha a tegnapi képen a bal felső sarokban levő föld-bekötéseket elvágom, és a szigeteket külön-külön bekötöm vezetékkel a táp-elkók negatívjaira, azzal már gondolom jelentős javulást kéne tapasztalnom, ugye?
(#) reloop válasza Tomi94 hozzászólására (») Okt 3, 2023 /
 
Mellékelem hogyan gondolom a panel javítását.
A HV input levágva a közvetlen földről, zöld X-szel jelöltem.
A narancs vonal átkötés a két puffer csoport között.
Számolj be, ez mennyi változást hozott!
(#) Tomi94 válasza reloop hozzászólására (») Okt 3, 2023 /
 
Sajnos a mellékletet egyelőre nem látom. Ezzel együtt is köszönöm az eddigi tanácsadást!
Következő: »»   198 / 203
Bejelentkezés

Belépés

Hirdetés
XDT.hu
Az oldalon sütiket használunk a helyes működéshez. Bővebb információt az adatvédelmi szabályzatban olvashatsz. Megértettem