Fórum témák
» Több friss téma |
Fórum » NYÁK terv ellenőrzése
Üdv!
Kellemes ünnepeket! Első komolyabb (legalábbis nekem) panelemet tervezgetem. Először próbálkozom SMD/SMT alkatrészekkel, 4(talán 6) réteggel és USB-C -vel. Az alany a FTDI újabb chipje, FT4232HP QFN-68-as kivitelben. A tervezéshez ezt a videót vettem alapul. Kérdések: - két azonos pwr_pin között max. hány lábnyi távolság lehet, hogy az egyik decoupling capacitor elhagyható legyen? vagy inkább maradjon? (kép: bottom_only_osc_pwr_caps_info, top_only_3v3_caps_info) - az IC két pwr_rail-je(VCORE: 1v2, VCCIO: 3v3) közül a VCORE vezethető-e a felső rétegben, az IC alatt (a thermal-pad-et kikerülve), vagy jobb e ez a megoldás kép: layer_3_pwr_3v3_vcore_gnd_digital_info Itt a VCORE és a VCCIO a harmadik rétegben futnak. (A képen a DNC-vel jelölt rész nem végleges, nem releváns). - az oszcillátor elhelyezésén lehet javítani? (talán az alsó rétegre helyezni?) kép: top_only_info - van e értelme a GND-ot igy feldarabolni? kép: top_pcb_gnd_shield_info a kapcsolásban csak az USB-PD-hez tartozó CC és a VBUS-van analógként jelölve. Elég, ha a PWR-el jelölt "blokk-ot" szigetelem el? Ha a darabolásnak van haszna, akkor ezt a mintát a többi rétegben is így folytassam? - hogy az USB adat vonalait ne kelljen több via-n, rétegen átvinnem, célszerűbb lenne az USB-C csatlakozó megfordítása? - a QFN tokozás alatt legyen egybefüggő a GND, mind a felső és az alsó rétegekben? (thermals off?) - ha már van lehetőségem, akkor inkább 4 helyett tervezzem 6/8 réteggel? valahogy igy: L1: GND, vezeték legközelebbi via-ig L2: GND L3: PWR, VCORE, VCCIO L4: GND L5: USB L6: GND L7: DIGITAL, GPIO, DATA L8: GND, vezeték legközelebbi via-ig Egyéb észrevételek? Elsőre ezek jutottak eszembe. SB
Idézet: „- az oszcillátor elhelyezésén lehet javítani? (talán az alsó rétegre helyezni?)” Ne! https://www.st.com/resource/en/application_note/cd00221665-oscillat...cs.pdf 7.1 fejezet.
Köszönöm a linket.
Összegezve a 7.1 fejezetet: - stabil táp, megfelelő (méretű)decoupling capacitor használata - lehető legrövidebb OSC vezetősávok használata - GND "pajzs" használat, valahogy mint itt: top_pcb_gnd_shield_info.png kérdés: elég e a felső és az alsó rétegen a GND-t így elválasztani? (tárgytalan, a következő javaslat szerintem egyértelművé teszi, hogy igen, az összes OSC alatti GND le legyen választva) - a GND "pajzs" az IC legközelebbi (OSC melletti) GND-re legyen kötve, egy ponton - magas frekvenciás jelek kerüljék el az OSC-t amennyire csak tudtam elvittem őket, alatt meg egyáltalán nem lesz nehézséget még a VCORE és a VCCIO elvezetése okoz Ami esetemben kivitelezhetetlen, az a két OSC láb között és mellett elvezetett GND sáv(7.1 - 13. ábra). Nincs elég hely. Szóval: - van e értelme a GND-ot így feldarabolni? válasz: OSC esetében igen, kell! Ha jól gondolom a PWR esetében nem árt, már legalábbis a két szűrő tekercs miatt.
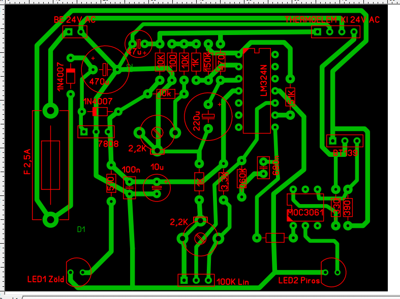
Sziasztok a következő inverterhez készített nyákterv ellenőrzésében kérnék segítséget. Köszi előre is.
Ha a 4700µF-ot hívod annak, akkor nem ideális.
Az IC2 6. lábától a T3-T4 felé mintha hiányozna valami!
Konkrétan nincs a hatos láb hozzákötve a T3 -T4 D-S-hez.
Köszönöm szépen az észrevételt. Korrigálom a hiányosságot, illetve a kondenzátort hova rakjam szerinted?
Hát igen az enyém meg sem közelíti.
Nagyon szépen köszönöm a fáradtságodat.
Nem volt reménytelen a tied sem,
Ha rajzolsz valamit és azt gondolod jó, nézd át, és rajzold meg megint. Mindig lehet javítani, de túlzásokba persze nemkell esni.
Sziasztok!
Valaki hozzáértő szaki, ránézne a nyáktervre, vzoole féle forrasztóállomást szeretném megépíteni.
2 helyen közel a zárlathoz,
kusza vonalak, indokolatlan kicsi raszter, Ezt töröld le és odafigyelve kezd előről.
Köszi hogy átnézted.
Igen, ezen még igazítani fogok, és nagyobb is lesz a panel. Jobban arra lennék kíváncsi, hogy egyáltalán jól kötöttem e össze az alkatrészeket, a kapcsolási rajzhoz képest.
Nem jól, sok a hiba.. ezért is mondtam, hogy kezd előről.
Hello! Bocs ezt én már nem néztem át. De az előzőt kicsit módosítottam, mert egy csomó hiba, hiány volt. De egy áramkörben nem rohangálhat a GND vezetősáv akár hogy. Főleg nem, a mV nagyságrendű bemeneti feszültség van. A bemenetnél nem folyhat át a páka árama, a Lrd "kapcsolgatós" árama stb. A puffer elkó-dióda-24V nyomvonalon hatalmas impulzusáramok folynak. Az nem csatlakozhat a bemenet GND hálózatába.
De nézd át és rendezgesd, mert nekem a Sprint nem az erősségem. (Kiütést kapok tőle, de ez az én hibám is. Meg csak egy Demo van, ahol menteni sem tudok.) Ja, a stabi kimenetén a soros diódának semmi értelme, áttettem a kimenet és a bemenet közé, bár ott is szükségtelen. A hozzászólás módosítva: Júl 18, 2023
Köszi, ez is nagy segítség, legalább összetudom hasonlítani az én "tákolmányomat" az általad javított nyák tervel.
Meg ki is javitottam magam.
A hozzászólás módosítva: Júl 19, 2023
Szia! Csak hogy legyen egy 3. verzió is
Ez se tökéletes, de sokat javítottam rajta..
Sziasztok!
Igazság szerint szívesebben az elektroncsöves témában tenném fel a kérdést, de ugye azt évek óta zárva tartják, így nem találtam jobban passzoló topikot.. Még majd' 3 éve terveztem egy csöves erősítő panelt (phono + végfok két csatornára), plusz egy különálló kisebb panelt a tápegységének. Egy végfok csatornát akkoriban is kipróbáltam, és ugyanaz volt a gondom vele, mint most, amikor tegnap az előfokot külön beüzemeltem (jó sokat állt a projekt, igen...) - erős búgás 50 Hz-en (de azok a zizegő-zúgó felhangok nélkül, amit egy szabadon hagyott kábelvéget megérintve szoktak produkálni az erősítők, tehát csak a mély búgás van). Ha kihúzom a hálózatból, azonnal, még a pufferek kisülése előtt abbamarad, és a táp elfogyásáig szól még. Ami miatt ide jöttem, hogy a földelés elszúrt kialakítására gyanakszom e kapcsán. A táp panel egyik oldalán teli földes, onnan a másik kártyára csak a HVDC negatív szálán keresztül kapcsolódik a földelés. Tehát itt első körben nem tud hurok kialakulni szerintem. A hangpanelen viszont azt csináltam - ma már szerintem nem így közelíteném meg -, hogy a bemenő tápcsatlakozónál és a puffereknél van egy föld-sziget, ill. az egyes csövek körül, és a korrekciós hálózatnál még külön-külön másikak. Ezek sajnos nem igazán csillagpontosan csatlakoznak a pufferek negatívjaihoz.. Csatolok képet a tervből, nem tudom ez kapcs. rajz híján mennyire segíti felmérni a problémát, de ahogy láttam, többen csinálnak hasonlót a topikban. A csatolt képen a kék részek a földelt felületek többnyire, igyekeztem egy oldalra tenni azokat. (Ha kell, majd exportálok kapcsolást is belőle.)
Szia! A testet addig nem kötjük a jelföldhöz, míg az utolsó tápszűrő kondi lábát (!) el nem hagyta.
A C2.1, C2.2, C9.1, C9.2 kondenzátorokat egy csoportba kéne majd telepítened, a C8.x és C1.x negatív lábaknak szintén a betáp és a jelföld közé kell esnie. Teleföldnél is szigeten helyezném el a tápszűrést. Természetesen a pozitív táp is előbb kell találkozzon a kondenzátor lábával (!) és onnan mehet a trafóra. Célszerű a test csillagpontos kialakítása. A kapcsolásról egy, akár kézzel rajzolt skicc is segítene a hibák kijavításában.
Szia!
Mellékletben a kapcsolási rajz lényegi részei (köztük csak a hangerő potméter + a bemenetválasztó van külön lapon). Illetve rajzoltam egy vázlatot ugyanitt, amin megpróbáltam érzékeltetni amit leszűrtem a leírásból De nyugodtan jelezd, ha valamit félreértek.Barkács-ötletnek - mert ezt egy régi készülék házába akarom majd beszerelni egyszer, és oda akkor rendelek egy másik PCB-t a cégen keresztül, legyen már normális a kivitel - a proto-panel javítására: ha a tegnapi képen a bal felső sarokban levő föld-bekötéseket elvágom, és a szigeteket külön-külön bekötöm vezetékkel a táp-elkók negatívjaira, azzal már gondolom jelentős javulást kéne tapasztalnom, ugye?
Mellékelem hogyan gondolom a panel javítását.
A HV input levágva a közvetlen földről, zöld X-szel jelöltem. A narancs vonal átkötés a két puffer csoport között. Számolj be, ez mennyi változást hozott!
Sajnos a mellékletet egyelőre nem látom. Ezzel együtt is köszönöm az eddigi tanácsadást!
|
Bejelentkezés
Hirdetés |
















Nagyon szépen köszönöm a fáradtságodat. 

Ez se tökéletes, de sokat javítottam rajta.. 








