Fórum témák

» Több friss téma
Fórum » RS485 kérdések
Lapozás: OK   4 / 4
(#) Hp41C válasza lelkes amatőr hozzászólására (») Júl 9, 2017 /
 
Milyen típusú a frekvenciaváltó?
(#) lelkes amatőr válasza Hp41C hozzászólására (») Júl 9, 2017 /
 
Dinverter tipus, 1 fázis be- 3 fázis ki, 750 Wattos.
(#) Hp41C válasza lelkes amatőr hozzászólására (») Júl 10, 2017 /
 
Erről lenne szó?
A 11. fejezetben olvasható, hogy milyen táviratokkal lehet az egyes menüpomtokban elérhető adatokat kiolvasni.
(#) DkGrinder válasza lelkes amatőr hozzászólására (») Júl 10, 2017 /
 
Elméletileg semmi akadálya, ha jártas vagy az arduinóban simán megoldod ha frekiváltóhoz megvan a protokoll .
(#) lelkes amatőr válasza Hp41C hozzászólására (») Júl 10, 2017 /
 
Igen ez lenne az.
Az lenne a hardveres kérdés, hogy elég egy SN75176 a frekiváltó és a soros port közé? Vagy Max232 is kell hozzá?
(#) Hp41C válasza lelkes amatőr hozzászólására (») Júl 10, 2017 / 1
 
Az Arduinóhoz elég a 75176. Ha PC -ről szeretnéd kiolvasni, akkor kellene a MAX232 is.
(#) lelkes amatőr válasza Hp41C hozzászólására (») Júl 10, 2017 /
 
Kössz a válaszokat, egyelőre összerakom hardveresen, a szoftveres részre még rákészülök.
(#) MarincsakIstvan hozzászólása Jan 23, 2019 /
 
Sziasztok,

Az lenne a kérdésem, hogy az általam vázolt (feltöltött képen látható) izolált RS485 half duplex hálózat tud e működni közös GND nélkül? A rajzon jelzett PSU egy 9v-os kapcsoló üzemű tápegység, ennek a +/- ága futna az RS485 busz mellett és minden RS485 egységet egy izolált DC/DC konverteren át hajtanék meg (+5V-al), ill. ez az izolált DC/DC konverter hajtaná meg a MAX1487 Transceiver-hez kapcsolt mikrokontrollert is (valószínűleg Attiny sorozat; A rajzon a mikrokontroller nincs feltüntetve, csak a kapcsolódások: uController1, uController2, uController3, uController4).

A kérdésem az lenne, hogy tud e működni, ha az izolált GND-okat (a rajzon GNDS) NEM kötöm össze? A transceiver elvileg -7/+12V common mode feszültségszinten tud működni.
Mindent nem rajzoltam be, pl. pufferkondenzátorokat, A/B felhúzó/lehúzó ellenállásait, stb.. Kellene e a kábel árnyékolással összekötnöm a GNDS-eket? Vagy csak egyik végén kössem a PSU GND-jához?

A busz mindenképp árnyékolt csavart érpár lenne, a nem izolált tápellátáshoz pedig valamilyen vastagabb vezetéket használnák (min.18AWG réz kábelt). A busz hossza körülbelül 100méter lenne, ill. legalább 10-20 transceiver-t tartalmazna.

Ami a rajzon nem látszik teljesen jól:
- Terv szerint nem lennének hosszú vezetékek az egyes RS485 transceiver-ek és a busz között, max. pár centiméter lenne a távolság.

Előre is köszönöm az építő észrevételeket. Sajnos inkább szoftveres beállítottságú vagyok, mint hardware-es, így minden tanácsnak örülök.

RS4852.png
    
(#) wbt válasza MarincsakIstvan hozzászólására (») Jan 23, 2019 /
 
Mindaddig jó lesz, míg ki nem esik a -7/+12V-os közös módusú tartományból a busz feszültség. (pl egy szikra a közelben vagy 100 méterre egy villám). Remélhetően a lebegő fesz nem éri el a transzverterek szigetelés feszültségét (némelyik tartalmaz primer-szekunder köri kondenzátort) Lehet, zsebbe kell nyúlni és vagy 60V-os RS485 meghajtót használni vagy még mélyebbre nyúlni és egy tokban lévő leválasztott rs485 meghajtót használni (kb 2000Ft). az 7-12V nagyon kevés ám. Másik apró dolog, hogy ilyen buszon mérni GND nélkül egy halál.
(#) gulyi88 válasza MarincsakIstvan hozzászólására (») Jan 23, 2019 /
 
Mi az oka annak hogy a dc/dc-knek galvanikusan elválasztot típust választottál?
Kell-e az, hogy a buszra csatlakozó eszközök leválasztottak legyenek egymástól és a busztól?
(pl minden eszköz különbözö potenciálokon vannak egymáshoz képest? Tipikusan pl akkufelügyelet sorbakötött celláknál, ahol minden cella kapna egy eszközt, így az első és utolsó eszköz GND-je
telep-1cella feszültségre kerül egyástól, ami lehet akár 240Vdc is...)
A hozzászólás módosítva: Jan 23, 2019
(#) MarincsakIstvan válasza gulyi88 hozzászólására (») Jan 23, 2019 /
 
Az az oka, hogy nem szeretnék föd hurkokat képezni, ill. nem 100%, hogy csak egy tápegység lesz a rendszerben, ami az egyes rs485 egységeket meghajtja, ill. elég hosszú (100m) a busz is. Valamint, egy stabil táp kellene minden rs485 egységnek és a hozzá kapcsolt mikrokontrollernek is, és nem tűnik nagy befektetésnek az izolált táp a nem izolálthoz képest.
Alapvetően szenzorokat szeretnék a mikrokontrollerekre kötni és azokat egy központi egységen át olvasni és a későbbiekben pl. optocsatolón át kisebb-nagyobb fogyasztókat szeretnék kapcsolni.
(#) MarincsakIstvan válasza wbt hozzászólására (») Jan 23, 2019 /
 
Szia,

Az, hogy kiesik a common mode-ból, az nem probléma, mivel terveznék rá ESD védelmet, nyilván az adatok nem mennének át ebben az esetben, de túl tudná élni a rendszer. A DC/DC konverterek (a kinézett transzformátor) elvileg minimum 1500-2500V-nál ütnek át, ha erre irányult a kérdésed és nem lenne kondi a primer/szekunder között.
Valami ilyesmi lenne a DC/DC konverter.

A cél az lenne, hogy ha épp nem villámlik vagy kapcsolódik be egy nagy fogyasztó, akkor stabilan tudjon működni földhurkok nélkül. Honnan jön a 60V-os közös módus? Értem, hogy minél nagyobb, annál jobb, de a -7/12V miért kevés?

Köszönöm a választ!
(#) gulyi88 válasza MarincsakIstvan hozzászólására (») Jan 23, 2019 /
 
Ez a feladat nem követeli meg, hogy szétválaszdd az eszközöket galvanikusan (tápra és kommunikációra).
Tehát nem kell a busz kommunikációt leválasztani (ilyen-olyan "drága" áramkörökkel trükkökkel). Viszont így az egyes eszközök GND-jét össze kell kötni!
Ennek következtében az elválasztott dc/dc is értelmét veszti (hacsaknem a hatásfok miatt jobb lehet, mint egy 7805).
A tápvonal is csavart érpár legyen, hogy a hosszú szakaszokon becsatolódó zavarfeszültség a tápon is minimális legyen. És kösdd át a dc-dc primer GND-t a szekunder GND-vel (nem elválasztott lesz, vagy 7805 stb..).
Nagyon fontos, hogy táp vezeték keresztmetszete megfelelő kell legyen (a vonal eleje és vége között a GND feszültségesése nem lóghat ki a busz közösmódusú tartományából (7V) meg ne melegedjen, bár én 1 V-nál többen nem engednék meg). Minden eszköz áramot használ és a tápvonalon feszültségeséseket okoz, ezek eredője hatásaként a busz végén a feszültség kisebb lesz, mint az elején (GND megemelkedik a VCC meg esik). Ha ez túl nagy értékű, akkor szétesik a kommunikáció...
Ha árnyékolt kábelt és csatlakozókat használsz, akkor a busz árnyékolást 1 helyen kösdd a GND re, az eszközöknél ne kösdd a GND-re (Legalábbis én így kötném az árnyékolást).
Ha használsz szupresszor diódákat, akkor én a GND-be vezetném le a vonalak túlfeszeit, illetve a buszt érpárt egymáshoz képest is megszupresszoroznám eszközönként (kétirányúval vagy két egyirányúval szupresszorral sorbakötve, azt mindenki döntse el maga, akár a tápra is mehet ilyen). Illetve még az árnyékolást a tényleges föld felé is levezetném valamivel (szikraköz, kerámiakondi, varisztor, szupresszor.)
Azért várd meg, hogy mit mondanak még a többiek.
Bocs a tré firkálmányért...
A hozzászólás módosítva: Jan 23, 2019

RS4852.png
    
(#) MarincsakIstvan válasza gulyi88 hozzászólására (») Jan 23, 2019 /
 
Szia,

Köszönöm a választ. Valahogy nekem is az volt a sejtésem, hogy ha a vezeték feszültségesése belül van a common mode feszültségben (persze minél kisebb legyen a fesz. esés), akkor nem kell izolálni. A szupresszorokat tényleg nem rajzoltam be, de azokat persze szeretném betenni, ill. képlékeny, lehet, hogy olyan rs485 chip-et választok, amiben van beépített védelem (failsafe, ESD) és akkor talán kevesebb alkatrész kell.
Jól értem a rajzodon, hogy NINCS külön signal GND, hanem a PSU GND-je lenne használva, mint signal GND? Ill. az árnyékolás a PE-re (Protective earth) menne?
Találtam rajzokat, ahol egy-egy 100ohm-os soros ellenállással kötik a GND-hoz a signal GND-ot és az így kialakított vonallal kötik össze az egyes RS485 eszközöket. Elvileg azért a 100ohm, hogy korlátozzák az esetleges földhurok okozta áramot. Erre szerinted lenne szükség?
Köszönöm a választ!
A hozzászólás módosítva: Jan 23, 2019
(#) gulyi88 válasza MarincsakIstvan hozzászólására (») Jan 23, 2019 / 1
 
Igen a tápvonal mínusza közösíti a GND-ket signal szinten is, ezért a tápfesz esésére, főképpen a mínusz vonal esésére kommunikációs jelszintparaméterek miatt plusz kritériumok állnak fel, (ami a busz 2 vezetékes differenciális információtovábbítása miatt nem túl szigorú) ...
De monst, hogy mondod lehetne olyat is csinálni (ha már elválasztott dc/dc-t felvetetted), hogy
egy külön szállal összefogni az eszközök GND-it és az eszközöket elválasztott tápról járatni.
Ez annyiból jobb, hogy a tápág mínusz vonal feszültségesése nem huzigálja el az eszközök GND potenciáljait (ezzel együtt az eszköz signal GND-t is), így nem lesz közösmódusú feszültségkülönbség az eszközök között, a tápvonalra meg innentől már nem kell alkalmazni a kommunikációs jelszintek miatt felálló kritériumokat.
Ez különösen akkor lehet hasznos, ha hosszú a busz, mint nálad is.
De nagyon kell figyelni rá, hogy a signal GND vonal max 1 helyen kerülhet összeköttetésbe a táp mínuszával (másképpen mondva 1 db eszköz lehet olyan, ami nincs galvanikusan elválasztott tápról járatva, az összes többihez kell!). egyéb esetben hurkok lesznek a signalGND és a táp mínusz között.
Így kb el is fogyott az UTP adta lehetőség (1 csavart.ér.pár. a buszra, 2 cs.é.p. a tápra, 1 cs.é.p. a signal GND összefogására.)

RS4852.png
    
(#) MarincsakIstvan válasza gulyi88 hozzászólására (») Jan 23, 2019 /
 
Jól hangzik, este még számolgatok kicsit, ill. újra rajzolom, meg keresek chip-et. Ha megvan, feltöltöm. Köszi a segítséget!
(#) wbt válasza MarincsakIstvan hozzászólására (») Jan 23, 2019 /
 
Supressoros védelmet hova kötöd, ha nincs GND? A 60V onnan jött ki, hogy 60V a még megfizethető kategóriájú normál RS458 meghajtó IC max közös módusú feszültsége
(#) lkiss10 hozzászólása Márc 2, 2019 /
 
Sziasztok,

Egy TTL-RS485 atalakitot tervezek hasznalni. A leiras szerint 5V tappal megy, de nekem csak 6V van. Szerintetek fog ez ezzel menni, vagy probaljak mindenkeppen 5V-ot adni neki.
Ez az: TTL-RS485

Kosz

Laci
(#) dolargaan válasza lkiss10 hozzászólására (») Márc 2, 2019 /
 
Egy soros diódával máris a tűrésen belüli lesz a táp értéke, menni fog gond nélkül.
(#) superuser válasza dolargaan hozzászólására (») Márc 2, 2019 /
 
Diódája válogatja. Én inkább kettőt tennék.
Vagy nézegetném előtte kicsit a panelt, hogy milyen IC van rajta, megnézném az IC adatlapját, hogy mi a tűréstartománya, stb.
(#) lkiss10 hozzászólása Márc 3, 2019 /
 
Koszi a tippeket. A kepen nem latszik az IC tipusa, de remelem a valosagban rajta lesz.
(#) Zoli_bácsi hozzászólása Ápr 10, 2023 /
 
Szép jónapot kívánok.

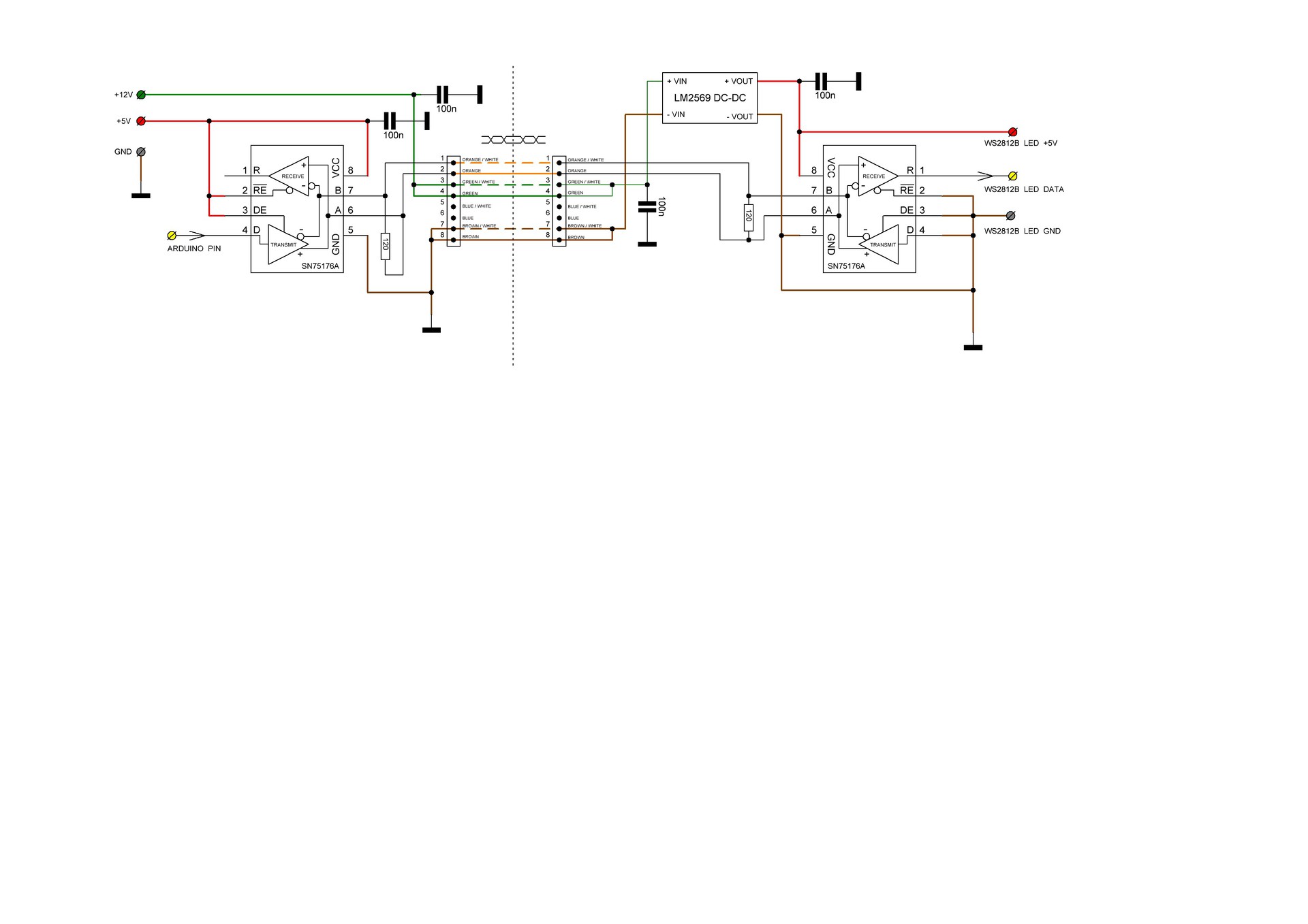
Még sohasem használtam RS485 kommunikációt, épp itt az ideje. Teljesen kezdő vagyok a témában, így szeretnék segítséget, véleményt kérni. Kutattam a neten, valamit kaptam segítséget egy barátomtól is. Úgí gondolom, a több szem többet lát alapon, itt is megkérdezem, illetve tőletek is is kérek szakvélemyényt az általam készített kapcsolási rajz tekintetében. Hiányzik e valami még?

WS2812B LED-eket szeretnék hosszú távolságban üzemeltetni, ipari körülmények között.
A hozzászólás módosítva: Ápr 10, 2023
(#) Zoli_bácsi válasza Zoli_bácsi hozzászólására (») Ápr 10, 2023 /
 
Javítottam a rajzon. Nézzétek már meg lérlek benneteket, hogy működik e ez így ebben a formában.
(#) Bakman válasza Zoli_bácsi hozzászólására (») Ápr 10, 2023 /
 
120 Ω-os ellenállás mindkét oldalra kell. A tápvonalakat egy-egy érpáron vidd át, pl. barna + barna-fehér: GND, zöld + zöld-fehér: +12 V. A DC/DC konverter be- és kimeneti GND-je ugyanazon potenciálon van? Ha igen, akkor így jó, ellenkező esetben másik DC/DC konverter kell. A vevő és az adó oldali GND-nek egyeznie kell, a rajzodon ez keresztül megy a konverteren.
(#) Zoli_bácsi válasza Bakman hozzászólására (») Ápr 10, 2023 /
 
Értem, köszönöm szépen. Módosítottam a kapcsolást. Elvileg így már jónak kell lenie. A DC-DC konverter nem izolált, tehát a GND közös mindkét oldalon.

Kérdés: Az adó oldalon az "R" lábát az ic-nek nem kell GND-re kötni?
A hozzászólás módosítva: Ápr 10, 2023
(#) Bakman válasza Zoli_bácsi hozzászólására (») Ápr 10, 2023 /
 
Így jónak tűnik a kapcsolás. Az 'R' láb egy kimenet, ne kösd sehova mert tönkremehet az IC, ha pl. GND-re van kötve és a kimenetet H szintre kapcsolja.
(#) wbt válasza Zoli_bácsi hozzászólására (») Ápr 11, 2023 /
 
Szia, csak még annyit a témához, hogy ha nagy a távolság és van zavarod bőven, akkor ajánlott a nagyobb közös módusú elnyomású meghajtó/vevő (ha jól emlékszem, ez csak 12V-ig bírja), van drágán 60V-os, még drágábban leválasztott meghajtó/vevő. Csak hogy egy neoncső vagy nagyáramú relé mellett elmegy, nehogy meglepődj (nekünk füstölt egy alkalmazásban az egész busz egy jólméretezett tüske után).
(#) kuner hozzászólása Ápr 3, 2025 /
 

Távfelügyelet

Üdv! Új nekem ez a fajta kommunikáció, vishont kénytelen vagyok alkalmazni.
Van 2 egyforma modulom, ami RS485-ön kommunikálna. Ha ezeket felfűzöm a 485-ös buszra, meg egy másabb ezközt is, akkor ezeket valahogy címezni kell? Vagy hogyan működik ez?

Konkrétan: PZEM017 fesz. és áram érzékelő modulok, valamint egy többcsatornás hőmérő modul. Ezek 485-ös kommunikációval működnek.
Az rs busz végén rs485-usb átalakítón keresztül csatlakozik egy raspberry pi3-hoz, az pedig a nethez. Az eszközök adatot küldenek a home assistant applikációnak.
Ezzel valósítanám meg a szigetüzemű napelemrendszerem távfelügyeletét.
Még nem minden eazköz van a birtokomban, próbálgatni még nem tudtam, egyelőre csak tapogatózok.
Raspb. -n futó programban kell majd konfigolni, vagy eszközöket címezni? Hogy működik ez a valóságban?
(#) Bakman válasza kuner hozzászólására (») Ápr 3, 2025 /
 
Idézet:
„Raspb. -n futó programban kell majd konfigolni, vagy eszközöket címezni?”
Milyen programról van szó? Fel van készítve a PREM modullal való kommunikációra?

Nagyon nem tanulmányoztam a doksit (lásd melléklet), de a PZEM modul MODBUS protokoll szerint beszélget a külvilággal. Mindegyiknek van egy beállítható címe (0x0001 - 0x00F7), így egyszerre több eszköz is lehet ugyanazon RS485 vonalon. A címbeállítást egyenként kell elvégezni, azután lehet felfűzni őket.
(#) Hp41C válasza kuner hozzászólására (») Ápr 3, 2025 /
 
Szia!
Egy MODBUS kezelő programot kellene keresni (MODSCAN). Azzal egyesével (azaz egy időben csk egy darabot illeszteni a RS485 vonalra) be kell állítani a címeiket. A programmal meg lehet keresni, melyik címen válaszol, de alkalmazható a 248 cím is.
A 2. címre kell eltérő, nem 0 és 247 -nél kisebb számot beírni.
Érdemes ráírni az egységékre a beállított címet.
Ezek után már több darab is csatlakoztatható az RS485 vonalra. A kiválasztások a Device Id (ebben a leírásban slave address) értékével lehetségges.
Következő: »»   4 / 4
Bejelentkezés

Belépés

Hirdetés
XDT.hu
Az oldalon sütiket használunk a helyes működéshez. Bővebb információt az adatvédelmi szabályzatban olvashatsz. Megértettem