Fórum témák
» Több friss téma |
Na ennél egyszerűbb már nehezen lehetne. Egy "pöttyös panelen" is könnyedén összetákolható..
Gondoltam hogy nem mind1 a 3v vagy 9v. Maradnék inkább a 3 voltos rendszernél mert a 9v elemet nem tudom hova rakni. Köszönöm!
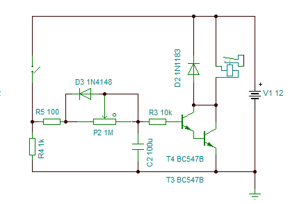
Ez egy opel drl relé kérdés r6 ellenállásnak mi a funcioja?
Hello! Amennyiben feszültségmentes (vagy "szakadt") 3-as pont esetén az nyitja ki a tranyót.
Ezt egy kicsit bővebben elmagyaráznád? A 3-as pont müszer fal vílágitás, 3-as ponton nem a negativ zárja tranyot,müszerfal világitás kikapcsolt álapotába az égőkön keresztül negativot kap tranyo.
Sokat nem lehet ezen magyarázni. Ha a műszerfal világításról kapja a 3 pont a feszültséget és abban izzók vannak, akkor nem kell az ellenállás. Hiszen kikapcsolt állapotban az adja az alacsony szintet. De ha nincs bent az ellenállás és pld. úgy próbálnád ki az áramkört, akkor megtévesztő lehet a működése. De mi a gond?
Na, ennek fuss neki még egyszer, de most már érthetően!
Ez az áramkör megoldhato-e b 1566 tranzisztorral?
Hello! Megvalósítható, csak értelmetlen a dolog. A 2SB1566 teljesítmény tranzisztor és PNP. Viszont két NPN kisteljesítményű tranyót, szinte bármiben találsz..
Mellesleg mi köze ennek a Led-es villogókhoz? A hozzászólás módosítva: Máj 29, 2022
Üdvözlet. Olyan villógora lenne szükségem ahol a be és kikapcsolási idő befolyásolható. Lehetőleg 555ic vel vagy hasonlóval. 3-5 perc be ,3_5 perc ki körül lenne jó.
Szilárdtest relét kell megvezérelnem. Ezért nem túl jó a sima tranzisztoros kapcsolás .
Hello! A 3..5 perc már nem az 555-ös pályája.. Célszerűbb egy CD4060-at alkalmazni..
Itt is találsz egyet. Ha azonos idő a be-ki kapcsolás, akkor a tranyós rész nem kell, csak a C1-R3 közös pontja és a 10-es láb közé kell egy 220k poti. A relé helyett meg mehet az SSR.
A hozzászólás módosítva: Dec 10, 2022
Hello! Ide leteszem a Madzagos kérésére készült "véletlen villogót", mert a kezdők topikjában a sok kérdés mellett elkallódik ha valaki keresné.
Kicsit módosítottam rajta, hogy alacsonyabb tápfeszültségről is működőképes legyen. Most 3,3V..5V tápfeszültségig működőképes. Az áramkör "lelke" egy Led-es gyertyában található Led. Ebben kék led meghajtása volt a kívánalom, de természetesen más színű Led-el is működőképes.
Ez egy opel corsa tükör fütő időzítő relé 15 perces kikapcsolással kérdés az hogy a C1-es kondi kicserélésével nővelhető-e az idő?Piros színnel a relére kötöt fogyaszto
A hozzászólás módosítva: Márc 15, 2023
Az adatlap 6. táblázatában megtalálod az R2-C2 értékeket sokféle időzítéshez ,de az adatlapban van számítóképlet is .
A hozzászólás módosítva: Márc 15, 2023
Én a C1 gondoltam kicseréni a számításiképlet a hányadik oldalon van?
Hello!
Egy egész táblázat van hozzá. 6.1 De ha ragaszkodsz hozzá. t=R*C*0,94*2^16
Szia! A 6-os lábra kötött kondival próbálkozz.
t=R*C*0,94*2^16 ez hol van az adatlapon elektrolit kondit tehetek be C2-re?
Én nem keresgettem az adatlapon, egyszerűen visszaszámoltam. (Persze nem minden frekvencia értéknél lesz teljesen igaz, mert a kondi kisütő ellenállása integrálva van a tokban. De egy RC oszcillátor nem kvarcóra.)
Ha egy kondi lába a GND-n van, akkor attól már csak magasabb pozitív feszültség lehet rajta. (Mert nincs kettős táp.) Tehát használható elkó is. Persze ha a szivárgása ezt megengedi. Meg az adatlapon definiálva van az oszcillátor frekvencia tartománya. 1Hz..40kHz ezt illik betartani. De egy elkó tűrése magasabb, kapacitásvesztése nagyobb, mint egy "normális" kondinál.
Azt nem értem ha van adatlapod miért nem nézed végig ? Ha nem tudsz angoloul a gugli segít ! (egyébként én sem tudok ) mégis megtaláltam csak picit tekergettem az egérgörgőt ...
A hozzászólás módosítva: Márc 16, 2023
Sziasztok,
4 db LED-et szeretnék random sorrendben bekapcsolni, másodpercenként 2-3 váltással. Mi erre a legegyszerűbb megoldás? Köszönöm.
Hello! Kétszer leírtad, de nem írtad meg, hogy egyszerre mindig csak egy Led fog világítani, vagy a másodpercenként 2-3 váltással, mindig másik Led/Ledek fognak világítani. De azt sem, hogy ez az átváltást kézzel vagy automatikus ütemezéssel váltanád-e át.
A legegyszerűbb kérdésre a hardver válasz a mikrokontroller. De pld a programozása nem a legegyszerűbb. Esetleg a célt leírtad volna, hogy ha valaki válaszolni tud, sejtse mit is szeretnél..
Egy ismerős kérte, hogy segítsek neki egy olyat összehozni, aminél:
- lenne egy kis elektronika, - ami a LED-eket véletlen sorrendben villantja föl, - úgy, hogy egyszerre csak egy LED világít, - egy LED egy cikluson belüli működési ideje pedig 1/2 - 1/3 másodperc. A cél: készített egy kis asztali dísztárgyat, amit így szeretne látványosabbá tenni (ebbe a valamibe kerülnének ezek a fényforrások+az elektronika). Nagyon köszönöm.
Egy 8 lábú pic , randomgenerátor programmal
Értem. Erre a célra készül kis áramkört találni készre szerelve vagy akár KIT-ben - esélytelen?
Betesz 3 db ilyet
https://www.hestore.hu/prod_10026436.htmlAlin kapható ebből lassú és gyors szinváltós is... A Hestore-os nem tudom melyik...
Gyertyafény LED.
Azt nem tudja, hogy "egyszerre csak egy", de véleményem szerint nem is kell... Táplálásra oda kell figyelni.
Egy sereg ilyen LEDet kapni ( még sokszinüt is).
Kerti világitostekben a leggyakoribb. Van olyan amiben 4 szines LED van és egymástol függetlenül világitanak s a szinkeverék adja az összegezett szint. Van olyan is ahol egy csipen belül van 3-4 szin és automatikusan változtatja a szineket. Érdemes a barkácsboltokban körülnézni. Most jön a kerti lámpa szezon. Nem kell ezekhez semilyen elektronika csak 3-4 voltnyi táp. |
Bejelentkezés
Hirdetés |



















