Fórum témák
» Több friss téma |
Idézet: „Kondik: a szabályzó előtt sok, nagy (amperenként 1000-2000 µF ) ” Csak kiegészítésül, a "sok" -kal is vigyázni kell. Mert a bekapcsolás pillanatában kialakuló rövidzárási áramot csak a trafó ohmos ellenállása korlátozza, ami igen nagy lehet, tekintve, hogy nagy áram leadására képes hegesztő trafóról van szó, vastag huzalú szekunder tekerccsel. Ez a nagy áram, tönkre teheti az egyenirányító diódákat. De nem is nagyon szükséges túl nagy méretű puffer kondenzátor alkalmazása, mert a beállító szabályzó egységnek elég nagy szűrő hatása van.
Sziasztok!
3 eszköz tápellátását szeretném megoldani közös vezetéken, hogy ne egy madzaghalom menjen a készülékekig. Kissé nagyobb távolságra kell elhelyeznem a tápot, kb 25-30m lenne a kábelhossz. Jelenleg 2x1mm2 vezeték van behúzva. Mindegyik 12V és eltérő amperű. Arra gondoltam, hogy a maximális áramfelvételüket összeadom, rászámolok még egy kicsit, és alájuk teszek egy 12V DC kapcsolóüzemű tápot a megfelelő teljesítménnyel. Így ha párhuzamosan rákötöm a végére az eszközöket akkor nagy probléma nem lehet ugye?
Szia!
Nagy lesz a feszültségesés a vezeték végén az eszközeidnél. Extrém nagy keresztmetszetű vezetéket kell használnod vagy kénytelen leszel a tápegységet a fogyasztók mellett elhelyezni.
Ami jelenleg van behúzva, az nagyságrendileg 1 Ohm körül lehet.
Amperenként olyan 1 V feszültségesésre számithatsz. Hogy mekkora a terhelés, és mennyire zavar a feszültség ingadozás, azt csak te tudhatod...
Köszi a válaszokat. Akkor kicsit túlméretezem a tápot, és emelek a 12V- on is kicsit. Ha nem válik be akkor marad a sok madzagolás, és a 230V elvitele.
Érdemesebb lenne a tápegységet 24V-osra cserélni a megtáplálás oldalon, a fogyasztó oldalon meg egy kis DC/DC konverterrel előállítani a 12V stabíl feszültséget a 24V-ból. 24V-on eleve kisebb lenne az áram és a feszültségesés, de a légyeg, hogy így a fogyasztók továbbra is stabíl 12V-os feszültséget kapnának.
A hozzászólás módosítva: Máj 31, 2023
Hello!
Ezt szeretném elkerülni, hogy a fogyasztók mellett tápegység legyen, mert kevés a hely, és mozgatják is az eszközöket elég sokszor teszik ide-oda. Az lenne a legkényelmesebb, ha csak tennék egy kifejtőkábelt a tápmadzag végére, és úgy bedugni mindent. Vagy ahogy néztem az ilyen dc-dc konverter nem annyira méretes. Szokták ezt úgy használni, hogy a kábel végére dobozolják?
Hello! Nagyon titkolódzol, hogy mi a bánat ez. Ennek hiányában hogy vársz korrekt tanácsot, ha úgy csepegteted a követelményeket?
A szokás az lesz, ahogy meg fogod oldani. Az érintésvédelemre/víz-szigetelésre kell gondot fordítani, ha ide-oda cipelik.
Annyira nem titok egy kamera egy kis monitor és egy usb extenderről van szó.
Ezek vannak egy állványon amit cipelnek ide-oda a stúdión belül. Csak én is most ötletelem össze, hogy mi lenne a legideálisabb megoldás. Plusz ami nyereség az egyik oldalon az probléma a másikon.
Sziasztok. Egy 12V dugasztápról üzemel pár eszköz (router, modem, ilyesmi).
Ezen dugasztáp kimenetére kötnék egy 12V relét azért hogy áramszünetkor átkapcsolja a készülékeket aksira. Kérdés: amikor a dugasztáp nem kap 230V-t és a relé elenged akkor ezen dugasztápok mennyire bírják ha eközben a relé egy pillanatra akár -20V ot nyom a dugasztáp kimenetére? A szokásos ellenirányú diódát nem akarok mert az nagyon lelassítja a relé elengedését.
Sziasztok. Van itthon egy Delta dps-1000ab-5 a 1kW -os tápegységem amit nem tudok életre bírni. Spéci csatlakozója van szokás szerint, 2 vastag csatlakozó majd 4x3 tű és még egy vastag csatlakozó....
Hogyan kezdjek neki egyáltalán az élesztésének? Válaszokat előre is köszönöm.
Szétszedéssel. A hálózati rész könnyen azonosítható, a nagy érintkezők elvileg a kimenetek. Ha 48 V-os szünetmentes tápegység részegysége (ránézésre az), akkor kb. 40 - 60 V között állítható a kimenete valamilyen buszrendszeren keresztül. Ez többnyire RS485 de a protokollról ne kérdezz, ennyire nem merültem bele.
Olyasmi egység része lehet, mint a mellékletben látható. Mobiltelefon bázisállomásokon használnak ilyeneket.
Amit eddig tud, bekapcsol a külső tápról jövőt zöldnek jelzi (230V ok) a kimenet OFF, a ventillátor, az 5V segédtáprész megy de az 54V főtáp nem.
Gondolom ehhez várna vissza valami jelet hogy indítsa de arra még nem jöttem ár hogy mit. Méricskélek. ![]() Mod.: A tápegység elindult 54,4V a kimeneten, végre ez is működik. A PIC ami benne van kér egy engedélyező feszültséget a kimenetről ez úgy néz ki hogy a tűsor (nyáklapon jelölt részen) a 3-as sor C-D közé kapott 1kohm ellenállással indul szépen a táp, ez hátulról nézve a csatlakozót jobb felső két tüske ami közé kell az 1K ellenállás , leterhelem megnézem mit csinál. A hozzászólás módosítva: Jún 12, 2023
OK kösz. Akkor maradok ennél a rajznál. Kép
(remélem nem üti agyon a relé a dugasztápot áramszünet bekövetkezésekor)
Igy első ránézésre az a 7810 ott nagyon nem kerek, nincs előtte utána kondi, alá nem teszünk ellenállást....
vagy ellenállás osztó kell a kimenetről, vagy zéner+ellenállás Mekkora az a dugasztáp, meg a DC/DC 19V hogy lapitopi eljár róla? A hozzászólás módosítva: Jún 13, 2023
Továbbá az a 7810, azonnal tonkremegy ha nincs "betáp" a visszirányú fesztől ha a kimenetén meg ott az akku... kell a kimenetről vissza diófa a bemenetre...
A hozzászólás módosítva: Jún 13, 2023
Hello!
"Igy első ránézésre " De jó ám az! A sima 78-asnak kb. 5mA a GND árama. 5ma*750=3,75V Plusz a 10V, az épp jó és lüktetve tölt.. Meg nincs hova visszatöltsön, mert nincs kondi. A hozzászólás módosítva: Jún 13, 2023
Én akkor sem csinálnék ilyet... Az az 5 sem 5 valószínűleg terhelés függő is, meg példányszórós is, minek a stab ha nem stabilizál, esetleg összevissza gerjed is?
Az a része köszöni szépen már évek óta tökéletesen működik.
A stab ic nem stab nak van használva hanem fesz limitálásra szolgál. Gyorsan 14V-ra tölt és ott megáll. A hozzászólás módosítva: Jún 13, 2023
Idézet: „Mekkora az a dugasztáp ... hogy lapitopi eljár róla?” Igazából a USB 5V is csak telefontöltésre kell, a 19V-ot is csak az laptop aksi töltésére gondoltam vagy ha 19V-os router kerülne hozzám. De valószínű ha nem leszek kénytelen 19V routert venni akkor a 19V DC-DC konverterről is lemondok. A jelenlegi dugasztápom 12V 6A-es, de lehet kéne vennem egy korszerűbbet, de kisebb is elég lenne. A hozzászólás módosítva: Jún 13, 2023
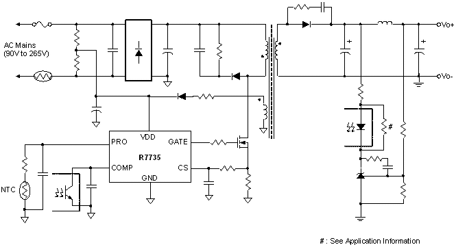
Üdv uraim. A mellékletben látható tápnál a VDD -t a AC bemenetnél található fesz. osztó határozza meg?
Nem. Az IC-ben van egy Zener.
Köszönöm. Ezek szerint a zénernek megfelelő lüktető egyenfeszültség lesz a VDD ?
A hozzászólás módosítva: Jún 19, 2023
Van ott egy elkó is.
Hello! Ez úgy működik, hogy a tápindulásakor az ellenállások feltöltik a kondit. Aztán ha az elérte a belső küszöbfeszültséget, beindul a táp. Ha működik, a trafóról a dióda-ellenállás kombó tölti tovább a kondit, adja a tápfeszt az Ic-nek.
Ha nem tud beindulni a táp (mert valami hiba van, vagy pld. zárlat) akkor a kondi feszültsége leesik és alsó küszöb alatt ismét leáll a táp. Ekkor újra töltik az ellenállások a kondit és újra indul. Ha az ellenállások megszakadnak, vagy a kondi kapacitás vesztes, nem képes elindulni a táp.
Egy Samsung tápban, ugyan ebben a topológiában az ic OB2362, viszont az adatlapja szerint VCC 12-26V és tudja kezelni a túl magas vagy túl alacsony VCC szintet. Akkor is zenerrel szabályoz ?
A fesz osztó a mellékleten látható.
Ó, köszönöm, tisztul már a kép
Még egy kérdésem lenne, a mellékelt rajz szerint a FET egy P-csatornás kiürîtéses lenne ?
A kondi felirat szerint 10µF/50V, multival mérve 10.21uF.
|
Bejelentkezés
Hirdetés |





A szokás az lesz, ahogy meg fogod oldani. Az érintésvédelemre/víz-szigetelésre kell gondot fordítani, ha ide-oda cipelik. 










