Fórum témák
» Több friss téma |
Fórum » Motorgyújtás
Rendben, igazából a fő dolgok, hogy belső jeladósnál, honnét tudom, hol ad gyújtást szerettem volna kideríteni.
Abban még tudsz segíteni, hogy a külső jeladósnál a lendkeréken mi a funkciója annak, hogy hosszú a jel kialakítása a lendkeréken. Mit befolyásol a hossza? Köszönöm!
A lendkeréken lévő bütyök hossza fontos meghatározója az előgyújtásszabályzással rendelkező motorgyújtásoknak. Alapesetben kétpontszabályzású gyújtásoknál csak ~18-20° hosszú a csík, ebben az esetben csak alapjárati és egy bizonyos fordulat felett (~2200-2500n/min)egy előgyújtási pontot állít. Ezeknél hosszabb, akár a 60° hosszúságot is elérő csík már folyamatos szabályzást ad, az ezredforduló után már egyre gyakoribbak voltak az ilyen kivitelek.
Yamahának régebben láttam olyan cross lendkerekét is, ami úgy nézett ki mint a sündisznó. A hozzászólás módosítva: Jún 5, 2023
Szia
Van egy yamaha 3kj alaplap, amin külön töltő és világító tekercsek vannak. Illetve találtam egy 11 tekercses 3fázisú alaplapot is, amit atvkhez használnak. Ránézésre vagy a több tekercs miatt a 11 tekercses nagyobb világítas teljesítménnyel rendelkezik? 11 tekercses link 3kj alaplap Link Elsőnél gondolom kínai azért olcsó ennyire. Köszönöm
A quad tekercs (ha valóban három fázisú a tekercselése) nagyobb teljesítményt ad le, ezért is alkalmazzák a nagyobb motorokon is. Ez a nagyobb teljesítmény nem biztos, hogy a világítás miatt szükséges, manapság a GYÁRI ledes megoldások nem energiafalók.
A hozzászólás módosítva: Jún 8, 2023
Igen, 3 sárga vezeték.
Van rajta tekercs, így akksi nélkül is megy.
A három fázisú tekercs ha nincs beterhelve jelentősen nagyobb feszültséget is le tud adni, ez akár problémát is okozhat. Régebben mértem terhelés nélkül 150-200V körüli feszültséget is nagy fordulaton két fázis közt, ezt szem előtt kell tartani.
De lesz hozzá gyári feszültségszabályozó.
Az úgy jó lehet nem? Úgy terhelés nélkül se mehet fel a töltés
Terhelés nélkül a szabályzó kénytelen elfűteni a megtermelt energiának nagy részét, kiviteltől függően tönkre is mehet tőle...
Van olyan kivitel is, amely akku nélkül nem is üzemképes. Amelyik nem igényel akkut az általában pufferkondenzátorra dolgozik, nem háromfázisú, és kis teljesítményű szokott lenni.
Hát majdnem egy évet bírt nálam, pedig jó cucc lenne. Ma megállt, IGBT hibára gyanakszom majd szkóppal ránézek, sikerült beszerezni eredetit elég borsos ára van és csak egyet vettem
![]() Amit ma szórakoztam vele multiméterrel, hogy a gate vezérlés beáll nullára néhány szikra után és halottnak tetteti magát, tápot elvéve pár perc után megint működik egy darabig. Elcsattan 2-3 szikra aztán újra nem megy.
A 6 éves elektromos robogóm gyári motorvezérlőjén azt olvastam, hogy "Phase angle: 180° Vagyis a vezérlő 180°-os fázisszögű. Ez gondolom azt is jelenti, hogy a motorba épített hall jeladó szintén 180°-os fázisszögű.
A rosszalkodó gyári vezérlőt cserélni szeretném, de nemhogy Magyarországon, még külföldön sem találtam másik 180°-os fázisszögű motorvezérlőt. Ezért vásároltam egy univerzális, alapértelmezetten 120°-os fázisszögű vezérlőt, amely képes a 60°-os üzemmódban is dolgozni. (A 180 °-ról nem tudott biztosat mondani a kínai eladó, de úgy voltam vele, hogy legrosszabb esetben rendelek egy 120°-os hall jeladót is. Kipróbáltam a robogót az új vezérlővel és a régi jeladóval: Működik; benne van az erő; de mégis zajosabban forog a kerék. Gyorsítások közben hasonló hangot ad, mintha kenés nélküli fogaskerekek lennének a motorban. Szóval mégiscsak cserélnem kell a jeladót is. A gondom itt adódott, ugyanis a kínálat hatalmas akkor is, ha csak a fázisszögre összpontosítok. Van e jelentősége, hogy milyen érzékelők vannak a jeladón, illetve ez mit befolyásol? Pl: 3144/41F/43F/413, stb. Észrevettem, hogy vannak olyan jeladók, ahol mind a 3 érzékelő azonos, (41F-41F-41F) illetve olyanok is, ahol a középső másik típusú. (41F-41N-41F) Ennek van e jelentősége, illetve mit befolyásol? Lehet ennek köze a jeladó fázisszögéhez? Észrevettem, hogy vannak olyan jeladók, ahol mind a 3 érzékelő ugyanolyan lábsorrendben van beültetve, és vannak olyanok is, ahol pl. a középső érzékelő fordítva van beültetve. Lehet ennek is köze a jeladó fázisszögéhez? A hozzászólás módosítva: Szept 18, 2023
Sziasztok Csaba vagyok,segítség kellene.Van egy indukciós jeladóm ami neg.impulzust ad ki , de a dc cdi meg pozítiv jelre indul.A jeladó egy kivezetéses.Hogy tudnám a jelet megfordítani.
Idézet: „Hogy tudnám a jelet megfordítani.” Meg lehet egy pár féle képen: - Jeladótekercs kivezetéseit felcseréled, áttekercseled fordított irányban, veszel olyat ami pozitív jelet ad - átalakítod a CDI-t hogy negatív impulzusra gyújtson, vagy veszel olyant - köztes áramkört építesz, ami megfordítja a polaritást (ez akkor lesz mókás, ha majd világvégén beázik vagy tönkremegy jártam így.. )- megpróbálkozhatsz a jeladó bütyök átalakításával, lendkerék elfokolásával is. Melyiket szeretnéd?
- esetleg egy 1:1 impulzus trafón átvinni a jelet, így az imp.trafónak a szekundere már tetszőlegesen testelhető lesz.
Pl.!! ....mint külső áramkör...
Na de milyen vasra és mennyit tekerjünk?? Én mindig fáztam a trafóktól!! A hozzászólás módosítva: Szept 21, 2023
Össze kell kotorni, ami van a ház körül kis trafó, képet feltenni (csabika211) és majd rábökünk, hogy melyik szimpi, arra feltekerni hasra 50-50 menetet biffilárisan 0,2-0,4mm CuZ-ből.
És ki kell próbálni vagy esetleg szkópon rámérni. Vagy megy, vagy nem, nagy baj nem lehet, ha 1 az áttétel... Ennél semelyik megoldás sem egyszerűbb (és még át sem kell faragni hozzá a gyári cuccokat). Nem kell nagy vasdarab, 1-2VA méretű hálózati trafóvas megtenné (csak ezek általában ki vannak öntve gyantával, de nagyobbacska ipari hulladékból kibelezett pucér áramváltó vas, vagy esetleg ferrit gyűrű, EE, EI vas is szóbajöhet)
Valami áramköre gondoltam.Jeladóhoz lendkerékhez nemtudok hozzányúlni,trafós dologtól félek mint ördög a tömlyéntől.CDI csere esetleg,de azt kitalálni hogy melyik milyen jelre indul,hát?
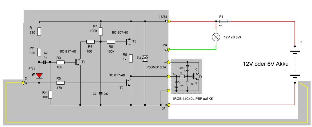
Régi téma, de ma foglalkoztam vele. R9 1K egyszerűen megszakadt.
Sziasztok!
Kétütemű egy-, és kéthengeres motorra TCI gyújtáselektronika (fix előgyújtású elsőkörben) tervezéséhez keresek szakembert. Generátor és induktív jeladó adott, de bármire nyitott vagyok. Természetesen nem ingyen várom el a munkát. Köszönöm előre is!
Hú, ez nem lett túl népszerű
![]() Esetleg ha tudtok valakit ajánlani, az is segítség.
Nem olyan nagy dolog, ha visszaolvasol a témában vagy kicsit utána jársz a neten simán találsz.
Másik dolog hogy annyira azért mégsem egyszerű mivel a sima 2T és 4T motoroknál sem fix a gyújtásérték , fordulatszámmal arányosan néha illik tolni rajta máskülönben nem fogod tudni kiforgatni a motort a kívánt tartományban....
Gyarilag megszakítós motorokra szeretném, oda első körben elég a fix gyújtásértékű.
Nem szeretnék netről másolni, azt gondolom legjobb ha valakivel egyeztetve az adott célra tervezett gyújtóelektronikát gyárttatom. A hozzászólás módosítva: Feb 4, 2024
Először jó lenne egy motor típus
Utána nézzük meg mit szeretnél kihozni belőle...
Sziasztok!
Mely motorokat szerelték TCI gyújtással és induktív jeladóval, amihez könnyen lehet gyújtásrsz. alkatrészt beszerezni?
Szia! Bővebben: Link
Sziasztok!
Adott egy régi ETZ kerékpár. A gyujtását átalakítottam, már régen. Kalapács helyet induktív jeladó. Erre ment egy Tirisztoros teljesítmény elektronika, amit idővel lecseréltem egy FET-es modulra. Ezekkel nincs is gond, csak gondoltam leírom. Viszont a szikra "ereje" kezdett meghalni, így a kapott egy (azt hiszem) swift gyújtótrafót. Szép erős kékes szikra, szerintem centit is áthuz a ha kellenne. Azért nem a "gyárit" mert horror áron adják, ezt meg 500Ft megkapja az ember A lényeg hogy amióta a swift trafó van benne, azóta csak szenvedek a gyertyákkal, elhaláloznak. Kiszedve szép ívet húz, viszont nem indul vele a gépsárkány, gyertya csere és működik. A kérdésem az lenne hogy a hány K Ohmos pipát kell vagy szoktak rárakni, mert gondolom azért haláloznak el a gyújtó gyertyák? Segítséget előre is köszönöm, s szép tavaszi februári napot Mindenkinek
Gépjármű gyújtótrafónak nincs pipa ellenállása!
Gyujtógyetyát cserélj olyanra ami tudja az értéket, pl. nippon denso W20FSU szerintem az ETZ-nek doszta elég kell legyen.
Kép ami csatolva látszik, hogy 1K vagy 10K a pipa választék ebbe a boltba. Pl a kawa-ba 4K pipa van.
Megtaláltam, a swift 5-10K közt van a gyari érték. Azért köszönöm A hozzászólás módosítva: Feb 18, 2024
Egyik swiftemben sem volt ellenállás a pipában de a mostani kocsimban sincs, változó egyébként de japánban biztos nem volt. "Nincs mit".
Egyébként 9 motorom van jelenleg is itthon mindben az ellenállás régóta a gyertyában van.
jogos, de a kocsinal nem is írtam, hogy a pipaban van, ott a gyújtó kabelnek van ellenje. Itt a pipában lesz, először 5K tesztelem majd. Köszönöm S szép estét
|
Bejelentkezés
Hirdetés |








