Fórum témák
» Több friss téma |
Mielőtt kérdezel, a következő két dolgot ellenőrizd!
I. A helyes tápfeszültségek megléte.
II. A kimeneten van-e egyenfeszültség.
Élesztés.
Üdv mindenkinek.
Most kaptam egy pár 3 utas autó hangszórót, amiről már most látom hogy későbbi projekt része lesz, csak nem tudok róla semmit kideríteni (a google nem a barátom), ebben lenne szükségem segítségre. Leginkább a tartós terhelhetősége és az ellenállása érdekelne, hogy tudjam milyen teljesítményű erősítővel érdemes összekötni. A ráírt típusa: bm boschmann pr-9660nx pro series Egyéb adat nincs rajta. Minden választ köszönök.
Egy gyors google kereséssel ezt az ebayes hirdetést találtam. Ha ilyenről van szó, akkor a képen lévő dobozról leolvasva:
frekiátvitel: 50Hz-21000Hz érzékenység: 92dB/W maximum teljesítmény: 300W impedancia: 4Ohm ajánlott erősítő teljesítmény: 5-105W A hozzászólás módosítva: Szept 28, 2023
Igen ez az, köszönöm.
Bevallom az ebay-re nem gondoltam, csak datasheet téren keresgéltem.
Sziasztok! Segítséget szeretnék kérni,mert építettem régen egy tip142-147 kombó erősítőt,ami tökéletesen jól működik. Majd építettem egy másik ugyan olyan meghajó áramkört,de 2n5884-86 tranzisztort használva egy másik erősítőt mélyládára. A panelen módosítottam az 1k potmétert 5k trimmer potira hogy a nyugalmi áramot be tudjam állítani 20mv-ra a tranzisztor emmiter ellenálláson mérve ami 0,47ohm.Az erősítő nem melegszik,sokkal hangosabb a tip-kombótól,de a ládában lévő hangszórót nem valami nagy intenzitással lengeti meg,amúgy 8 ohmon nincs torzítása teljes hangerőn sem,de viszont 4 ohmon végfok 3/4 hangon már van.Kérdésem az lenne hogy lehet e még valamit cserélni a panelen,hogy egy kicsit jobban teljesítsen,vagy hogy a kimenő ellenállás értéke nem nagy kicsit mert 0,22-0,33 akat láttam kimenőnek?
A hozzászólás módosítva: Szept 29, 2023
Szia! Sajnos nem csereszabatos a két tranzisztor. A TIP142-TIP147 darlington, ami azt jelenti, hogy egy végtranzisztor és egy meghajtó tranzisztor van egy közös tokban. Ez sokkal nagyobb erősítéssel rendelkezik mint a 2N - páros.
BD139-BD140 tranzisztorokkal építhetsz hozzá meghajtást és visszarakhatod az 1k-s nyugalmi áram szabályzót. Minta a meghajtó tranzisztorokhoz.
Sziasztok. Egy Fischer CA-1863 erősítő javításon vagyok túl, de egy dolog még hibádzik, a kimeneti egyenfesz. 110mV és 370mV. Ennek a konkrét típusnak a service manualját nem találtam meg, csak a 862a, ami 2x65voltról megy a tárgyalt (2x55V) A képet csatolom, és mivel csak egy lelkes hobbista vagyok így csak tippelek, hogy a képen az ellenállás osztóval szabályozhatom a kimeneti egyenfeszt ?
Köszönöm előre is a válaszokat.
Szia! A jelölt osztók nem befolyásolják a kimeneti egyenfeszültséget. A 110 mV még elmegy, a 370 mV-os kimeneti feszültségű csatornánál megnézném mennyire szivárog 47 µF / 6,3 V-os kondi a visszacsatolásban. Az általad mellékelt ábrán C509, C510.
Milyen alkatrészeket cseréltél?
Vég tranzisztor, emitter ellenállások, meghajtó tranyók, pár darab ellenállás cserélve. Az összes tranzisztor , dióda ellenőrizve lett kiforrasztva. Kondik még nem. Ez egy oldal másik oldala teljesen gyári, nekem sok a 110mV is max 20-30mV amit szeretek. Nyugalmi rendben van 10mV a leírásban 7-15mV között kell lennie a mérőponton. Tökéletesen működik is, csak a kimeneti feszkó idegesít.
A hozzászólás módosítva: Szept 30, 2023
Tekintettel a differenciálerősítő áramtükrére, a klasszikus megoldást javaslom.
Átnéztem a kondikat is, 1et cseréltem is, változást nem hozott. Mindkét oldalon pozitív a GND-hez képest az offset, 10k potit raktam a javasolt helyre. Ahogy csökkentettem az értékét a potinak, úgy nőtt tovább az offset, mindkét oldalt így reagált
A hozzászólás módosítva: Okt 1, 2023
A potenciométert úgy kötötted be ahogy rajzoltam? Csúszka a tápon, poti végek az áramtükör ellenállásain?
Ha az áramtükör emitter-ellenállása (az ábrán R514) csökken, akkor az erősítő kimeneti egyenfeszültsége a negatív táp felé kell eltolódjon. Mellékelem az egyszerűsített szimulációt, mely egyenértékű a kimeneti DC szempontjából az eredeti kapcsolással, de könnyebben követheted a tranzisztorok áramváltozását. Vízszintes tengelyen a szimuláció R4 ellenállás értéke, függőlegesen pedig a kimeneti egyenfeszültség.
Bocsánat, csak én hibáztam, nem szabad munka után fáradtan neki állnom. Egy lötyögős szegecsű kivezetéses bontott potival sikerült kipróbálnom, ami nem tűnt fel akkor, pedig rá is mértem.
Be is jött az ajánlásod, hálás köszönet! Még egyszer jól át kell néznem, mert a a jobb oldal ahol 370mV volt ott az egyik ellenállás (56Ω) 0 ohmra módosítva is maradt 170mV, viszont a másikat ha növeltem 100Ω-ra akkor beállt néhány tized voltra. Gondolom csak van még megváltozott értékű alkatrész, pedig jól átfésültem.
Hasonlóan gondolkoztam, de a szimulációban szélsőséges tranzisztorokat választva is +300 mV körüli kimeneti egyenfeszültséget tapasztalok.
Az 56 Ω ellenállások helyén 1k-val már jók az értékek. Persze lehet, hogy ezzel más paraméter romlik.
Ha a szimulációba a 4148 dióda helyett ugyanolyan tranzisztor kerülne bele, mint a T3 (B-C összekötve) akkor valószínűleg kisebb ofszethibát kapnánk, és lehet, hogy ez az eredeti áramkörre is igaz lenne a gyakorlatban.
A hozzászólás módosítva: Okt 3, 2023
Az is jó megoldás, a szimulátorban 10 mV alá csökken a DC hiba.
Valakinek volt már ezzel az erősítővel valami tapasztalata?
https://www.hestore.hu/prod_10040748.html
Én évekig használtam a 2.1 verzióját 2 szélessáv 1 szub kijáratút, meglepően jó hangú, jó hatásfokú,kellő dinamikával rendelkező erősítő. Egy szobába tökéletes zenehallgatásra,
de egy kellően erős táppal megküldve azért a 40cm es mélyhangszórókkal szerelt ládákat is vígan elhajtotta. Úgy hogy a tetején voltak még magasok is. Nálam hangban 10/8. És én nagyon kényes vagyok erre ha hifizés a téma vagy stúdió a szobában.. A PA val elengedőbb az ember, az nem is arra készül hogy a hálószobában szóljon valami.. A melegedése minimális szinte 0 az ic nek, ha hajtod akkor sem,strapabíró! Kiszajú cucc! Ajánlott részemről! A hozzászólás módosítva: Okt 3, 2023
Sziasztok! Megépítettem külön panelre a végtranzisztor meghajtó módosítást,tökéletesen működik,nincs torzítás se 8 ohmon,se 4 ohmon max hangerő. Arduino dsp-vel maxon. Köszönöm a segítséget reloop-nak!
Üdv mindenkinek!
Minap vásároltam egy onkyo erősítőt,de használat előtt szeretném ellenőrizni a nyugalmi áramot. A nyáklapon található a kivezetés,erre csak rá kell mérni hogy 7,5mV van-e rajta vagy sem? Illetve a potméterrel korrigálni ha nem 7,5mV. Van valami tennivaló előtte vagy utána? Előre is köszönöm!
Az egyik oldalt 19,4mV, a másik oldalt 16,1 mV-ot mértem. A képen látható forgó ellenállással kell beállítani 7,5mV-ra.?
A távolabbi pozíciószámát nem látom a képen, de amúgy a bemásolt leírás alapján igen
R532 és r532 potik vannak ott. Köszi! Addig nem akartam tekergetni amíg egy szaki meg nem erősíti a dolgot..
Szia! A mérés előtt szemrevételezzük a végtranzisztor emitter-ellenállásokat, ha égés nyomát látjuk rámérünk 20 %-on belül van-e a tényleges értéke. Az ellenálláslábak beforrasztását átfuttatjuk, ha ki lennének mattulva a melegtől.
Az állító trimmerek pozícióját bejelöljük és megnézzük a dokumentációt, hogy a trimmer csúszka érintkezési hibája egymásra nyithatja-e a végtranzisztorokat. Ez utóbbi sajnos még drága készülékeknél is előfordul. Ilyenkor amit tehetünk: a szokásos izzó a hálózati feszültség egyik ágába, vagy ha felszerelt műhely áll rendelkezésünkre labortápra kötjük a végfokot, esetleg kijavítjuk ezen áramköri részt. Legalább 20 percet járatjuk az erősítőt, hogy a tranyók és a borda beálljanak üzemi hőmérsékletre. Megszüntetjük a bemenőjelet, azaz letekerjük a hangerőt nullára. Leválasztjuk a hangsugárzókat és már mehet is a mérés
Ezek már egész jó potik, nem szokott velük gond lenni. De ha nagyon biztosra akarsz menni, esetleg köss be a hálózati biztosíték helyére egy 40-60 W-os izzót, úgy akkor sem szállhat el semmi, ha netán kontaktos lenne a trimmer és megugrana egy-egy pillanatra az áramfelvétel.
Köszönöm szépen a szakszerű leírást! Sikerült beállítani. Kicsit játszani kellet vele,mert 5 perc után elment 0,2-0,3mV fölé vagy alá. Kicsit mindig rá kellett várni..
Idézet: „Mondjuk kicsit érdekesnek találom ,hogy évek során ennyire el tud mozdulni.. Az egyik oldal 19,4mV, a másik oldalt 16,1 mV.”
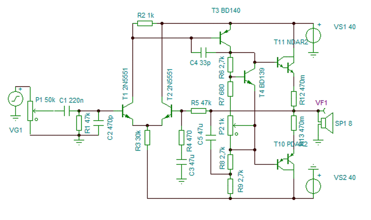
Sziasztok!
A napokban megépítgettem a mellékletben látható kapcsolást a következő módisításokkal. BC107 helyett BC182, BC300 és BC148 helyett BD139, BC140 helyett BD140, BC158 helyett BC327, BC148 helyett BC337, KD503 helyett TIP35C. A gondom az hogy sok áramot vesz fel a tápból és melegszenek is a végtranzisztorok de nem jövök rá mit rontottam el, pedig már 3 szor is átnéztem a nyáktervet és hogy a tranzisztorok megfelelő lábkiosztással kerültek beépítésre. A nyugalmi áram beállító tranzisztor vezetékezéssel került fel a bordára hogy együtt melegedjenek a nyákterven jelölve a lábkiosztás a nyugalmi áram beállító trimmer körül. Ha esetleg valakinek lenne egy kis ideje rákukkantana hátha meglátja azt ami nem böki ki a szemem?
Itt a rajz a módosított tranzisztorokkal.
Ha nem lenne kéznél sprint layout
|
Bejelentkezés
Hirdetés |



















